文/梧桐兄弟
广东邦泽创科电器股份有限公司申报北交所IPO于2025年6月13日获得受理,已完成二轮问询,近期即将上会。公司主营办公电器和家用电器的自主研发、原创设计、跨国生产、全球商超渠道/互联网品牌销售、全球本地化服务。公司注册地广东省东莞市,前身有限公司成立于2005年3月1日,2020年12月整体变更为股份有限公司,后续于2024年1月在全国股转系统挂牌。陈赤、徐宁和张勇三人为公司的共同实际控制人,三人直接或间接合计持有公司72.83%的股份。陈赤与徐宁系夫妻关系。
一、2023年和2024年扣非归母净利润同比分别增长1375.62%和41.07%,增幅大于营业收入

公司2025 年度经营业绩预告信息如下:
报告期内,公司综合毛利率分别为28.84%、39.43%、40.12%和41.35%,呈上升趋势。
报告期各期末,公司应收账款账面余额分别为5,156.53 万元、13,114.86 万元、17,401.76万元和19,008.14 万元,占当期流动资产的比例分别为15.56%、29.25%、27.88%和29.85%,
占比较高。公司应收账款余额较大,且随着公司经营规模的扩大,应收款项余额可能进一步增加。
报告期各期末,公司存货账面余额分别为15,273.27 万元、18,766.18 万元、26,009.69万元和30,876.82 万元,占总资产的比例分别为30.63%、30.12%、28.98%和 30.33%,公
司存货账面余额较大,资产占比相对较高。公司存货跌价准备余额分别为632.89 万元、678.51 万元、823.94 万元和1,017.52 万元,占各期末存货余额的比例分别为4.14%、3.62%、3.17%和 3.30%。
2023年度公司净利润增幅大于营业收入的主要原因是毛利率提升,量化分析如下:
2024年度公司净利润增幅大于营业收入的主要原因量化分析如下:
二、主要产品碎纸机、真空包装机,ODM业务是公司收入主要来源之一
公司产品主要分为办公电器和家用电器两大类,办公电器产品包括碎纸机、过胶机及耗材等,家用电器产品包括厨房小家电和生活电器,其中厨房小家电包括真空包装机及耗材、手持搅拌器等,生活电器包括空气净化器等。
报告期内,公司主要产品碎纸机销售收入占各期主营业务收入的比例分别为54.81%、59.02%、56.14%和49.39%。
报告期内,公司产品面向全球销售,客户分布北美洲、欧洲、中国等多个国家和地区,境外销售收入金额分别为101,921.92万元、111,837.75万元、145,563.28万元和85,893.45万元,占主营业务收入比例分别为95.34%、96.43%、96.98%和97.00%。
根据DataIntelo 统计数据,2023年全球碎纸机市场规模约为 35 亿美元,公司 2023 年碎纸机产品销售收入68,451.58万元,预估公司全球市场占有率为2.76%。根据中国海关发布数据结合发行人碎纸机国内出口情况,公司碎纸机在我国碎纸机出口当中占据较大比例,2024年公司中国市场碎纸机出口占中国碎纸机出口总量的 22.18%,具体如下:
截至2025年6月30日,在Amazon(亚马逊电商)平台上,公司“Bonsaii”品牌的碎纸机在各地区碎纸机销售榜前2位,公司“Bonsenkitchen”品牌的真空包装机在各地区真空包装机 Amazon Best Sellers 榜前2位。
报告期各期,公司ODM业务收入分别为 51,226.96 万元、41,357.09 万元、56,569.35万元和 34,264.55 万元,占各期主营业务收入比例分别为 47.92%、35.66%、37.69%和38.69%,ODM业务是公司收入主要来源之一。公司除了在亚马逊电商平台上开展跨境电商业务外,还为 Amazon(亚马逊)提供碎纸机、过胶机等产品 ODM 服务,公司对亚马逊平台具有一定依赖性,但不构成重要(重大)依赖。公司存在被竞争对手替代导致业绩下滑的风险。
报告期内,公司 ODM 客户主要分为三类,具体情况如下:
三、研发费用率低于可比公司
报告期内,公司研发投入金额分别为2,305.39万元、2,713.47万元、3,788.86万元和2,254.57 万元,占各期营业收入的比例分别为 2.15%、2.32%、2.51%和 2.53%。截至 2025年6月30日,公司研发人员为157人,占公司员工总数的7.87%。
报告期内,公司研发费用率与可比公司比较情况如下:
报告期内,公司各期研发材料领用金额情况如下:
报告期内,公司各期研发领料金额分别为740.18万元、957.69万元和1,417.14万元。公司各期研发领料主要为研发过程中使用的电子电器、五金制品等,各期研发领料金额与当期研发项目数量、项目难度等直接相关。
报告期内,公司合作研发情况及合作期限内未产生合作研发成果的原因如下:
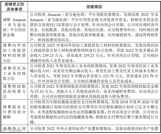
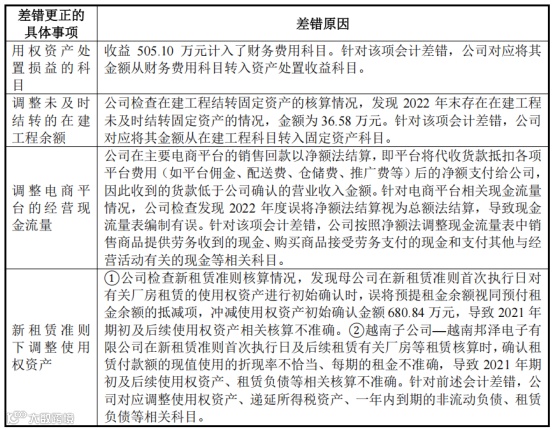
四、报告期存会计差错更正,2022年度多确认营业收入、营业成本473.02万元
公司检查2022年度向加工商提供加工材料的核算情况,发现2022年度将部分加工材料按销售材料进行核算,使2022年度多确认营业收入239.23万元、营业成本239.23万元;检查 2022 年度存在受托加工客户的情况,发现2022年度实现受托加工业务销售时,全额确认了销售收入及代采主料的采购成本,使2022年多确认营业收入233.79 万元、营业成本233.79万元。
公司于2024年4月30日对此事项进行了前期差错更正说明,对应报告期间冲回上述的营业收入473.02万元及营业成本473.02万元。公司前期会计差错更正主要系财务人员对会计准则的理解不到位,公司已根据《企业会计准则第 28 号——会计政策、会计估计变更和差错更正》的规定,基于更合理的专业判断对前期会计差错进行了更正,调整后能够更准确地反映公司财务信息,符合《企业会计准则》的规定。公司不存在滥用会计政策或者会计估计等情形,也不存在故意操纵利润、虚增资产的情形。具体说明如下:
此外,2024 年7月18日,全国股转公司挂牌审查部出具《关于对广东邦泽创科电器股份有限公司的监管工作提示》,认为公司在申报挂牌时财务数据存在错报,构成信息披露违规,违反了《全国中小企业股份转让系统业务规则(试行)》第 1.5 条的规定,对公司进行监管工作提示。
2024年9月11日,广东证监局出具《关于对广东邦泽创科电器股份有限公司的监管关注函》(广东证监函〔2024〕1162 号),认为公司存在会计核算不规范、内部控制存在缺陷、信息披露不规范的问题,违反了《非上市公众公司监督管理办法》等相关法律法规的规定。
报告期内,公司存在被全国股转公司挂牌审查部出具监管工作提示以及被广东证监局出具监管关注函的情形,根据《中华人民共和国行政处罚法》《全国中小企业股份转让系统自律监管措施和纪律处分实施细则》《非上市公众公司监督管理办法》等相关规定,监管工作提示及监管关注函不属于行政处罚,公司已经对监管工作提示及监管关注函所涉及的不规范内容进行了有效整改,公司不存在违反《注册办法》第十一条规定的情况。
五、公司租赁无相应产权证书的房产,并作为注册地址
截至2025年6月30日,公司向三屯联合社相关的房屋情况如下:
据披露,上述第1项房屋系公司自三屯经济联合社处租赁的房产无相应产权证书,根据三屯经济联合社出具的《不拆迁证明》,确认该租赁房产的所有权人为三屯经济联合社,其有权对外出租。三屯经济联合社确认出租给公司的租赁物无权属纠纷、使用权纠纷,且租赁期限内没有对该租赁物进行拆迁的安排。由于该等房屋尚未取得房屋产权证明,租赁合同可能存在因房屋产权瑕疵而被认定为无效的风险。
经查阅相关法律及行政法规,在承租物业存在产权瑕疵的情形下,该等法律法规并无针对承租人处以行政处罚的规定(仅存在针对出租人处以行政处罚的规定),因此公司承租未取得产权证明的房产并不构成公司的违法违规行为,不存在被有关主管部门予以行政处罚的风险。
除上述情形外,公司存在未履行批准手续的建筑物。公司在向三屯经济联合社租赁的房屋上加盖了未履行批准手续的建筑物。根据《中华人民共和国城乡规划法》及相关法律法规之规定,公司上述建筑物未履行相关批准手续,存在被主管部门行政处罚的风险。
根据东莞市厚街镇人民政府于2023年5月4日出具的证明,公司承租的上述原励发厂“所在的土地及建筑物目前未申报城市更新单元专项规划制定计划,也未列入未来

