大数跨境
0
0

11部门发文,外资医疗器械大利好

11部门发文,外资医疗器械大利好 赛柏蓝器械
2026-01-07
18
导读:赛柏蓝器械出品
作者 | 乐清
来源 | 赛柏蓝器械
医疗领域对外资开放持续加码,国内医疗器械市场迎来新转折点。

01 上海发文:外资医械转产国内门槛降低

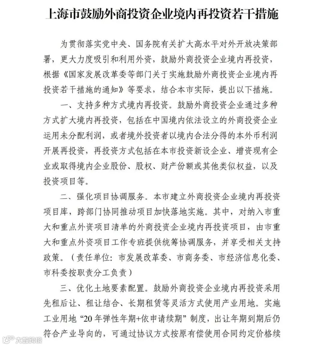
1月6日,上海市发改委、药监局等11部门联合发布《上海市鼓励外商投资企业境内再投资若干措施》(以下简称《若干措施》)。
《若干措施》明确支持外商投资企业作为医疗器械注册申请人,将与其具有同一实际控制人的境外已注册产品转入国内生产,并提供产品检验、申报流程、审评要求、体系核查等全流程咨询服务
对已取得第二类医疗器械进口注册证、拟转入上海生产的产品,减免注册体系和生产体系现场核查;同一企业的多项许可申请可合并实施现场核查,推动评审、核查、检验等环节并联办理,提升审评审批效能。
中国物流与采购联合会医疗器械供应链分会数据显示,2025年中国医疗器械市场规模预计达1.22万亿元。
依托同一实际控制人机制,境外注册产品可快速导入国内生产体系,在共享本土成熟供应链基础上,显著降低关税、物流及综合制造成本,提升产品市场竞争力。
同时,先进生产技术与质量管理体系的引入,将带动本土医疗器械产业整体升级,“鲶鱼效应”也将倒逼国内企业加速技术创新与质量提升。

02 政策、资本双驱动:外资医疗在华红利期到来

近年来,我国医疗领域对外开放持续深化。
2025年版《鼓励外商投资产业目录》将于2026年2月1日起施行,较2022年版净增加205条、修改303条,新增人造血管、房颤消融设备及耗材、前列腺消融设备及耗材等高端医疗器械条目。
外商独资医院落地明显提速。2024年,国家卫健委、商务部等四部门印发《独资医院领域扩大开放试点工作方案》,允许在北京天津、上海、南京苏州福州广州深圳海南全岛设立外商独资医院;2025年试点城市范围进一步扩大。
据赛柏蓝器械不完全统计,天津、广州、上海、南京、海南等地近期均有大型外资医院启动建设或投入运营,带动高端医疗器械集中采购需求增长。
药械采购政策同步优化。《2025年稳外资行动方案》提出,研究完善医药领域开放政策,便利创新药加快上市,优化药品带量采购,提升医疗器械采购可预期性。
政策利好正转化为资本信心。毕马威《2025年跨国企业中国展望》报告显示:67%受访跨国企业对中国未来3—5年业务收入增长持乐观态度;94%企业持续投资中国市场;75%企业在2025年保持或追加内地投资。
《若干措施》还明确,将加快推进国家服务业扩大开放综合试点,支持符合条件的外商投资企业在医疗、生物技术、增值电信、文化、教育和金融等领域开展再投资。
从国家顶层设计到地方精准落地,外资在医疗领域的制度保障持续强化,国内医疗器械市场竞争已进入以开放促升级、以竞争促创新的新阶段。

END

【声明】内容源于网络
0
0
赛柏蓝器械
各类跨境出海行业相关资讯
内容 11884
粉丝 0
赛柏蓝器械 各类跨境出海行业相关资讯
总阅读43.2k
粉丝0
内容11.9k