为助力外贸服装从业者夯实专业能力、应对复杂外部环境,特推出新书《中美贸易战,外贸人如何破局?》。本书系《零基础学外贸服装跟单》进阶版,面向希望系统提升实战能力的外贸从业者。
书籍简介
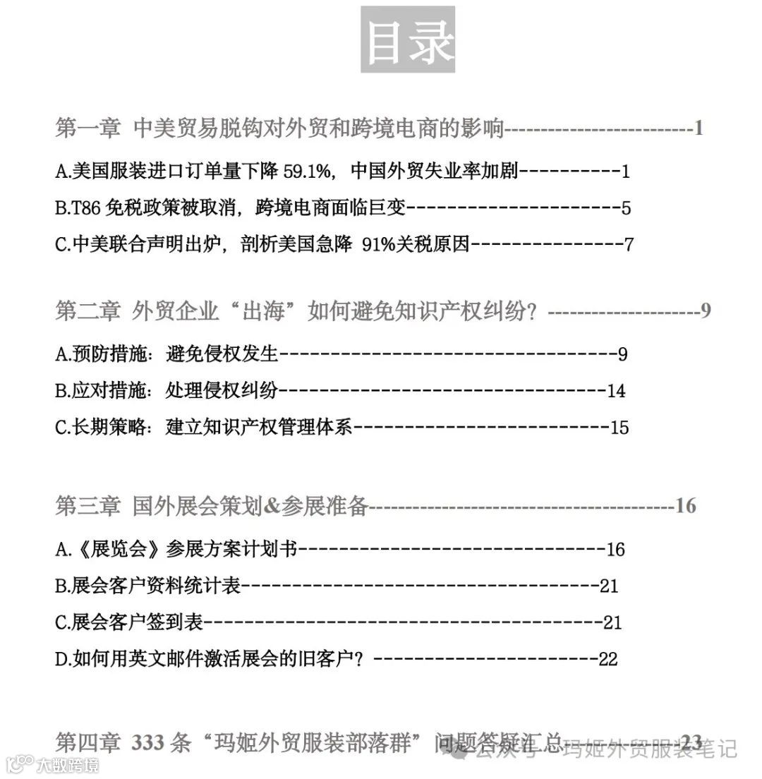
A4开本,全书共214页,电子书定价40元。目录如下:
本书五大特色
01 紧跟时事:聚焦2025年特朗普关税战与中美贸易脱钩影响
深入解析最新贸易政策变化对出口企业及跨境电商的实际冲击,提供可落地的风险应对策略。
02 扫除知识产权盲区:强化合规出海能力
详解外贸企业海外知识产权风险防范要点;指导使用WIPO官网开展商标、专利、外观设计及版权检索。
03 展会高效获客:全流程实战指南
涵盖海外展会策划、展前准备、客户管理等关键环节;配套《展览会参展方案计划书》《客户资料统计表》《展会客户签到表》及《英文邮件激活旧客户话术》等实用工具。
04 专业社群答疑:333条高频问题精解
精选“玛姬外贸服装部落群”真实提问,配以专业解答,内容通俗、图文并茂,覆盖业务全流程痛点。
05 外贸面试精华:2018—2024年真题汇总
收录六年高频面试题型,包括英语口语测试与小组讨论、中英互译、情景回信、成本核算、图形推理、单证/函电/船务实务等。
试读内容
以下为书中部分章节截图,供参考:
购书渠道
本书为电子书形式,通过正规渠道交付。购买后可获取专属学习资源支持。

