《数字化供应链 成熟度模型》正式发布(GB/T 45403—2025)
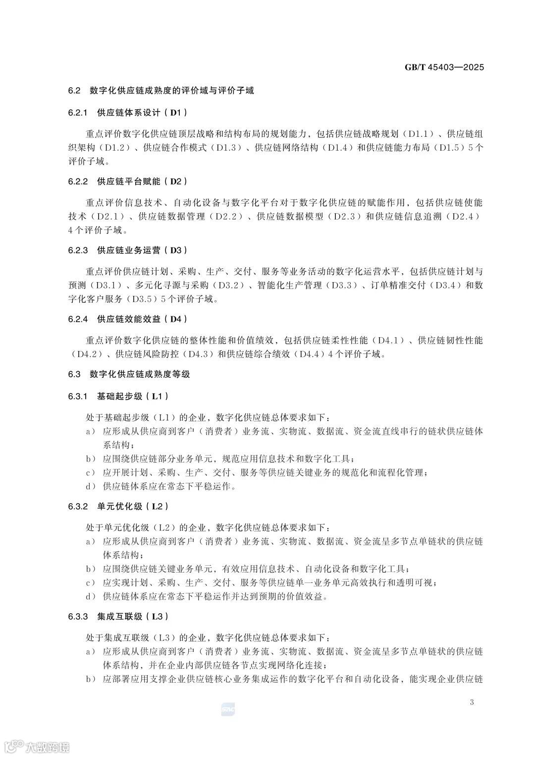
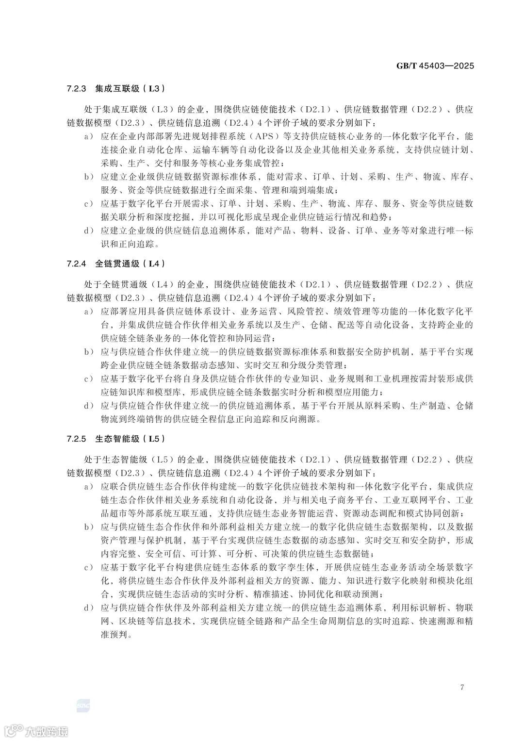
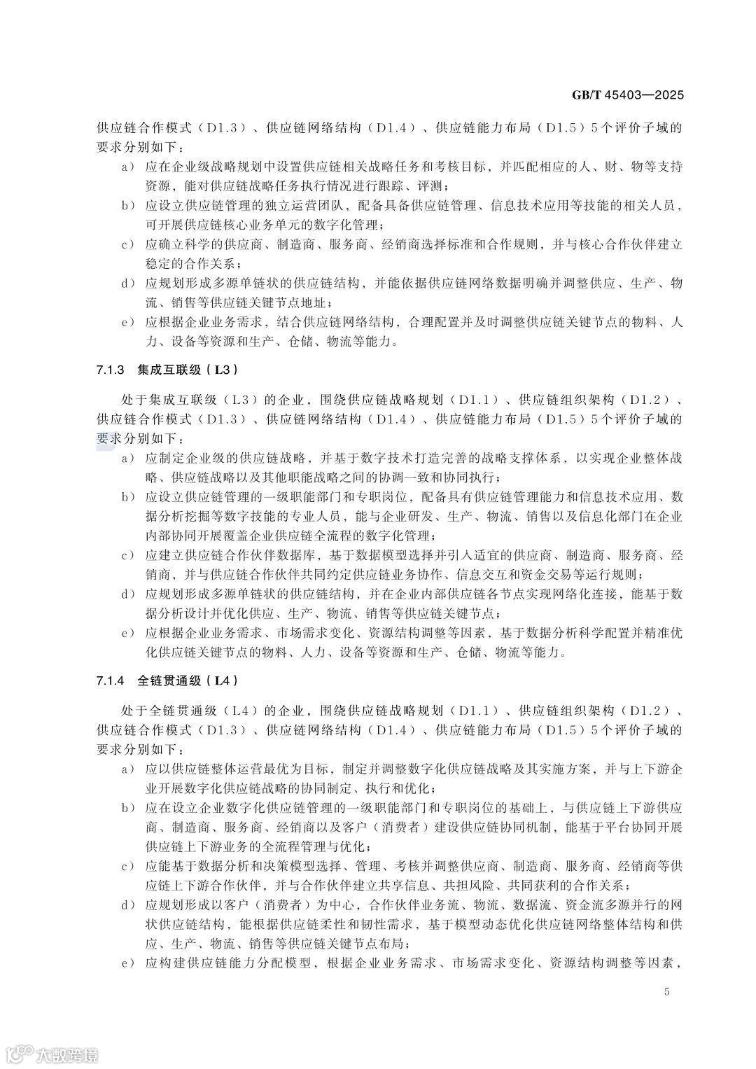
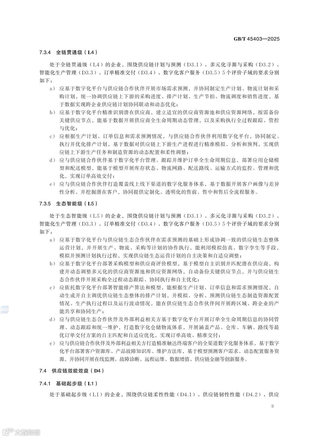
《数字化供应链 成熟度模型》(GB/T 45403—2025)已于2025年正式实施。该标准遵循科学性、实效性、融合性与前瞻性原则,构建了覆盖4大评价域(供应链体系设计、平台赋能、业务运营、效能效益)、18个评价子域及5个成熟度等级(基础起步级、流程规范级、集成协同级、智能优化级、生态智能级)的完整评估体系。
标准适用于企业开展数字化供应链成熟度自评、能力建设与持续优化,同时为科研院所、第三方咨询与服务机构提供权威参考依据。通过明确各等级在各子域的具体能力要求,助力企业精准识别短板、制定升级路径,加快构建高效、柔性、安全、可控的数字化供应链,支撑制造业与流通业高质量发展。
下载说明
国家标准全文公开系统已上线《GB/T 45403—2025》,企业及研究机构可通过国家标准化管理委员会官网或全国标准信息公共服务平台免费查阅与下载。

