极速导读
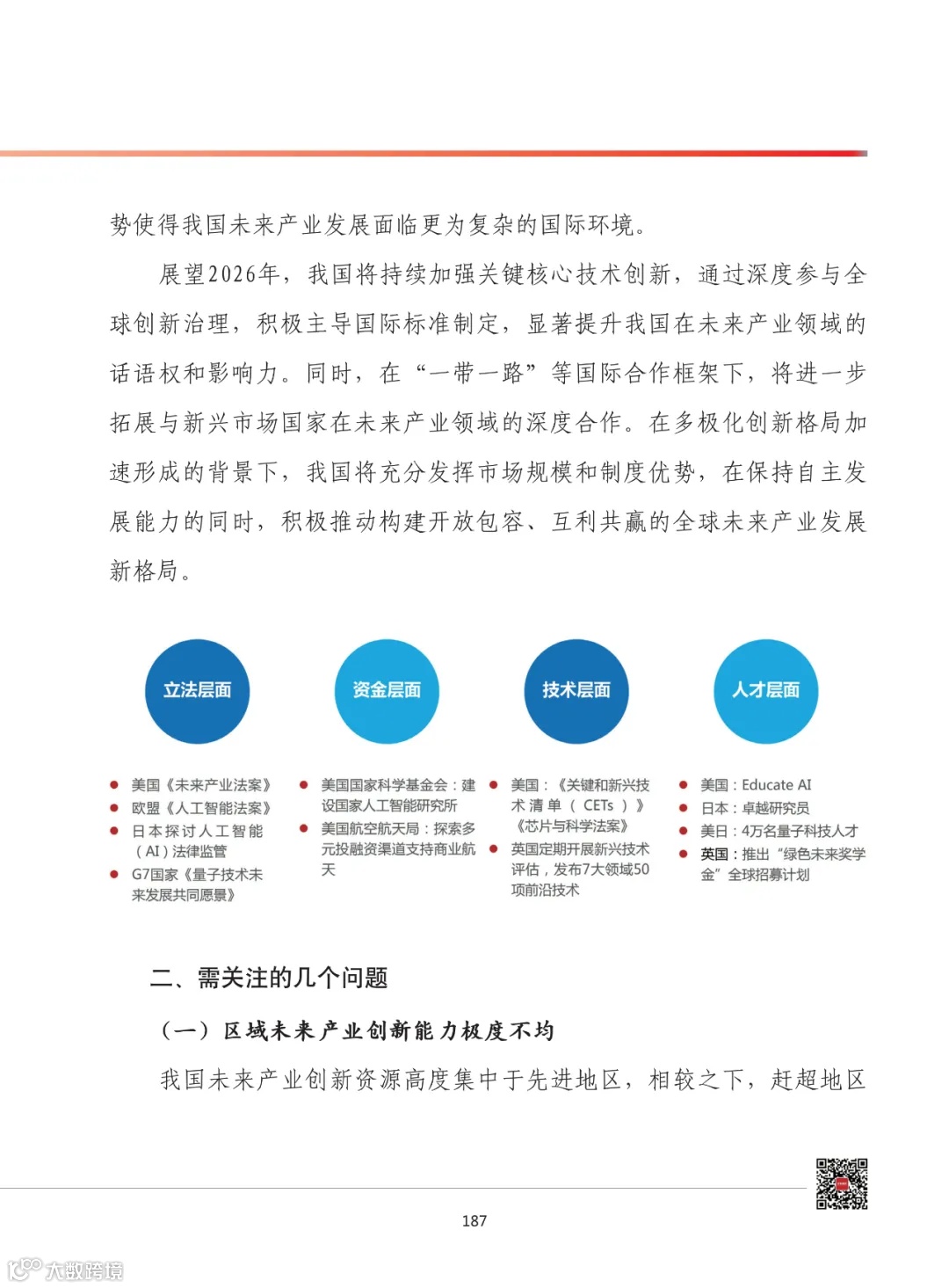
赛迪智库发布《2026年我国未来产业发展形势展望》。报告指出,“十五五”规划《建议》已将未来产业列为现代化产业体系建设的核心环节,明确其作为新增长点的战略定位。当前全球科技竞争加速演进,未来产业成为大国博弈主战场。2026年,前沿技术融合化、智能化趋势将更趋明显,量子信息、人工智能、合成生物、先进核能等多赛道有望实现从实验室到产业化的关键跨越,场景驱动正加速技术向现实生产力转化。
与此同时,我国未来产业发展仍面临区域创新资源分布不均、长期耐心资本不足、顶尖复合型人才短缺等挑战。报告建议:健全多元化投入机制,强化重大场景开放牵引作用,优化人才引进、培养与激励生态,系统性培育未来产业,加快打造高质量发展新引擎。
来源:赛迪智库

