大家好,我是你们的萝卜哥~
萝卜哥前面给自己挖过坑,说要把 Google 的 AI 全家桶各个产品都好好研究一下,然后逐一写教程分享给大家,今天先来填第一个坑,NotebookLM 的最佳实践。
大家如果觉得分享有帮助,就帮忙一键三连一波,数据好的话后面会更新更详细的使用教程,老奶奶都能看懂的那种~
其实以前的 NotebookLM 就已经非常厉害了,现在又集成了 Nano Banana Pro,更是如虎添翼啊。
NotebookLM 还有一个好处就是只要你搞定 Google 账号和网络,那么免费就能使用绝大多数的功能,这也许就是谷歌作为老大的底蕴吧,能免费的产品,绝对不乱收费。
让枯燥的文档变得有趣
不知道大家有没有一种感觉,就是有时候想学习新技术,但是吧,要么教程文档晦涩难懂,要么直接是英文的,根本看不进去。
以前如果被逼的实在没办法,可能只能硬着头皮去啃了,然后再一点点手工摘抄提炼,再慢慢的转化成 PPT。
这一阵套下来,不说脱一层皮,也能消耗掉我们大部分精力了。
但是现在不一样了,NotebookLM 可以把大部分的事情都完成。
比如我这里有一个 Google 的 Prompt 文档,全英文的。
我们直接上传给 NotebookLM,大致是这样。
然后我一般会让 NotebookLM 先帮我总结一下文章的概述
这样相当于是让大模型帮我们先一步分析文章,以此来减少后续出现幻觉的概率。
如果觉得总结的内容没有问题,就可以生成 PPT 了。
NotebookLM 是可以自行设置生成 PPT 的一些参数的,比如生成的 PPT 风格,就可以通过提示词进行控制,语言也支持中文。
之后我们就可以得到一份 15 页的完整 PPT。
让碎片思考不溜走
不仅仅是文档,比如我们有一些临时的思考或者总结,都能进行转化。
比如前两天刷爆网络的 Claude Code 创始人分享的 13 条技巧,我们就完全可以简单总结一下,然后提交给 NotebookLM。
然后我们生成一个信息图
说实话,在 Nano Banana Pro 的加持下,生成这种信息图确实简单好多,但是可能是因为分辨率的原因,有一些文字比较糊,不如通过 API 生成的高清。
然后来看看直接生成的 PPT,说实话真的超乎想象,它对上面的 13 条技巧进行了完美的总结归纳,并且拓展了更多思路,真的是学习的好帮手!
一张图片也能解读
NotebookLM 最大的特点就是对于信息源,从来不挑食,不仅仅是文字类型的资料,我们甚至可以直接上传一张图片,它就能够根据图片信息来生成我们想要的内容。
比如我们有下面一张图片,它能直接转成 PPT,并且根据自己的理解来进行深入拓展。
这么一张小小的图片,NotebookLM 竟然拓展出 8 页 PPT,也是没谁了,哈哈哈。
突破页数限制
很多朋友会说,使用 NotebookLM 生成 PPT,每次最多十几页,完全不够。
其实也没有关系,要想生成页数比较多的 PPT,咱们可以分批生成,嘿嘿,就是这么简单朴实。
比如我们要生成 30 页的 PPT,那么就分成两批,每次生成 15 页即可。
这里就涉及到一个问题,怎么把我们的内容分成不同批次,答案还是让 AI 帮忙。
我们把自己要做成 PPT 的资料投喂给任意 AI 大模型,我比较喜欢 Gemini,然后用如下提示词生成 PPT 大纲。
不过最近白嫖到了 ChatGPT 的 PLUS 会员,所以这次就用 ChatGPT 试试效果。
把提示词给到 ChatGPT 之后,它会等待我们再次输入资料
我这里输入的是一只猫老师的经典著作《一年顶十年》,挺大的,看看 ChatGPT 能不能吃得下。
最后它给我生成的是 19 页的 PPT 大纲,也行吧,作为演示够用了~
接下来我们把这份大纲保存为本地文件,然后在文件最前面写好 PPT 风格,这样可以保证每次生成的 PPT 风格都是统一的。
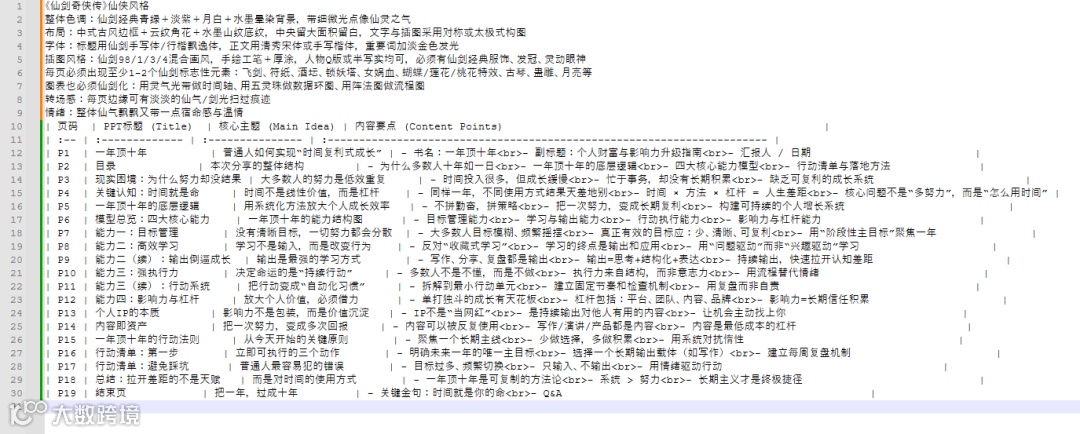
比如我用下面的仙剑风格
《仙剑奇侠传》仙侠风格
整体色调:仙剑经典青绿+淡紫+月白+水墨晕染背景,带细微光点像仙灵之气
布局:中式古风边框+云纹角花+水墨山纹底纹,中央留大面积留白,文字与插图采用对称或太极式构图
字体:标题用仙剑手写体/行楷飘逸体,正文用清秀宋体或手写楷体,重要词加淡金色发光
插图风格:仙剑98/1/3/4混合画风,手绘工笔+厚涂,人物Q版或半写实均可,必须有仙剑经典服饰、发冠、灵动眼神
每页必须出现至少1-2个仙剑标志性元素:飞剑、符纸、酒坛、锁妖塔、女娲血、蝴蝶/莲花/桃花特效、古琴、蛊雕、月亮等
图表也必须仙剑化:用灵气光带做时间轴、用五灵珠做数据环图、用阵法图做流程图
转场感:每页边缘可有淡淡的仙气/剑光扫过痕迹
情绪:整体仙气飘飘又带一点宿命感与温情
下面我们把这份文件上传到 NotebookLM 当中,生成 PPT 即可。
然后第一次我们确实可以得到 10 页 PPT,风格也是我们预期的仙剑风格哦
接下来我们再生成第二批 PPT
不出意外,我们会得到风格统一的第二批 PPT,如果你的 PPT 页数更多,也是这么依次的生成下去就好。
更多 PPT 样式
这里有几种我比较喜欢的风格,大家可以参考
Y2K 千禧赛博风
适用场景: 针对 Z 世代的潮流报告、Web3/元宇宙主题分享、强调“未来已来”的科技演示。
色彩体系:
主色调: 金属银色、全息镭射渐变(Holographic Gradient)。
辅助色: 酸性绿、芭比粉、电光蓝。
强调色: 高光的铬金属材质反光。
版式布局:
信息层级: 窗口化叠加。模仿千禧年初的 Windows 98 弹窗界面层层堆叠。
留白比例: 混乱中的秩序,背景通常是复杂的 3D 抽象图形。
对齐方式: 随意漂浮,打破重力感。
字体风格:
字体类型: 变形的液态金属字体、复古科技感无衬线体。
大小比例: 标题喜欢用拉伸变形的处理。
粗细对比: 字体带有金属光泽和立体浮雕感。
图形元素:
图标风格: 早期 3D 渲染的低模(Low-poly)物体,如金属环、蝴蝶、外星人头。
装饰元素: 十字星光✨、故障艺术(Glitch Art)条纹、复古浏览器滚动条。
边框特点: 带有金属质感的厚重 UI 边框。
图片处理:
照片风格: 高度数码处理,带有液化变形或热成像滤镜。
裁剪方式: 放入复古电脑屏幕或 CD 光盘形状中。
整体调性: Futuristic Nostalgia(未来怀旧), Trendy(潮流), Chaotic(混沌美), Digital(数码感)。
波普美漫风
适用场景: 需要强烈情绪煽动的演讲、颠覆性创新产品的发布、或是想吐槽现状时。
色彩体系:
主色调: 高对比度的CMYK印刷色(鲜红、亮黄、宝蓝)。
辅助色: 黑色粗线条、白色高光。
强调色: 半色调波点图案(Halftone Dots)填充背景或阴影。
版式布局:
信息层级: 漫画分镜格(Comic Panels)。一页就是一个大分镜。
留白比例: 极少,画面被巨大的色块和文字填满。
对齐方式: 动态的斜切构图,打破平衡感。
字体风格:
字体类型: 爆炸感的漫画音效字体(如 Bangers, Comic Sans 的艺术变体)。
大小比例: 标题极大,甚至冲出画面边界。
粗细对比: 极粗的黑色描边,字体内部填充亮色。
图形元素:
图标风格: 爆炸对话框(Speech Bubbles)用来放标题或金句。
装饰元素: “POW!”, “BOOM!”, “ZAP!” 等拟声词特效、放射状速度线。
边框特点: 粗黑线边框,模拟漫画印刷的不完美感。
图片处理:
照片风格: 将人物照片进行波普艺术滤镜处理(高对比度色块+波点)。
裁剪方式: 抠图后叠加厚重的黑色描边和阴影。
整体调性: Dramatic(戏剧性), Bold(大胆), Retro-Cool(复古酷), Expressive(表现力强)。
侦探线索墙风
适用场景: 问题复盘分析(寻找真凶)、市场竞品分析(揭秘对手)、复杂战略路径推演(连接线索)。
色彩体系:
主色调: 软木板纹理(Corkboard Texture)或旧墙纸色。
辅助色: 泛黄纸张的米色、复古照片的棕褐色(Sepia)。
强调色: 鲜艳的红线(Red String)!用于连接关键点,以及红色马克笔圈注。
版式布局:
信息层级: 看起来“杂乱无章”但实则逻辑清晰。核心结论在中间,证据散布四周。
留白比例: 几乎没有规则留白,元素之间互相重叠(Overlapping)。
对齐方式: 倾斜、散落,用图钉和胶带固定,打破横平竖直。
字体风格:
字体类型: 打字机体(Courier New)、手写潦草笔记体、报纸剪报印刷体。
大小比例: 大小不一,强调的词汇用红色马克笔手写体放大。
粗细对比: 通过下划线和圈注来强调,而非字体本身粗细。
图形元素:
图标风格: 真实的图钉📌、回形针📎、透明胶带痕迹。
装饰元素: 连接各个元素的红毛线、手绘的问号和箭头。
边框特点: 撕裂的纸张边缘、烧焦的痕迹。
图片处理:
照片风格: 拍立得效果、黑白监控照片颗粒感、报纸剪报。
裁剪方式: 不规则撕裂边缘,用图钉钉在墙上。
整体调性: Mystery(悬疑), Investigative(侦查感), Raw(原始), Storytelling(故事感)。
8-bit 复古像素游戏风
适用场景: 团队破冰、黑客马拉松路演、以“闯关升级”为隐喻的项目汇报、针对年轻群体的趣味分享。
色彩体系:
主色调: 深邃的太空黑或 FC 游戏机卡带的米黄色底纹。
辅助色: 高饱和度的像素色块(红、绿、蓝)。
强调色: 荧光绿(#00FF00)或 电光黄(#FFFF00),用于“Press Start”或关键数据。
版式布局:
信息层级: 模仿游戏界面 UI。标题栏像“任务目标栏”,进度条做成“血条(HP Bar)”。
留白比例: 较低,画面元素丰富,像一个热闹的游戏场景。
对齐方式: 像素格栅对齐,带有刻意的锯齿感。
字体风格:
字体类型: 像素点阵字体(如 "Press Start 2P" 或 "Zpix")。
大小比例: 标题巨大,带有像素描边效果。
粗细对比: 全员粗体,没有细腻的笔画变化。
图形元素:
图标风格: 像素画 Sprite(金币、爱心、宝剑、小怪兽)。
装饰元素: 砖块纹理、马赛克云朵、对话框是像素气泡。
边框特点: 粗糙的像素边框。
图片处理:
照片风格: 将真实照片进行像素化(Pixelate)处理。
裁剪方式: 放入像素风格的电视机或游戏机框内。
整体调性: Nostalgic(怀旧), Playful(好玩), Gamified(游戏化), High Energy(高能量)。
当然了,授人以鱼不如授人以渔,AI 时代咱们最好还是可以自己创造风格,下面这个提示词,就可以根据 PPT 图片来提取风格。
把上面的提示词,直接投喂给任意 AI 大模型,然后再上传你看好的图片,这样大模型就能自动帮你提取图片风格,并且转换为 PPT 风格啦。
比如我这里以山佬的一次分享 PPT 为例子,来看看提取风格的效果如何。
Gemini 给出的结果如下
我们复制给出的提示词到 NotebookLM 当中试试
我个人觉得还可以了,基本掌握了精髓,大家也可以试一试哦。
善于使用 DeepResearch
现在的 NotebookLM 已经深度集成了 DeepResearch 功能,我们可以利用该功能先到网络上深度搜索资料并生成报告。
当它深度收集好之后,我们就导入到资料库中
简单看一下它的分析报告,还是比较有深度的。
下面我们不做 PPT 了,来制作一个概览。
同样可以进行各种细节配置,还能选择视觉风格,真强大。
然后我们就得到了下面这个视频,真丝滑,足足将近 10 分钟!
写在最后
写到这里,其实我越来越觉得,NotebookLM 真正厉害的地方,不是帮你省了多少时间,而是让很多本来会被放弃的思考,有机会被留下来。
以前我们面对一堆资料,第一反应是太麻烦了,算了;现在多了一种可能,先丢进去看看。
当工具开始理解你的资料,而不是只等你下指令,创作这件事就不再是少数人的特权了。
会用 AI 的人,未必比别人聪明,但一定更舍得把想法走到最后一步。
说一千道一万,工具再强也就是个锤子,能不能盖出大楼还得看咱们怎么挥。
别光顾着收藏不看,哪怕现在就去试着生成两页 PPT,你就已经跑赢绝大多数人了。
AI 时代从来不缺神兵利器,缺的是那个敢动手挥剑的你。
别犹豫了,赶紧去试试吧。
以上就是今天的分享,觉得有帮助,帮请帮一键三连:点赞、转发,再看和留言,你的反馈对我很重要!

