跨境电商行业在经历爆发式增长后,正步入精细化、合规化运营的新阶段。然而,企业管理、财税处理与法律法务三大难题,已成为制约企业从“野蛮生长”迈向“稳健发展”的关键瓶颈。
为切实解决跨境企业在“人(人员/劳动纠纷)·财(财务/出口退税)·法(企业公司法)”三大领域的核心痛点,壹流融媒|WL123.com 联合大信法务、乐讯财务、九方通逊共同推出跨境电商行业首部《人财法|金三角管理书籍》——一部集系统性、实战性于一体的合规运营指南。
聚焦四大实战模块,构建人财法一体化解决方案
本书聚焦跨境企业经营中最关键、最高频的四大实战领域:公司法、劳动法、出口退税、政策补贴,以“问题-方案”逻辑展开,提供可落地的实操路径:
- 公司法篇:覆盖企业从设立到注销的全周期合规治理,解读新《公司法》下的“五年实缴”、股权结构设计等核心变化;
- 劳动法篇:梳理员工入职、在职至离职全流程风险防控,涵盖加班费举证、社保合规、竞业限制等常见争议;
- 出口退税篇:详解申报流程、免税与退税选择、报关单与发票匹配等实操难点,应对税务新规挑战;
- 政策补贴篇:梳理深圳“阳光化”补贴等地方扶持政策,指导企业合法申领资金支持。
四大板块有机串联,形成贯穿“人、财、法”的完整管理体系,助力企业建立系统化合规思维。
一线专家撰写,内容直击痛点
本书由九方通逊陈俭、乐讯财税欧阳翠华、大信法务老杨领衔,联合资深团队基于真实案例与实战经验编写。语言简洁明了,摒弃空洞理论,聚焦实际操作,确保读者“即学即用”。
删繁就简,只留干货
全书逾150页,每一页均为一线专家提炼的精华内容。无冗长论述,无抽象条文,直面企业真实问题,提供清晰解决路径。它不是教科书,而是管理者案头必备的实战工具书。
精华内容节选
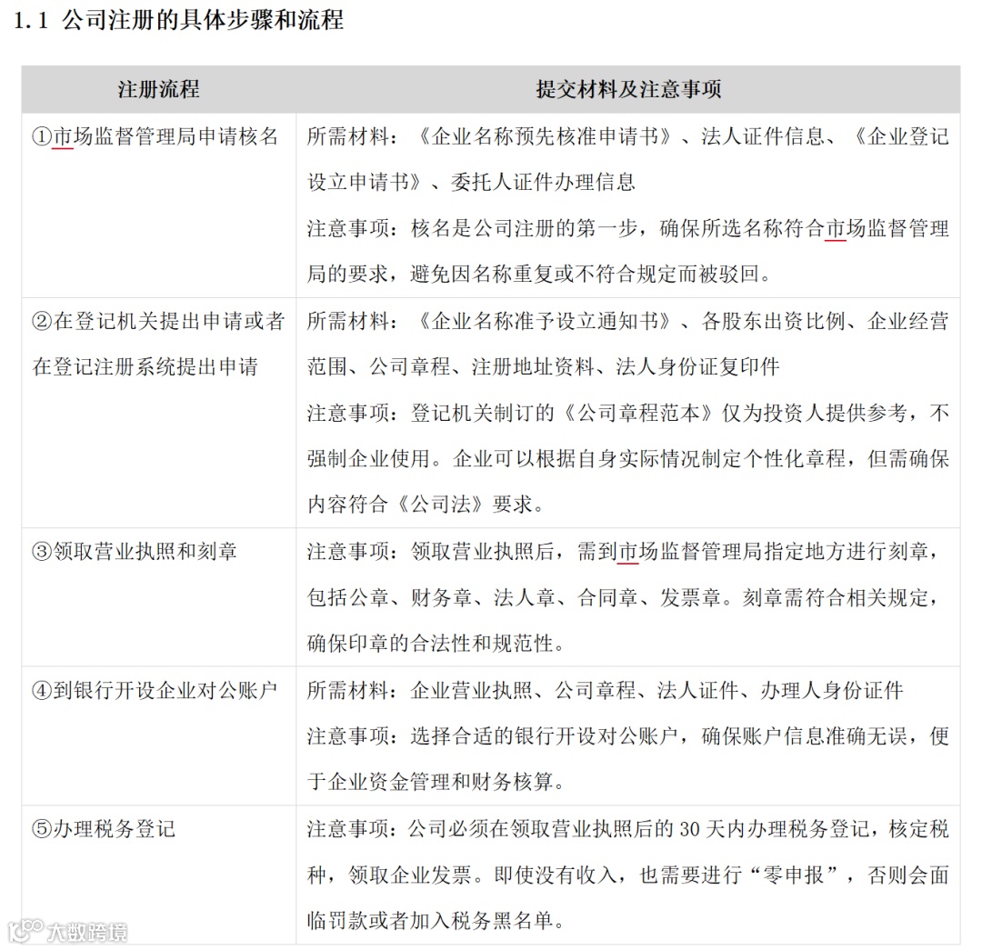
公司设立至注销全链路实操指南
针对新《公司法》实施带来的“五年实缴”“增资减资”“股权架构”等重大调整,本书系统梳理从公司注册、资本制度、股东权利到清算退出的全流程操作要点,将晦涩法规转化为可执行方案,适用于初创企业与成熟公司。
图源:节选书中内容
图源:节选书中内容
图源:节选书中内容
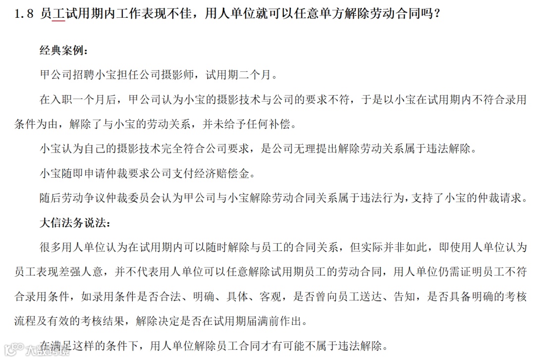
劳动关系全周期避坑指南
汇总真实仲裁案例,解析加班费举证责任转移、社保少缴、工资结构设计、保密协议与竞业限制设定、合理解聘等高频风险点,特别针对跨境行业常见的飞单、跟卖、离职纠纷提出应对策略,帮助企业筑牢用工防线。
图源:节选书中内容
图源:节选书中内容
出口退税全流程实操解析
围绕“无票如何处理”“能否仅做免税”“报关单与进项发票匹配”“买单出口终结后替代方案”“9710/9810适用场景”等热点问题,系统拆解出口退税申报流程,提供合规、高效、低风险的操作指引。
图源:节选书中内容
图源:节选书中内容
境外投资与外汇回流操作指引
针对ODI备案、海外架构搭建、外汇合规回流等复杂环节,提供清晰流程与实操建议,解答“何时需办理ODI”“跨境外汇如何合法回流”等关键问题,助力企业实现全球布局与资金安全闭环。
图源:节选书中内容
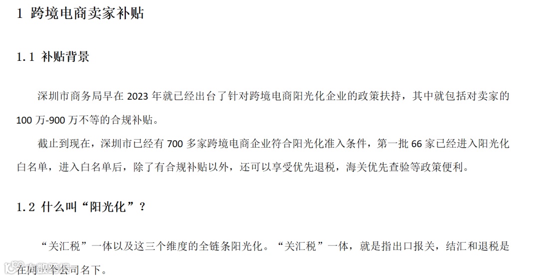
深圳跨境电商补贴申领指南
汇总深圳地区适用于跨境卖家、海外仓、独立站的各类政府补贴政策,解读“阳光化”标准及最高900万元资金支持的申报条件,帮助企业把握政策红利,提升合规竞争力。
图源:节选书中内容
《人财法》旨在帮助跨境企业主摆脱日常“救火”状态,将精力集中于战略规划与业务增长。通过系统化的知识体系与可落地的解决方案,助力企业构建稳固根基,实现可持续发展。


