
作者/蒋云飞、曾凡轩 编辑/小羽
如果要问过去10年,谁是中国白酒行业增长最快的企业,大家可能会有很多猜想。 2015年,中国白酒第一品牌茅台,营收为334.47亿,到2024年营收1741.4亿,9年复合增长率超过20%,成为中国白酒行业唯一的千亿公司及万亿市值企业。 2015年,浓香酒领导者五粮液营收216.59亿元,到2024年,营收891.8亿,复合增长17%,但始终未突破千亿大关。 而以清香型崛起的山西汾酒,2014年营收仅44.06亿元,到2019年突破百亿,达119.14亿,2024年飙升至360.11亿元,过去9年复合增长27.2%。2025年前三季度更是以329.24亿元营收继续超越泸州老窖,坐稳行业第三。 再到酱香型赛道的黑马习酒,从2014年不足30亿营收,2020年营收过百亿,一路冲刺至2024年的215.29亿元,成为非上市白酒企业的标杆。
而曾经的行业明星洋河股份,2023年营收达到331.26亿元,2024年下降到288.8亿。2025年前三季度再次下降至180.90亿元,同比下滑34.26%,成为12大百亿企业中降幅最大的企业之一。
反观中国白酒市场,过去10年经历了从黄金增长到深度调整的剧烈波动,行业规模从2014年的5234亿元增长至2024年的7964亿元,复合增长率约3.1%,实际上并未跑赢GDP增速,已经处于存量整合时代。 2025年,中国白酒市场“骤然进入”发展新拐点,陷入过去10年以来最严重下滑。 2025年前三季度,对13家2024年营收超过50亿的上市企业统计表明,仅有两家实现正增长,茅台增长6.23%,汾酒增长5%,其余的11家企业营收、利润全部下滑,洋河、水井坊的下滑幅度更超过30%。 通过盘点白酒行业12家百亿白酒企业过去10年“冰与火”的现实处境,本文试图为您解读存量整合时代,中国白酒行业企业的突围之道。
以下将从三方面为您深度解析: 1、2014-2025年,中国白酒行业12大百亿企业全景扫描 2、12家企业“冰火两重天”的发展逻辑与底层动因 3、2025进入新拐点,中国白酒企业的未来破局之道 全文约:7705字 | 预计阅读15分钟 | 建议收藏 |
一张图:了解过去10年,中国12个百亿白酒企业的增长对比。
(2010-2024,中国十二大百亿级白酒企业排行)
01
2014-2025中国白酒行业12个百亿企业扫描
从营收梯队来看,呈现明显的“金字塔”结构:
营收1000亿以上的超级龙头1家:贵州茅台(1741.4亿元),占据行业20%份额,是唯一营收超千亿的白酒企业。
营收500-1000亿的第一梯队1家:五粮液(891.75亿元),作为浓香巨头,仍牢牢占据行业第二的位置。
营收300-500亿的第二梯队2家:山西汾酒(360.11亿元)、泸州老窖(311.96亿元),分别代表清香第一和浓香头部第二。
营收200-300亿的第三梯队3家:洋河股份(288.76亿元)、古井贡酒(235.80亿元),习酒215.3亿,从区域龙头向全国化拓展的代表企业;
营收100-200亿的第四梯队5家:郎酒(集团营收174.91亿元,白酒预估为155.6亿)、劲酒(125亿元,预估)、今世缘(115.46亿元)、西凤酒(110亿元,预估)、剑南春(集团营收174亿,股份公司预估106.6亿元),涵盖酱香、浓香、保健酒等多个细分赛道。
中国12大白酒企业CR12占比,从2015年的20%到2024年的约60%,前30强企业,约占行业的73%,白酒行业呈现集中度强化的趋势。
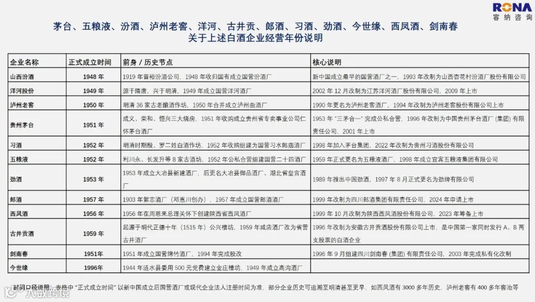
第二张图:12大百亿白酒企业经营年限对比分析
(白酒企业经营年限对比)
(关于12个酒企成立时间、历史渊源的说明)
按企业现代经营主体成立时间划分,百亿白酒企业基本上都是70年以上的老企业或者老品牌。
按照实际经营主体性质及成立时间可以分为两大类。
一是拥有深厚的历史底蕴的国营企业
包括泸州老窖(1950年成立国营酒厂)、贵州茅台(1951年)、山西汾酒(1948年)、五粮液(1952年)、习酒(1952年)、西凤酒(1956年)、古井贡酒(1959年)、剑南春(1996年组建集团,前身国营绵竹酒厂1951年成立)、洋河股份(1949年成立国营酒厂)。
只有今世缘(1996年筹备成立)是90年代后期市场化改革的产物,经营年限不足30年,但也是地方国企,其高沟酒也有近70的历史。
以上大多数为新中国成立后早期组建的国营酒厂,经营年限超70年(含前身历史则超百年)。
其中,习酒在2022年前隶属于茅台集团,2022年后,为了独立上市的考虑,从茅台分拆出来,成为一家独立企业,归属于贵州省国资委管理。
二是“市场化新锐”民营酒企
如劲酒(1997年正式更名劲牌有限公司,前身1953年成立)虽历史悠久,但真正市场化运营始于90年代。
郎酒(1999年改制为集团公司),2002年进行改制,成为民营控股企业。
从以上两点可以看出,中国大型白酒产业,还是以地方国企为主,且都是有一定历史积淀的品牌。新兴的品牌和民营企业,还没有跻身第一梯队。
第三张图:12家企业过去近10年营收对比,及上述企业的增长速度。
(十大核心2015-2024年营收对比/复合增长率)
过去9年,12家企业的复合增长率呈现出显著分化。
(2014-2024年12大白酒企业复合增长率情况)
1. 高增长阵营(复合增长率20%以上):习酒(33.9%)、郎酒(30%)、汾酒(27.2%)、茅台(20.1%)。
这四家企业中,三家是酱香型白酒,一家为清香型。体现了过去10年,处于酱香型白酒崛起的风口,郎酒、习酒借茅台热及酱香热,搭乘顺风车。而只有汾酒以清香复苏,成为行业增长超过20%的企业。
2. 稳健增长阵营(复合增长率10%-20%)
主要有今世缘(18.9%)、泸州老窖(18.3%)、古井贡酒(18.2%)、五粮液(17%)、西凤酒(16.4%)。
这类企业中,泸州老窖、五粮液、古井贡酒、西凤酒都是老八大名酒,凭借品牌优势和各自传统的忠诚客户,依托稳健的运营,超越行业平均的增长。
今世缘作为新锐品牌,则在产品定位、品牌运作、区域渠道精耕上实现了破圈突围。
3. 低速增长阵营(复合增长率8%以下)
洋河(6.7%)、剑南春(5.7%)、劲酒(4.4%)。
其中洋河股份和剑南春一方面在高端市场,被茅台、五粮液、郎酒等挤压,使其核心产品增量受阻。
另一方面,在整体酱香大型其道的大背景下,洋河与剑南春作为浓香型代表企业,也受到消费端偏好冲击。
而劲酒则因为消费观念变化和目标群体的局限性,没有实现更大的扩展。
透过数据看本质,12家百亿白酒企业的增长分化,并非偶然,而是行业周期、消费习惯与趋势变化、企业战略转型的三重因素叠加的必然结果。
为全面展现白酒行业竞争格局,我们同步梳理了其它重点白酒企业2015-2024年的营收情况。
(2015-2024年,八大50亿营收的白酒企业)
2024年营收在50亿以上的企业还有白云边、迎驾贡酒、珍酒李渡、牛栏山、口子窖、衡水老白干、舍得酒业、水井坊八个企业。
其中可圈可点的是2021年整合成立的珍酒李渡,旗下包括珍酒、李渡、湘窖、开口笑四大白酒品牌,成为近7年唯一成功上市的白酒企业。(2023年在港股上市)。
2025年,在行业深度整合背景下,珍酒李渡上半年营收也出现了大幅下滑,达23.5%。
其余的七个企业,全部都是历史悠久的白酒行业的老兵。
当然,还有国台、金徽酒、伊力特、金沙酒业、酒鬼酒、金种子酒、江小白等,也有一定的规模和占据部分细分市场。毕竟白酒行业的集中度还不高,留给区域型企业仍然有一定的空间。
当然,过去的10年,已经强烈反映出白酒行业“强者恒强、弱者出局”的马太效应。
02
12家企业“冰火两重天”的发展逻辑与底层动因
透过现象看本质。
我们通过中国白酒行业过去15年的规模与增长,来深度探讨白酒行业的发展逻辑。
(2010-2024年,中国白酒行业规模及增长率)
根据中国白酒工业协会数据,可以大致归纳出过去15年白酒行业的四个关键阶段:
2010-2016:行业处于持续的增长期
从2010年2661亿到2016年6126亿,白酒行业规模翻了2倍多,这一期间,是白酒行业发展的黄金期,也是各类企业都呈现出蓬勃发展的市场增量期。
因此,我们可以看到,到2015年,已经有三家百亿企业(茅台、五粮液、洋河),4家50亿以上的企业(泸州老窖、剑南春、劲酒、古井贡)。
2017-2021年:行业进入深度调整期
在2016年达到6126亿后,行业进入了存量盘整阶段,销售处于徘徊阶段,直到2022年,才重新突破6000亿大关。
但在这一时期,却是大型白酒企业快速增长,市场不断集中化的阶段。
在存量(甚至减量整合期),茅台、五粮液、郎酒、洋河、汾酒等企业快速发展。
2021年,茅台酒首次过千亿,营收达1094.64亿。
这个时代,也是酱香酒大幅增长的时期。
2022-2024年:短暂复苏但也遗留了巨大的问题
2022年-2024年,白酒行业出现了一个小阶段的增长,到2024年超过7900亿。
而最近的三年,进一步加剧了行业的整合。
这三年,也是酱香白酒狂奔的时刻,仅茅台就增长了近700亿。
但这一时期,也可以理解为白酒传统模式的最后“狂欢”。
高端白酒(尤其是酱香酒)“高溢价、高增长”的小周期来临,茅台、五粮液等高端酒的典藏与金融货币属性推到了顶点。
而这一时期的增长,正是依靠上述的因素叠加,进一步推高了渠道商的库存,也成为压倒2025年白酒市场消费急转直下的最后一根稻草。
如果进行简要的盘整,过去10年,白酒行业发生了三大变化
一、宏观环境的极速变化,从消费升级到消费降级
2015年-2022年是消费升级驱动的增长阶段,健康、稀缺及金融属性等多重叠加,酱香热兴起,白酒呈现出量降价升阶段,茅台零售价一度突破3000元。
因此,不仅推高了头部白酒企业的营收,利润也在集中化。
这一现象也整体的带动了高端白酒的消费。但实际上,相当多的高端酒囤货在渠道商手中,部分产品成为消费者带有金融属性的收藏品。
2024年开始,白酒企业已经开始变革去库存,随着宏观经济放缓,理性消费和商务宴请等消费场景需求减少,白酒行业出现消费降级。
2025年,市场的问题集中爆发。
二、渠道端变革:从“传统深度分销”到“数字化链接”
2015-2018年,白酒行业的主流渠道模式是“厂家-经销商-分销商-终端”的深度分销体系,线下终端销售额占比超95%,大型商超、烟酒店是核心销售场景。
茅台、五粮液、洋河股份凭借完善的渠道网络,实现了规模扩张。
这也造就了多数品牌白酒企业的渠道现状,即经销商库存高企及价格倒挂。行业的周转周期甚至到达2年以上。
2020年之后,随着电商崛起、社区团购爆发和数字化转型,白酒渠道逐渐发生重大变革。
2020年白酒线上销售突破10%之后,线上

