中国焦亚硫酸钠行业现状分析(2019–2024)
近五年,我国焦亚硫酸钠产能呈收缩趋势:2019年行业产能为158.5万吨,2024年降至145万吨/年。
进出口情况
进口量持续走低,2019–2020年分别为0.4万吨和0.5万吨;2021–2024年无进口记录。出口方面同步承压,2024年出口量为1.5万吨,呈逐年下降态势。
供需与市场地位
中国大陆是全球焦亚硫酸钠最大产销市场,流通量约占全球总交易量的80%。2024年,行业产量为45.5万吨,表观消费量为44万吨。
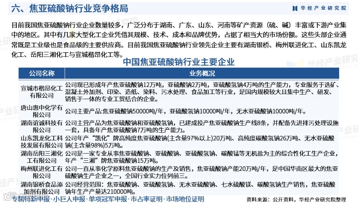
产业分布与头部企业
行业企业数量较多,主要集中在湖南、广东、山东、河南等硫、碱资源丰富或下游应用密集区域。具备规模、技术、成本及品牌优势的龙头企业,同时供应工业级与食品级产品。代表性企业包括:湖南银桥、梅州联进化工、山东凯龙化工、岳阳三湘化工、宣城楷昂化工等。












