在俄罗斯市场,电商的“草莽年代”已经落幕。
重磅政策相继出台,市场进入洗牌期
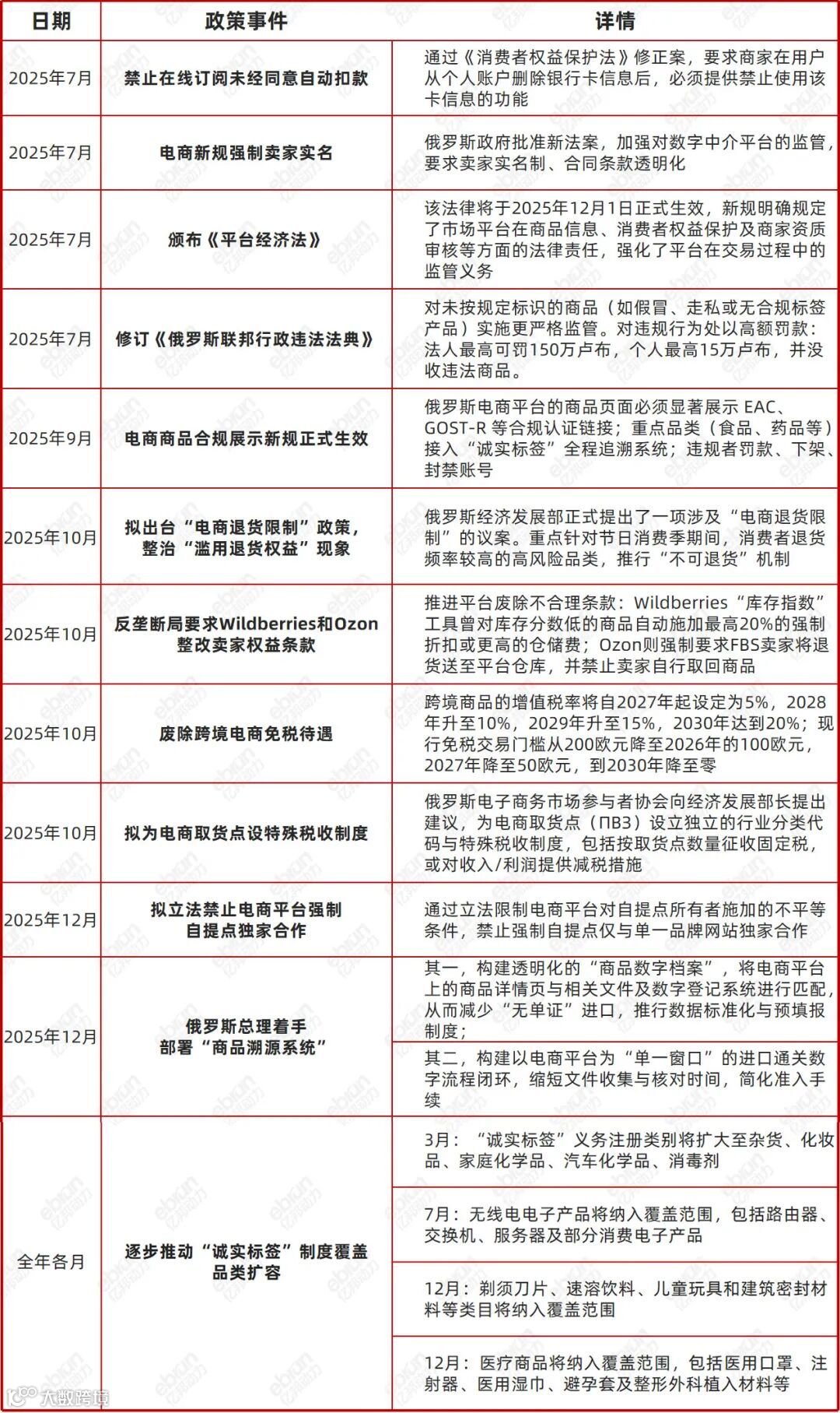
2025年,行政力量与电商平台仍是塑造俄罗斯电商格局的主导因素。三大关键政策举措正加速落地:
一、电商合规展示新规与商品溯源体系全面铺开
俄罗斯正同步推进两项互补机制:“合规证书数字化展示”与“诚实标签扩容”。
前者要求卖家在平台后台上传商品时,必须关联并展示EAC/GOST认证(欧亚联盟符合性认证/俄罗斯国家标准),消费者可点击跳转至俄罗斯联邦认证服务局官方数据库实时验真。
后者则已进入强制实施阶段:2025年起,化妆品、日化、食品、玩具婴童用品、IT及消费电子等品类,全面禁止无Data Matrix码商品销售。扫码即可追溯生产信息、合规资质、物流路径及商品状态(在售/已售/过期)。
为支撑该体系,俄罗斯政府正构建以电商平台为“单一窗口”的商品溯源机制,推动商品数字档案与进口通关数据闭环联动,实现从“被动处置”向“主动治理”转型。
二、跨境电商免税门槛持续下调,税费优势逐步消失
2024年,俄罗斯将个人免税进口门槛由1000欧元降至200欧元;2025年宣布,2026年进一步降至100欧元,2027年为50欧元,2030年将全面取消。
同时,境外商品增值税征收范围扩大:2027年起税率为5%,逐年递增至2030年的20%。纳税义务由境外卖家与俄罗斯平台共同承担。
这一调整意味着低价铺货模式难以为继,商家需重构SKU成本模型,在转化率与合规成本间寻求新平衡。
三、《平台经济法》正式施行,监管规则系统化升级
作为俄罗斯首部规范电商行业的基础性法律,《平台经济法》明确了平台责任、合同透明度、消费者权益保障及争议解决机制,大幅压缩灰色操作空间。
合规服务从业者指出:商家须立即启动“可溯源证明文件”的系统归档,按批次/序列精准匹配商品信息。平台已与行政系统深度耦合,灰清方案将导致经营主体被平台直接拉黑,而非仅面临罚款。
平台“三管齐下”:聚焦基建、招商、合规化
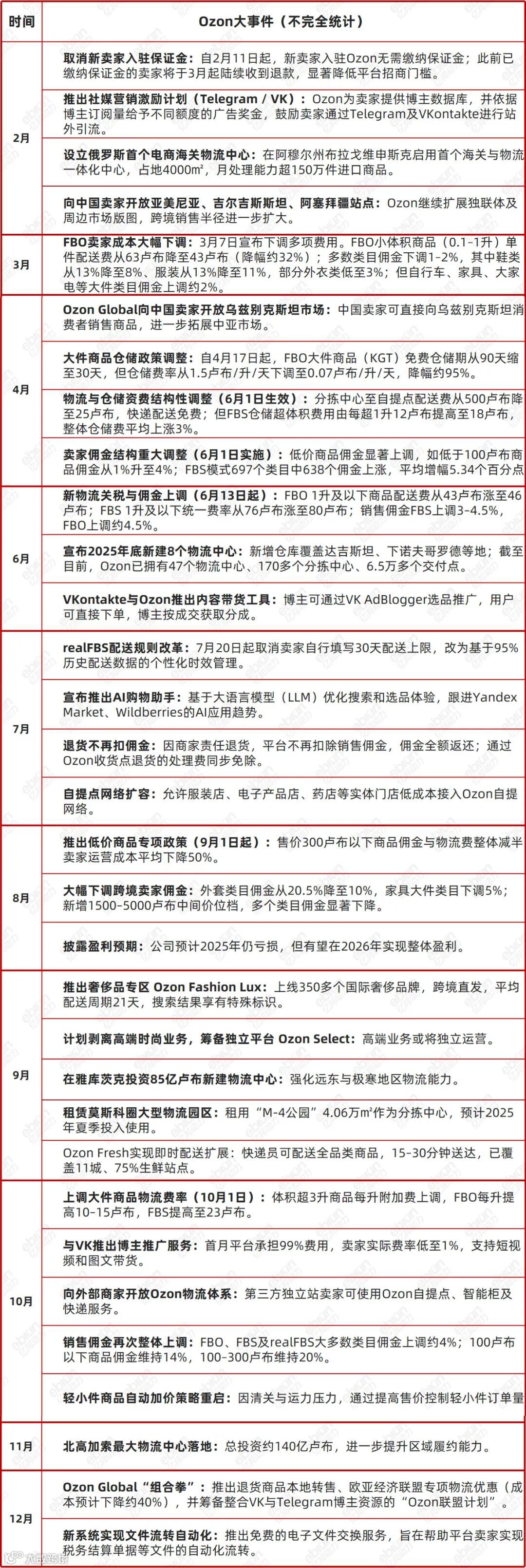
物流基建:自提点网络成核心竞争力
2025年,俄罗斯仓储物业新增供应面积预计达780万平方米,同比增1.7倍;优质仓储总量有望突破5600万平方米,每千名居民仓储面积升至381平方米,居新兴市场第一梯队。
Ozon仓库面积同比增长33%至370万平方米;Wildberries管理超135个物流设施,总面积超400万平方米。两大平台均通过BTS(定制建仓)锁定长期产能。
值得注意的是,俄罗斯“自提点优先”履约方式占比超90%。Wildberries拥有超5.8万个、Ozon超6万个自提点,覆盖莫斯科、西伯利亚乃至中亚、白俄罗斯等泛独联体地区。
在华招商:高频落地,激励加码
Ozon 2025年举办120+场产业带活动、50场培训,覆盖超4万中国卖家,并开放亚美尼亚、阿塞拜疆、吉尔吉斯斯坦、乌兹别克斯坦四大新站点;Wildberries与Yandex Market亦首次在中国举办官方峰会。
为降低入驻门槛:
- Ozon降低FBO小件配送费率与尾段运费,对特定类目实施季节性佣金下调,推行“退货不扣佣”及“本地转售”机制;
- Wildberries推出“星辰计划”,提供佣金减免、流量扶持及半年佣金冻结承诺,降低提现手续费。
成效显著:2025年Q3,Ozon Global中国卖家GMV同比增长超400%;日均订单量超200万单,较2022年Q4增长逾60倍。
合规化:平台主动承接政策落地
过去三年,Wildberries、Ozon、Yandex Market、AliExpress因版权投诉下架商品1330万件,均未通过正品验证。
各平台加快响应溯源要求:
- Ozon建成边境首个电商海关物流中心,强化“白色清关”能力,并上线免费电子文件交换服务,助力税务单据自动化流转;
- Wildberries推出一站式合规认证服务“WB Сертификация”,支持后台在线申领证书;
- Yandex Market上线“正品认证”标识,覆盖家电、电子、汽车用品、体育用品、食品及日化六大品类。
理解俄罗斯市场的“恒量”与“变量”
面对政策收紧、费率调整与免税红利消退,俄罗斯市场是否仍具投资价值?多位资深卖家认为:相较于欧区“运动式执法”、美区关税波动、东南亚频繁调佣,俄区变革节奏相对温和可控。
三大“恒量”支撑长期增长潜力
1. 电商仍处高速扩容期
当前俄罗斯电商渗透率约24%,平台贡献65%交易额。市场规模以1650亿美元为起点,预计两年内突破2000亿美元,渗透率升至31%。按规模计,俄罗斯已是欧洲第二大电商市场,领先法、西、意及德国,正快速追赶英国。
2. 平台具备区域“零售基础设施”属性
受限于地广人稀,大量中小城市及乡村缺乏实体零售覆盖。电商平台已成为当地居民获取日常消费品的关键甚至唯一渠道,用户黏性与份额高度稳固。
3. 消费者风险厌恶度高,品牌忠诚度强
俄罗斯不确定性规避指数(UAI)高达95分,远高于欧美平均60分。消费者更看重稳定性与长期价值,有利于中国品牌建立护城河——在俄打造品牌认知,可借侨工返乡形成向中亚、独联体市场的自然辐射。
值得关注的三大长期趋势
下沉市场加速成熟
2025年Q1,Ozon非一线城市消费额达1298亿卢布,首次超越莫斯科;中小城市及农村交易额增速为首都的两倍,物流基建完善后,“低密度订单”将成为新增量来源。
西方品牌出现回潮迹象
截至2024年Q4,已有235家外企重返俄罗斯市场,预计2025年达350家。部分品牌以“代售店”形式转战线上,Ozon Fashion Lux与Ozon Select专区或即为此类回流的信号。
平台货币化压力向下传导
Ozon预计2026年实现盈利,其跨境店佣金率普遍为15%-25%,本土店达25%-35%,个别类目高达40%。平台在上调费率的同时,也通过旺季降佣、轻小件物流费分层等方式缓解商家压力。
END

