跨境电商进入精细化运营新阶段,“人财法”成企业合规关键
跨境电商行业在经历爆发式增长后,正迈入精细化、合规化运营新阶段。然而,企业管理、财税合规与法律法务三大核心问题,已成为制约企业从“野蛮生长”迈向“稳健壮大”的主要瓶颈。
为切实解决跨境企业在“人(人员/劳动纠纷)·财(财务/出口退税)·法(公司治理)”三大领域的高频痛点,首部《人财法|金三角管理指南》正式发布。本书由壹流融媒|WL123.com联合大信法务、乐讯财务、九方通逊共同策划编撰,聚焦可落地的实操方案,助力企业构建系统性合规运营能力。
四大实战模块,直击跨境企业核心痛点
全书围绕公司法、劳动法、出口退税、政策补贴四大高频场景展开,以“问题—方案”逻辑提供结构化解决方案:
公司法篇:公司全周期合规治理
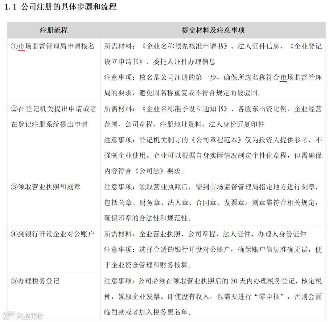
涵盖公司设立、资本制度(含“五年实缴”新规)、股东权利、股权设计、公司结构优化及注销清算等全链路实操要点,将晦涩法条转化为日常可用的操作指引,适用于初创企业、成长型团队及成熟出海企业。
劳动法篇:用工全流程风险防控
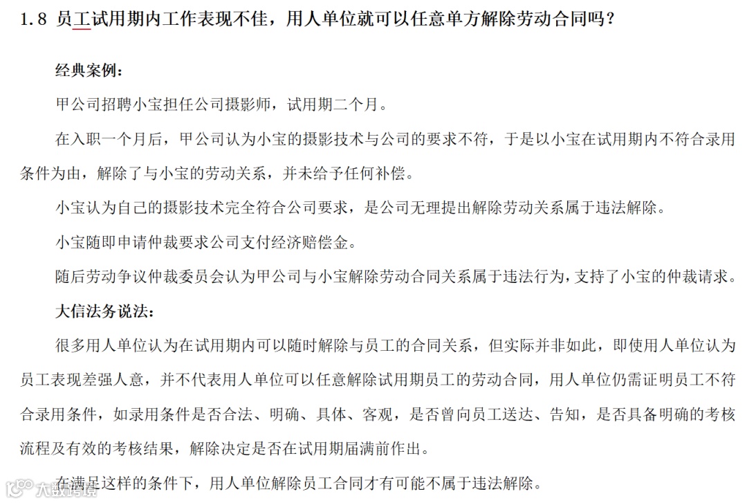
覆盖招聘、在职管理、离职解聘三大阶段,针对性解析加班费举证责任转移、社保合规缴纳、工资架构设计、保密与竞业协议设定、飞单跟卖防范、合理解除劳动关系等真实痛点,并结合典型仲裁案例给出可执行建议。
出口退税篇:税务申报与外汇回流路径
紧扣2025年10月起实施的新税务监管要求,详解“无票退税”“免税与退税选择”“一单多票”“买单出口退出机制”“9710/9810适用场景”等热点问题,提供合规申报、风险规避与资金增效并重的实操指南。
政策补贴篇:深圳“阳光化”补贴申领实务
梳理深圳地区面向跨境卖家、海外仓及独立站企业的专项补贴政策,明确申报条件、材料清单与流程节点,帮助企业精准识别红利、高效申领最高900万元资金支持,并同步享受通关、退税便利。
一线专家联合编写,内容精炼、即学即用
本书由九方通逊陈俭、乐讯财税欧阳翠华、大信法务老杨三位资深跨境从业者领衔主笔,内容全部源于真实企业服务案例与自身管理实践。语言简洁直白,剔除理论堆砌与空泛表述,150余页均为高度凝练的实战干货。
全书采用“案头工具书”定位,不需通读,随查随用——无论是注册公司的创业者、面临股权难题的初创团队,还是优化治理结构的成熟企业,均可快速找到对应场景的解决方案。
公益性质免费赠阅,赋能行业健康发展
本书系由多家关注行业健康发展的企业联合出资印制,定位为公益性知识产品,不以盈利为目的,面向跨境企业管理者免费赠送。
其初衷在于降低企业合规学习门槛,减少因信息差导致的经营风险,助力更多企业“少走弯路、行稳致远”。时间应留给战略与增长,而非被动应对突发问题——《人财法》正是为此而生。
图源:节选书中内容
图源:节选书中内容
图源:节选书中内容
图源:节选书中内容
图源:节选书中内容
图源:节选书中内容
图源:节选书中内容
图源:节选书中内容
图源:节选书中内容


