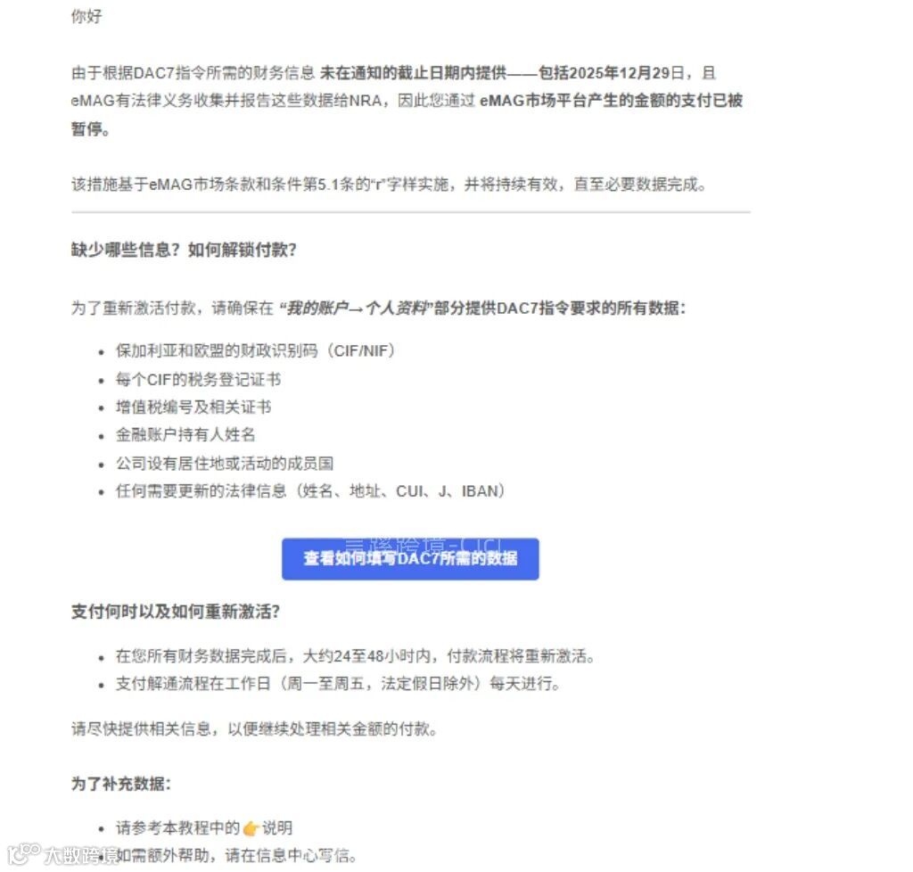
eMag昨天又开始查税封号了!(具体可看图收到的信件)

这次不是小范围抽查,是实打实的税务稽查升级,不管你是做FBE发货还是自发货,新账号刚起步还是已经跑了一段时间的老号,哪怕现在后台还能正常用,只要你在eMag有过销售行为,都可能被盯上! 真的别抱有侥幸心理!罗马尼亚税局ANAF查税就盯两个点:你有没有实际卖出,以及你有没有对应的本地VAT税号。没注册VAT的后果,真的比你想的严重!
一旦被查,税局会直接从eMag那边调走你所有的销售数据,每一笔订单、收款多少、库存有多少,查的很细致。然后核算你过去几个月甚至几年的应缴税额,一分都不能少,还没任何减免缓冲。
更坑的是额外成苯叠加:要补的税款+每天0.05%的滞纳金+高达20%的罚款,算下来可能比你赚的还多。更惨的是,税局就认平台数据,你连申辩的空间都没有,只能被动接受结果。
✅ 主动注册罗马尼亚VAT,才是长久之计!
别等被税局点名了才着急,现在主动注册罗马尼亚本地VAT,好处不是一点半点:
自己能按经莹情况规范申报,不用被突然的大额补缴搞垮现金流;合规之后就没了历史税额追溯的风险,做生意也踏实;找个专业会计,还能做低申报,更重要的是,eMag对合规卖家会倾斜更多流量和权重,账号受限少,才能长期做下去。
这里必须重点说一句:现在OSS已经不顶用了!不能处理eMag的税务风险,别想着靠OSS躲过去,纯属白费功夫。
那为什么现在处理,意义完全不一样?
如果等税局主动发信件,流程就完全由不得你了:先要你交所有销售数据,然后他们自己算该补多少税,后边直接通知你补申报、补税,搞不好还要加罚金。
但现在还没被查到的话,主动去做VAT合规,至少申报节奏、数据整理这些还能自己掌控,不用被动挨打。
所以现在能做的只有一件事:尽快完成罗马尼亚本地VAT注册,把税务身份补全。
如果你已经在eMag出单了,现在还属于能主动安排的阶段,不算晚!不过具体你的账号情况、该追溯哪个区间的税务、操作顺序怎么安排,这些都需要单独判断。
我司针对欧洲国家,
核心提供本土账号服务,
助力您更好布局海外市场。
无论您是需要代入驻平台,
还是现有本土号相关支持,
都可随时联系我们!

