来源|万领钧Knit People
作者|万领钧Darren
推荐阅读时长|16分钟
在智利,所有劳务关系受《劳工法》(Código del Trabajo)约束。2026年,智利企业在员工入职时的操作需严格遵守以下核心法规,尤其是近期生效的“40小时工作制”和“卡琳法(Ley Karin)”。
一、智利背景调查规定
在智利进行员工背景调查(Background Check)受其《宪法》、《劳工法》以及《第19.628号保护私人生活法》的严格限制。核心原则是保护隐私权、平等就业权及非歧视原则。核心要求如下:
1.背景调查需应聘者书面授权
进行任何背景调查前,雇主必须获得应聘者的书面明确同意,口头同意在法律上无效。同时,需要明确告知应聘者调查的具体范围、目的以及谁会接触这些数据。
2.严禁将以下敏感信息作为招聘要求
·信用记录 (DICOM):据《第20.575号法律》,雇主严禁要求应聘者提供商业违约记录或财务信用证明(特殊金融高管除外,但限制极严)
·健康状态:严禁要求应聘者提供怀孕证明、严禁要求应聘者进行艾滋病毒 (HIV) 检测(除非涉及特殊风险岗位)
·个人敏感信息:严禁基于种族、宗教、性取向、政治倾向或社会地位进行调查或筛选。
3.犯罪记录调查
雇主可以要求应聘者提供《刑事前科证明》(Certificado de Antecedents),但必须满足岗位相关性。
4.工作经历调查
在智利,联系前雇主核实工作经历是常见做法,但前雇主通常仅提供入职日期、离职日期和职位信息。
5.预防职场骚扰
据智利2025新实施的卡琳法(Ley Karin),如果应聘者有职场性骚扰或暴力判决记录,雇主有权且有义务据此评估其岗位风险,以确保现有员工的安全环境。
二、智利入职审查规定
在智利,企业对入职人员的审查必须严格遵循《劳工法》及个人隐私保护法。以下是2026年智利入职审查各项内容的具体要求及法律限制:
需要注意的是,智利所有的背景调查(除法律强制的身份核验外)建议事先获得应聘者的书面同意;智利劳工法院对“招聘歧视”判定非常严厉,如果因非岗位核心要素(如过去的财务困难或无关的轻微前科)拒绝录用,企业可能面临Tutela Laboral(权利保护诉讼)。
招聘结束后,对于未录用人员的敏感个人信息,企业应及时销毁或按法律规定妥善封存,不得二次泄露。
三、智利雇佣合同
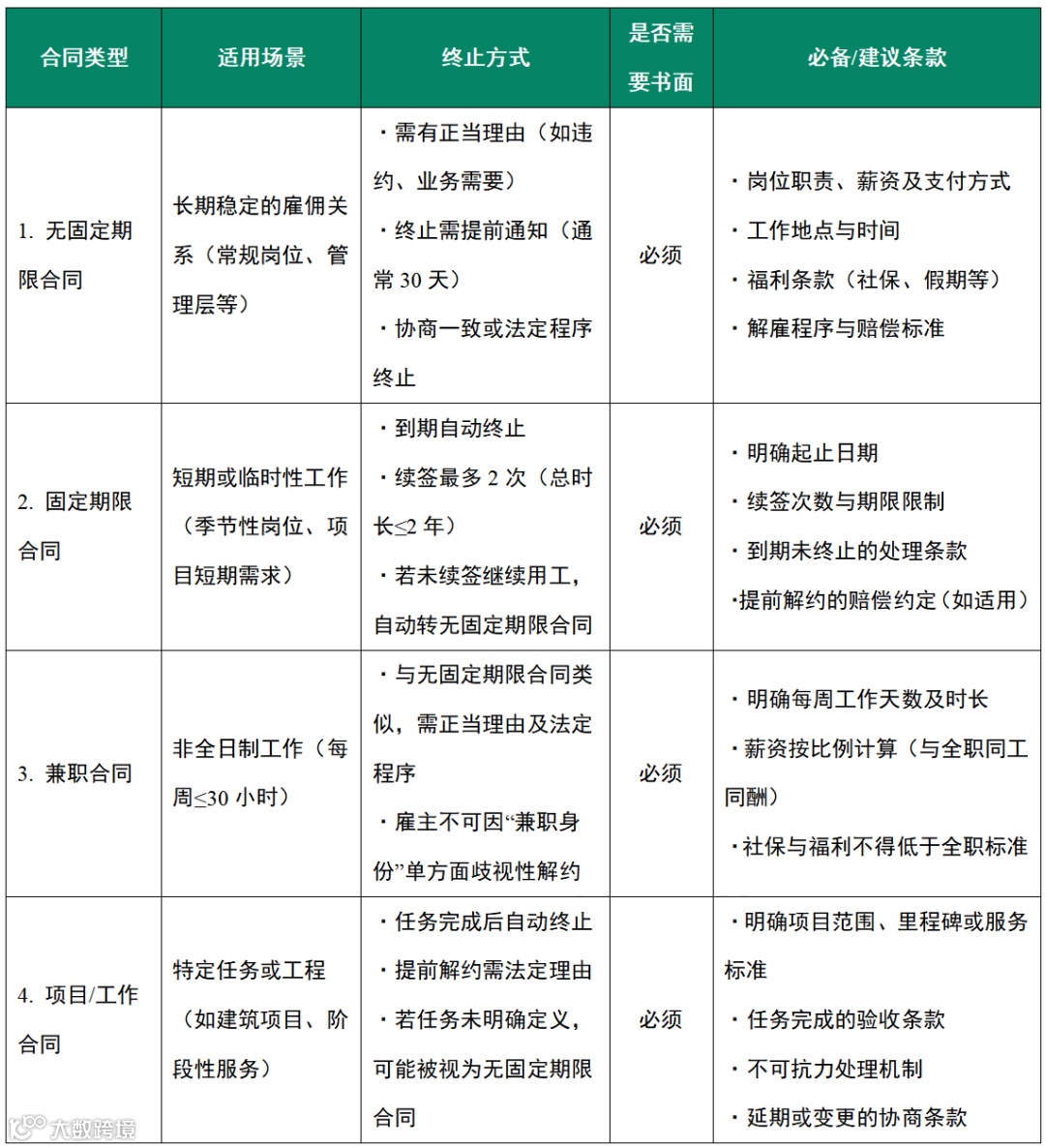
智利的雇佣合同分为无固定期限合同、固定期限合同、兼职合同、项目/工作合同。
无固定期限雇佣合同是一种长期雇佣合同,没有明确的终止日期。双方协商一致后,合同可以通过提前通知或协商解除。
固定期限雇佣合同明确规定了终止日期,合同在到期后自动终止,无需提前通知。雇佣合同未规定订立期限的将视为无期限雇佣合同;未确定期限的雇佣合同,未经双方同意,不得单方面变更为固定期限劳动合同,固定期限劳动合同连续5年以上的,将视为永久性雇佣合同。
01
雇佣合同类型
在智利,劳动合同必须以书面形式订立,以确保明确性并在法律上保护雇主和雇员的权益。双方应获得一份合同副本以供存档。合同可以使用双方都熟悉的语言,但正式副本应始终使用西班牙语。
此外,合同必须在劳动监察局注册,以确保其获得官方认可,并允许当局对劳动关系进行监督。合同中还可以包含附加条款,如保密协议或防止不正当竞争等,这些条款必须清晰且得到双方一致同意,以确保劳动关系的公平与公正。
雇佣合同主要有以下4种类型:

02
保密协议及竞业协议
在智利法律体系下,保密协议和竞业协议是保障企业商业秘密和竞争优势的重要工具,它们各自具有不同的法律要求和适用条件。

快速对照表及HR常见做法

所有涉及员工权利义务的规定,都必须遵守智利宪法和《劳工法》的强制性规定。雇主不能通过合同条款规避法律责任。
四、智利试用期规定
与其他国家不同,智利并没有设立法定的试用期。试用期对于某些企业而言非常重要,它提供了一个机会,让企业可以了解新员工是否适合公司文化,是否具备履行职责的技能和知识。
由于没有法定的试用期,企业可以考虑通过签订固定期限合同来作为替代方案。固定期限合同的时长应尽量短,因为如果在合同到期前解除合同,雇主需要支付完整的合同期工资。
一旦固定期限合同结束,如果员工关系发展顺利,可以将其转为无限期合同。
01
中国 VS 智利试用期对比
五、智利工时和加班规定
智利目前正在分阶段实施《劳动法》第21,561号法律(“40小时法律”) :计划从2024年4月26日起每周工时上限减少至44小时,2026年4月减少至42小时,2028年4月减少至40小时。在此过渡期间,工资将得到充分保障,防止实际工资损失。
除此之外,40小时法还允许在雇员与雇主达成协议的情况下,在最多四周的周期内按每周44小时的平均工时来安排工作时间,但必须符合以下条件:
·每周工作时间不得超过45小时,且连续两周的工作时间不得超过此限制,已约定的加班时间总和不得超过每周52小时(包括正常工作时间和加班时间)
·有12岁以下儿童的母亲、父亲或监护人,可以将工作时间灵活调整最多两小时,具体可提前或推迟一小时开始工作。但此项政策不适用于某些职业,如:面对面服务、需要团队协作的工作或紧急服务类工作
法律规定,每天最多可以加班2小时,这意味着员工在一天的工作中不得超过这一限制。按周计算,允许的加班总时长为10小时,加班的分布可以在工作日之间有所变化,只要不超过每日加班限制。
智利的加班补偿费用计算方法较简单。根据法律规定,加班工资应至少是正常工作时薪的50%作为附加费。
例如,如果正常工作时间的时薪为1,000智利比索,那么加班时间的时薪为1,500智利比索。当然,如果雇员与雇主达成协议,这个附加费可能更高。
01
中国 VS 智利工时及加班规则对比
HR可快速对比中国和智利两国在工时和加班方面的规定:
选择万领钧Knit People,安心开拓全球市场
万领钧Knit People来自加拿大,有11年的全球薪酬服务经验。Knit作为全球最早的海外雇佣和全球薪酬服务提供商之一,至今已与4,000多家全球客户合作,每年处理薪资超过40亿。Knit非常期待在中国市场的发展,在中国建设了研发中心和华语服务中心,助力中国企业开拓全球市场。
✅ 名义雇主(EOR)
✅ 专业雇主(PEO)
✅ 承包商雇主(COR)
✅ 全球薪酬(Payroll)
✅ 无主体雇佣(EWE)服务
✅ 全球猎头
✅ 主体注册
✅ 税务合规
✅ 补充福利
✅ 工作签证
Knit的客户有来自医疗、新能源、互联网、人工智能、智能制造和跨境物流等行业,我们拥有丰富的行业经验和专业优势,致力于帮助企业顺利在海外布局,实现第二增长曲线。

