日本经济产业省(METI)修订的四项商品安全法在2025年12月25日正式落地,各大跨境电商平台也在逐渐加强管控。
近日,SHEIN 平台已正式发布新规,针对日本站跨境卖家强制要求2026年1月31日前指定日本国内管理人(日代)并完成备案申报,未合规产品将直接下架禁售!!
日本国内管理人(日代)的要求:
此次管控新规的重点是,所有日本境外商家向日本销售管控商品时,应当指定有效的日本国内管理人(即日代),并完成业务申报备案。
而办理日代之前必须有相应的产品认证检测报告,也就是说:无认证→无授权代理→无法备案→产品不能在日本销售。
日代具体要求:
1、住所地位于日本;
2、经商家授权接收日本监管部门发出的行政指令;
3、遵守有关特定产品的相关法律及监管规定;
4、能够用日语进行对话;
5、在日合法以及合格的经营形式;
6、商家与日代签署委托协议等资料。
注意:日本本地卖家无需指定日代,但仍需完成资质检测、标签备案等其他合规要求。
平台管控的产品要求:
日本的“产品安全四法”自2025年12月25日起正式实施修订版,包括《消费品安全法》、《电气用品安全法》、《燃气事业法》以及《液化石油气安全保障和交易优化法》。
新规管控标注有PS系列强制标识的产品,涉及到的产品范围可细分为以下五大类别:
1、一般消费品PSC认证要求
2、特定儿童用品PSC认证要求
3、电器用品PSE认证要求
4、燃气类产品PSTG认证要求
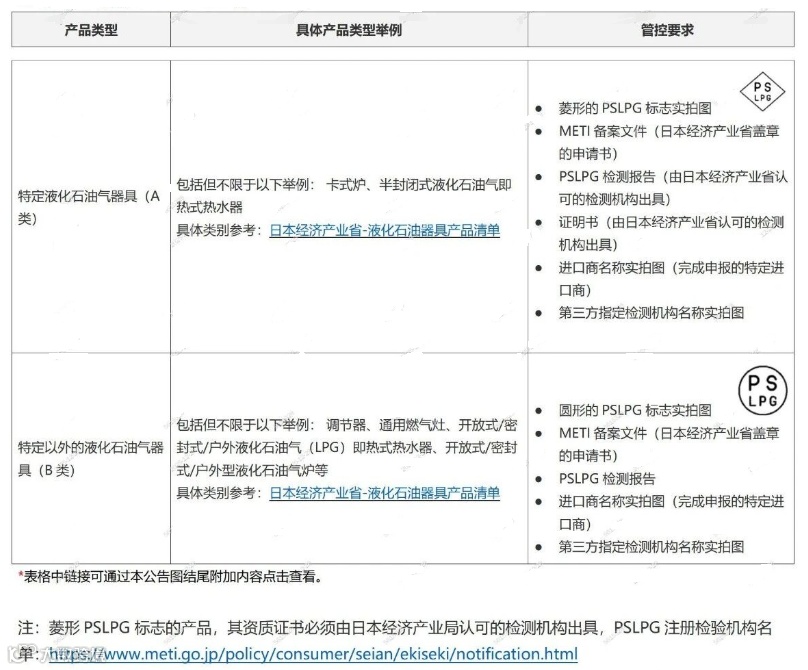
5、特定液化石油气器具PSLPG认证要求
卖家需要如何完成合规?
1、全面评估产品合规状态。
对照日本经济产业省官网清单,确认自身商品是否属于管控范畴;
2、进行相关检测认证。
针对所有受管控产品,确保已取得必要的认证,并按管控要求准备好所有资料。注意圆形/环形标识与菱形标识的差异。
3、指定日代。
建议选择具有合法资质的日代合作方,清晰界定双方权责,确保日代职责落地。
4、完成经济产业省备案申报(METI备案)。
提交渠道分为“e-Gov电子申请” 、 “电子邮件提交”和“保安网电子申请”,三种方式更建议卖家选择由日代通过保安网申请。
5、产品标签更新并上传平台。
注意在商品上添加相应的PS标志(PSC/PSE/PSTG/PSLPG)及标注进口事业者名称。将标志实拍图、备案文件、检测报告、证明书等材料上传平台。
6、履行后续义务。
按规定开展自检并保管产品合规技术文件,若产品发生安全事故需协助日代处理召回、赔偿等事宜。
平台合规中心上传材料:
1、检测报告/文件:
【商品合规管理】-【合规 / 法案信息】-【检测报告】
2、标签实拍图:
【实拍图 / 标签上传】- 筛选对应标志类型上传
3、日本授权代表:
【责任代理公司绑定】-【新增日本国内管理人】- 绑定对应商品
日代跟欧代英代有所不同,它的实际要求涉及到诸多具体操作环节。
术业有专攻,专业事给专业人做,自17年成立以来,专业从事商标注册、专利版权申请、税务合规、欧洲政策合规、海外公司注册开户等服务,已为上万家跨境企业的知识产权保驾护航。
END
往期回顾
|
01 |
|
02 |
|
03 |
|
04 |
✦ +
媒体账号矩阵
/ 官网 /
www.zoxipo.com
✦ +
金牌合作伙伴
Gold
Partner
关注我们,获取更多跨境知识产权干货!


