公募费改三阶段正式落地,债基生态重塑,市场风险降低
中金研究
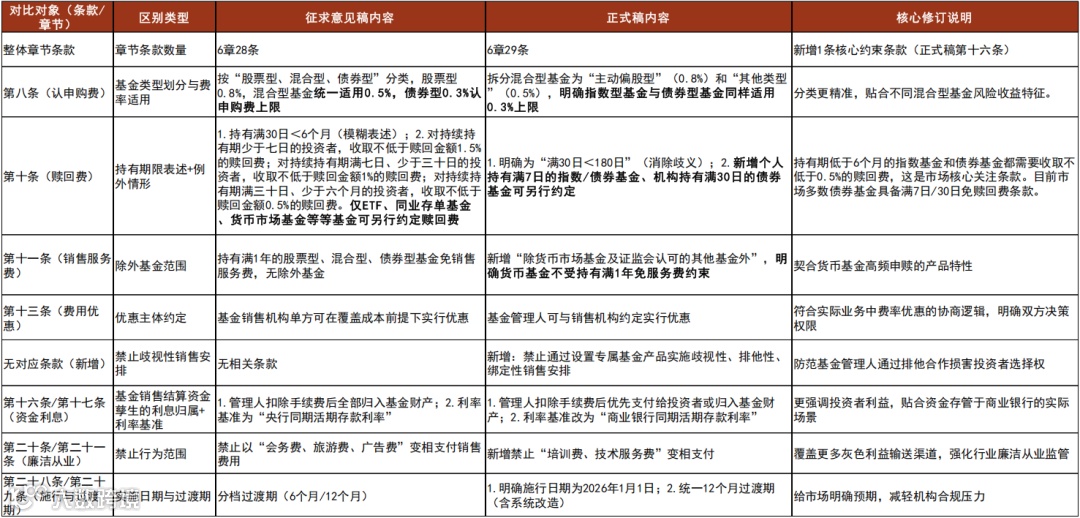
2025年12月31日,中国证监会发布《公开募集证券投资基金销售费用管理规定》正式修订稿(以下简称《新规》),自2026年1月1日起施行。该规定由原《开放式证券投资基金销售费用管理规定》更名而来,标志着公募基金费率改革第三阶段——面向基金销售机构的销售费用规范——全面落地。
新规核心调整
《新规》聚焦降费、简化、引导长期持有三大方向:
- 调降费率上限:偏债混合型基金认申购费上限为0.8%,普通债券型基金为0.3%;债券型及指数型基金销售服务费上限为0.2%(持有超1年免收),货币市场基金为0.15%;禁止同时收取认申购费与销售服务费。
- 优化赎回费安排:个人持有满7日的指数型/债券型基金、机构持有满30日的债券型基金,可另行约定赎回费(即实质豁免);不满该期限的,执行三档最低费率(7日内≥1.5%,7–30日≥1%)。赎回费全部计入基金财产。
- 强化长期导向:持有超1年(货币基金除外)不再收取销售服务费;客户维护费(尾随佣金)支付比例上限差异化设定,债券类基金向机构销售的客户维护费不得超过基金管理费的15%。
对债券型基金的影响显著但边际缓和
相较2025年9月发布的征求意见稿,《新规》大幅优化债券基金赎回费安排:取消“持有6个月以上方可豁免”的硬性要求,新增7日/30日豁免机制。由此带来三重缓释效应:
- 影响范围减半:需调整赎回费安排的债券基金数量与规模均减少约50%;个人投资者基本不受影响(98%以上产品已执行7日免赎);机构投资者中,约43%持有期为1–6个月的基金可免于调整,仅约44%持有期不足30日的产品需整改。
- 过渡期延长:所有存量基金须在2026年12月31日前完成整改,给予充分缓冲时间。
- 替代路径明确:短期交易型资金或转向债券ETF、货币市场基金、同业存单基金;部分资金可能通过精细化管理拉长持有期,投向30日免赎产品;亦有部分资金或转向固收+基金(一二级债基、转债基金)以提升收益弹性。
分投资者类型影响分析
个人投资者:整体利好
个人持有债基规模约1.8万亿元(占全市场22%),主要集中在短债、中长纯债及一级债基。新规下7日免赎惯例得以延续,叠加认申购费、销售服务费下调(如认申费从~0.8%降至0.3%,销售服务费从~0.4%降至0.2%),费后收益增强。在当前低利率环境下,费率下降对实际收益拉动更明显,或推动部分理财资金回流债基。
银行自营:短期影响有限
银行自营是债基最大持有人(2025年上半年持基规模约6.39万亿元,其中90%为债基)。新规虽提高30日内赎回成本,但替代工具受限:货币基金与同业存单基金收益偏低;债券ETF开户门槛高;现券投资受风控能力制约。而长期持有产品的费后收益提升,反而增强配置吸引力。综合判断,大规模赎回风险较低。
银行理财:配置结构持续优化
理财持有公募债基约1.3万亿元(占其总资产3.9%),其中交易型债基约5600亿元。三季度起已显现调整趋势:减持短债基金与被动指数债基,增持信用债ETF与摊余成本法债基。展望2026年,理财或继续增配流动性好、可加杠杆的信用债ETF,以及估值稳定、开放期规模扩容(预计达6165亿元)的摊余成本法债基。
保险资金:影响偏正面
保险持有债基约0.7万亿元(占其资产运用余额约1.9%)。其资金天然具备长期属性,与新规鼓励长期持有的导向高度契合;叠加费率下降,投资成本进一步降低,有望边际提升债基配置意愿。
结构性趋势与现实约束
新规将推动债基格局发生三方面结构性变化,但实际演进力度或低于市场预期:
- 公募债基优势仍存:“7日免赎”惯性、渠道券种资源、投研协同及战略合作价值未被替代;转向ETF或货基面临实操阻力(如开户、容量、策略丰富度等)。
- 固收+基金转型难度大:低波固收+需持续超额收益支撑,当前权益端阿尔法获取能力受限;高波固收+则依赖策略稳定性与可复制性,尚未形成统一标准。
- 债券ETF承接力待提升:截至2025年末,债券ETF规模逾8290亿元,但细分策略(如中短久期利率ETF、信用策略ETF、股债恒定ETF)仍需加快布局,以更好承接波段与委外需求。
债市影响:短期修复,长期趋稳
短期:市场此前已部分定价“6个月内赎回费大幅上升”引发的赎回抛压风险,新规落地后该担忧显著缓解,悲观预期迎来修复,尤其超长期利率债重定价空间较大。
长期:新规抑制短期交易行为,降低债基作为“流动性工具”的使用频率,有效规避市场调整→赎回负反馈→净值偏离的恶性循环,显著平抑债券市场波动。信用债方面,“开门红”理财扩表叠加摊余成本法债基集中开放,配置需求仍具支撑;信用利差或维持低位震荡,非金融信用债相对表现更稳。
图表1:《新规》与《旧规》中费率有关条款的变化总结
资料来源:证监会,中金公司研究部
图表2:正式稿相比征求意见稿修订内容
资料来源:证监会,中金公司研究部
图表3:现存债券型基金赎回费安排
资料来源:Wind,中金公司研究部(规模数据截至2025年三季度;样本为2026年1月1日存续公募债券型基金)
图表4:公募债券基金中机构和个人投资者占比
资料来源:企业预警通,中金公司研究部(数据截至2025年中报)
图表5:个人投资者在各类债基中的持有规模和占比
资料来源:Wind,中金公司研究部(数据截至2025年中报)
图表6:上市银行基金投资规模
资料来源:企业预警通,中金公司研究部(数据截至2025年中报)
图表7:全国性大行和股份行持有基金类型比例(关联人口径)
资料来源:Wind,中金公司研究部(数据截至2025年中报)
图表8:理财持有公募基金比例及2025年各季度变化
资料来源:银行业理财登记托管中心,中金公司研究部
图表9:理财持有公募基金前十大重仓统计(按资产类别)
资料来源:普益标准,中金公司研究部
图表10:摊余成本法债基进入开放期情况
资料来源:Wind,中金公司研究部(统计截至2025年末)
图表11:保险资金大类资产配置结构(2024年)
资料来源:Wind,中金公司研究部
图表12:公募主动管理债基的机构持有者比例(合并)
资料来源:Wind,中金公司研究部
图表13:保险资管公司资金来源构成
资料来源:Wind,中金公司研究部
图表14:低波固收+指数表现
资料来源:Wind,中金公司研究部
图表15:高波固收+策略净值走势
资料来源:Wind,中金公司研究部
图表16:现有债券ETF产品分类情况
资料来源:Wind,中金公司研究部


