出海同学会|导语
2025年第42期干货
NEWS
2025年即将收官,AI领域叙事更迭速度前所未有:年初被热捧的方向年末可能已无人问津;被低估的赛道反而跑出真金白银。哪些方向真正被验证?资金流向了谁?2026年竞争格局正在成形——AI创业主战场将在哪一层?何种壁垒真正有效?CES 2026是否预示AI+硬件新周期的到来?
本期闭门会,我们邀请创业者、企业代表与投资人,从年度复盘到未来主线,从软件应用到硬件周期,在热点与结果、预期与现实之间,厘清真正趋势。
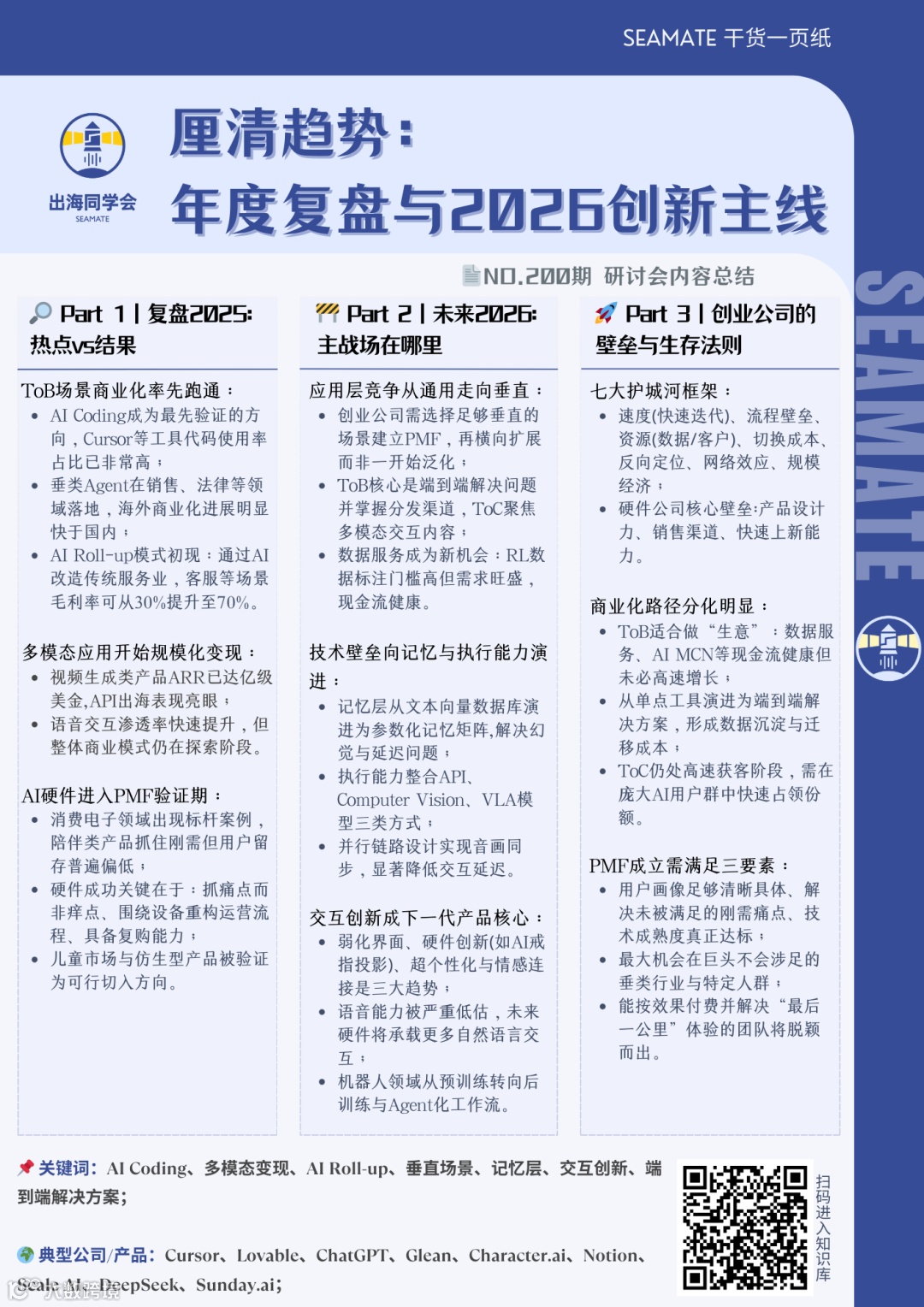
一页精华
本期课代表
按公司名数字-字母序
CCV Capital | Venture Partner Allen Hu
ex-大模型战投 | Emma Zhu
Linkloud | 创始人 高宁
PlushAI | CEO Sharon
阿里 | 投资总监 南婉娇
某战投 | Joyce Dong
微软 | 首席产品设计师 刘妍
无界方舟 | 合伙人&CPO 杨冬蕴
玄源科技 X-Origin | 品牌负责人 范桑尔
部分同学因公司PR保密未公开,或内容需删减,感谢精彩观点输出。本期整理自Zoom会议实录,嘉宾引用第三方信息若涉及侵权,将及时处理。
要点问题
Part.01 复盘2025:热点vs结果
1.1 哪些AI方向从“被追捧”到“被验证”?
Joyce Dong(某战投):
AI Coding已跑通,字节、我司内部代码生成占比极高;三五人团队靠AI工具即可快速上线产品。垂类应用(如销售、法律)海外更成熟,国内受限于数据敏感性,多为内部工具。多模态(图、视、语音)落地明显增多,但商业模式尚不清晰,2025属模型走向落地的过渡年,2026或将迎来成熟应用。硬件下半年投资火热,影石、大疆成功带动创业者涌入;关键在于抓“痛点”而非“痒点”,如Plaud切入“苹果手机不能录音”场景,用户愿付费;陪伴类(老人、儿童)对幻觉容忍度高,是可验证、可落地的方向。
南婉娇(阿里):
推理成本下降推动应用层商业化成为现实。Coding仍是收钱能力最强的场景,OpenRouter数据显示其API调用量、对话轮次与消耗均居首位。多模态增长迅猛,Higgsfield ARR超1亿美元,OpenArt超5000万美元,视频占比高;国内Lovart、Liblib商业化持续提升。垂直Agent海外进展快于国内,主因ToB SaaS收费难、企业更倾向自建;而海外人力成本高、ROI易量化,更易接受Agent服务。AI渗透仍处早期,瓶颈不在模型能力,而在底层环境未就绪——文件抓取、数据对接、Infra配套尚未完善。
Emma Zhu(ex-大模型战投):
模型层进入“数一数谁还在牌桌上”阶段:海外约5家大厂,国内有6家持续投入Pre-train,存在代际差距;API已落地,但商业化尚处早期,一级市场黄金期或已过。中间层(LLM Infra、Agent推理)是华人团队优势领域,需从Day One全球化布局、提前进入Enterprise BD体系。应用层方面,2025除Coding外暂无惊艳商业化场景;2026–2027将逐步解锁更多场景。ToC重点关注工具、电商、社交、内容,尤其多模态交互、可玩性强的游戏与泛娱乐产品,具备0→1快、易全球化优势;ToB则聚焦全球各行业生产力价值,AI渗透是必然趋势。
高宁(Linkloud):
ToB场景正被做深,“AI Roll-up”趋势显现:AI公司正重构传统服务,而非PE整合。典型如客服中心,毛利率可从30%跃升至70%,本质已非外包公司,而是高毛利软件服务。美国已有初创为餐饮夫妻店提供AI Call Center服务,按通话量收费,打通后端系统,服务此前未被覆盖的线下服务业,已在劳动力高成本市场跑通。
1.2 AI应用与AI硬件,长期可持续的竞争壁垒应如何构建?
范桑尔(玄源科技 X-Origin):
当前AI硬件整体仍处PMF未大规模验证阶段,多数产品为过渡形态。销售层面,AI不会自动产生强价值增量,尤以美国市场为甚;打动用户的关键是将产品与具体场景、切身收益结合。经大量场景测试与切片投放,我们总结AI硬件成功需三大要素:设计力、工程能力、对AI能力边界的理解。2026重点方向包括:①绕开大模型限制的语音交互载体;②极致轻量化,功能高度聚焦;③深耕儿童市场,严守隐私安全与Kid Safe认证,借鉴Yoto Player、Toniebox等标杆。
杨冬蕴(无界方舟):
2025是国内AI硬件爆发元年。SaaS收费难倒逼团队转向硬件,影石即因软件盈利难选择硬件路径。我们推出的ToC早教产品“奇多多AI学伴”,主打“AI识别万物”“AI可读所有书本”,依托自研EVA OS(AI硬件大脑),首发即售罄。EVA OS核心能力包括:①实时多模态互动(视觉+语音,毫秒级反馈);②记忆层(攻克文本向量库导致的幻觉,引入多模态视觉记忆,迈向参数化记忆矩阵);③执行层(聚合API调用、Computer Use、Robotics等成熟能力);④显示层(支持眼神、表情、数字人,并行链路保障低延迟与音画同步)。AI硬件可分为两类:一类是PMF清晰的垂直产品(如儿童/女性陪伴);另一类是想象空间大的前沿形态(如机器狗、无屏智能终端),二者无优劣之分,前者重当下闭环,后者探未来边界。PMF成立需同时满足:用户画像清晰、解决未被满足的刚需痛点(非痒点)、技术成熟度达标。
Allen Hu(CCV Capital):
机器人领域出现显著变化:智能体AI兴起,底座模型叠加强化学习层正成为新壁垒。案例一:“机器人大脑”公司适配主流机械臂,允许非专业工程师通过语音训练新任务(如“倒可乐”),赋能全球500万台工业机械臂;案例二:sunday.ai采用三指手套遥操作训练机器人,在居家场景具备潜力;另有公司将LLM Agent逻辑完整迁移至机器人软件:Agent理解意图→拆解任务→动态编排→API控制。机器人两大路径并存:垂直闭环型(如儿童陪伴)和前沿探索型(如机器狗、无屏终端),前者重商业化,后者重未来可能性。
Part.02 看未来2026:主战场在哪里?
2.1 2026,AI创业的主战场会如何迁移?机会将集中在哪一层?
高宁(Linkloud):
共识趋势是向应用层聚焦,并精挑细分场景。大量Agent项目仍停留于通用层面(如“帮你找Leads”),缺乏真实情境支撑。2026关键在于找到足够垂直的切口——例如专注某行业销售流程,把AI自动化做到极致,再横向复制。起点越精准,PMF越易达成;宽泛宣称“什么都能做”,反致同质化严重、缺乏竞争力。
Emma Zhu(ex-大模型战投):
2026大模型仍是技术核心,关注Online Learning及多格式理解(视频、具身智能、自动驾驶)进展。“解模型”本质是生成与理解更多模态数据。初创机会聚焦两方向:①数据领域:SFT/RL数据需求激增,需算法团队参与Co-design,属高门槛轻资产模式;②应用侧:ToB强调“端到端解决问题”,需垂直workflow、确定ROI与可量化成效,Voice能力适配性极强;ToC核心在多模态交互内容,依赖产品经理对真实需求的深度洞察,需沉入用户社群长期观察,属典型的“自下而上”过程。
刘妍(微软):
交互趋势呈现三大方向:①弱化界面——屏幕不再是中心,轻触摄像头即可唤醒语音,App形态或将重构;②硬件交互创新——如面向中东市场的AI戒指,通过手势投影实现高爆发力,细分市场中意外交互常成破局点;③超个性化与情感连接——不止于功能个性化,更需AI基于性格主动服务、建立情绪价值,使AI成为生活中的朋友。
Sharon(PlushAI):
创业核心是寻找巨头未涉足领域。大模型水位抬升后,重复模型能力的产品难生存。两大判断:①最大机会在垂类人群,需具备明显占有优势;②需求须处上升期,故切入AI潮玩。中国工厂AI硬件能力极强,但现存问题突出:市场未验证、留存率极低(多数产品月活不足)。AI硬件本质是消费电子,复购是可持续前提。潮玩IP(如泡泡玛特、迪士尼)具备高复购与强护城河,我们正联合拥有IP与出海渠道的伙伴,面向二次元及年轻群体打造AI潮玩。当前AI硬件可分为三类:①大脑互动型(能力未Ready,留存偏低);②具身人形智能(商业化极早期);③仿生型(如机械手、仿生宠物),属已被验证的“弱陪伴”可行路径。
南婉娇(阿里):
软件领域存在两类机会:一是适合“做生意”的垂类数据服务(标注/合成),现金流健康,硅谷已涌现大量专家网络型公司;二是适合规模化资本化的方向:ToC关注垂直人群工具(情感陪伴、记忆层能力),市场正从泛陪伴走向精准服务;ToB观察三点:单点工具已红海,端到端解决方案更可持续;企业协同与知识沉淀(如Manus、Lovable)提升留存与付费稳定性;单点向平台演进(如Glean从搜索延伸至招聘/报销Agent)。2026关键评估维度:是否切入明确垂类场景、是否完成端到端任务、是否形成数据沉淀与真实迁移成本(如AI知识库支持再创作,迁移难度陡增)。
高宁(Linkloud):
AI与硬件融合加速,声音能力被严重低估。海外市场围绕声音的工具与产品已快速发展,年轻一代天生习惯自然语言交互。声音技术持续进步,关键在于找到优质结合点——特定年龄层或人群尚无好用产品,即是机会。当前智能眼镜等产品语音交互质量仍差,小米眼镜一年实测体验仅20分,提升空间巨大,期待2026实质性突破。
2.2 创业公司生存与发展的最关键能力是什么?
刘妍(微软):
参考Lenny’s Podcast总结的七大护城河:①速度(快速试错迭代);②流程壁垒(稳定可复制工作流);③资源(稀缺数据、客户、场景);④切换成本(如Notion用户因历史数据积累难以迁移);⑤反向定位(主动选择巨头不做的小众领域);⑥网络效应(用户反馈正循环);⑦规模经济(低算力、低成本构筑壁垒,如DeepSeek、Anthropic优化推理成本)。当前创业环境红海化严重,大厂跟进迅速,风险与机会并存。
Sharon(PlushAI):
商业本质决定三大核心能力:①产品力与设计力——硬件外观是购买第一要素,决定首批用户获取;②销售渠道——消费电子核心能力,现有畅销AI产品均依托成熟线上/线下渠道;③快速迭代能力——AI潮玩上新节奏达每月数款,需同步提升速度、成本与规模经济,并选择具备复利效应的赛道。软件领域仍最接近商业化:电商客服、发品、换装及短视频制作已显著提效,2026将迎洗牌。机会属于能解决“最后一公里”体验、并敢于按效果付费的团队——当前最佳AI客服与短视频方案仍需人工二次加工,体验缺口即为最大机会。
2.3 新一代AI应用如何构建难以复制的长期壁垒?
高宁(Linkloud):
ToB与ToC壁垒逻辑不同。ToB尤重行业认知深度,以金融为例:大模型虽可由专家标注,却难理解机构独有投资风格与隐性准则。这类客户需要基础能力达50分的工具,再快速注入自身数据、理念、原则,训练专属策略模型。通用API无法满足,此即独特机会。挑战在于:此类私有知识是否可被模型吸收并反哺进化?机构出于生存考量,往往不愿透明“喂养”模型。ToC则处于高速获客阶段,ChatGPT等DAU/MAU已迅猛增长,抢占千分之一份额即达海量用户。增长仍是第一要务,快速攻占用户心智是核心任务。

