搜索
首页
大数快讯
大数活动
服务超市
文章专题
出海平台
流量密码
出海蓝图
产业赛道
物流仓储
跨境支付
选品策略
实操手册
报告
跨企查
百科
导航
知识体系
工具箱
更多
找货源
跨境招聘
DeepSeek
首页
>
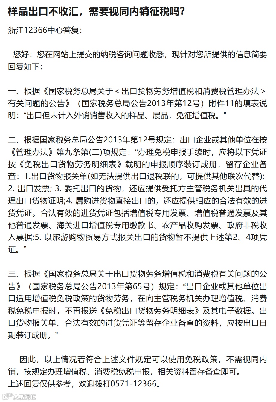
样品出口不收汇,需要视同内销征税吗?
>
0
0
样品出口不收汇,需要视同内销征税吗?
几言堂
2026-01-05
7
导读:样品出口不收汇,需要视同内销征税吗?声明:转载目的在于信息的传播与共享,不存在谋取非法利益和不正当竞争行为,
声明:转载目的在于信息的传播与共享,不存在谋取非法利益和不正当竞争行为,若来源标注错误或侵犯了您的合法权益,请及时与我们联系,我们将及时更正、删除。
【声明】内容源于网络
0
0
几言堂
学习,分享,海关、外汇、财税等知识,强烈推荐给从业者和管理者!
内容
2182
粉丝
0
关注
在线咨询
几言堂
北京几岩科技有限公司
学习,分享,海关、外汇、财税等知识,强烈推荐给从业者和管理者!
总阅读
55.8k
粉丝
0
内容
2.2k
在线咨询
关注