大数跨境
0
0

Tk单月快速涨2-3万粉的思路

Tk单月快速涨2-3万粉的思路 TTs大玩家
2025-12-31
11
导读:GMV Max能否反复暂停重启?
GMV Max能否反复暂停重启?影响与建议 
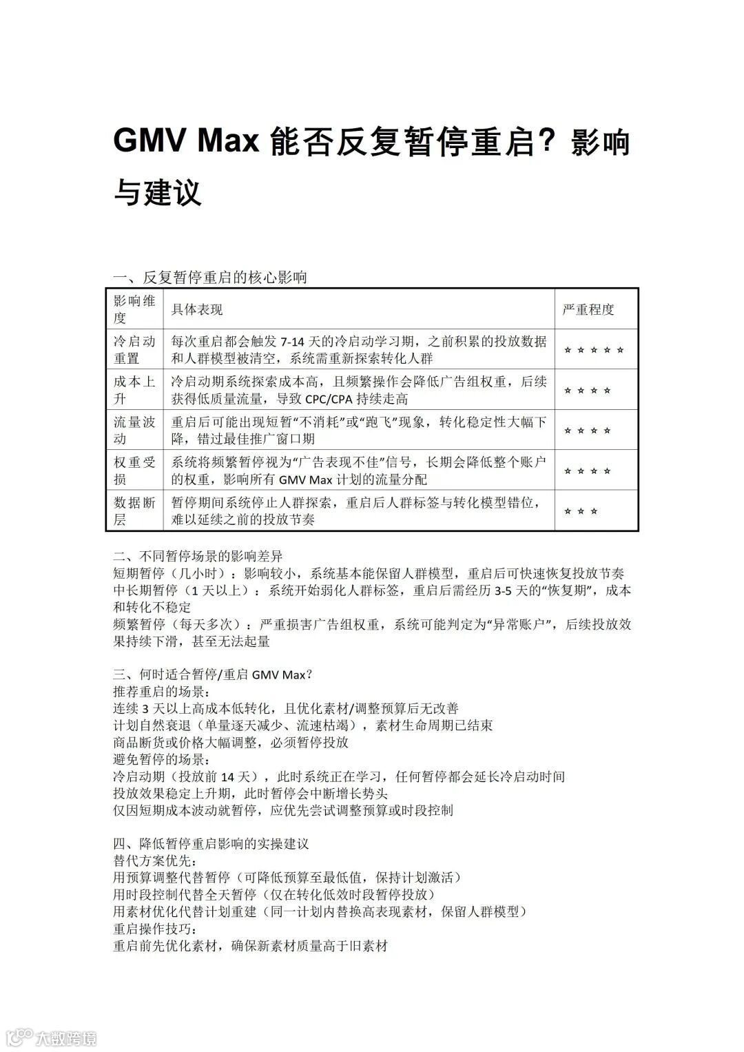
一、反复暂停重启的核心影响 影响维度 具体表现 严重程度 冷启动重置 每次重启都会触发7-14天的冷启动学习期,之前积累的投放数据和人群模型被清空,系统需重新探索转化人群 ⭐⭐⭐⭐⭐ 
成本上升 冷启动期系统探索成本高,且频繁操作会降低广告组权重,后续获得低质量流量,导致CPC/CPA持续走高 ⭐⭐⭐⭐ 
流量波动 重启后可能出现短暂“不消耗”或“跑飞”现象,转化稳定性大幅下降,错过最佳推广窗口期 ⭐⭐⭐⭐ 
权重受损 系统将频繁暂停视为“广告表现不佳”信号,长期会降低整个账户的权重,影响所有GMV Max计划的流量分配 ⭐⭐⭐⭐ 
数据断层 暂停期间系统停止人群探索,重启后人群标签与转化模型错位,难以延续之前的投放节奏 ⭐⭐⭐ 
二、不同暂停场景的影响差异 短期暂停(几小时):影响较小,系统基本能保留人群模型,重启后可快速恢复投放节奏 中长期暂停(1天以上):系统开始弱化人群标签,重启后需经历3-5天的“恢复期”,成本和转化不稳定 频繁暂停(每天多次):严重损害广告组权重,系统可能判定为“异常账户”,后续投放效果持续下滑,甚至无法起量 
三、何时适合暂停/重启GMV Max? 推荐重启的场景: 连续3天以上高成本低转化,且优化素材/调整预算后无改善 计划自然衰退(单量逐天减少、流速枯竭),素材生命周期已结束 商品断货或价格大幅调整,必须暂停投放 避免暂停的场景: 冷启动期(投放前14天),此时系统正在学习,任何暂停都会延长冷启动时间 投放效果稳定上升期,此时暂停会中断增长势头 仅因短期成本波动就暂停,应优先尝试调整预算或时段控制 四、降低暂停重启影响的实操建议 替代方案优先: 用预算调整代替暂停(可降低预算至最低值,保持计划激活) 用时段控制代替全天暂停(仅在转化低效时段暂停投放) 用素材优化代替计划重建(同一计划内替换高表现素材,保留人群模型) 重启操作技巧: 重启前先优化素材,确保新素材质量高于旧素材 重启时可适当提高预算10-20%,帮助系统快速突破冷启动瓶颈 重启后至少观察7天,避免中途再次暂停 紧急情况处理: 商品断货:优先让GMV Max自动切换到次热销商品,而非直接暂停 合规问题:解决后尽快重启,同时提交申诉恢复账户权重
创作不易喜欢可以打赏,感谢关注!
点击下面链接 查看历史文章

【声明】内容源于网络
0
0
TTs大玩家
各类跨境出海行业相关资讯
内容 342
粉丝 1
TTs大玩家 各类跨境出海行业相关资讯
总阅读16.5k
粉丝1
内容342