一、政策核心要点
政策性质:增补性文件。它是在2021年发布的《辅酶Q10等五种保健食品原料备案产品剂型及技术要求》基础上的补充和扩展,并未推翻原有规定。
核心目的:扩大产品创新空间,满足多元化市场需求。通过增加备案时可用的剂型和辅料,鼓励企业开发更多形态、更易被消费者接受的产品。
二、对两种原料的具体增补内容
(一) 辅酶Q10
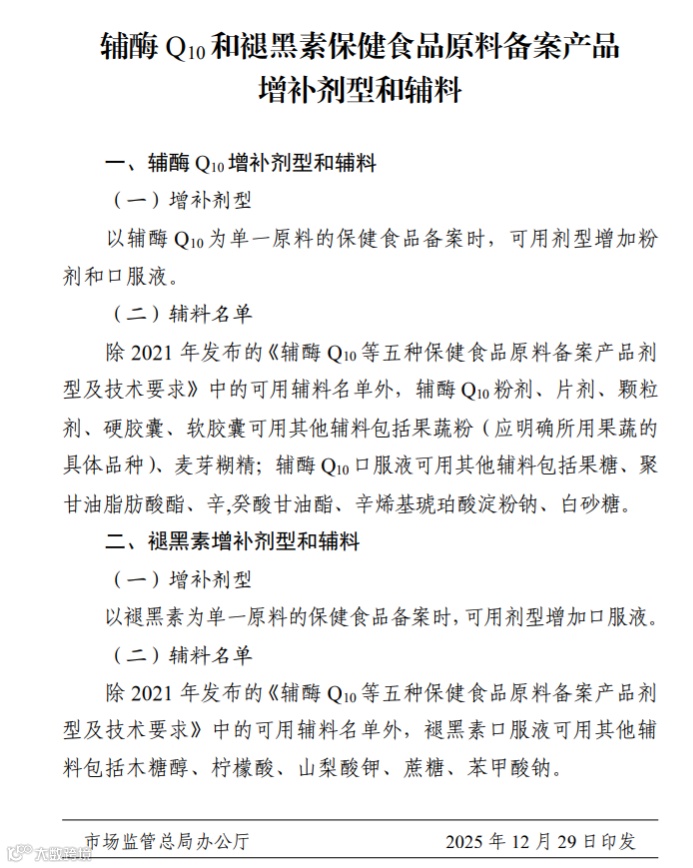
新增备案剂型:在原有剂型基础上,新增“粉剂”和“口服液”两种形态。
扩大辅料使用范围:
粉剂、片剂、颗粒剂、硬胶囊、软胶囊:除原有辅料外,可额外使用果蔬粉(需注明具体水果或蔬菜品种)和麦芽糊精。
口服液:除原有辅料外,可额外使用果糖、聚甘油脂肪酸酯、辛癸酸甘油酯、辛烯基琥珀酸淀粉钠、白砂糖。
(二) 褪黑素
新增备案剂型:在原有剂型基础上,新增“口服液”一种形态。
扩大辅料使用范围:
口服液:除原有辅料外,可额外使用木糖醇、柠檬酸、山梨酸钾、蔗糖、苯甲酸钠。
三、对行业的意义与影响
产品开发灵活度提升:企业可以针对不同消费场景和人群(如儿童、老年人、追求便捷的上班族)开发更多形态的产品。例如,辅酶Q10口服液更便于携带和服用,褪黑素口服液可能起效更快、口感更佳。
配方与口感优化:新增的辅料(如各种甜味剂、酸味剂、稳定剂)允许企业在确保安全的前提下,大幅改善产品的适口性和稳定性,从而提升消费者体验和复购率。
加速市场创新与竞争:新剂型和辅料的开放,预计将刺激一批新产品快速进入市场,尤其是在改善睡眠、营养心脏、抗氧化等热门赛道,市场竞争将更加激烈,同时也为消费者提供了更丰富的选择。
四、给相关企业的行动建议
研发端:立即根据新规评估现有产品线,启动新剂型产品口服液的研发和配方调试工作。
合规与备案端:仔细对照新旧文件,确保新配方中使用的所有辅料均在许可名单内,并按要求(如明确果蔬粉具体品种)准备备案材料,以加快新产品上市审批流程。
市场与营销端:提前规划新品上市策略,重点宣传新剂型(如口服液)在吸收效率、服用便利、口感体验等方面的优势,作为差异化卖点。
长期影响:市场教育加速,做大市场蛋糕、品类天花板抬高,为跨境带来新机遇
当消费者认知提升后,其中一部分人会不满足于基础产品,转而寻求功效更强、品牌更顶尖、技术更前沿的海外进口产品,实现消费升级。
未来趋势:双向严控与高质量发展
跨境层面:监管将更关注成分合法性、进口属性与宣传合规性,类似NMN、麦角硫因等灰色地带成分会持续被清查。
国内层面:通过标准升级和分类管控,推动行业走向专业化、透明化,“劣币驱逐良币”现象有望减少。
整体方向:无论是跨境还是国内,均朝着保障消费者权益、明确产品边界的目标推进,打铁还需自身硬。
<<< END >>>

