《中华人民共和国商标法(修订草案)》(下称《人大意见稿》)已于2025年12月27日由十四届全国人大常委会第十九次会议公布并向社会征求意见。该草案是在2023年国家知识产权局《征求意见稿》基础上形成的正式立法建议稿,标志着商标法修订进入关键阶段。本文对其核心修改要点作简明评述。
一、禁止权利滥用

《人大意见稿》第九条新增禁止权利滥用条款,将司法实践中对恶意抢注及滥诉行为的规制上升至法律层级。此前,最高人民法院指导案例82号(歌力思案)已明确非善意取得商标权不得用于正当使用行为的诉讼打击;《知识产权强国建设纲要(2021-2035年)》亦提出完善反滥用制度要求。本次修法系对此政策导向的直接回应。
二、外国组织申请商标的权利主体地位明确

第十条规定外国组织可依法申请注册商标,填补现行法对“外国组织”法律地位表述的空白,使实践操作有更清晰依据。
三、新增动态商标类型


草案首次将“动态标志”(Dynamic Mark)纳入可注册商标范畴,拓展非传统商标保护范围,符合国际通行做法与数字经济标识发展需求。
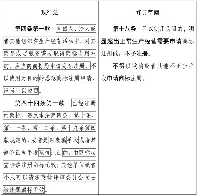
四、“不以使用为目的”与“明显超出正常生产经营需要”的双重限定

第十八条合并现行第四条与第四十四条,明确:“不以使用为目的,明显超出正常生产经营需要申请商标注册的,不予注册。”该表述较现行“恶意”标准更为客观,但也可能提高企业防御性注册被驳回的风险,是否增设主观要件仍有待观察。
五、“不符合本法有关规定”的申请单独成条


原第三十条前半句“凡不符合本法有关规定”具有高度概括性且适用模糊。草案将其单列为第三十三条,或将扩大审查与无效程序中援引该条款的空间,需关注后续实施细则界定。
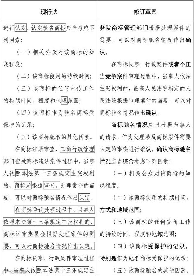
六、驰名商标保护扩展至未注册情形

第二十条删除“已经在中国注册”限定,使未注册驰名商标也可在不相同、不类似商品上获得跨类保护,显著扩大驰名商标保护边界,强化事前保护力度。
七、抢注认定标准调整:从“不正当手段”到“故意”

第三十二条将“以不正当手段抢注”改为“故意抢注”,并将“在先权利”扩展为“在先权益”,有利于涵盖作品名称、商品化权等新型法益;但“故意”举证责任加重,可能提升异议/无效成功率门槛。
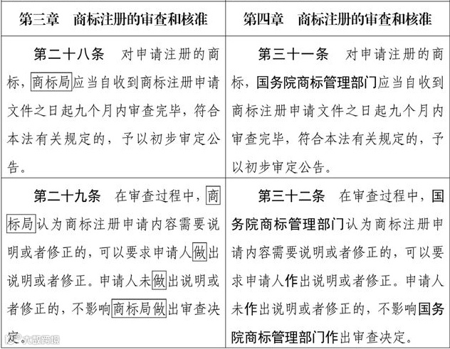
八、机关名称统一与机构职能衔接

延续2019年机构改革成果,草案进一步理顺商标行政管理部门称谓,体现商标局与原评审委职能整合现状,后续组织架构是否调整值得关注。
九、异议期拟缩短为两个月

《人大意见稿》及前期国知局稿均将商标异议期设定为两个月,反映立法层面提速确权、压缩程序周期的倾向。
十、集体商标与证明商标受让人资质强化

新增条款要求集体商标、证明商标受让人须具备相应主体资格与监督能力,压实权利人管理责任,防范“空壳注册”与滥用风险。
十一、恶意申请行政处罚范围扩大


第十五条、第十八条、第二十条至第二十三条所列情形均纳入行政处罚适用范围,覆盖绝对理由、抢注、驰名商标、代理关系等多类恶意行为,体现行政监管趋严态势,亦对执法裁量提出更高要求。
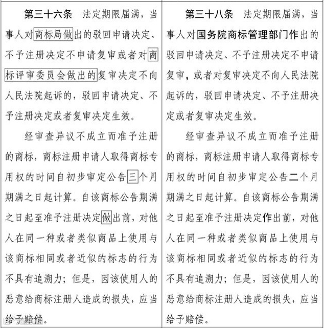
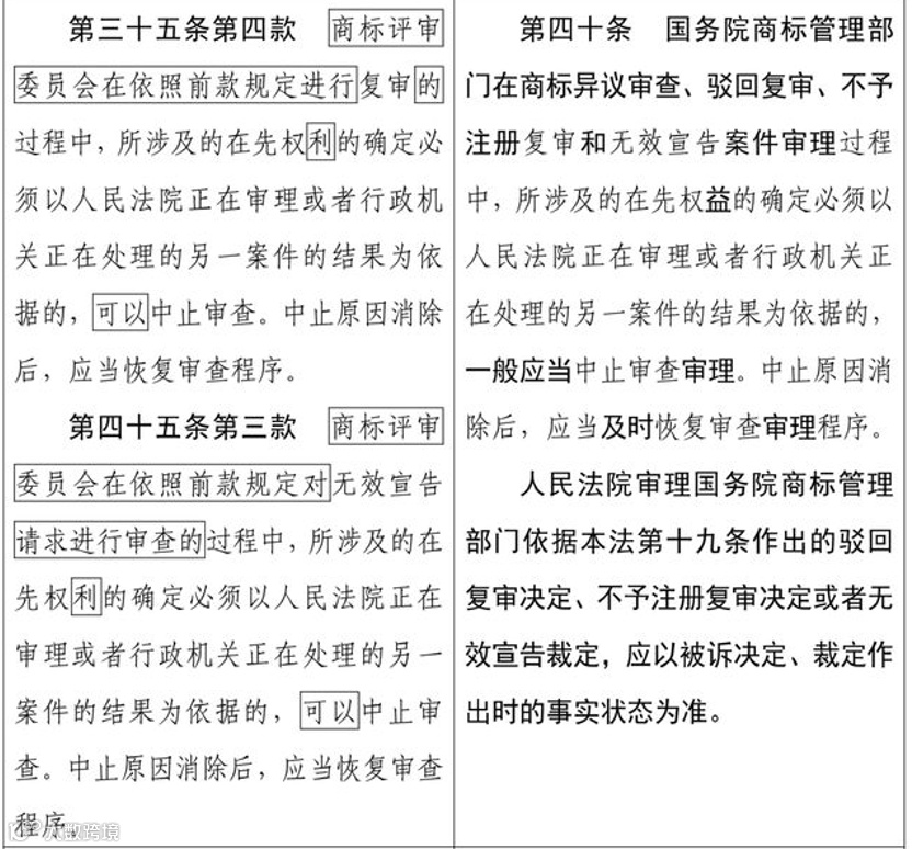
十二、情势变更原则废止,审查状态锁定为决定作出时点

第四十条第二款规定法院审理驳回复审、不予注册复审及无效裁定案件,应以被诉决定作出时的事实状态为准。此举限制因引证商标权利变动带来的救济机会,强化审查结论稳定性,亦对申请人证据提交时效性提出更高要求。
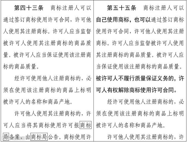
十三、被许可人质量担保义务法定化


第五十五条新增被许可人不履行质量担保义务可致合同解除,弥补现行法对许可链条质量管控薄弱的缺陷,增强许可人实质监督权。
十四、注册商标误导性使用纳入行政处罚

将“误导性使用”列为可罚行为,延伸对注册后不当使用的规制。但需警惕对《商标法》第十条第一款第(七)项“欺骗性、误导性”认定的扩大解释风险,避免误伤合法商业表达。
十五、集体与证明商标“公平、合理、无歧视”许可义务确立

强调注册人不得无理由拒绝许可,推动两类商标从“身份象征”回归“质量保障工具”本质,契合其公益属性与市场化发展方向。
十六、驰名商标侵权救济单独立法



第六十二条首次专设驰名商标侵权救济条款,明晰行政查处与司法裁判标准,并与新《反不正当竞争法》第七条第二款形成协同,提升法律适用精准度。
十七、指示性使用与正当使用规则法定化


第七十条明确叙述性使用与指示性使用构成正当使用,尤其第三款首次在法律层面确认指示性使用合法性,以“不易导致混淆”为判定核心,弱化主观善意要件,突出客观效果标准。
十八、行政与刑事衔接强化,“无害化处理”引入新机制


第七十二条强调行刑衔接,第二款新增“无害化处理”方式,或为侵权商品去除标识后重新流入市场提供法律接口,需与第七十四条“销毁”要求协调适用。
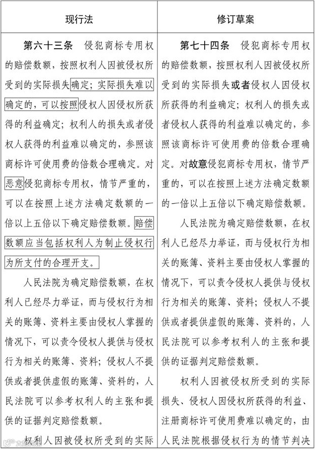
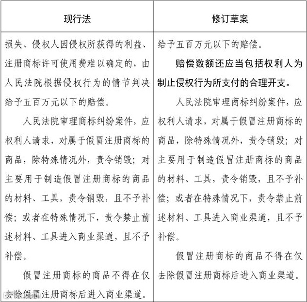
十九、损害赔偿计算方式优化与合理开支独立列支


第七十四条明确权利人受损与侵权人获利并列作为赔偿计算依据,取消优先顺序争议;同时将“为制止侵权所支付的合理开支”单列,强化维权成本补偿力度。
二十、“此前三年未使用不赔偿”的起算点争议


草案将“此前三年”明确为“起诉前三年”,与北京知识产权法院(2024)京民终779号等判例主张的“侵权行为发生前三年”存在分歧。后者更契合侵权损害赔偿请求权基础及法律确定性原则,该调整可能影响权利人举证策略与救济实效。
二十一、恶意诉讼民事责任法定化

第七十八条新增恶意诉讼造成损失须承担民事责任的规定,填补现行法对滥诉行为追责空白,与反不正当竞争法第二条形成互补,强化司法防线。
二十二、未纳入草案的争议性制度
以下重要但争议较大的制度未出现在《人大意见稿》中,包括:
(一)商标使用承诺及五年说明制度;
(二)恶意注册商标强制移转与民事赔偿制度;
(三)重复注册禁止制度;
(四)商标公益诉讼制度。
上述内容暂未进入立法议程,显示修法仍坚持稳妥推进原则。
作者:冯超 薛莲
编辑:Sharon

