《2025年中国专精特新小巨人科创力报告》发布
近日,中国中小商业企业协会联合智慧芽创新研究中心发布《2025年中国专精特新小巨人科创力报告》,系统呈现国家级专精特新“小巨人”企业的创新实力与发展图景。报告显示,我国已建成覆盖创新型中小企业、省级专精特新企业、“小巨人”企业及制造业单项冠军的梯度培育体系,“小巨人”企业正成为发展新质生产力的核心力量。
梯队建设完善,1.76万家“小巨人”贡献突出
截至2025年10月,全国累计培育国家级专精特新“小巨人”企业超1.76万家,占规上工业中小企业约3.5%,但贡献了9.6%的营业收入和13.7%的利润。其中,1155家已在A股上市,资本化路径持续畅通。
科创画像清晰:专业精深、质量并重
1.76万家“小巨人”企业累计专利申请量达262万件,平均每家149件;近五年有效发明专利116万件,平均每家32件;平均专利被引2.2次,技术产业化价值与行业影响力显著。
其授权发明专利占比达21%,接近制造业单项冠军企业24%的水平;44%的有效专利产生于近五年,体现对前沿技术的快速响应与持续创新力。
行业与区域集聚特征显著
行业分布高度聚焦战略性新兴产业:新一代信息技术、高端装备制造、新材料三大领域合计超1.1万家企业,占相关“小巨人”总数的65.9%。
地域集聚效应突出:江苏、广东、浙江位列前三,合计占比43.66%;长三角、珠三角、京津冀三大城市群聚集全国约65%的“小巨人”企业,凸显产业基础、创新资源与政策协同优势。
TOP500企业引领,头部效应凸显
《报告》首次发布专精特新小巨人科创力TOP500企业榜单。该群体仅占总量约3%,却贡献了全体“小巨人”20%的授权发明专利和41%的PCT国际专利。
TOP500企业创新指标大幅领先:平均专利申请量687件(整体均值4.6倍),平均授权发明专利221件(近7倍),平均PCT专利36件(12倍)。超半数集中于新一代信息技术产业,70%分布在北京、上海、深圳等10个重点城市;40%已登陆A股,科创板为首选板块。
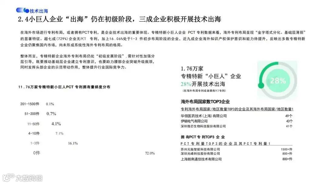
挑战与未来:国际化布局待加强
尽管创新成果丰硕,企业技术出海仍处起步阶段:超七成无PCT专利,近九成海外专利布局薄弱,国际化能力亟待提升。
报告同步呈现必得科技、星河动力、中氢新能、中科驭数、宇昂新材料等TOP500代表企业在轨道交通、商业航天、专用处理器等细分领域的核心技术积累与创新特色。
总体来看,“小巨人”企业已成为突破关键核心技术、增强产业链供应链韧性的中坚力量。随着政策支持体系持续优化与创新生态不断完善,这批企业有望成长为支撑中国产业升级和科技自立自强的战略支点。

