导读
“十五五”时期是推动高水平对外开放、构建新发展格局的关键五年。作为国家门户与经贸动脉的核心枢纽,口岸正从传统客货通关节点,系统性升级为智慧、高效、开放、安全的现代化综合服务平台。梳理各地已公开的“十五五”规划建议稿可见,口岸发展呈现四大趋势。
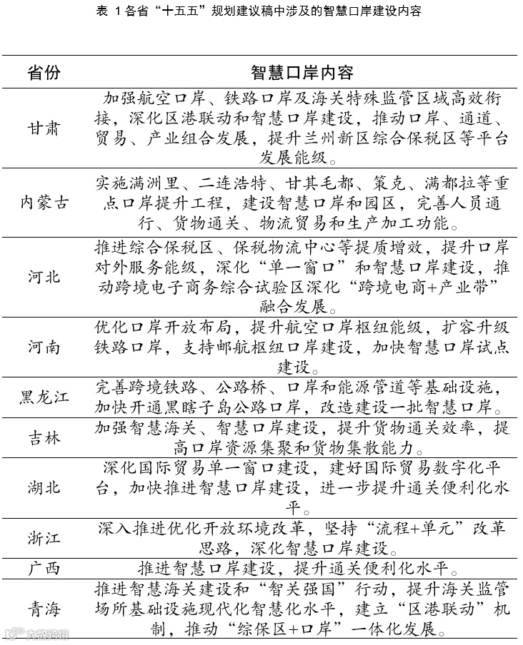
趋势一:智慧化与数字化成为重要引擎
“十五五”时期,智慧口岸建设被置于突出位置。广西省、内蒙古自治区、湖北省、河南省等地均明确提出加快推进智慧口岸建设,提升贸易便利化水平。当前建设重点已超越自动化码头、无人口岸等硬件升级,转向以数据共享与系统互联为支撑的监管与服务效能整体变革。发展方向是以“智慧海关、智能边境、智享联通”为指引,打造设施设备智能化、运行管理数字化、协同监管精准化、综合服务泛在化的国际一流现代化口岸,推动口岸向国际贸易与供应链服务枢纽跃升。
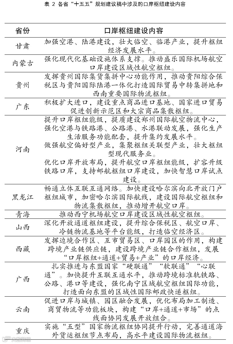
趋势二:从“通道”向“枢纽经济”升级
口岸功能正经历从单一“物流通道”向“枢纽经济”的深刻转型。重庆市、河南省、黑龙江省等地将口岸发展与枢纽经济、枢纽网络建设紧密结合,强调口岸与产业、贸易、平台的深度联动。通过拓展多式联运、创新功能叠加、强化区域协同,提升资源配置效率,把地理通道转化为具备产业组织力、贸易服务力和区域辐射力的经济枢纽网络。这一升级不仅是功能拓展,更是发展范式的革新——依托口岸要素组织与辐射能力,重塑区域产业分工格局;口岸开放体系的建设重心,也由支撑单一线性通道,转向构建立体化、网络化的生态体系。
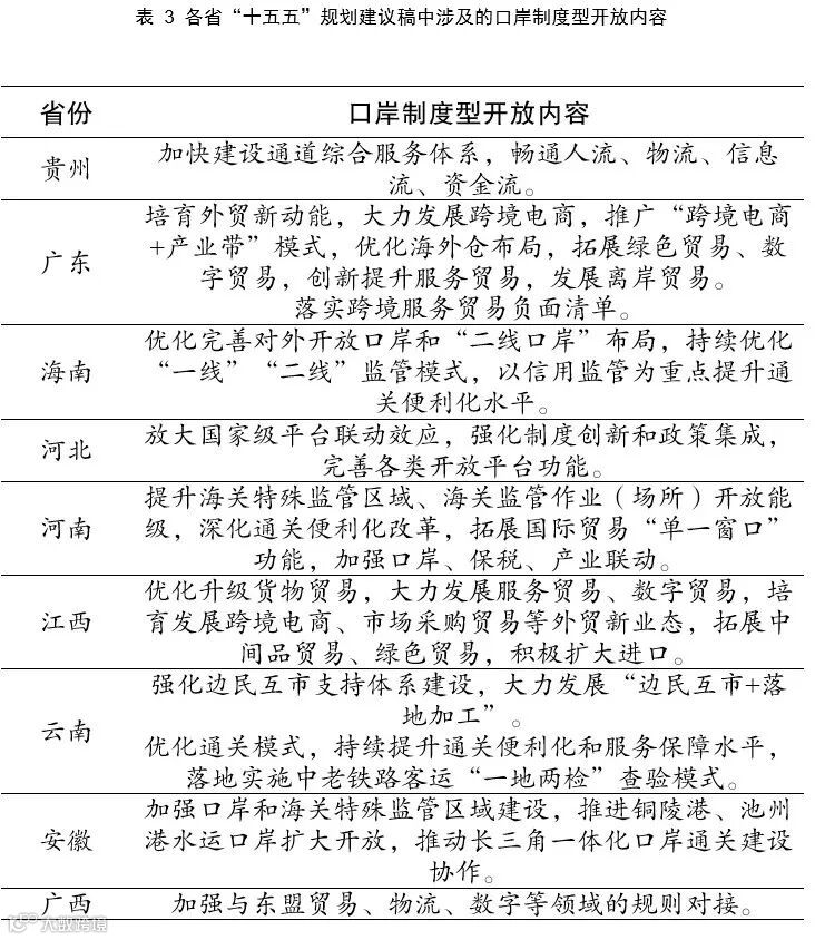
趋势三:制度型开放与规则探索是关键任务
深化制度型开放与规则探索已成为“十五五”时期推动口岸高质量发展的关键任务。广西省、浙江省、海南省等地以口岸为试验田,开展更大力度先行先试、更高水平压力测试、更广领域制度创新。通过优化监管机制、强化平台联动、促进贸易便利化,推进规则标准“软联通”,加快构建“放得开、管得住、通得快”的现代化口岸管理服务体系,持续优化营商环境,实现从“要素流动型”开放向“制度型”开放的深度跃迁。
趋势四:高水平口岸安全与多领域协同合作
围绕“统筹发展和安全”主题,“十五五”时期口岸发展面临安全底线更牢、合作水平更高的双重升级要求。一方面,各地将安全发展贯穿口岸建设与发展各环节,多措并举筑牢国门安全屏障;另一方面,积极融入全国统一大市场建设,在竞合关系中推动区域协同,打破地理壁垒,促进商品与要素自由流动。安全体系建设与智慧口岸升级、枢纽经济发展、制度型开放探索深度融合,共同塑造新时代口岸竞争新优势。


