大数跨境
0
0

大模型技术全景与核心概念解析:从基础原理到AI智能体架构

大模型技术全景与核心概念解析:从基础原理到AI智能体架构 AI科技在线
2026-01-05
6
图片

📖 概念索引与要点概览

概念
核心定义
主要作用与意义
LLM(大语言模型)
基于海量文本训练、能理解与生成自然语言的深度学习模型。
现代AI语言能力的核心,支撑各类文本生成与理解任务。
LLMOps 大语言模型运维
,涵盖LLM应用开发、部署、监控与维护的全流程工程实践。
确保LLM应用稳定、高效、可靠运行,连接模型研发与实际业务落地。
AIGC(人工智能生成内容)
利用AI自动生成文本、图像、音频、视频等内容的技术。
推动内容创作自动化,赋能创意产业与数字内容生产。
AGI(通用人工智能)
具备与人类相当或超越人类的全面认知能力的AI系统。
AI研究的长期目标,追求人类级别的通用智能。
AI智能体(Agent)
能够感知环境、进行决策并执行动作,以自主完成特定目标的AI系统。
将大模型能力转化为自主思考和行动的实体,是AI技术的应用落地方向。
Prompt(提示词)
用户输入给模型的指令或问题,用于引导模型生成特定输出。
决定模型输出质量与方向的关键输入,是"引导"模型思考的指令。
Token(标记) 文本处理的基本单位
,由分词器(Tokenizer)将文本拆分而成。
模型理解与生成的"语言"单位;API计算与计费的基础。
B(FLOPs单位) 十亿次浮点运算
,是衡量模型计算复杂度或计算量的常用单位。
量化模型推理或训练的"工作量",是评估算力需求与成本的核心指标。
LoRA(低秩适应)
一种高效微调大模型的技术,通过插入低秩矩阵更新部分参数。
大幅降低大模型微调成本,使个性化适配更可行。
矢量/向量数据库
专门用于存储和检索高维向量(如Embedding向量)的数据库。
支撑语义搜索、RAG等应用,实现基于内容相似性的高效检索。
数据蒸馏
从大规模数据或模型中提取核心知识,用于训练更小、更高效的模型。
模型压缩与知识迁移的关键技术,平衡性能与效率。
Embedding(嵌入)
将文本映射为高维向量的过程,捕捉语义信息。
文本的数学表示,使语义计算成为可能。
MoE(混合专家模型)
一种稀疏神经网络架构,由多个"专家"子网络和一个"门控网络"组成。
接近小模型的成本,获得媲美超大模型的能力,突破模型规模的瓶颈。
MCP(模型上下文协议)
一个标准化的通信协议,用于大模型安全、便捷地调用外部工具和数据源。
构建AI智能体的"连接器"与"安全员",解决工具调用碎片化问题。
Copilot(辅助编程)
基于大模型的代码生成与补全工具,如GitHub Copilot。
提升开发者效率的AI编程助手,是AI在垂直领域的典型应用。

一、大模型基础概念全景

1.1 LLM(大语言模型)

大语言模型是基于Transformer架构、在海量文本数据上预训练的深度学习模型。它通过自监督学习掌握语言规律,能够理解、生成和推理自然语言,是当前AI技术的核心基础。

1.2 LLMOps(大语言模型运维)

LLMOps是MLOps在大型语言模型领域的扩展,专注于LLM应用的全生命周期管理。与传统的MLOps相比,LLMOps需要处理提示工程、RAG流水线、模型微调、成本优化等独特挑战。

核心组成部分

  1. 开发流水线
    :提示版本控制、评估、RAG流水线构建
  2. 部署与监控
    :模型部署、API管理、性能与成本监控
  3. 评估与迭代
    :A/B测试、持续评估、反馈循环
  4. 安全与合规
    :内容过滤、数据隐私、合规性检查

1.3 AIGC(人工智能生成内容)

AIGC指利用AI技术自动生成各类内容,包括文本、图像、音频、视频、代码等。大语言模型是AIGC在文本领域的主要实现方式,正推动内容创作进入自动化时代。

1.4 AGI(通用人工智能)

AGI是具备人类水平认知能力的AI系统,能跨领域学习、推理和解决问题。当前的大模型虽在某些任务上表现出色,但距真正的AGI仍有距离,AI智能体是其重要演进方向。

1.5 AI智能体(Agent)概述

AI智能体是具备自主感知、决策和执行能力的AI系统。它不仅是对话工具,更是能主动思考、规划和行动的智能实体,代表了大模型能力的终极应用形态。

1.6 Prompt(提示词)工程

提示词是与大模型交互的核心界面。好的提示词能显著提升模型输出质量,涉及指令设计、上下文提供、示例选择等技巧,是发挥模型潜力的关键。


二、大模型工作原理详解

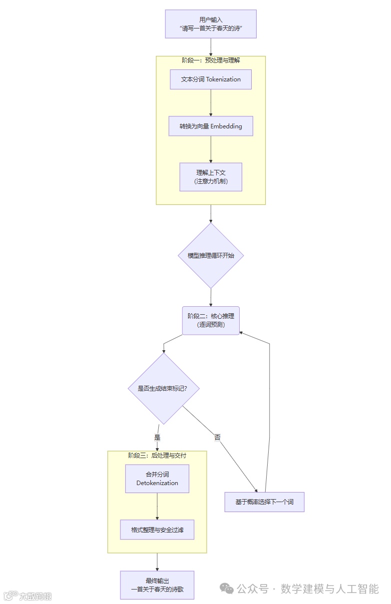
2.1 核心工作流程图

图片


2.2 四大关键阶段详解

阶段零:训练(模型的"学习"过程)

  1. 预训练
    :在海量互联网文本上,以"完形填空"的方式进行自监督学习
  2. 对齐训练(微调)
    :使用人类标注数据,通过RLHF等技术让模型变得"有用、诚实、无害"

阶段一:预处理与理解

  1. 分词
    :将输入文本拆分成词元(Token)
  2. 向量化
    :将词元转换为高维向量(Embedding)
  3. 编码与上下文理解
    :通过Transformer的自注意力机制理解语义关系

阶段二:核心推理(逐词生成循环)

  1. 自回归生成
    :基于已生成文本预测下一个词
  2. 概率采样
    :根据温度参数从概率分布中选择下一个词
  3. 循环终止
    :遇到结束标记或达到最大长度时停止

阶段三:后处理与交付

  1. 词元合并
    :将词元序列转换回自然文字
  2. 格式整理与安全过滤
    :确保输出格式美观、内容安全

2.3 Transformer架构与注意力机制

Transformer是现代LLM的基石,其核心是自注意力机制,允许模型在处理一个词时"关注"输入中所有相关的词,从而真正理解上下文和长距离依赖关系。


三、核心概念深度解析

3.1 Token与词表

Token:大模型的"语言"单位

Token是文本处理的基本单位,其分词原理采用**子词(Subword)**算法:

  • BPE (Byte Pair Encoding)
    :通过合并高频相邻符号构建词汇表(GPT系列采用)
  • WordPiece
    :基于概率合并的策略(BERT采用)
  • Unigram Language Model
    :从大词汇表逐步裁剪得到目标词表

词表:大模型的"内部词典"

词表包含模型能认识的所有基本文本单位(词元),每个词元有唯一ID。它是连接自然语言与数学计算的桥梁。

图片


3.2 B(FLOPs):计算工作量单位

B是衡量模型算力需求的关键单位,指十亿次浮点运算

核心公式:处理1个Token ≈ 6 * N FLOPs(N为参数量,以十亿为单位)

示例:70亿参数模型处理1个Token ≈ 42B FLOPs(420亿次运算)

3.3 Embedding:文本的数学表示

Embedding是将文本映射为高维向量的过程,每个向量在"语义空间"中有特定坐标,封装了词的语义和语法信息。这是模型处理文本的数学基础。

3.4 LoRA:高效微调技术

LoRA通过插入低秩矩阵更新部分参数,而非全量微调,能:

  • 减少90%以上可训练参数
  • 大幅降低显存需求
  • 保持模型性能基本不变
  • 支持多个任务适配器快速切换

四、高级架构与协议

4.1 MoE:混合专家模型

MoE通过稀疏激活突破模型规模瓶颈:

核心机制

  • 大量独立的前馈神经网络(专家)
  • 门控网络动态选择Top-K专家计算
  • 其余专家保持"休眠"

核心优势:总参数量可达万亿级别,但激活参数量仅相当于小模型,实现"大容量、低成本"。

代表模型:Switch Transformer、GLaM、Mixtral-8x7B

4.2 MCP:模型上下文协议

MCP是大模型连接外部世界的标准化接口:

解决的问题:工具调用接口混乱、安全权限管理困难

工作方式:定义工具描述、调用和结果返回的标准格式,MCP服务器提供工具并执行操作。

配置示例

{
"mcpServers":{
"file_system":{
"command":"npx",
"args":["-y","@modelcontextprotocol/server-filesystem","/允许访问的目录路径"]
}
}
}

4.3 LLMOps:大语言模型运维

LLMOps是确保LLM应用从开发到生产全链路稳定运行的关键实践体系。

LLMOps工作流

图片


关键组件与挑战

  1. 提示版本控制
    :跟踪和管理提示词变更,确保可复现性
  2. 评估框架
    :自动化评估生成质量、相关性、安全性
  3. 成本优化
    :监控Token使用量,优化提示和缓存策略
  4. 性能监控
    :跟踪延迟、吞吐量、错误率等SLA指标
  5. 安全合规
    :内容过滤、数据泄露防护、合规性检查

典型LLMOps工具栈

  • 实验跟踪
    :Weights & Biases、MLflow
  • 评估平台
    :LangSmith、Ragas、DeepEval
  • 部署平台
    :Modal、Replicate、Banana
  • 监控工具
    :Datadog、Grafana、OpenTelemetry
  • 编排框架
    :LangChain、LlamaIndex
图片

五、AI智能体:从概念到实现

5.1 核心特征

  1. 自主性
    :在较少干预下独立运行
  2. 感知能力
    :通过多种方式获取和理解信息
  3. 推理与规划
    :逻辑思考与任务分解能力
  4. 行动与执行
    :调用工具改变环境
  5. 记忆与学习
    :从经验中学习调整行为

5.2 能力层级

  • 工具使用
    :调用外部工具获取信息或执行操作
  • 多模态理解
    :处理文本、图像、音频、视频等信息
  • 规划与分解
    :制定分步计划解决复杂任务
  • 自我反思与修正
    :评估结果并调整策略

5.3 常见类型与应用

  • 个人助理型
    :AutoGPT、Devin(AI程序员)
  • 行业专家型
    :金融分析、法律审查、医疗诊断
  • 娱乐与创作型
    :游戏NPC、剧本生成
  • 机器人控制型
    :人形机器人、无人车"大脑"
  • 商业流程自动化
    :数据录入、客户服务、供应链协调

5.4 简单比喻

  • 传统对话模型
    :像知识渊博的"参谋"(核心是生成文本)
  • AI智能体
    :像拥有"参谋"大脑,还配备感官和工具的"全能代理"(核心是完成任务)

AI智能体 = 强大大脑 + 感知能力 + 规划能力 + 行动工具


六、工具与实践附录

6.1 LangChain与langchain-ollama

LangChain核心模块

模块
核心功能
关键组件
模型(Models)
与LLM和嵌入模型交互的统一接口
LLM、聊天模型、嵌入模型
提示(Prompts)
管理和优化对模型的指令输入
提示模板、输出解析器
链(Chains)
组合多个步骤成可复用工作流
LCEL、顺序链、检索链
代理(Agents)
让LLM自主决定调用工具
工具调用、ReAct模式
记忆(Memory)
持久化多次交互的状态信息
对话缓冲记忆、摘要记忆
检索(Retrieval)
连接LLM与外部数据源(RAG)
文档加载器、向量存储

LCEL示例

# 使用LCEL构建链:提示词 -> 模型 -> 输出解析
chain = prompt | model | output_parser
result = chain.invoke({"city":"Paris"})

langchain-ollama基本用法

from langchain_ollama import ChatOllama

llm = ChatOllama(
    model="llama3",
    base_url="http://localhost:11434",
    temperature=0.7,
)

# 同步调用
response = llm.invoke("用一句话介绍LangChain。")
print(response.content)

# 流式调用
asyncfor chunk in llm.astream("讲一个关于AI的短故事。"):
print(chunk.content, end="", flush=True)

6.2 LangChain包结构解析

特性维度
langchain_core
 (基石)
langchain_openai
 (专用集成)
langchain_community
 (集成仓库)
核心定位
基础抽象与运行时
官方维护的OpenAI模型集成
社区维护的各类第三方集成
主要内容 Runnable
接口、LCEL、基类/接口
ChatOpenAI
OpenAI等专用类
大量模型、向量库、检索器等
依赖关系 必须
,是生态基石
依赖 langchain_core
依赖 langchain_core
安装命令 pip install langchain-core pip install langchain-openai pip install langchain-community

6.3 构建本地RAG系统示例

from langchain_ollama import OllamaEmbeddings, ChatOllama
from langchain_community.document_loaders import WebBaseLoader
from langchain.text_splitter import RecursiveCharacterTextSplitter
from langchain_community.vectorstores import Chroma
from langchain.chains import create_retrieval_chain
from langchain.chains.combine_documents import create_stuff_documents_chain
from langchain import hub

# 1. 加载并分割文档
loader = WebBaseLoader("https://example.com/your-doc")
docs = loader.load()
text_splitter = RecursiveCharacterTextSplitter(chunk_size=500, chunk_overlap=50)
all_splits = text_splitter.split_documents(docs)

# 2. 构建向量数据库
embeddings = OllamaEmbeddings(model="nomic-embed-text")
vectorstore = Chroma.from_documents(documents=all_splits, embedding=embeddings)

# 3. 创建RAG链
retriever = vectorstore.as_retriever()
prompt = hub.pull("rlm/rag-prompt")
llm = ChatOllama(model="llama3")
question_answer_chain = create_stuff_documents_chain(llm, prompt)
rag_chain = create_retrieval_chain(retriever, question_answer_chain)

# 4. 提问
result = rag_chain.invoke({"input":"文档中主要讲了什么?"})
print(result["answer"])

💎 总结与概念关联

概念层级
核心问题
对应概念
相互作用
数据层
如何将人类语言转化为机器可处理的数字?
Token
为所有上层计算提供基础的输入单元。
计算层
模型处理一个Token需要多少"工作量"?
B (FLOPs)
量化了模型推理或训练的计算复杂度。
表示层
如何让机器理解文本的语义?
Embedding
将文本映射为数学向量,支撑语义计算。
架构层
如何以可承受的成本构建并运行万亿参数模型?
MoE
通过稀疏激活架构,在维持较低**计算量(B)**的同时,承载巨大的参数量。
接口层
如何让大模型安全、便捷地使用外部工具?
MCP
提供标准化协议,使大模型能基于其理解和生成的Token,驱动外部世界。
运维层
如何确保LLM应用在生产环境中稳定运行?
LLMOps
提供全生命周期管理,连接模型研发与实际业务落地。
系统层
如何将大模型能力转化为自主完成任务的主体?
AI智能体
整合数据、计算、架构与接口,构建可感知、决策与执行的智能系统。

  📚 文章转载来自公众号:数学建模与人工智能

大模型技术全景与核心概念解析:从基础原理到AI智能体架构


    【声明】内容源于网络
    0
    0
    AI科技在线
    1234
    内容 1125
    粉丝 0
    AI科技在线 1234
    总阅读4.1k
    粉丝0
    内容1.1k