这是我的第356篇Ai笔记,本篇2283、累计笔记621946
【彩蛋提示】文末给你准备了本期的全套提示词+扩展提示词+MiMo-V2-Flash技术论文,记得领取哦!
引言.
说实话,关于小米的 MiMo-V2-Flash,我本来以为热度已经过了。
毕竟距离它 12 月 17 日发布已经过去快 20 天了。但今天我必须要再拿出来说一次,甚至还要催着大家赶紧去用。
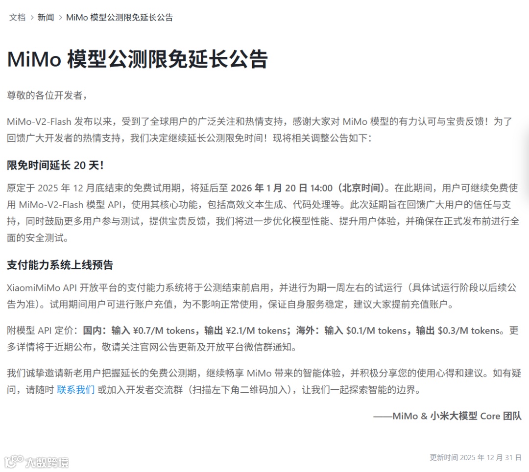
为什么?因为小米官方刚刚搞了个突袭:宣布公测限免期延长 20 天,直到 2026 年 1 月 20 日!
本来以为要收费了,结果又续了一波命。这我就不困了,立马打开电脑,把这大半个月积攒的各种刁钻题目一股脑丢给它。
这一测不要紧,我发现小米这回在搞代码和拼速度上,是真把家底都拿出来了。
想直接上手的朋友,传送门先放这儿,且用且珍惜:
👉 网页端体验地址:https://aistudio.xiaomimimo.com/
思考.
在开始实测前,咱得先聊聊小米做这个模型的逻辑。
别的厂商都在卷谁更聪明、谁能考上清华,但小米 MiMo-V2-Flash 的核心逻辑就俩词:效率 和 成本。
我看完了它的技术报告,发现小米真的是把 过日子 的思维刻进了骨子里:
1. 不仅要快,还要省: 它用了 MoE(混合专家)架构,3000 多亿参数的大模型,每次只动用最关键的 150 亿参数干活 。
2. 学会偷懒: 独创了混合注意力机制,像人看书一样,大部分时间只盯着眼前几行(滑动窗口),偶尔抬头看全篇(全局注意力)。
3. 一次写一行: 加上 MTP(多词预测)技术,别人一个字一个字往外蹦,它是一次预测好几个字 。
再往深了想一层,这种对极致效率的执念,是不是在为未来做铺垫?
毕竟小米是做手机和汽车起家的,如果未来要把大模型真正塞进每一台手机和每一辆小米汽车里,让智能体在端侧跑得快、跑得稳、还跑得起,MiMo 这种经济适用型路线才是唯一的解法 。
这么一通操作下来,它的目标就很明确了:我要做那个在你手机、电脑上跑得最快、最不心疼电费的打工模范。
Ai+
趁着免费,我今天给它安排了一场“魔鬼特训”,顺便拉来了它的最强竞品——谷歌 Gemini 3 Flash 做了个同台竞技。没想到,它还真能在某些方面和谷歌掰掰腕子。
结果真的让我惊呆了。
一、极速编程:快到看不清
测试1:20秒手搓贪吃蛇
我让它写一个 HTML5 的贪吃蛇游戏。
结果:太 恐 怖 了。
它思考用了 13.5 秒,然后吐字速度快到模糊,仅仅 6 秒钟,224 行代码直接喷涌而出!
复制出来一跑,完美运行,甚至连蛇身颜色随机这种细节都兼顾了。
测试2:复古打字机应用(复杂前端)
这个题目我之前测过 Gemini 3 Flash(用时 43 秒)和 GPT-5.2 instant(用时 81 秒)。
结果: 小米 MiMo 用时 42 秒。
虽然只比 Gemini 快了 1 秒,但关键是一次成功,0 Bug!所有的 CSS 样式、打字音效逻辑、卡片拖拽交互,全部一次性写对。这稳定性,确实有点东西。
测试3:罗马三日游网站
结果: 不到 30 秒生成完毕。
生成的网页不仅有行程表,还支持拖拽排期、修改预算。这种复杂的交互逻辑能在一分钟内搞定,确实是把效率拉满了。

二、巅峰对决:小米 MiMo VS 谷歌 Gemini Flash
为了看看国产之光成色几何,我搞了 6 组 硬碰硬的横评,涵盖逻辑、代码、创意三大领域:
第一局:基础速度(圆周率小数点后100位)
结果:小米 MiMo 获胜。
比 Gemini 快了 2 秒左右,简单直接。
第二局:逻辑推理(厨房数鱼)
题目:“厨房 3 条鱼,两活一死,煎了一条死鱼,剩几条?”
结果:Gemini 获胜。
两者都推理正确(剩 3 条,因为煎了也是鱼),但 Gemini 反应快了 2 秒。
第三局:软体物理模拟(果冻效果)
题目是手搓一个“果冻效果”的物理引擎,要求有弹性和碰撞检测。
Gemini 3 Flash:
生成速度快了 15 秒,但是!代码逻辑有 Bug,果冻在画面中乱窜,完全不受鼠标控制。
小米 MiMo:
虽然慢点,但生成的网页UI 精致、交互丝滑,鼠标拽着果冻 DuangDuang 的效果直接秒杀全场。
结论:小米胜在可用性和页面完整性、美观度。
第四局:布料模拟(撕裂效果)
要求粒子之间有约束,还能鼠标撕裂布料。
小米 MiMo: 生成的应用直接可用,交互依然丝滑。
Gemini 3 Flash: 还是老毛病,快是快,代码跑不通,无法一次运行。
结论:小米再下一城,稳定性完胜。
第五局:创意交互(马年运势 App)
做一个灵马送福的抽签应用,要有震动音效和旋转动画。
结果:Gemini 获胜。
这次 Gemini 无论是生成速度还是交互效果(特别是弹窗动画的完美程度)都更胜一筹。
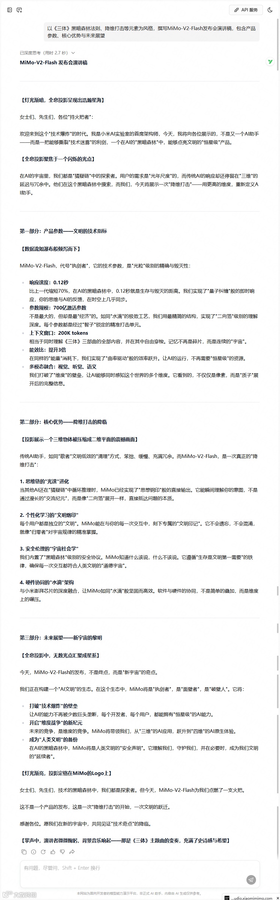
第六局:文科测试(三体风格演讲稿)
题目:用《三体》黑暗森林法则风格写发布会演讲稿。
结果:各有千秋。
小米生成速度更快;但论文采和对原著风格的拿捏,Gemini 还是更有降维打击那味儿。
↓↓↓小米生成,上下滑动查看全部↓↓↓
↓↓↓Gemini3 Flash生成,上下滑动查看全部↓↓↓
三、翻车现场:别把它捧上天
当然,咱不能只报喜。在深度使用后,我也发现了一些明显的问题,大家用的时候要注意避坑:
严重的数字幻觉: 我让它生成圆周率后 100 位,它赢了;但我让它生成1000位时,它疯了……直接生成了 60000 多位 还没停下来,根本刹不住车。
多模态能力弱: 在做罗马旅游网站时,Gemini 能尝试调用地图接口,但小米生成的网页里,地图和图片资源是缺失的,这一点确实不如国际和国内的几个主流多模态大模型。
复杂逻辑易崩: 我试着让它写一个逻辑极其复杂的黄金矿工游戏,结果失败了。看来太复杂的逻辑,还得是重型机来。
三句话.
趁着延期红利还在,赶紧总结一下:
1. 小米 MiMo-V2-Flash 不跟别人卷智商,而是死磕效率和成本,可能是因为它最终的归宿不是在云端,而是在手机和汽车里。
2. 实测下来,它在前端代码和网页交互开发上展现了惊人的速度和稳定性,甚至在某些场景下反杀了谷歌 Gemini 3 Flash。
3. 虽然在多模态和复杂逻辑上还有短板,但趁着 1 月 20 日前免费,这波“降本增效”的羊毛大家必须得薅!
🎁福利彩蛋🎁
为了帮大家更好地薅到这波羊毛,我把今天实测中用到的所有高能提示词,连同小米官方的硬核技术报告都整理好了。
👉 关注公众号【我的AI笔记】,后台回复关键词【MiMo】即可直接获取:
1.📄 [实测合集]: 包含文中贪吃蛇、复古打字机、果冻物理模拟等全套提示词,外加 50 套 我私藏的编程与创意扩展提示词,拿来就能用!
2.📑 [硬核干货]:小米 MiMo-V2-Flash 官方技术报告 PDF,想深入研究 MoE 架构和 MTP 技术的朋友千万别错过。

