在数字经济时代,数据已成为关键生产要素,数据质量管理是企业合规经营、业务创新的核心支撑,更是数字化转型的“生命线”。该指南系统阐述了数据质量管理的核心内容、实践路径、挑战与展望,为各行业提供全面的实践指引。
数据质量的定义与管理框架
数据质量指数据满足目标需求的程度,具有多维度性、动态性、关联性和相对性,其评价高度依赖具体业务场景。数据质量管理覆盖数据全生命周期,通过标准制定、工具部署和流程建设,持续监控、评估与优化数据质量,确保其符合业务与合规要求。
国内外已形成PDCA循环、六西格玛、TDQM、ISO 8000、DMBOK、DCMM等多种方法论体系,我国也发布了多项国家标准、行业标准和团体标准,为数据质量管理提供了坚实的理论与规范基础。
核心管理流程与组织保障
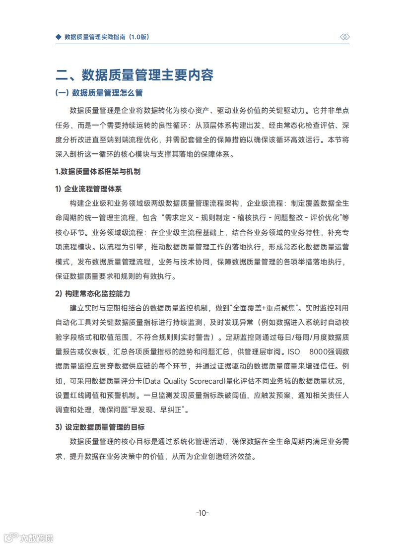
数据质量管理围绕全生命周期构建“需求定义—规则制定—稽核执行—问题整改—评价优化”的闭环流程。通过专项检查、日常监测与过程评估相结合的方式开展质量检查,并运用根本原因分析、5Why分析法等工具深入剖析问题根源。
需建立“决策—管理—执行”三级组织架构,配套完善的制度体系、人员机制与专业工具平台,保障管理工作落地。实施中应强化领导支持、明确责任机制、建立评价体系,并推动业务与技术部门协同协作,提升治理效能。
当前面临的主要挑战
当前数据质量管理面临多重挑战:数据规模激增导致校验成本上升,复合型人才短缺制约治理成效,隐私保护与数据可用性之间的平衡难题,以及多模态数据融合带来的治理复杂度提升。
未来发展趋势
未来数据质量管理将呈现以下趋势:
- 技术智能化:广泛应用AI与自动化技术,实现质量问题的高效识别、自动修复与前瞻性预警。
- 政策规范化:国家相关标准与政策将持续完善,推动企业夯实数据管理基础。
- 治理伦理化:伦理合规将深度融入管理体系,筑牢数据安全防线。
- 管理全覆盖:管理范围将延伸至非结构化数据,建立专属管控体系,实现全类型数据质量覆盖,充分释放数据要素价值。
声明
来源:大数据技术标准推进委员会,互联互通社区推荐阅读,版权归作者所有。文章内容仅代表作者独立观点,不代表互联互通社区立场,转载目的在于传递更多信息。如涉及作品版权问题,请联系我们删除或做相关处理!


