浙江省低空经济2025年12月发展动态综述
2026
通创智慧
Torch
通创智慧
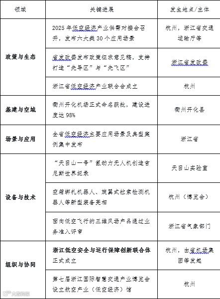
2025年12月,浙江省在低空经济政策生态构建、关键技术突破、基础设施建设及产业协同等方面取得系列实质性进展。通过举办大型产业会议、成立高能级创新平台、推进重大基建收尾,并依托国际性博览会集中展示前沿成果,持续巩固全国领先优势。
一、政策动态与产业生态构建
本月,浙江省在政策引导与产业生态建设方面动作密集,从省级规划到落地路径均明确清晰。
1. 省级产业政策前瞻征求意见
12月2日,浙江省发改委发布《推动经济高质量发展若干政策(2026年版)(征求意见稿)》,明确提出支持打造低空产业“先导区”和低空经济“先飞区”,并设定2026年“新开无人机航线100条以上”目标。该文件虽处于征求意见阶段,但已清晰指明新一年政策支持方向。
2. 产业供需平台高效对接
12月12日,由浙江省交通运输厅主办的“2025年低空经济产业供需对接会”在杭州举行,核心成果包括:
- 发布权威场景清单:覆盖“低空+物流”“低空+公共服务”“低空+城乡治理”“低空+山区海洋治理”“低空+文体旅新消费”“低空+生产作业”六大类共30个应用场景及典型案例,提供明确投资与应用指引。
- 推动“政产学研用金”协同:汇聚省级多部门、11个“先飞区”试点县(市、区)、科研院所及产业链企业代表超400人;现场解读政策、发布需求、展示技术,集中发布10支低空经济相关产业基金,标志资源对接迈入系统化、平台化新阶段。
3. 行业组织成立促协同发展
12月11日,在第七届浙江国际智慧交通产业博览会开幕式上,浙江省低空经济产业联合会正式发起成立,由13家单位共同发起,旨在强化行业协同联动。
二、基础设施建设进展
通用机场作为关键基础设施,本月取得重要进展。
衢州开化机场命名获批,进入投运冲刺阶段
12月15日,中国民航华东地区管理局正式批复,同意将开化县钱江源通用机场命名为“衢州开化机场”。截至12月下旬,整体建设进度达98%,预计2025年底基本完工,2026年6月全面投用。
意义:该机场是浙西重要通航节点,将承担浙、赣、皖三省跨省通航业务,并为开化已落地的10余个低空应用场景(如“空中园长”“空中教师”等)提供核心硬件支撑。
三、技术研发与设备更新突破
本月,航空动力与专业化作业装备领域取得显著成果。
1. 航空动力技术获世界纪录认证
在第七届浙江国际智慧交通产业博览会上,天目山实验室研制的“天目山一号”氢动力多旋翼无人机获吉尼斯世界纪录官方认证,完成不间断飞行188.605公里,创“氢燃料电池驱动多旋翼无人机最长飞行距离”纪录。该机型已应用于高速巡检、海岛运输、应急救援等领域。
2. 特种作业机器人集中亮相
博览会同期展出一批面向交通基础设施维养的高端机器人:
- 空箱绑扎机器人:适用于港口高空高危作业,实现无人化、智能化空箱绑扎。
- 旋翼式拉索检测机器人:可沿斜拉桥拉索自动爬升检测,效率达20米/分钟,并支持零动力悬停,保障作业安全。
3. 低空飞行气象保障技术获官方准入
由浙江省气象部门联合国家单位研发的“面向低空飞行保障的本地多源融合三维风场变分辨率实况分析产品V1.0”,于12月下旬通过中国气象局业务准入评审。该产品生成高时空分辨率三维风场数据,已在杭州、嘉兴、台州等地服务低空飞行保障与灾害天气监测,提升飞行安全与运行效率。
四、产业协同与创新能力建设
为强化产业链上下游协同创新,浙江成立高能级省级创新联合体。
浙江低空安全与运行保障创新联合体成立
12月19日,在浙江省国资委、科技厅、交通厅指导下,由省机场集团、省交通集团、安邦护卫集团三大省属国企联合发起,汇聚20余家高校、科研院所及科技企业,正式成立“浙江低空安全与运行保障创新联合体”。
目标与任务:构建“前沿技术攻关—概念验证—应用示范—产业推广”全链条创新平台。成立当日即发布首批13项重点研发项目,聚焦低空运行、应用与安全等关键技术突破。
意义:该举措标志着浙江国资国企整合优势资源、抢占低空经济科技创新制高点的战略落地,进入“有组织科研”与“体系化攻关”新阶段。
五、总结与展望
2025年12月,浙江省低空经济发展呈现“生态化、协同化、前沿化”鲜明特征:
- 发展模式升级:从单一项目推动转向构建“政策引导、场景开放、资本助力、技术攻关、平台协同”的一体化产业生态。
- 创新路径清晰:依托龙头国企牵头的创新联合体,集中攻坚低空安全与运行保障等共性技术,彰显打造全国样板的决心与系统谋划能力。
- 基础支撑夯实:世界纪录级产品、通过准入的气象服务、即将投用的通用机场,共同筑牢规模化发展根基。
展望2026年,随着省级新版高质量发展政策正式出台、“先飞区”试点深入推进及创新联合体研发成果加速转化,浙江有望在航线网络拓展、商业化场景落地及高端装备制造等领域实现更密集突破。
通创咨询,物流行业解决方案服务商


