2026年1月1日起,国际货代与外贸企业的案头便已堆满了来自多国的新规公告。从中国本土到主要贸易伙伴,一系列密集生效的贸易新政正重塑着全球供应链的运营逻辑与成本结构。
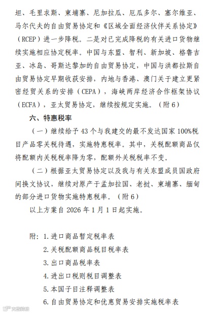
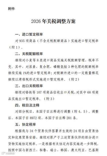
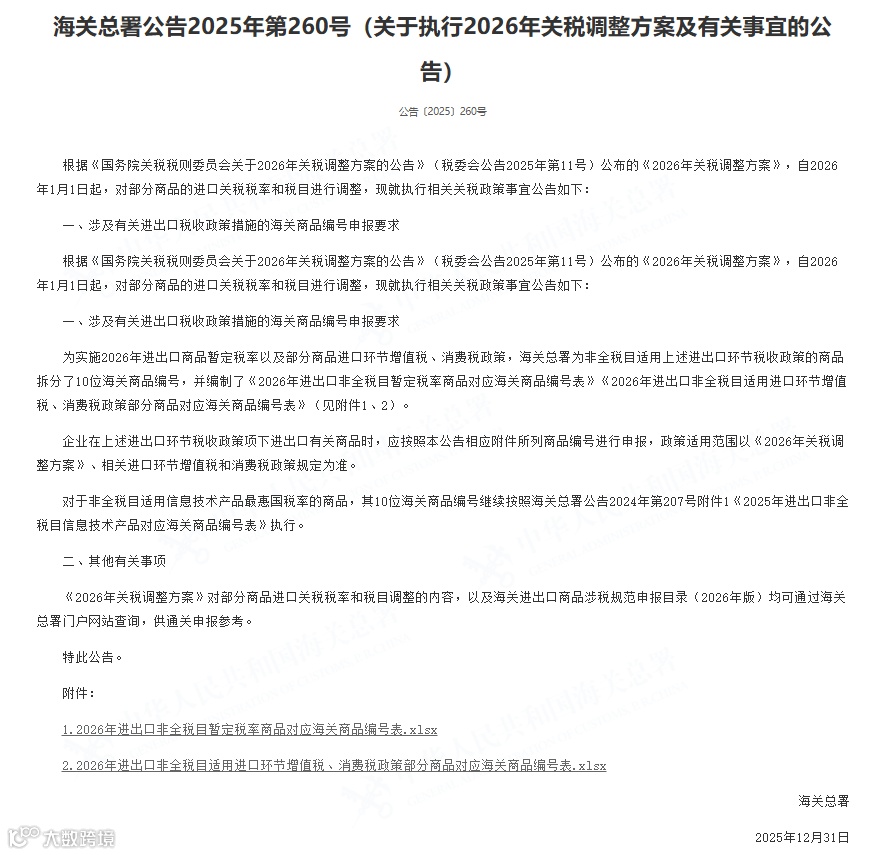
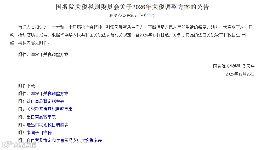
中国《2026年关税调整方案》于1月1日正式实施,对超过935项商品实施进口暂定税率,同时增列智能仿生机器人、生物航空煤油等全新税目。
与此同时,日本全面废止了小额进口免税制度,所有价值1万日元(约456元人民币)以下的包裹不再免征消费税。泰国紧随其后,宣布对价值1泰铢(约0.22元人民币)及以上的所有进口商品征税。
1
政策全景:2026开年贸易新政密集落地
2026年初,中国海关总署、商务部等多部门联合推动一系列新规落地,涵盖了从关税税率到通关流程的多个方面。
这些调整的目的在于通过精准的税收杠杆,促进高端制造、绿色发展,并进一步优化贸易便利化水平。
此次调整的一大亮点在于税目设置的优化。中国为智能仿生机器人、生物航空煤油、林下山参等新兴和高价值产品增列了专门的税目。这使得税则税目总数达到8972个,分类更加科学精细。
2
关税调整:聚焦产业升级与民生保障
根据方案,中国对关键零部件、先进材料和资源性商品降低了进口关税,同时对部分医疗产品实施暂定税率,以保障人民健康。
此次关税调整方案的实施,不仅对国内进口企业带来利好,也通过协定税率和特惠税率,展现了中国扩大高水平对外开放的决心。
中国继续对34个贸易伙伴实施基于自贸协定的协定税率,并对43个最不发达国家的几乎所有产品实施零关税的特惠税率。这一举措旨在深化区域合作,为全球贸易注入稳定性。
3
海外变局:日泰小额免税时代终结
除了国内政策,主要贸易伙伴的政策变动更直接地冲击着出口企业。日本和泰国几乎同步收紧了对小额进口商品的税收政策,标志着依靠“免税门槛”的跨境电商低成本扩张模式面临根本性挑战。
日本政策的核心变化是,自2026年起,所有价值1万日元以下的进口商品均需缴纳10%的消费税。此外,日本还引入了平台代缴机制,要求亚马逊、乐天等大型电商平台作为“视为供应商”,直接为跨境卖家代收代缴消费税。
这一政策旨在应对跨境电商平台(如Temu、SHEIN)通过低价商品对日本本土零售业造成的冲击。数据显示,2024年日本小额进口商品数量激增至1.7亿件,总额达4258亿日元,五年内暴增5倍。
泰国的新规更为彻底,宣布对价值1泰铢(约0.22元人民币)及以上的所有进口商品征收关税和增值税。这意味着几乎所有的进口行为都将被纳入征税范围。
此举除了为泰国政府带来预计每年至少30亿泰铢的财政收入,核心目的同样是保护本土中小企业,打击货物低报、避税行为。
4
其他关键新政
2026年生效的其他重要贸易管理措施同样需要出海企业密切关注:
进出口许可管理升级:《两用物项和技术进出口许可证管理目录(2026年)》及《进口许可证管理货物目录(2026年)》已实施,涉及相关商品的企业须及时申领许可证。
钢铁出口管理加强:自1月1日起,中国对涉及300个海关编码的部分钢铁产品实施出口许可证管理。
危险品海运规则更新:《国际海运危险货物规则》(IMDG规则)第42-24修正案对我国强制生效,对危险品的分类、包装、单证等提出新要求。
《对外贸易法》修订:新修订的《中华人民共和国对外贸易法》将于2026年3月1日起施行,新增了贸易调整援助制度及对规避反制行为的处罚等内容。
如有需要具体附件资料,可以在后台私信获取
面对复杂多变且成本高企的市场环境,东方环球始终与您站在一起。我们将通过以下方式,全力保障您的货物出运
市场预警与优先订舱:凭借与各大船公司的深度合作及市场情报网络,我们为您提供前瞻性预警,并利用资源优势为您争取优先订舱权与优势合约价。
全链条方案优化:我们不止于海运订舱。针对当前局势,可为您评估并设计包括多式联运、替代路径在内的综合性物流解决方案,平衡成本与时效。
专业单证与合规支持:确保在出货高峰期间,您的报关、单证等流程高效无误,避免因操作问题导致延误产生额外成本。
全程可视化与应急响应:通过数字化系统实时跟踪货物动态,一旦发生突发状况,我们的本地化服务团队将迅速响应,为您协调解决。
春节前的物流挑战已经到来,提前规划与专业协作是应对的关键。
如需获取最新运价、了解具体航线舱位情况,或定制您的节前出运方案,请即刻联系您的东方环球服务顾问,我们将为您提供一对一专业支持。
END
GES东方环球于1999年成立,至今已有26年跨境出海物流服务经验;我司总部设立在广东东莞,是集传统外贸出口和跨境电商头程服务为一体的物流服务商,主营FBA头程物流和传统外贸出口服务,包括美国和加拿大空派、海派,欧洲(含英国)自有VAT清关空派、海派、中欧铁路中欧快卡服务,以及中东专线、日本专线、澳大利亚专线等国际物流业务。
进跨境卖家交流群
请关注下方公众号
🔻🔻
点击蓝字 关注我们

