(图源网络 侵删)
「讲课费」不等同于「贿赂」。在医疗行业,企业邀请医学专家在学术会议上进行专业分享并支付合理劳务费用,属于合法合规的学术交流支持行为,有助于推动医疗技术传播和临床经验交流。
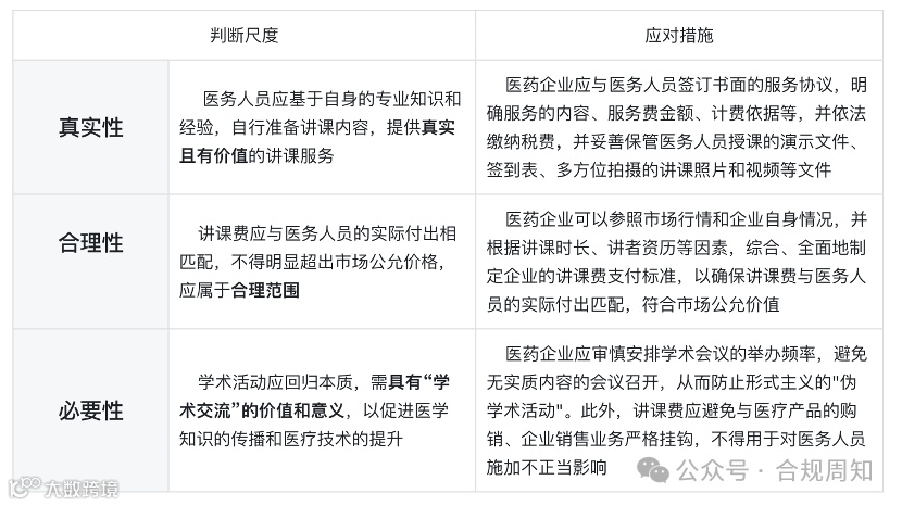
判断尺度和应对措施
讲课费合规的重新审视
据公开信息显示,国家卫生健康委办公厅发布《关于印发医务人员学术讲课取酬的工作提示的通知》(国卫办医急函〔2023〕469号),对医务人员参与学术讲课并取酬的行为提出明确规范,要求遵循“六个应当”和“六个严禁”。
医务人员学术讲课取酬须符合“六个应当”
- 会议举办方或邀请方应为国家机关、事业单位、医疗卫生机构、科研院所、高等院校或社会组织,且活动合法合规,并能提供相关证明材料。
- 会议主办方应依法依规合理发放酬劳。
- 医务人员参与讲课前,须履行所在单位的相关审批程序。
- 讲课内容应客观公正,具备科学依据。
- 交通、住宿、用餐等接待安排应符合中央八项规定及差旅、公务接待管理要求。
- 学术活动应符合法律法规规定的其他条件。
医务人员学术讲课取酬须遵守“六个严禁”
- 严禁直接接受医药企业支付的讲课费,以及贵重礼品、有价证券、支付凭证等财物。
- 严禁通过虚构讲课事由或明显超出标准取酬等方式变相接受利益输送。
- 严禁影响正常医疗工作秩序。
- 严禁将讲课与医药产品引进、使用、推介挂钩,或利用职业身份进行商业宣传。
- 严禁接受可能影响廉洁行医的宴请、旅游、健身、娱乐等活动安排。
- 严禁向举办方或企业报销应由个人承担的费用。
《讲课取酬通知》对学术会议的主要影响
1. 主办或邀请方不得为药企
学术会议的主办或邀请主体被限定为国家机关、医疗机构、科研院所、高校及社会组织。这意味着医药企业自行组织的科室会、卫星会等可能不再符合合规要求。
2. 医务人员参与需履行审批程序
部分医疗机构已出台内部管理规定。例如,某三甲医院明确要求医务人员参与学术讲课须提前备案,未经批准非工作时间授课将没收酬金;工作时间外出授课除没收酬金外,还将按旷工处理。
3. 讲课费不得由药企直接支付
医务人员不得直接接受医药企业支付的讲课费。部分地区已公布具备支付资格的学协会名单,如市护理学会、社区卫生协会、药学会等,并对不同级别专家的讲课劳务费标准作出明确规定。
企业应对建议
- 审慎评估当前在各地开展学术会议的可行性,包括参会人员、讲者资质及会议形式是否符合最新监管导向。
- 重新审视是否继续在科室会、卫星会等以产品为主题的会议中直接向医务人员支付讲课费或劳务费。
- 若对第三方学术会议提供赞助,需评估是否存在间接利益输送风险,确保赞助行为透明、合规。
- 无论自办、合办或赞助会议,均应确保财务入账真实、准确,保留完整凭证,防范合规风险。


