短视频制作与抖音运营核心要点
2025年短视频优质内容的标准持续升级:强信息密度、高完播率设计、精准人设表达、适配搜索逻辑的结构化脚本,以及手机端可实现的专业级运镜与剪辑表现力。
传统制造类企业抖音运营正从“单账号曝光”转向“搜索+矩阵+垂类IP”协同模式,账号定位需紧扣行业关键词与采购决策路径,内容需兼顾技术可信度与传播感染力。
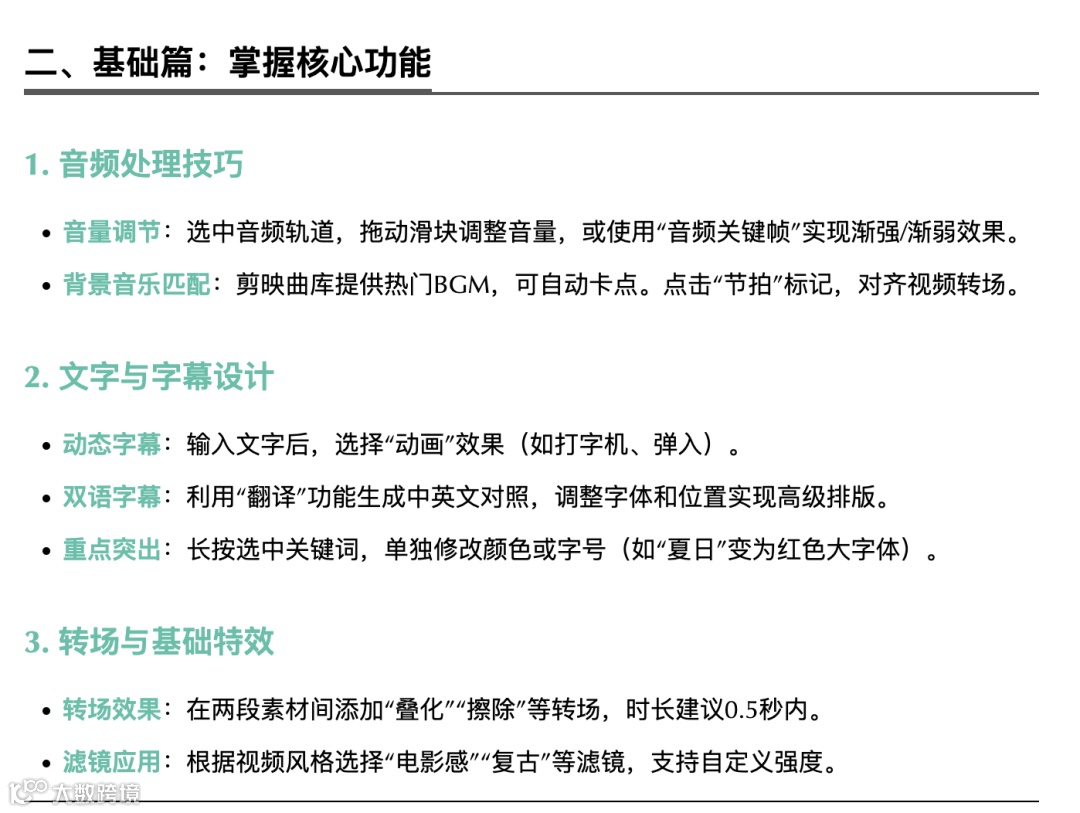
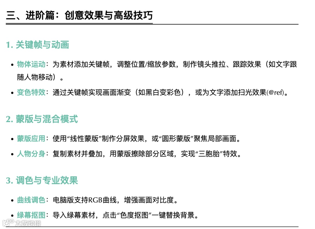
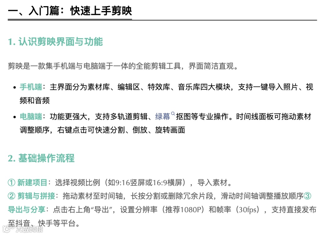
剪映已成为短视频生产底层工具,其高效性体现在三大维度:基础功能模块化(如自动字幕、智能抠像)、进阶能力场景化(如多轨合成、关键帧动画)、模板资源生态化(官方活动持续更新行业适配模板)。
核心技能要点
- 拍摄:掌握5大基础运镜(推、拉、摇、移、跟)与30种Vlog实用组合技巧,突出产品细节与使用场景;
- 剪辑:熟练调用剪映最常用24个功能(含批量剪辑、音频分离、画中画缩放等),实现3分钟内完成一条合格口播视频;
- 脚本:采用“痛点前置—证据支撑—行动引导”三段式结构,适配抖音前3秒黄金注意力窗口;
- 封面与标题:强化关键词布局(如“制造业抖音”“工业品拍摄”),封面文字占比≤30%,主视觉明确传达核心信息。
五、总结:持续精进与资源获取
剪映的精通需要持续实践与灵感积累。推荐以下学习资源:
- 系统课程:98节官方教程(涵盖基础界面到高级特效)。
- 实战案例:关注剪映创作者中心,参与官方活动获取模板和素材。
掌握上述技巧后,你不仅能轻松应对日常剪辑,还能创作出媲美专业的视觉作品。


