本期,短剧自习室对《末世超市》进行了拉片,并结合与二仙展开的对话,一起看看爆款是如何诞生的。
2天播放破亿,《末世超市》赢在哪里?
《末世超市》的开场相当抓人——女诡异小美追赶人类的同时,嘴里却说着“逃单者,抹杀”。
按照过去诡异题材漫剧的套路,这里应该是绷带女的地盘,“逃单”是她定下的诡异规则。但实际上,被追赶的人不是主角,绷带女也并非反派,为后续反转做了很好的氛围铺垫。
短剧自习室了解到,《末世超市》用的是灵境AI自己编剧团队的原创剧本,一般会通过旗下的“网文大数据”产品,筛选最新的网文灵感和漫剧灵感来进行剧本创作。
不仅剧情有突破,画面质感也有大制作那味儿:绷带女的猫步非常流畅,身体随之晃动,几乎没有什么违反人体动作规律的地方;绷带从身后散开,气势拉满,拉了远景的人体也基本稳定。
有个细节值得一提——随着绷带前伸,后景飞速后退,可以看到绷带并非僵硬向前,而是灵动如蛇形,能够看出来动态变化,可谓是“细糠”。
正是得益于高质量的视觉画面生成,《末世超市》的叙事更加完整,发挥空间更大。
比如,小队闯入主角陈默的超市,身后的门缓缓关上。按照常规发展,接下来应该是男主角从天而降,但《末世超市》的镜头一转,给了一段诡异短兵相接的镜头,解答了前面角色的提问“废土上怎么会有超市”——有不输S级诡异的力量在保护超市。
在这一段镜头里,无论是血藤还是黑雾,都符合大众对这两种生物如何动作的想象,触碰即弹开的动态细节也相当生动,打破了大众对特效就得大开大合的刻板印象。同时,前景虚化,镜头聚焦在诡异主体,颇有废土大片的感觉。
这种通过镜头来叙事的方式,在《末世超市》中比比皆是,就拿男主角陈默登场的戏份来说。
绷带女高举武器,镜头猛地移动到眼球,并循声移动,先是踏水而来的靴子,接着上移到上身着装,再是逆光背影,最后才切到陈默的正面,还设计了亮灯的环节,用光影和色调变化来象征故事氛围的改变。
“你可以把它理解成:不是在‘画图’,而是在‘导演视角下拍分镜’。这也是它更容易摆脱‘短剧感动漫标签’的原因——精品化从来不是清晰度更高,而是镜头和情绪更成立。”
精品漫剧,开始迈向规模化?
《末世超市》的成功,代表了精品漫剧向工业化发展的可能性。
这件事情应分两个点讨论,一个是精品漫剧的制作,另一个是规模化的验证。
在精品漫剧的制作上,当前的技术水平已经足以落地。
所谓“精品漫剧”,是各方面表现都相对均衡且有可圈可点之处的漫剧作品,仅有一项长板很难做到叫好又叫座——只要愿意砸钱,现在的技术已经能够做到“好看”,纯粹炫技难以留住观众;市场也不缺好故事,如果没有好的视觉效果,同样吸引不了观众。
因此,精品漫剧得赢在细节里。以《末世超市》为例,其中很多剧情都做得相当细,道具前后呼应,看似不起眼的画面也都在为叙事服务。
比如,三人小队逃进超市时撞倒的薯片,在后面的镜头中便被队长捡了起来:
队员在确认超市商品时随手拿起的饮料,成为后续被绷带女误会逃单的引子:
据悉,《末世超市》背后的灵境AI,有着一个300人规模的内容团队,具备了长期下场做剧的经验,加上这种死抠内容的态度,或许正是《末世超市》一炮而红的重要原因。
二仙直言:“我们今年连续融了3轮,累计融资金额将近一个亿,在工具研发上投入了大量周期和成本,不断跟自己的内容团队打磨,近期产能终于迎来了爆发。但即便如此,我们依然想做精品,做AI漫剧界的‘正午阳光’。内容市场永远是二八效应,只有做精品才有未来。”
若以我们内部“精品漫剧”标准来衡量,主创团队给《末世超市》打6分(满分10分)——由于作为“新人练兵”任务的特殊性以及目前AI技术的一些限制,我们在角色一致性、3D打斗的真实感以及人物微表情的精细度上仍做出了一定的妥协。这也是我们不断迭代底层工具、优化整体通路,以期在未来打造出更多9分、甚至10分“灵境式精品”的动力和方向。
除了叙事细节,视觉细节也得兼顾。就拿《末世超市》中的诡异来说,大部分形象都是克苏鲁风格,如果人工绘制,光是想象就得花上不少时间。
二仙介绍道,剧中诡异的形象设计都花费了很多心思,“团队测试下来,AI已经可以直接理解克苏鲁之类的风格提示词,做到画面直出,只需要在画风设计层面,用一些CG写实风格的模版做统一画风的润色。”
诡异千千万,也难保观众不会审美疲劳。主创团队对每个诡异都做了对应形象和剧情的设定考虑。
比如血藤,一开始的想法是有实体的人形诡异,但考虑到剧中的人形诡异已经不少,为了突出其特点,最终定下了把实体藏在血藤堆里的设计,和其他诡异形成差异化。
主创团队坦言,血藤可以分化出很多独特造型,而触手、藤蔓等动态结构复杂,很难通过提示词精准控制,一般抽卡率极低,平均需尝试30-40次才能获得满意结果。所以,为了提高效率,他们会通过灵境AI工具多线并行制作流程的功能,来最大化利用抽卡的等待时间。
解决了能制作的问题,精品漫剧便走向了规模化验证阶段。
传统的影视创作工业流程相对成熟,但AI创作面对的是一组组不确定性很高的模型算法,导致精品难以规模化复制。
因此,精品漫剧的规模化和普通漫剧略有不同,需要有更多人工参与的比例,后者则更依赖于AI技术的进步。
灵境AI显然也看到了这一点,在访谈中并不单一提及技术或人力。
“做精品漫剧,工具只负责拉高下限并吞噬重复劳动;而人的精力需要留在上限,即故事把控、审美判断、节奏与情绪。”
二仙表示,灵境的底层逻辑是构建一套高效且功能完善的AI创作工具体系,希望实现“一人跑完全流程”的创作模式——目前,灵境AI能够通过工业化的SOP流程,通过大模型微调和提示词优化,给导演提供一条基础的分镜路径、分镜逻辑,“这一套逻辑可能在成片占比40%。导演会进去指导团队,怎么让戏更精彩,叙事更精彩。”
同时,他也透露了灵境在持续培养内部人员成为独立导演的能力。现阶段,灵境内部设置了两种漫剧生产模式:一是精品路线,月产30-50部,二是普通漫剧量产路线,月产300部左右——除了自制剧部分,也承接了头部版权方的制作。
上个月,灵境AI制作的3部2D漫剧上线,有2部小爆——《我家小卖部开在修仙宗门禁地》《气运擂台,诸神都要臣服于我》,分别拿下了2164.2万播放和1728.3万播放,后者甚至还适配了片前曲。
而这个月,灵境AI向3D发起了挑战,首发便霸榜元旦的TOP1。
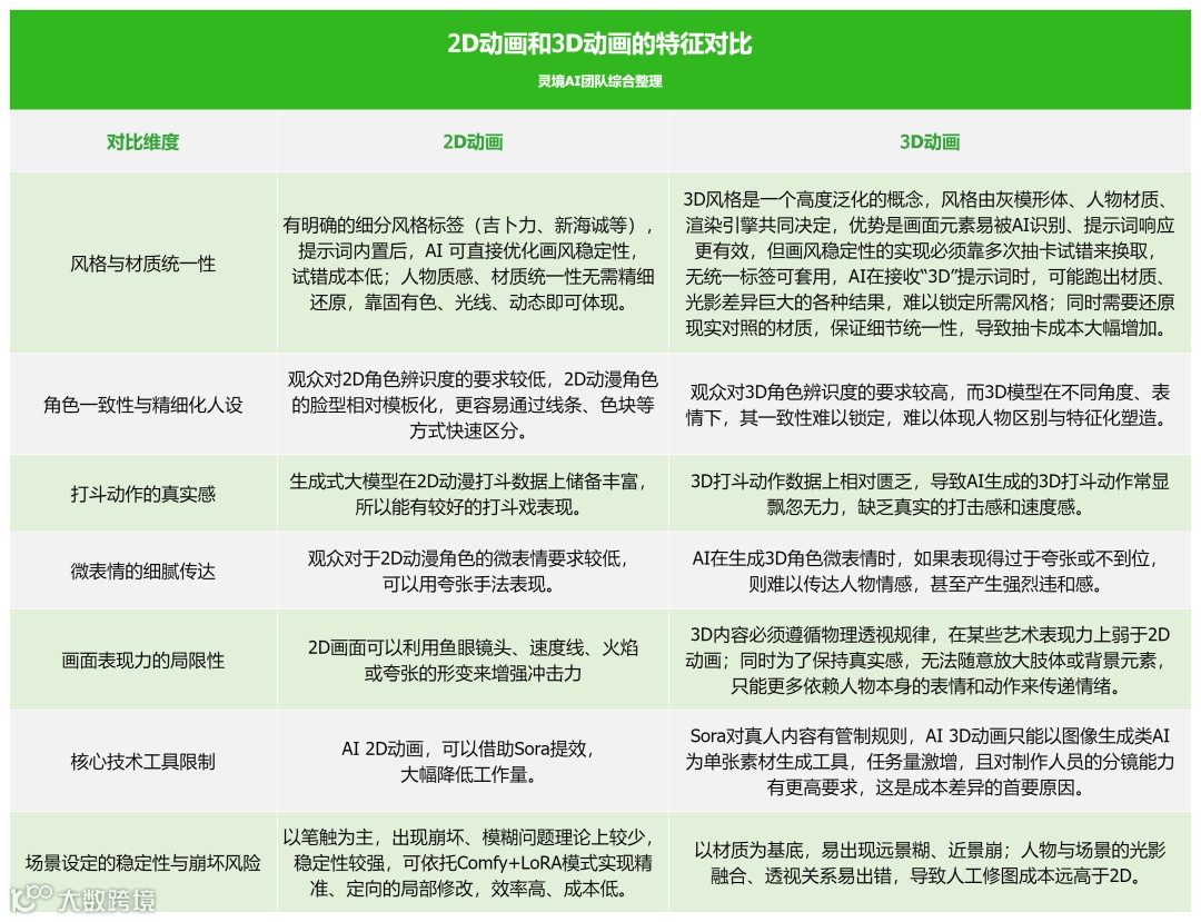
主创团队告诉短剧自习室,3D漫剧制作长期面临的核心难点包括:风格与材质统一性、角色一致性与精细化人设、打斗动作的真实感、微表情的细腻传达、画面表现力的局限性、核心技术工具限制、场景设定的稳定性与崩坏风险等。
灵境采取了多项针对性策略:通过专项风格训练锁定皮肤质感与光影;补充训练3D数据集并结合后期剪辑与特效增强打斗效果;优化底层模型对情绪语义的理解,并细化提示词以把控微表情;聚焦于3D特有的镜头语言,挖掘3D角色在微表情、肢体动作和环境互动中的细节,弥补无法夸张表达的局限。
二仙强调,“融资都是为了搞技术,投入很重,克服这些难点并非依赖单一技术点,而是一整套完善的创作流程,以及数据集的持续优化,磨刀不误砍柴工,精品只是整体通路的结果。”
比如让AI生成师兼任剪辑师,摒弃传统生图与剪辑分离的模式。如此一来,生成师抽卡时,不会盲目等待单条完美视频,而是带着剪辑思维去判断哪些片段可用,大幅提升生成效率,从源头上把控素材,最终提升成片的流畅性。
“我们深信,偶然爆款是运气,而持续的精品产出,则必然是一整套完善的创作工具与工业化流程所支撑的体系化结果,绝非单一手搓的偶发性事件。”
综上,2026甫一开年,精品漫剧的量产就提上了日程。
精品化是几乎所有内容行业发展的必然趋势,我们也曾经判断漫剧的精品化时代到来速度将会远快于真人短剧。
这其中既有观众需求变化、AI工具进步的原因,也有各平台的推动因素。
去年11月20日,抖音发布漫剧分成系数调整公告。调整后,仿真人漫剧对应的系数为60,2D/3D漫剧系数为50,表情包/沙雕漫剧系数为10,静态漫剧系数为1——抖音显然希望引导更多创作者转向精品化、强IP的长期主义。
爱奇艺发布的漫剧合作计划,也强调了IP系列内容激励,激励对象是有多季规划、每季上线时间间隔不超过1个月的内容,推动着精品漫剧供给的扩张。
因此,精品漫剧必将经历一段供需两旺的阶段——2026年开年第一部爆款是3D精品漫剧,或许是这个阶段的竞赛发令枪。
2026年,精品化开始了。
PS:扫描下方二维码,报名新一期AI短剧行业活动。
| 往期好文推荐
12个平台激战漫剧赛道:分成高达90%,AI内容进入亿级流量
两个月上线三部AI精品漫剧,单剧4天播放破千万,行业进入分水岭?
中文在线首部AI 3D漫剧播放量破5000万,这个新的细分赛道要火了?
上市公司财报里的AI短剧真相:3个月烧掉4亿,由译制剧向本土剧迁移......

