鲨鱼宝宝商标维权案中的送达合规性判例解析
本案源于Smart Study Co., LTD于2021年7月6日就“鲨鱼宝宝”(Shark Baby)商标在美国纽约南区法院提起的维权诉讼(案号:21-cv-05860)。
关键诉讼节点梳理
- 2021年8月3日:原告申请临时限制令(TRO),法官当日签署初步禁令;
- 2021年8月11日:传票正式送达;
- 2021年9月28日:两名被告应诉,并请求撤销初步禁令;
- 原告随后撤回对该两名被告的起诉,转而对其他未应诉被告申请缺席判决,并获赔245万美元。
驳回缺席判决:送达义务未履行
针对前述两名应诉被告,法院驳回了原告的缺席判决动议,理由明确:原告在已知被告实际地址的情况下,未依《海牙送达公约》完成合法送达程序。
上诉被驳回:地方法院裁决获支持
原告就此提起上诉(案号:22-1810),但第二巡回上诉法院认定地方法院适用法律正确,维持原判,驳回上诉。
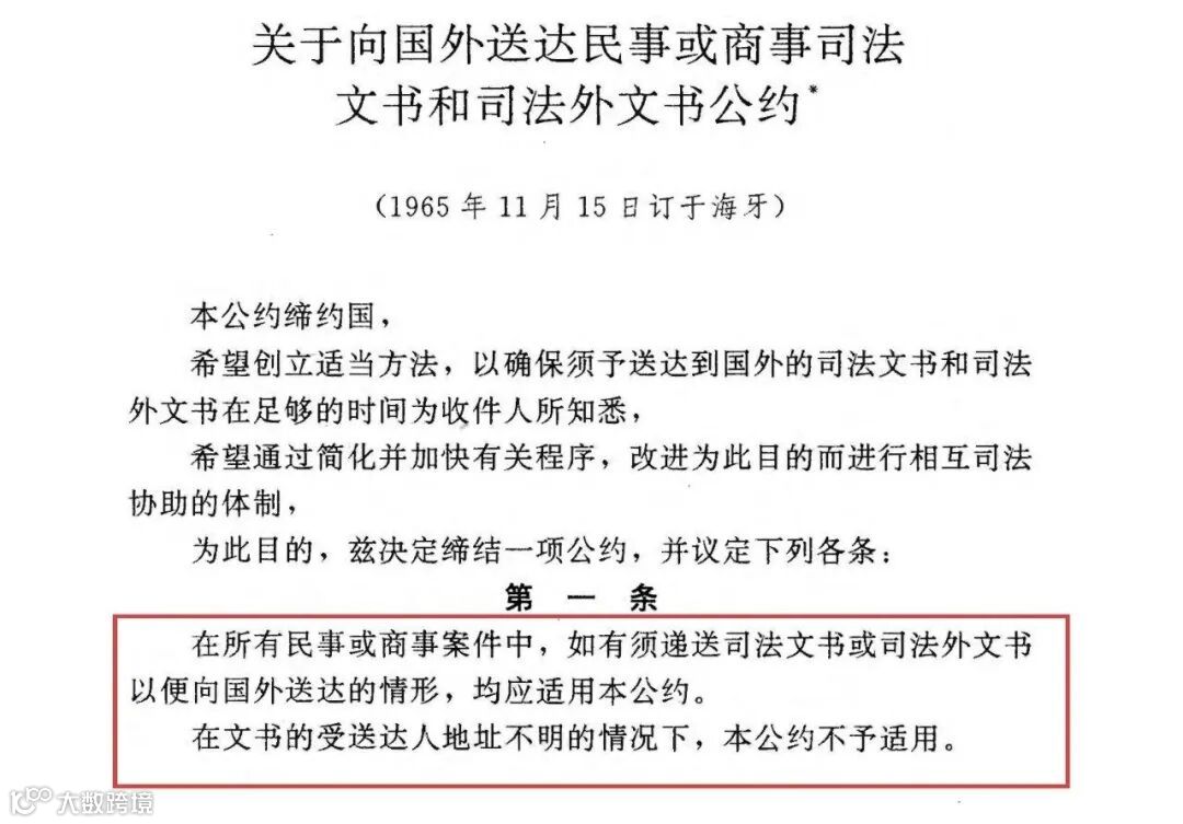
《海牙送达公约》在中国的适用要点
我国于1991年加入《关于向国外送达民事或商事司法文书和司法外文书公约》(即《海牙送达公约》),并明确对第10条提出保留——即反对通过邮寄、电子邮件等非公约指定方式直接向中国境内当事人送达。
司法部及最高人民法院多次明确:境外法院向中国当事人发送的电子传票、邮件传票等,不符合《海牙送达公约》及我国法律规定,属于无效送达。
合法送达路径(中国境内)
- 传票送达路径:公约成员国主管机关→该国驻华使馆→中国司法部→最高人民法院→有管辖权的中级人民法院→被告;
- 送达证明回传路径:有管辖权的中级人民法院→最高人民法院→司法部→该国驻华使馆。
美国作为《海牙送达公约》缔约国,其法院必须遵守公约义务,不得以本国法为由规避国际条约责任。
对跨境电商卖家的实际影响
当前亚马逊、沃尔玛等主流平台均公示卖家注册/经营主体及地址信息,“地址未知”已难以成为原告主张电子送达合法性的正当理由。
- 对被告利好:若收到电子传票且面临资金冻结、库存积压等情形,可援引本案判例,质疑送达合法性,争取抗辩时间与谈判筹码;
- 风险提示:若原告先行冻结资产、再依公约完成合规送达,则被告应对压力不减;
- 对原告成本影响:合规送达流程长、环节多、费用高,被告数量越多,送达成本与失败风险同步上升。
判例适用范围持续扩展
该案判决虽属纽约州辖区先例,但类似逻辑已在宾夕法尼亚州西区法院(案号:25-cv-01850)再现——法院同样驳回原告以电子邮件方式送达传票的动议。伊利诺伊州、佛罗里达州、弗吉尼亚州等知识产权诉讼高发地是否跟进,有待持续观察。


