2025年12月,外汇局各分支局共公布了 171条处罚案例,累计罚没 22923.50 万元。其中银行 66条,累计罚没金额 5227.94 万元;企业 45条,累计罚没金额 14135.39万元;个人 60条,累计罚没金额 3560.17 万元。
本月度处罚可能涉及 超期限退汇、FDI登记、境外放款、ODI利润汇回、SPV登记、ODI登记、个人提取外币现钞、货贸延期收付款登记、跨境融资签约备案、返程投资未标识、保证金专用外汇账户收入范围、信贷资产转让、擅自提供对外担保、未经批准办理跨境资产转让……
本月可关注以下处罚:
1、2家银行被开出千万级罚单
广发银行股份有限公司 因违反多项法规,存在逃汇、违反规定办理资本项目资金收付、擅自提供对外担保、违反规定办理结售汇业务、违规办理非居民转让境内商品房购汇汇出、办理经常项目资金收付未对交易单证的真实性及其与外汇收支的一致性进行合理审查等多项违法事实,被警告、罚没1537.83 万元。
详看:某行因存在逃汇、信贷资产转让、擅自提供对外担保等违规,被外汇局罚没1537.83万元!
中国工商银行股份有限公司违反数条规定,未经批准办理跨境资产转让业务、办理经常项目资金收付未对交易单证的真实性及其与外汇收支的一致性进行合理审查、违反规定办理资本项目资金收付、违反规定办理结售汇业务、未按照规定进行国际收支统计申报,被警告、罚款1142.59 万元。
此次两家银行被罚,暴露出其在经常项目、资本项目、对外担保、结售汇等多链条上的问题,亟需提高外汇合规意识,加强外汇合规管理。
2、山东16家企业非法结汇被罚
-
2025年8月,5家山东企业非法结汇被罚3692万 -
2025年10月,3家山东企业非法结汇被罚 2218.15 万 -
2025年11月,5家山东企业非法结汇被罚4868.19万
3、深圳2家企业违规汇入外汇被罚
深圳市嘉宏联胜供应链服务有限公司、深圳市锦绣鸿源供应链有限公司违反《中华人民共和国外汇管理条例》(中华人民共和国国务院令第532号)第十二条、《国家外汇管理局关于印发货物贸易外汇管理法规有关问题的通知》(汇发〔2012〕38号)附件1《货物贸易外汇管理指引》第三条相关规定,违反规定将外汇汇入境内,分别被罚款1009.39 万元、804.30万元。
以 新疆福沃达国际物流有限公司 为代表的14家新疆企业因非法买卖外汇被处罚,罚没金额共计 554.24 万元。
被处罚银行的违法事实包括:违反规定办理结售汇业务、违反外汇登记管理规定、违反外汇账户管理规定、违规办理资本项目资金收付、未按照规定进行国际收支统计申报、违规办理经常项目资金收付、擅自提供对外担保、逃汇、未经批准办理跨境资产转让业务、违规办理超期限退汇行为、违规为新设外商投资企业办理基本信息登记及资金收汇业务。
-
被处罚企业的违法事实包括:非法结汇、非法买卖外汇、违反外汇登记管理规定、违规汇入外汇、未按照规定提交有效单证或者提交的单证不真实、未按照规定报送财务会计报告/统计报表等资料的、未尽职审核办理结售汇业务、擅自改变资本金结汇资金用途、逃汇。
-
被处罚个人的违法事实包括:非法买卖外汇、变相买卖外汇、逃汇、私自买卖外汇、违规汇出外汇、非法介绍买卖外汇、非法套汇、未按照规定提交有效单证、任银行外汇业务负责人期间,对该行违反规定办理外汇业务负有直接责任。
上述各违法事实中,按《中华人民共和国外汇管理条例》第四十五条 处罚的案例最多,有 63例,其次是 第四十七条,有 50 例。(含数罪并罚重合案例)
目录
一、关注要点
1、未进行真实性审核、未尽职审查(超期限退汇、FDI登记、境外放款、ODI利润汇回等)
2、违反规定办理结售汇业务(FDI登记、直接投资外汇登记等)
3、违反外汇账户/登记管理规定(SPV登记、ODI登记、个人提取外币现钞、货贸延期收付款登记、跨境融资签约备案等)
4、违规办理资本/经常项目资金收付(返程投资未标识、保证金专用外汇账户收入范围等)
5、违规汇入/汇出外汇
6、非法买卖外汇
二、罚单汇总
1、银行罚单
2、企业罚单
3、个人罚单
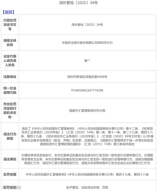
中国农业银行股份有限公司深圳市分行违反数条法规,办理经常项目资金收付和服务贸易收支业务未对交易单证的真实性及其与外汇收支的一致性进行合理审查、违规办理超期限退汇、违反外汇登记管理规定、违规为非货物贸易外汇收支名录企业办理收付汇,被警告、罚没 190.43万元。
1)《中华人民共和国外汇管理条例》(中华人民共和国国务院令第532号)第十二条
2)《经常项目外汇业务指引(2020年版)》(汇发〔2020〕14号)第一条、第十一条、第二十三条、第四十八条、第四十九条
3)《资本项目外汇业务指引(2020年版)》(汇综发〔2020〕89号文印发)6.2外商投资企业基本信息登记(新设、并购)及变更、注销登记
4)《国家外汇管理局关于进一步简化和改进直接投资外汇管理政策的通知》(汇发〔2015〕13号)第三条相关规定
根据违规行为类型分析,该行可能在经常项目与服务贸易付汇环节真实性审核不到位,为不在货贸名录企业或是违规为B、C类企业办理贸易结算,超期限退汇,FDI外汇登记审核不到位导致FDI违规,最终因多场景失守被罚。
违法事实:
《中华人民共和国外汇管理条例》(中华人民共和国国务院令第532号)第十二条
第十二条 经常项目外汇收支应当具有真实、合法的交易基础。经营结汇、售汇业务的金融机构应当按照国务院外汇管理部门的规定,对交易单证的真实性及其与外汇收支的一致性进行合理审查。
外汇管理机关有权对前款规定事项进行监督检查。
《经常项目外汇业务指引(2020年版)》(汇发〔2020〕14号)第一条、第十一条、第二十三条、第四十八条、第四十九条
第一条 国家外汇管理局及其分支局(以下简称外汇局)实行“贸易外汇收支企业名录”(以下简称名录)登记管理,通过货物贸易外汇监测系统(以下简称货贸系统)发布名录。对于不在名录的企业,银行和支付机构原则上不得为其办理货物贸易外汇收支业务。银行和支付机构按规定凭交易电子信息办理货物贸易外汇收支业务时,对年度货物贸易收汇或付汇累计金额低于等值 20 万美元(不含)的小微跨境电商企业,可免于办理名录登记。
第十一条 企业办理货物贸易外汇收支业务时,银行应通过 货贸系统查询企业名录信息与分类信息,按照“了解客户”“了 解业务”“尽职审查”的展业原则(以下简称展业原则)和本指 引规定进行审核,确认收支的真实性、合理性和逻辑性。
企业办理货物贸易外汇收入时,银行应确认资金性质,无法 确认的及时与企业核实。企业办理货物贸易外汇支出时,银行应 确认交易单证所列的交易主体、金额、性质等要素与其申请办理 的外汇业务相一致。
交易单证包括但不限于合同(协议)、发票、进出口报关单、 进出境备案清单、运输单据、保税核注清单等有效凭证和商业单 据。银行可根据展业原则和业务实际,自主决定审核交易单证的 种类。B、C 类企业货物贸易外汇收支业务按照本章第三节的有 关规定办理。
第二十三条 企业办理下列货物贸易外汇收支业务,应在收汇、付汇、开证、出口贸易融资放款或出口收入待核查账户资金 结汇或划出前,提交下列材料到所在地外汇局审核真实性后办理登记:
(一)C 类企业贸易外汇收支:提交本指引第三十五条规定 的材料;
(二)B 类企业超可收、付汇额度的贸易外汇收支:提交本 指引第三十四条规定的材料;
(三)退汇日期与原收、付款日期间隔在 180 天以上(不含) 或由于特殊情况无法原路退回的退汇业务,对于 A 类企业单笔 等值 5 万美元以上(不含)或 B、C 类企业:提交书面申请(说 明需要登记事项的具体内容,超期限或无法原路退汇的原因)、 超期限或无法原路退汇的证明材料、原收付汇凭证、原进出口合 同(因错误汇入以外的其他原因产生的贸易退汇时提供)、进出 口货物报关单(发生货物退运时提供);
(四)新出现的贸易新业态外汇收支:提交书面申请(说明 需登记事项的具体内容)、说明登记业务真实性和合理性的材料。 企业如有其他有助于说明交易真实、合法的材料,也可提供。 外汇局审核企业提交的资料后,出具《贸易外汇业务登记表》 (以下简称《登记表》,见附 2)。需办理登记的货物贸易外汇收 支业务,银行应凭外汇局签发的《登记表》办理,并通过货贸系 统签注《登记表》使用情况。 第二十四条 企业可根据其真实、合法的进口付汇需求,提 前购汇存入其经常项目外汇结算账户。因合同变更等原因导致企 业提前购汇后未能对外支付的进口货款,企业可自主决定结汇或 保留在其经常项目外汇结算账户中。银行应对提前购汇的真实性、 合法性和必要性进行合理审核。
第四十八条 银行办理服务贸易外汇收支业务,应按照本指引规定对交易单证的真实性及其与外汇收支的一致性进行合理审核。
银行应根据本指引制定内部管理制度,明确有关业务操作规程,并按规定及时、准确、完整地向所在地外汇局报送相关外汇收支信息。
银行自身的服务贸易外汇收支按照本指引服务贸易外汇收支相关规定办理。
第四十九条 办理单笔等值 5 万美元以下(含)的服务贸易 外汇收支业务,银行原则上可不审核交易单证;对于资金性质不 明确的外汇收支业务,银行应要求境内机构和境内个人提交交易 单证进行合理审核。
办理单笔等值 5 万美元以上(不含)的服务贸易外汇收支业务,银行应按展业原则,确认交易单证所列的交易主体、金额、 性质等要素与其申请办理的外汇收支相一致。
(一)具有关联关系的境内外机构间发生的代垫或分摊费用, 原则上不得超过12个月。 本指引所称关联关系,是指境内外机构之间存在直接或间接 控制关系或重大影响关系。
(二)对于服务贸易项下预收预付款,银行应审慎审核相关单证,确认交易真实性、合规性和合理性后办理。
(三)银行应按照原汇入或汇出资金交易性质,审核退汇的 相关材料,退汇金额原则上不得超过原汇入或汇出金额。汇出资 金退汇的境外付款人应为原收款人、境内收款人应当为原付款人。 汇入资金退汇的境内付款人应为原收款人、境外收款人应为原付 款人。对于退汇项下的收付款人与规定不一致时,境内机构应向 21 银行提供相关说明,由银行审核其退汇真实性和合理性后办理。
(四)办理单笔等值 5 万美元以上的服务贸易对外支付,境 内机构和个人应先按照服务贸易对外支付税务备案有关规定办 理备案手续,银行应核验服务贸易等项目对外支付纸质或电子税 务备案表。
《资本项目外汇业务指引(2020年版)》(汇综发〔2020〕89号文印发)6.2外商投资企业基本信息登记(新设、并购)及变更、注销登记(详见链接)
《国家外汇管理局关于进一步简化和改进直接投资外汇管理政策的通知》(汇发〔2015〕13号)第三条相关规定
三、银行应提高办理直接投资外汇登记的合规意识
(一)银行应制定直接投资外汇登记业务的内部管理规章制度,并留存备查。内部管理规章制度应当至少包括以下内容:
1、直接投资外汇登记业务操作规程,包括业务受理、材料合规性和真实性审核等业务流程和操作标准;
2、直接投资外汇登记业务风险管理制度,包括合规性风险审查、经办复核和分级审核制度等;
3、直接投资外汇登记业务统计报告制度,包括数据采集渠道和操作程序等。
(二)银行自行对已经取得外汇局金融机构标识码的分支机构开展直接投资外汇登记进行业务准入管理。
(三)银行应严格按照本通知及所附《直接投资外汇业务操作指引》的要求,认真履行真实性审核义务,通过外汇局资本项目信息系统办理直接投资外汇登记业务,并应完整保存相关登记资料备查。
(四)银行在办理直接投资外汇登记业务过程中,如遇规定不明确、数据不准确或发现异常情况的,应及时向相关市场主体注册地外汇局反馈。
-
处罚依据:
《中华人民共和国外汇管理条例》(国务院令第532号)第四十七条、第四十八条
第四十七条金融机构有下列情形之一的,由外汇管理机关责令限期改正,没收违法所得,并处20万元以上100万元以下的罚款;情节严重或者逾期不改正的,由外汇管理机关责令停止经营相关业务:
(一)办理经常项目资金收付,未对交易单证的真实性及其与外汇收支的一致性进行合理审查的;
(二)违反规定办理资本项目资金收付的;
(三)违反规定办理结汇、售汇业务的;
(四)违反外汇业务综合头寸管理的;
(五)违反外汇市场交易管理的。
第四十八条有下列情形之一的,由外汇管理机关责令改正,给予警告,对机构可以处30万元以下的罚款,对个人可以处5万元以下的罚款:
(一)未按照规定进行国际收支统计申报的;
(二)未按照规定报送财务会计报告、统计报表等资料的;
(三)未按照规定提交有效单证或者提交的单证不真实的;
(四)违反外汇账户管理规定的;
(五)违反外汇登记管理规定的;
(六)拒绝、阻碍外汇管理机关依法进行监督检查或者调查的。

