一、从“暂行+口径”走向“法+条例”的硬约束
国务院令第826号公布《中华人民共和国增值税法实施条例》,经2025年12月19日国务院常务会议通过,自2026年1月1日施行。条例承接增值税法框架,全文为6章54条。
图片来源:中国政府网
二、总则:边界更清晰,跨境与定性更看“实质+证据链”
总则把“货物、服务、无形资产、不动产”的口径写得更细,并对“境内消费”的典型情形作了列举式界定。
财税行业提示:
以后争议点会更集中在“这笔交易到底算什么、发生地/消费地在哪”。跨境服务、无形资产许可、与境内不动产相关服务,务必把合同条款与交付材料做成可核验链条。
发票管理也更强调“销售额与税额分别列示”等基本合规动作,属于低成本高收益的风控项。
图片来源:中国政府网
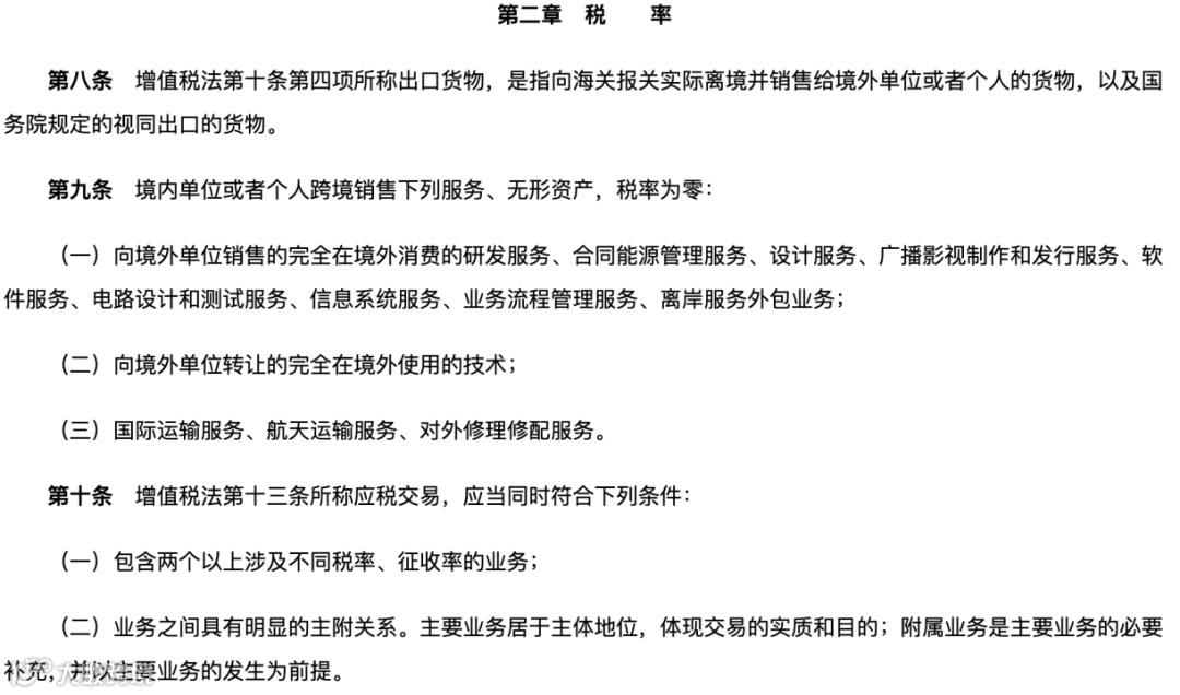
三、税率:零税率跨境服务更“名单化”,出口与跨境要先把路径选对
条例对“出口货物”的认定、以及部分“跨境销售服务/无形资产适用零税率”的范围作出明确表述(例如完全在境外消费/使用的部分服务与技术转让、国际运输等)。
财税行业提示:
做出口退税、跨境零税率的企业,要把“完全在境外消费/使用”的证明材料前置准备;否则容易出现“业务说得清、证据跟不上”的合规风险。
对外包、软件、研发、信息系统等服务型出口,建议用项目制台账沉淀交付物、验收、境外使用证明。
图片来源:中国政府网
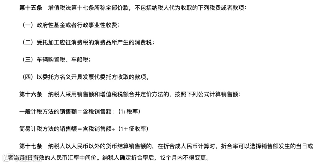
四、应纳税额:进项抵扣与转出更精细,财务核算要更像“风控系统”
条例明确了可作为扣税凭证的范围,并对折让/退回的销项与进项调整、含税价换算、汇率折算选择、核定销售额顺序等给出操作口径。
同时,针对不得抵扣与转出的场景(如非正常损失、交际应酬个人消费、部分贷款服务利息及相关费用进项暂不得抵扣、无法划分进项按占比计算并年度清算、长期资产混用的分层处理等)规定更“可执行”。
财税行业提示:
把“是否可抵扣”前置到报销/合同评审;
为“混用、免税、简易计税、非应税”等场景建立用途标签与分摊规则;
红字、作废、退货折让的单证闭环要和税会处理同步,否则影响当期与后续抵扣链条。
图片来源:中国政府网
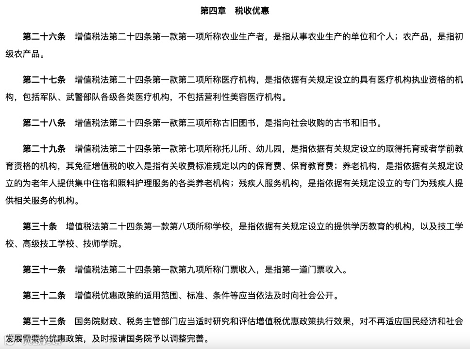
五、第四章 税收优惠:优惠更强调“公开透明+动态评估”,合规适用比“找政策”更重要
条例对农业、医疗、教育、养老托育等与增值税法对应的优惠适用对象与口径作了细化,并明确优惠政策的范围、标准、条件应及时公开,同时主管部门要适时评估、调整完善。
财税行业提示:
未来优惠的“适用边界”会更受关注:是否符合机构资质、收费标准、收入范围等证据要齐。
对享受优惠的业务线,建议设立“优惠收入台账+佐证材料清单”,应对抽查与复核。
图片来源:中国政府网
六、第五章 征收管理:纳税人识别、预缴、出口退税期限与反避税条款更成体系
征管章节聚焦“谁是纳税人、何时纳税、怎么申报与预缴、出口退(免)税如何办理与期限、信息协同与反不当安排”等,并对承包挂靠、资管产品运营、自然人交易扣缴等情形给出规则。
与新法衔接方面,税务总局也明确:为有效衔接增值税法及实施条例,已决定废止《增值税一般纳税人登记管理办法》(总局令第43号),相关事项以新法及实施条例等执行。
财税行业提示:
集团企业、平台型企业要重做“纳税人识别/扣缴/分支机构申报”流程图;
出口退税要盯紧期限与“退税后发生折让/退回”的回缴风险,业务端也要纳入KPI与SOP。
图片来源:中国政府网
七、总结:2026年增值税合规的关键词是“流程化、证据化、台账化”
这套条例的落地,对财税行业最大的变化不是税率本身,而是把大量关键口径写进更高层级的可执行规则里,企业需要从“会计处理”升级为“税务风控运营”。
(了解更多更详细的资讯请访问泰尔官网:https://www.chntaier.com/)
END
泰尔集团简介
泰尔集团自2010年成立以来,一直以打破全球企业注册、财税及资本化信息差的使命,以AI驱动BMB(Business-Management-Business)企业服务革新,构建全球智能化信息平台。在企业境外上市、国际税务筹划、股权架构设计及资本运作等方面有着丰富的实践经验。致力于让全球企业服务变得更加透明、系统和高效。至今,我们的业务已经成功覆盖全球80多个国家和地区;未来,我们将携手同行朋友真正实现全球互通。
获得更多资讯,请扫码关注
往期回顾
泰尔·时讯|聚焦 CRS!泰尔线上赋能会开讲:从概念到落地,企业应对全攻略大放送!
泰尔·资讯|越南开公司真香?这些“坑”不避开,当心血本无归!

