大数跨境
0
0

信息披露促进公正转型(附下载)

信息披露促进公正转型(附下载) 惠投研报
2026-01-04
5
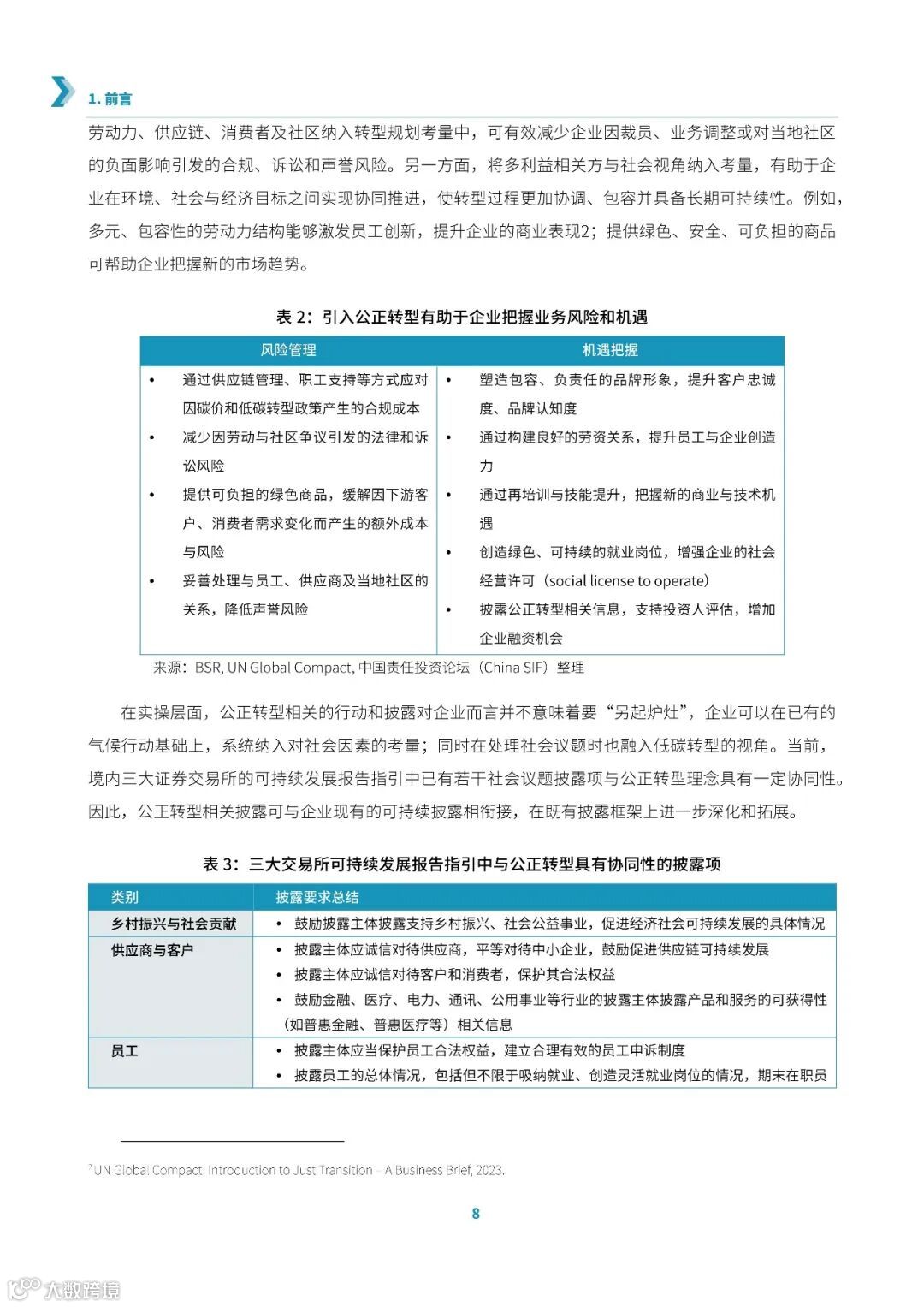
导读:点击蓝字关注我们下文为报告部分内容,PDF完整版报告阅读原文添加小助理获取(左下角阅读原文),每天持续更新中。

行业报告摘要

本文为报告部分内容,完整PDF版已纳入惠投搜搜报告库。该报告库覆盖全行业高质量研究报告,面向有长期研读需求的读者提供持续更新服务

免责声明:本报告系通过公开合法渠道获取,内容多源自网络,版权归原作者及原始出处所有;如有版权问题,请及时联系处理。本内容仅作学习参考,不构成任何投资建议。

【声明】内容源于网络
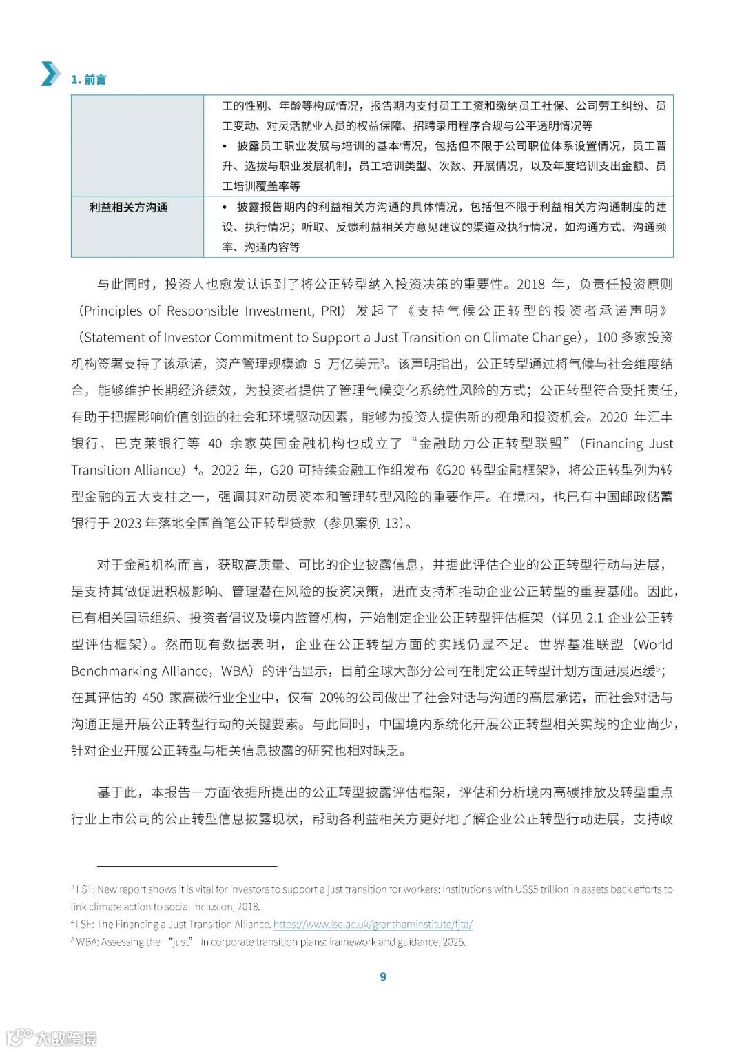
0
0
惠投研报
各类跨境出海行业相关资讯
内容 4839
粉丝 2
惠投研报 各类跨境出海行业相关资讯
总阅读21.7k
粉丝2
内容4.8k