AI正从“改变世界”走向“打理生活”
当全球聚焦AI如何重塑未来时,一个新趋势正在悄然显现:AI正从实验室里的“超级大脑”,转变为人们日常生活中触手可及的“瑞士军刀”。在扣子空间等智能体平台上,用户无需编程基础,即可将通用大模型能力快速定制为解决具体问题的专属工具。
十分钟打造三款实用AI小工具
本文以实操为导向,展示如何用扣子空间在10分钟内构建三个高频场景工具:严谨的猫咪喂养顾问、不知疲倦的番茄工作法监督员,以及高效课堂签到系统。科技与教育的温度,在具体而微的工具中实现融合。
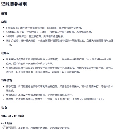
猫咪喂养指南
针对新手养猫人群,输入提示词:“我是第一次养猫的新手,帮我整理一个系统的‘猫咪喂养指南’,包括疫苗时间表、日常饮食推荐、常见疾病应对、APP推荐、社区资源等。”
扣子空间自动生成结构化内容,涵盖疫苗接种计划、分年龄段饮食建议、常见疾病症状与处理方案、高评分养猫APP功能对比、线上线下权威社区资源,并输出为Markdown文件《猫咪喂养信息分类整理.md》及网页文件《新手养猫必备超详细猫咪喂养指南.jsx》 [2] 。

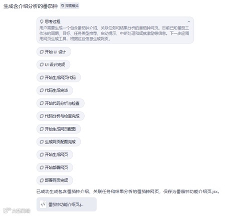
图1. 扣子空间生成猫咪喂养指南的分析过程

图2. 生成的.jsx文件界面

图3. 猫咪喂养指南文章

图4. 猫咪喂养信息分类整理

图5. 新手养猫指南HTML界面
番茄工作钟
输入提示词:“生成一个番茄钟,包含番茄钟介绍、番茄钟关联任务、番茄钟结果分析”,并附上【番茄工作法】核心规则(25分钟专注+5分钟休息,4轮后长休15分钟)及四类任务推荐(学习/工作/创作/健康)。
扣子空间输出交互式网页《番茄钟功能介绍页.jsx》,集成启动引导、中断处理机制(暂停/放弃/跳过休息)、成就激励系统(如“连续3天专注”解锁勋章与额外休息),支持用户按数字快速选择任务类型 [3] 。

图6. 扣子空间生成番茄钟的分析过程

图7. 生成的.jsx文件界面

图8. 番茄工作钟HTML界面
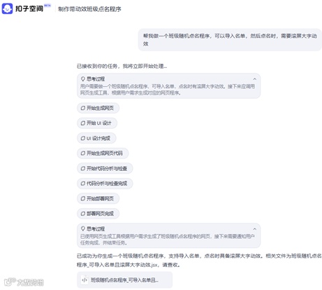
课堂随机点名系统
输入提示词:“帮我做一个班级随机点名程序,可以导入名单,点名时需具备滚屏大字动效。”
扣子空间生成《班级随机点名程序_可导入名单且滚屏大字动效.jsx》,支持TXT格式名单导入、实时滚屏显示、点名速度调节、一键启停功能,适用于中小学及高校常态化教学管理场景 [4] 。

图9. 扣子空间生成点名系统的分析过程

图10. 生成的.jsx文件界面

图11. 名单文件“点名的名单.txt”

图12. 导入名单界面

图13. 随机点名HTML界面

