宠物品牌私域运营的四大核心问题与实践路径
AI正深度重塑行业逻辑。宠业家推出「宠业超AI说」栏目,聚焦宠物行业热点议题,依托DeepSeek、ChatGPT与豆包等AI工具进行结构化解读,为从业者提供兼具专业性与实操性的决策参考。
12月25日,宠物渠道创新峰会在武汉举办,其中关于“宠物品牌如何做私域”的分享引发广泛共鸣 [2] 。
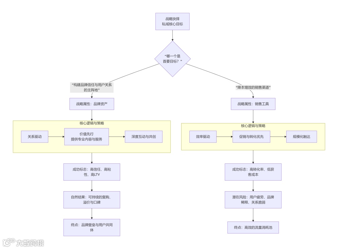
一、战略定位:私域是销售渠道,还是信任主阵地?
私域运营已从可选项变为必选项——它不是简单拉群或推送促销,而是以信任为核心,融合服务、内容与体验的深度关系场 [3] 。
核心结论:必须将“构建品牌信任与用户关系的主阵地”作为首要目标 [4] 。
原因在于宠物消费的三大特殊性:
- 品类属性决定:宠物产品关乎“家人”的健康与情感,决策高度依赖信任;信任一旦建立,将带来强粘性与高生命周期价值(LTV) [5] 。
- 行业竞争终局:产品同质化是必然趋势,终局竞争围绕“谁更懂我、谁更值得托付”的情感与信任纽带展开,私域是最优载体 [6] 。
- 长期回报差异:“销售渠道”导向易触天花板,用户易疲劳流失;“关系阵地”导向则使用户资产如雪球滚动,驱动可持续复购、溢价与口碑推荐 [7] 。
实践姿态:以构建关系与信任为根本,降本增效将自然实现 [8] 。
- 提供专业营养咨询、行为解答与个性化养护方案 → 建立专业信任 → 转化率提升;
- 营造“宠友家庭”社群氛围,鼓励故事分享 → 建立情感连接 → 自发复购与拉新,降低获客成本;
- 将用户视为产品共创伙伴,快速响应反馈 → 建立归属感 → 新品成功率提高,营销成本下降 [9] 。
终极目标:宠物品牌的私域不应是“另一个卖货的场”,而应是“品牌的精神部落”与“用户的服务后台”。信任即最高效率,关系即最深护城河 [10] 。
二、价值锚点:私域能提供哪些不可替代的专业价值?
仅靠促销维系的私域,终将沦为“折扣群”并沉寂。真正留住用户的,是平台电商与线下渠道无法复制的专属价值——宠物品牌私域应成为用户心中“最懂我和毛孩子的专业后援会” [11] 。
其不可替代价值可归结为四大支柱:
1. 即时、可信赖的“专业问题解决”能力
- 专业顾问即时响应:由持营养师、兽医师或资深行为训导师资质的顾问,解答“猫咪软便怎么办?”“此款粮是否适合胰腺炎恢复期?”等具体问题,提供基于科学而非销售话术的方案 [12] 。
- 轻医疗服务对接:提供在线症状初步评估、附近靠谱医院及医生推荐、就医前后注意事项指导,成为用户健康突发状况下的第一求助对象 [13] 。
- 个性化产品方案解读:不止于卖粮,更提供“产品组合方案”,依据品种、年龄、体质及体检数据,解读成分表,并匹配主粮、零食、营养品一站式养护方案 [14] 。
2. 个性化、有温度的“宠物成长陪伴”服务
- 专属档案与里程碑关怀:为每只宠物建立线上档案(生日、接种日、绝育日、健康问题),在关键节点主动发送祝福、提醒或定制化电子券(如“生日罐头”),传递品牌对“家人”的真实关切 [15] 。
- 行为问题定制化指导:针对“狗狗分离焦虑”“猫咪乱尿”等高频问题,提供分步骤改善方案、视频教程及一对一线上指导课程 [16] 。
- “订阅式”个性化补给:根据宠物消耗周期智能提醒续粮;并依季节变化(如换毛季)或健康阶段,主动推荐并调整补给包内容 [17] 。
3. 深度、有共鸣的“内容与社群归属感”
- PGC+UGC深度内容体系:
- 垂直社群“圈子”文化:除大群外,按品种(如“柯基俱乐部”)、疾病(如“玻璃胃毛孩家长互助会”)、兴趣(如“宠物露营同好会”)设立细分小圈子,强化高度共鸣与归属感 [20] 。
- 线下活动线上化延伸:通过直播、精彩回顾、专属报名通道等方式,将宠物派对、健康讲座、徒步活动等线下资源在私域立体呈现,增强特权感与参与感 [21] 。
4. 超前、有参与感的“产品共创与特权”体验
- 新品内测与共创:邀请核心用户免费试用新品并提交体验报告,设立“产品共创官”称号,使其意见直达产品研发会 [22] 。
- 稀缺特权与体验:提供私域专享限量文创周边、KOL/名医线上见面会名额、品牌开放日参观资格等非公开、难兑换的体验 [23] 。
- 积分价值生态化:积分可兑换宠物基因检测优惠、专业行为评估、合作宠物乐园门票等稀缺服务,显著提升价值感与消耗动力 [24] 。
总结:宠物品牌私域的终极价值,在于集「专业顾问」「贴心管家」「同好社区」「共创伙伴」于一体。用户停留于此,不仅为“买得更便宜”,更是为“养得更好”“获得归属”“实现参与”。当深度价值持续交付,促销便成为自然的福利分享,而非维系关系的唯一手段 [25] 。
三、用户成长:如何设计从买家到KOC的四阶关系路径?
从“流量思维”转向“家人思维”,本质是从收割逻辑转向灌溉逻辑。关键在于设计一条以信任加深和身份进化为主线的清晰路径,让关系演进如结识一位朋友般自然 [26] 。
关系四阶段模型:陌生人 → 熟客 → 家人 → 共建者。各阶段互动目标与能量供给截然不同 [27] 。
第一阶段:破冰期(陌生人 → 被服务的客户)
- 核心目标:超越预期服务,创造首次惊喜 [28] 。
- 关键动作:
- 签收24小时内,由专属宠物顾问(非机器人)发起温和回访:“宝宝爱吃吗?有没有不适?有任何问题随时找我。”
- 包裹附赠手写感谢卡、分装袋、定制宠物贴纸等低成本高情感价值小物;
- 以“加入毛孩专属健康档案,享受1对1咨询”为钩子,引导入企微或会员体系 [29] 。
第二阶段:信任期(客户 → 被关怀的家人)
- 核心目标:建立专业信任与情感依赖,成为用户养宠生活中的“答案之书” [30] 。
- 关键动作:
- CRM中标记宠物信息(品种、生日、健康痛点、喜好),确保每次沟通“记得他的孩子”;
- 在换季、生日、接种日等节点,推送定制化关怀内容(如《春季柯基关节养护指南》)与专属福利,避免群发促销;
- 针对其宠物标注的健康问题(如“软便”),定向推送相关科普或课程;
- 按宠物标签邀请进入细分社群(如“小型犬家长会”) [31] 。
第三阶段:归属期(家人 → 有话语权的挚友)
- 核心目标:赋予特权与荣誉感,激发精神回报与影响力 [32] 。
- 关键动作:
- 授予“品牌挚友”“首席体验官”等虚拟身份,配套专属标识、新品优先试用、线下活动VIP席位;
- 建立“挚友核心群”,品牌创始人或产品经理定期入驻,直接听取意见;
- 提供高质量分享素材包,设立“暖心推荐官”奖励机制,以宠物名义向救助站捐赠等情感化方式激励推荐 [33] 。
第四阶段:共创期(挚友 → 荣辱与共的共建者)
- 核心目标:共享成果与所有权,建立最深情感与利益联结 [34] 。
- 关键动作:
- 邀请参与新品品鉴会、包装设计投票、产品概念脑暴会,并在上市时标注“本产品灵感来源于挚友@XX的毛孩子”;
- 设置“产品顾问”“社群主理人”等带责任感角色,配以荣誉与实质性回报(如销售分成、年度答谢);
- 将其与宠物的故事深度融入品牌叙事,在年度品牌片中呈现,强化“我们是一起的”认同感 [35] 。
两大支撑体系:
- 数据与标签系统:精细化记录宠物“生命轨迹”与人宠互动,让关怀精准及时;
- 组织与文化转型:客服与运营团队考核重心从“销售指标”转向“用户满意度、互动深度、口碑推荐率”,全员须是爱宠、懂宠的“家人”一员 [36] 。
成功标志:用户因获得“答案”、找到“圈子”、实现“价值”而来,自发宣称:“这不是一个卖东西的品牌,这是一个懂我和我家毛孩子的自己人。” KOC与品牌挚友的出现,将是水到渠成的自然结果 [37] 。
四、服务融合:如何实现“服务即种草,咨询即转化”?
实现“服务即种草,咨询即转化”,关键在于重塑服务流程与顾问角色,将专业解决方案前置,让购买成为解决问题的自然结论,而非突兀推销。核心是“以解决为导向,而非以产品为导向” [38] 。
1. 角色升级:从“推销员”到“受托人”
顾问应成为宠物主人的“专业受托人”——用户需求是“让毛孩子健康快乐”,产品只是达成该目标的可信赖工具 [39] 。
2. 场景化融合示例
场景一:健康咨询中的“对症荐品”
- 深度诊断:“宝宝软便多久了?最近饮食和情绪有变化吗?”
- 提供原理:“常见原因有ABC,建议先从A(饮食调整)尝试,关键是选择低敏、好消化蛋白与适当纤维。”
- 呈现工具:“据此原理,可关注含‘单一动物蛋白’与‘益生元’的配方,如我们‘舒养系列’,核心成分XX,原理XX……可先试吃装观察反应。”
- 打消顾虑:“不论是否选择本品,都建议坚持该饮食原则至少8周。我们有详细换粮指南和喂养跟踪表,可随时发送。” [40]
场景二:日常护理中的“场景化提示”
- 主动服务触发:依宠物档案与季节,主动提醒:“天气转暖,草丛寄生虫活跃,请为‘旺财’做体外驱虫。”附驱虫药覆盖范围对比图;
- 个性化建议:“看您上次用A品牌,若常带‘旺财’去草地,建议选覆盖蜱虫的B方案。这是合作兽医院预约链接。” [41]
3. 四大融合策略
- 产品服务化:不单卖“主粮”,而售“90天肠胃调理计划”(含特定主粮+益生菌+跟踪表+顾问复盘);销售“宠物保险”时配套“全年健康护航服务”(含体检提醒+预防指南) [42] 。
- 服务产品化:提供“宠物体检报告解读”“行为问题初步评估”等需预约的免费轻服务,过程中自然引出相关产品作为执行工具 [43] 。
- 内容场景化:制作《狗狗挑食的5个原因及应对》,文末设“一对一挑食评估”入口,咨询后再推荐适口性主粮或营养补充剂 [44] 。
- 工具赋能化:开发“宠物主粮选择器”H5,用户输入信息后生成匹配报告及产品推荐,顾问引用工具结论提升推荐客观性 [45] 。
4. 文化与机制保障
- 顾问考核机制:弱化销售额权重,强化“问题解决满意度”“专业评价”“服务响应率”等关系指标 [46] ;
- 专业知识库与培训:配备疾病百科、成分解析、竞品对比等后台知识库,确保推荐有坚实科学依据 [47] ;
- 信任背书:公开顾问专业资质(如“宠物营养学认证”),并在咨询中适当引用权威研究与兽医建议 [48] 。
最高境界的无感消费:用户真诚感谢顾问:“谢谢你帮我解决了这个问题,你说的那个产品我试试。” 品牌收获的不仅是订单,更是更深度的信任与依赖 [49] 。
五、组织升级:从客服到顾问,构建数据驱动的精细化运营体系
私域成功取决于两大基石:“人的专业化”与“系统的智能化”。二者协同,方能使“家人思维”真正落地 [50] 。
1. 从客服到宠物顾问:团队能力与角色升级
思维转变:从“被动响应、完成交易”转向“主动关怀、提供终身养护方案” [51] 。
能力升级路径:
- 知识体系专业化:系统学习宠物营养学、常见疾病、行为学、主流产品成分;鼓励考取营养师、行为训练师等认证;建立内部经典服务案例库,复盘“专业咨询→自然转化”路径 [52] 。
- 沟通技能深化:培训“顾问式提问”技巧,通过逻辑提问准确判断问题根源;训练共情表达能力,兼顾专业性与爱宠温度 [53] 。
- 工具与权限升级:配备“健康评估量表”“行为问题排查清单”等标准化工具;赋予一定额度内发放试用品、专属优惠、紧急调用合作医院资源等灵活决策权 [54] 。
考核与激励变革:
- 考核重点:提升“用户咨询解决率”“服务满意度”“主动关怀任务完成率”“负责用户留存率”“互动频率”“KOC孵化数量”“UGC参与度”等指标权重 [55] ;
- 激励设计:设立“首席顾问”“明星铲屎官”等荣誉头衔及配套激励,表彰专业服务与关系建设卓越者 [56] 。
2. 数据驱动的精细化运营体系
目标:让每一次触达“言之有物”,每一次关怀“恰逢其时” [57] 。
核心数据中台:打造“数字生命档案”,包含:
- 宠物本体数据:品种、生日、体重动态、绝育/免疫状态、已知疾病与过敏史、喜爱食物/玩具;
- 人宠互动数据:购买品类与频率、产品消耗速度、咨询问题类型(肠胃/皮肤/行为)、内容偏好;
- 生命周期节点数据:换粮期、驱虫日、体检日、生日、纪念日;
- 关系深度数据:所属社群标签、UGC贡献记录、推荐好友记录 [58] 。
智能触发式关怀流程(替代批量推送):
- 【换粮周期提醒】:系统监测用户主粮购买时间+平均消耗周期,提前5天向顾问推送任务,顾问结合“豆豆”饮食档案发起贴心提醒与复购建议;
- 【健康问题跟进】:用户咨询“狗狗软便”并购买推荐产品后,系统于第7天、第15天自动推送跟进任务,顾问询问改善情况并提供进一步建议;
- 【生日专属仪式】:宠物生日前3天,系统自动生成贺卡模板与“生日专享礼券”,顾问个性化修改后发送,并邀请“晒生日照”激发社群互动 [59] 。
“千人千面”的精准匹配:
- 内容推荐:依宠物标签(如“老年犬”“有皮肤病史”)定向推送科普或课程;
- 活动邀请:向“爱社交的狗狗家长”推线下徒步,向“新晋猫奴”推新手线上训练营;
- 产品推荐:识别用户宠物进入“老年期”或新增“关节炎”标签,自动提示顾问推荐关节护理产品及关联知识 [60] 。
总结:专业化顾问是数据的理解者与情感的赋予者;智能化系统是顾问的“外脑”与“预警雷达”。二者双螺旋上升,最终让用户感受到一个“既无比懂我,又随时在我身边”的理想化养宠伙伴——这个伙伴记得毛孩子的一切,总在最需要时提供最恰当的建议与帮助。至此,私域才真正成为无法割舍的“数字家园” [61] 。

