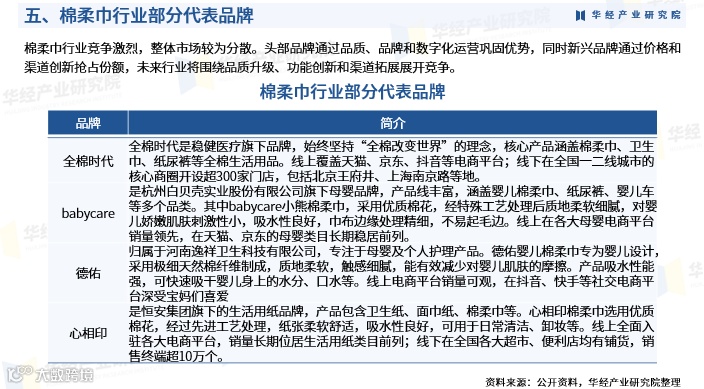
棉柔巾行业概述
华经产业研究院发布《2026-2032年中国棉柔巾行业发展动态监测及投资机会洞察报告》,基于多年行业跟踪研究,结合桌面研究与定量、定性分析方法,全面解读棉柔巾市场发展态势,科学评估投资风险,助力企业、科研及投资机构把握行业趋势与商机。
棉柔巾是以100%天然棉花为原料,采用全棉水刺无纺布工艺并经高压蒸汽灭菌制成的环保清洁用品。其具备柔软亲肤、吸水性强、不掉屑等特点,可替代传统纸巾、化妆棉等产品,广泛应用于面部清洁、卸妆、湿敷、婴幼儿护理及家庭日常清洁场景。
产业链结构
棉柔巾产业链上游涵盖棉花原料、生产设备及包装材料;中游为生产制造环节,是产业核心;下游销售渠道以线上为主,包括天猫、京东等综合电商平台,抖音等直播短视频平台,以及美团闪购等即时零售渠道,线下则覆盖母婴专卖店、商超卖场等传统零售终端。
市场规模与发展趋势
近年来,中国棉柔巾零售规模快速增长。数据显示,2022年零售量达487.6亿片,2024年已攀升至约780亿片。作为纸巾的升级品类,棉柔巾凭借安全、环保、舒适、低致敏等优势,市场渗透率持续提升,未来增长潜力显著。
重点企业分析:稳健医疗
稳健医疗旗下拥有“Winner稳健医疗”和“Purcotton全棉时代”两大品牌,覆盖医疗与消费业务。公司于2005年率先研发出全棉水刺布技术,并在全球30多个国家获得专利授权,在全棉领域构建了坚实的技术壁垒。
2017-2019年,受益于品类渗透加速和电商红利,公司棉柔巾收入高速增长;2020-2023年受线上流量红利减弱及线下消费疲软影响,增速放缓至个位数;2024年起,随着直播电商兴起,棉柔巾业务重回高增长轨道。
报告核心价值
该报告系统分析了棉柔巾行业的政策、经济、技术和社会环境,深入剖析市场供需、竞争格局及区域发展现状,并对2026-2032年行业发展趋势、市场规模、细分应用方向进行专业预测。同时识别行业发展中的关键驱动因素与制约问题,为企业制定战略、优化经营、规避风险提供决策支持。












