搪瓷瓷釉行业概述
搪瓷瓷釉是一种涂覆于金属基材(如钢板、铸铁、铝等)表面的碱-硼-硅酸盐系玻璃态保护层,通过1250-1400℃高温熔制而成。其主要成分为氧化硅(基体剂)、氧化硼(助熔剂)、氧化钛(乳浊剂)、氧化钴(密着剂与着色剂)等,具备耐腐蚀、耐高温(-60~450℃)、易清洁、色彩稳定等优良特性。尽管存在脆性大、抗冲击性弱的缺点,但随着纳米材料应用、低温烧结技术和功能性釉料的研发推进,产品性能持续优化,广泛应用于厨具、工业设备、建筑装饰、医疗器材及艺术制品等领域。
产业链结构分析
搪瓷瓷釉产业链上游为矿物、化工及色素原料供应;中游经高温熔融、急冷成块后研磨为釉粉或釉浆,并通过喷涂、浸渍或静电涂覆方式施于金属基材,再经800—930℃烧结形成致密涂层,涉及底釉、面釉、边釉等配方设计;下游应用于建筑装饰、厨卫家电、工业容器、环保设施、电力绝缘子及医疗制药设备等多个领域,呈现出标准化与定制化并存、传统与新兴应用协同发展的格局。
市场销售趋势
据中国搪瓷工业协会数据,2016—2020年全国搪瓷瓷釉年销量在11.5万至12.2万吨之间波动,整体稳定。2021年行业景气上升,销量达14.5万吨,同比增长19%,创十年新高;受宏观环境及部分下游需求收缩影响,2022年回落至11.7万吨,同比下降19%;2023年进一步下降至10.2万吨,同比减少13%。2024年行业复苏明显,规模以上企业销量约12万吨,全行业预计达13.5万吨,同比增长约32%。
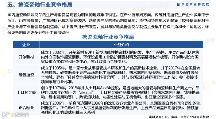
产业区域布局
国内搪瓷釉料及制品生产呈现明显的地域集中特征。浙江、山东为传统日用搪瓷主要产区;广东是搪瓷烤炉、烤箱等产品的核心制造基地;华中和华东地区聚集了较多釉料生产企业及工业搪瓷设备制造商。下游应用方面,厨具与家电类制品集中在珠三角和长三角地区,环保设备制造则主要分布于中东部省份。
行业研究与发展趋势
华经产业研究院采用桌面研究与定量、定性分析相结合的方法,综合运用SCP模型、SWOT、PEST、回归分析等工具,全面剖析搪瓷瓷釉行业的市场容量、产业链结构、盈利模式、竞争格局及政策技术环境,编制《2026-2032年中国搪瓷瓷釉行业市场调查研究及投资机会评估报告》。该报告系统梳理行业发展轨迹,研判未来趋势,涵盖政策、经济、社会、技术等多维度影响因素,对产能、产量、需求量、市场规模及价格走势进行专业预测,为企业、科研机构及投资方提供战略决策支持。












