搜索
首页
大数快讯
大数活动
服务超市
文章专题
出海平台
流量密码
出海蓝图
产业赛道
物流仓储
跨境支付
选品策略
实操手册
报告
跨企查
百科
导航
知识体系
工具箱
更多
找货源
跨境招聘
DeepSeek
首页
>
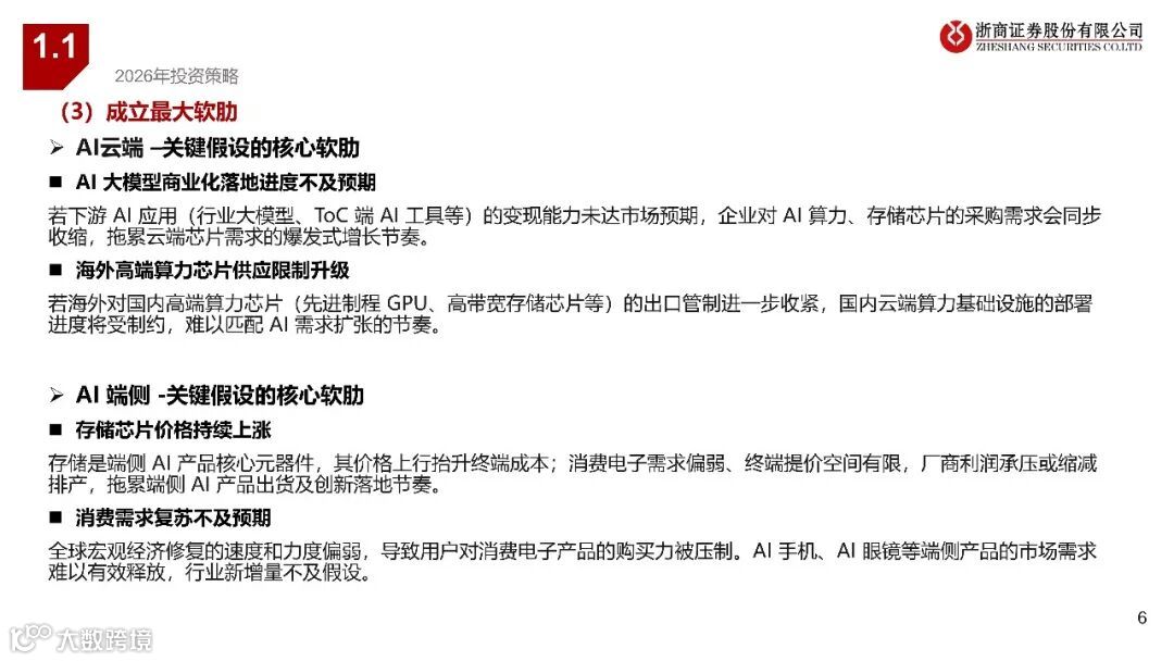
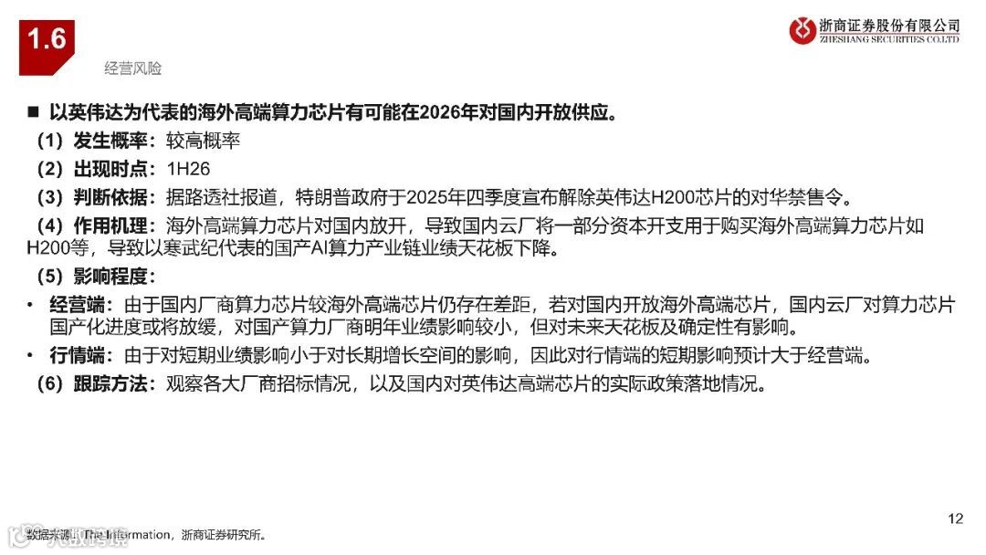
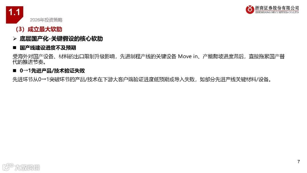
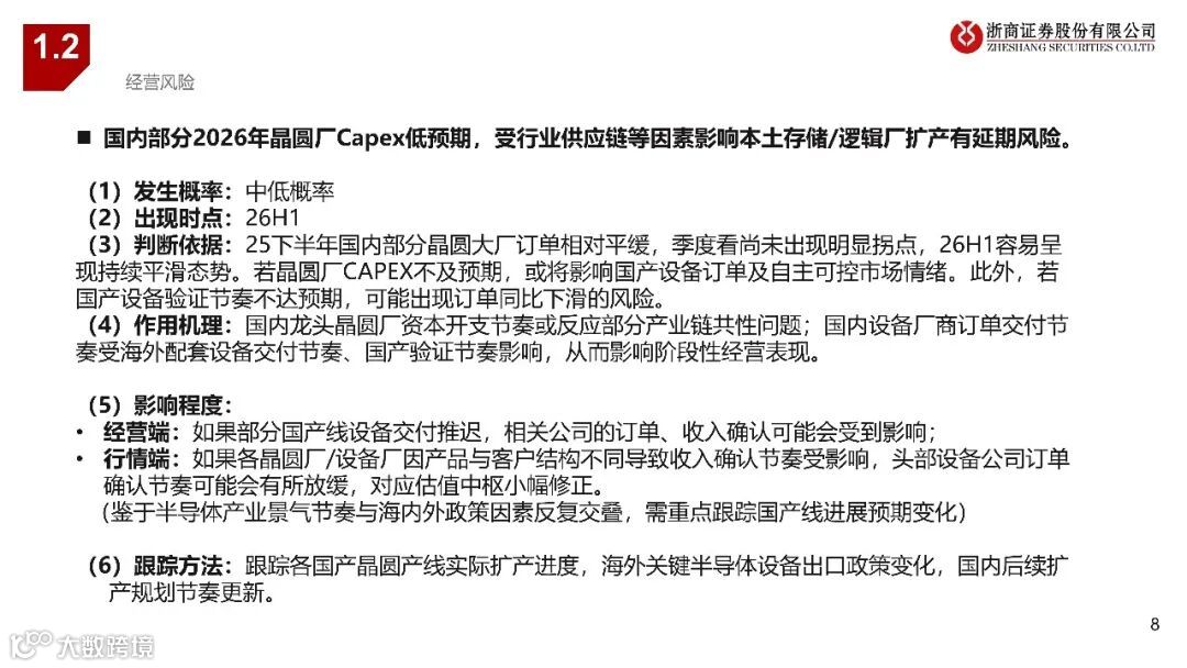
2026年电子行业风险排雷手册:年度策略报告姊妹篇(附下载)
>
0
0
2026年电子行业风险排雷手册:年度策略报告姊妹篇(附下载)
惠投研报
2026-01-03
14
行业研究
报告
摘要
本文为报告部分内容,完整版PDF已收录于惠投研报库。
报告下载:本报告完整版PDF已加入惠投研报库。
【声明】内容源于网络
0
0
惠投研报
各类跨境出海行业相关资讯
内容
4843
粉丝
2
关注
在线咨询
惠投研报
各类跨境出海行业相关资讯
总阅读
22.0k
粉丝
2
内容
4.8k
在线咨询
关注