马铃薯全粉行业概述
马铃薯全粉是以新鲜马铃薯为原料,经清洗、去皮、蒸煮、捣泥、干燥等工艺制成的粉末状产品,完整保留了除皮以外的淀粉、蛋白质、维生素和矿物质等营养成分,与仅提取淀粉的马铃薯淀粉有本质区别。
产业链协同发展,行业前景广阔
马铃薯全粉行业上下游联系紧密:上游提供原料与设备保障中游生产;中游企业通过技术创新和产能扩张提升产品供给能力;下游需求增长反向推动种植与加工环节发展。各环节协同推进,促进行业规模持续扩大。
2024年中国产量达16.35万吨,原料供应充足
2024年,中国马铃薯全粉行业产量达16.35万吨。作为全球最大的马铃薯种植国,我国当年马铃薯总产量约为1870.8万吨,为全粉加工提供了稳定充足的原料基础。本土企业通过全产业链布局和设备国产化,实现产能稳步释放,进口依赖度持续降低。
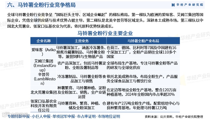
全球竞争格局:国际巨头主导,中国企业加速崛起
全球马铃薯全粉行业呈现“国际巨头主导、区域企业崛起”的梯队格局。第一梯队以欧洲爱味客、艾姆兰集团为代表,凭借技术与全球供应链优势占据领先地位;第二梯队为北美辛普劳等区域龙头企业,深耕本地成熟市场;第三梯队以中国北大荒薯业、张家口弘基农业等企业为代表,依托原料资源优势快速成长。
行业研究方法与数据支撑
华经产业研究院采用桌面研究与定量、定性分析相结合的方式,综合运用SCP模型、SWOT、PEST、回归分析、SPACE矩阵等工具,全面剖析马铃薯全粉行业的市场容量、产业链结构、经营特性、盈利模式及行业壁垒,系统评估市场环境、政策导向、技术革新、竞争格局及相关风险因素。
《2026-2032年中国马铃薯全粉行业发展潜力预测及投资风险评估报告》核心价值
该报告基于行业发展轨迹与实践经验,深入分析行业环境、市场现状、竞争格局及重点企业运营情况,并对未来发展趋势作出专业预判,为企业、科研机构、投资单位制定战略规划、优化投资决策提供重要参考。
报告数据来源涵盖一手调研与权威二手资料,研究团队严格执行数据清洗、加工与分析内控体系,结合专业经验对信息进行筛选整合,最终通过统计建模与综合测算形成研究成果。
报告目录概览
第一部分 产业环境透视
第一章 马铃薯全粉行业国内外发展概况
第一节 全球马铃薯全粉行业发展概况
一、全球发展现状
二、主要国家和地区发展状况
三、未来发展趋势
第二节 中国马铃薯全粉行业发展概况
一、发展历程与现状
二、现存问题分析
第二章 行业发展环境
第一节 经济环境
一、国内经济形势
二、国际贸易环境
第二节 政策环境
一、产品标准体系
二、国家与地方产业政策
第三节 社会环境
第四节 技术环境
第三章 马铃薯全粉市场分析
第一节 市场需求概述
第二节 市场规模
一、2021-2025年市场规模及增速
二、市场饱和度
三、影响因素分析
四、市场发展潜力
五、2026-2032年市场规模预测
第三节 市场特点
一、行业生命周期阶段
二、技术变革对行业的影响
第二部分 产业深度分析
第四章 区域市场分析
第一节 区域市场分布概况
第二节 重点区域分析:西部、华北、华东地区
第三节 区域发展趋势
第五章 细分产品分析
第一节 产品结构划分
第二节 马铃薯雪花全粉:市场规模、应用领域、前景预测
第三节 马铃薯颗粒全粉:市场规模、应用领域、前景预测
第六章 进出口分析
第一节 出口分析
一、近三年出口量值及增长
二、出口目的地分布
三、影响因素
四、未来三年出口趋势预测
第二节 进口分析
一、近三年进口量值及增长
二、进口来源结构
三、影响因素
四、未来三年进口趋势预测
第七章 生产分析
第一节 工艺技术
一、全球技术发展现状
二、中国技术水平
三、最新技术动态
第二节 产能产量
一、2021-2025年产量及增速
二、产能利用率
三、投资热度与在建项目
四、2026-2032年产量预测
第三节 产业区域分布
一、企业数量规模
二、区域布局与产业集群
三、重点省市发展特征
四、细分领域分布
第三部分 市场全景分析
第八章 供需平衡分析
第一节 供需现状:总体产销与细分规模
第二节 影响因素
第三节 未来供需趋势预测
第九章 重点企业研究
涵盖甘肃爱味客、宜昌五东薯业、山西三来食品、北大荒薯业、乐陵希森、新疆科赛德、甘肃薯香园、新疆大罗素等八家企业,从企业简介、经营状况、竞争力、发展战略四个维度展开分析。
第四部分 竞争格局分析
第十章 竞争格局
第一节 市场份额分布
第二节 市场集中度
第三节 潜在进入者威胁
第四节 替代品威胁
第五节 供应商议价能力
第六节 用户议价能力
第七节 关键竞争要素
第十一章 产品价格分析
第一节 价格特征
第二节 历史价格回顾
第三节 当前市场价格评述
第四节 价格影响因素
第五节 主流企业定价策略
第十二章 发展前景与投资预测(2026-2032)
第一节 行业发展的主要驱动因素
第二节 投资回顾:规模、增速与结构分析
第三节 投资规模与增速预测
第四节 行业发展趋势展望
第五节 投资现状与建议












