一、白皮书核心定位与时代背景
《华为:2025年迈向智能世界白皮书-云核心网》聚焦AI与5G-A深度融合下的核心网演进趋势,系统回应运营商在AI时代面临的商业变现与网络升级双重挑战。随着人工智能重塑生产生活方式,智能终端和业务场景快速扩展,对网络的差异化体验、自主运维及多能力融合提出更高要求,推动5G核心网向AI核心网全面升级。
华为指出,移动网络正经历通信对象多元化、业务场景智能化、服务方式开放化、运维模式智能化四大变革。传统流量红利见顶,用户ARPU增长放缓,体验权益成为竞争关键。AI核心网通过“通+感+算”融合、Agent化架构等技术,成为运营商抢占AI入口、创造新商业价值的核心支撑。
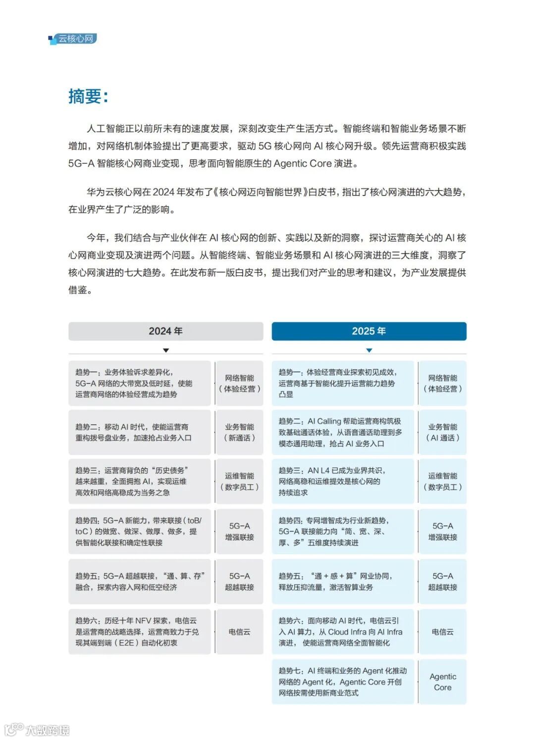
二、AI 核心网七大核心演进趋势
(一)趋势一:体验经营商业落地,智能化运营能力凸显
5G代际红利减弱,全球主要市场5G用户ARPU增长趋缓,而超六成用户愿为优质体验付费,体验经营成为新增长引擎。中国移动已推出5G-A尊享套餐,覆盖4500万以上高端用户;多地运营商推出高铁专网加速包、球迷专享包、场馆加速包等场景化服务,开辟新收入来源。泰国AIS、阿联酋e&等海外运营商也提供应用级体验保障服务。
实现体验经营需构建“可定义、可保障、可营销、可感知、可预估”的“五可”闭环能力,将网络能力转化为分级分层的套餐权益。未来核心网将分阶段演进:先叠加“智”“数”实现精准感知与个性化服务,再迈向Agent端管云协同自治,打造体验价值创造引擎。
(二)趋势二:AI Calling 重塑通话体验,抢占 AI 业务入口
通话作为运营商基础业务,具备庞大用户基数与可信码号体系优势。面对OTT与终端厂商冲击,运营商正通过AI重构通话体验。演进路径清晰:首先利用网络侧AI降噪优化基础通话质量,实现“一方订阅,双方受益”;其次发展语音助理,覆盖AI代接、实时翻译、通话摘要等场景;最终迈向多模态通用助理,实现“通话即服务”。
中国移动新通话用户已突破6000万,推出AI通话会员套餐,河南率先实现交互式通话商用,并联合支付宝推出“AI健康管家”,探索新型服务模式。
(三)趋势三:AN L4 成产业共识,网络高稳与运维提效持续深化
自智网络(AN)L4已成为全球产业共识,TM Forum将2025年定为AN L4商用元年,规划“单域自治(2025–2027)”与“跨域协同(2028–2030)”两阶段路径。核心网聚焦故障管理、网络变更、投诉处理等高价值场景,提升网络稳定性与运维效率。
高稳测评标准已形成产业共识,多家运营商启动自评估,中国移动已通过TM Forum官方认证。“数字员工”在中国移动、泰国AIS、沙特stc等企业中应用于告警与投诉处理,平均问题处理时长缩短60%以上。华为推出多智能体协同方案与MoM混合模型架构,持续拓展自动化应用场景。
(四)趋势四:专网增智成新热点,5G-A 联接能力五维演进
AI与5G-A融合推动行业专网从“数据管道”升级为“智能中枢”,企业通过叠加AI大模型构建智能办公、协作与专属助理体系,提升生产效率。
5G-A联接能力向“简、宽、深、厚、多”五维演进:联接更简——核心网与无线共部署,交付周期由两个月缩至数天;联接更宽——支持4K/8K视频、工业相机等大带宽场景;联接更深——借助5G LAN渗透至采煤、冶炼等工业控制环节;联接更厚——打破人、车、家、企壁垒,实现服务无缝流转;联接更多——支持NB-IoT、RedCap等终端“一网多联”,承载办公、生产、监控等多业务。
(五)趋势五:“通 + 感 + 算” 网业协同,激活智算与新兴业务
2025年全球短视频DAU将突破20亿,高清内容占比上升推高CDN成本。运营商与OTT合作试点媒体中继方案,经中国移动验证可降低OTTCost超30%,同时提升用户体验并带动DOU增长。短视频UGC中AI动效使用率年增超200%,算力需求激增,通过在网计算将算力卸载至核心网元,处理时延降低70%。
通感融合成为新增长点,5G-A基站具备分米级感知精度与1.5公里覆盖能力,应用于低空经济、海洋监测、交通管理等领域。中国移动建成全球最大5G-A商用网络,覆盖300城。政策与标准同步推进,《无人驾驶航空器飞行管理暂行条例》施行,3GPP推动通感架构标准化,预计2035年中国通感市场规模达3.5万亿元。
(六)趋势六:电信云向 AI Infra 演进,赋能网络全面智能化
面向移动AI时代,电信云正从传统Cloud Infra向AI Infra转型,支撑运营商由“连接管道”向“连接+智算”升级。网络极简化通过重构高速互联总线,实现资源池化与对等传输,突破CPU中心性能瓶颈,满足AI集群高带宽、低时延需求。
通智融合是关键路径,推动通用算力与AI算力协同调度,避免资源孤岛。ETSI NFV正在定义AI原生电信云框架,整合通算与智算资源,满足电信级可靠性与时延要求。AI使能平台提供安全沙箱、低代码编排与预置工具货架,加速AI业务在网络中的部署落地。
(七)趋势七:网络 Agent 化演进,开创按需使用新商业范式
终端与云侧AI Agent融合趋势明确,全球AI Agent市场规模预计2030年达471亿美元,对网络提出意图理解、按需生成、自优化等新要求,驱动网络架构Agent化。
网络Agent化提供低时延、广覆盖、高可靠的差异化连接与“通感算一体化”能力,支撑XR眼镜、机器人、无人机等新终端的个性化需求。Agentic Core支持意图驱动服务调用,服务上线周期从数周缩短至分钟级。网络能力开放从API升级为AI Agent协同,中国移动Open Gateway平台开放63类API,吸引超2000开发者,2025年上半年调用量破50亿次,直接带动收入增长15%。
三、总结与未来展望
AI与5G-A深度融合正引发核心网革命性变革。AI核心网通过七大趋势实现三大突破:一是商业模式从流量经营转向体验经营,场景化权益与AI通话成新增长点;二是网络能力从单一连接升级为“通+感+算”融合,支撑低空经济、智算等新兴业态;三是网络架构向Agent化演进,实现自主运维与按需服务,开启全新商业范式。
华为强调,AI核心网发展需产业协同创新,构建开放生态。运营商将从“联接提供者”转型为“数字服务创造者”。据GSMA预测,到2030年基于Agent化网络的全球数字服务市场规模将超2.5万亿美元,推动全球GDP增长1.2%。
产业应聚焦技术创新与商业落地,完善体验经营闭环,推进AN L4规模化部署,深化专网增智、通感算融合,加快电信云AI Infra与网络Agent化进程,共同把握移动AI时代机遇,共建高效、智能、共赢的智能世界。

