GraphMind:用于 Deep Retrieval 与 Multi-Hop Reasoning 的 Full-Stack Agentic Architecture
这篇博客为读者讲解一套完整、可用于生产的架构,利用 GraphRAG 流水线将复杂的非结构化数据转化为高准确度、可检索的知识。文中演示了 Chonkie 如何进行语义切分以保留上下文,Neo4j 如何同时存储 Vector 和 Graph 表示以实现双重检索能力,以及 LiteLLM 如何编排推理流程。文章还解释了系统如何通过 Intelligent Routing 动态切换快速直答与深度多跳推理代理(agents)。读完后,读者将理解如何构建一个稳健的、具备 agentic 能力的 RAG 系统,将 vector search、graph traversal 与编排的 LLM 推理无缝融合。
架构概览
该架构首先摄取原始文档,并通过 Chonkie(遵循句子边界与逻辑流的语义切分引擎)处理,确保切分后不丢失上下文。随后,LiteLLM 从这些 chunks 中抽取 Atomic Facts 与实体,并写入 Neo4j。这会形成一个 “Knowledge Graph”,在其中数据点不再是孤立的向量,而是相互连接的节点。
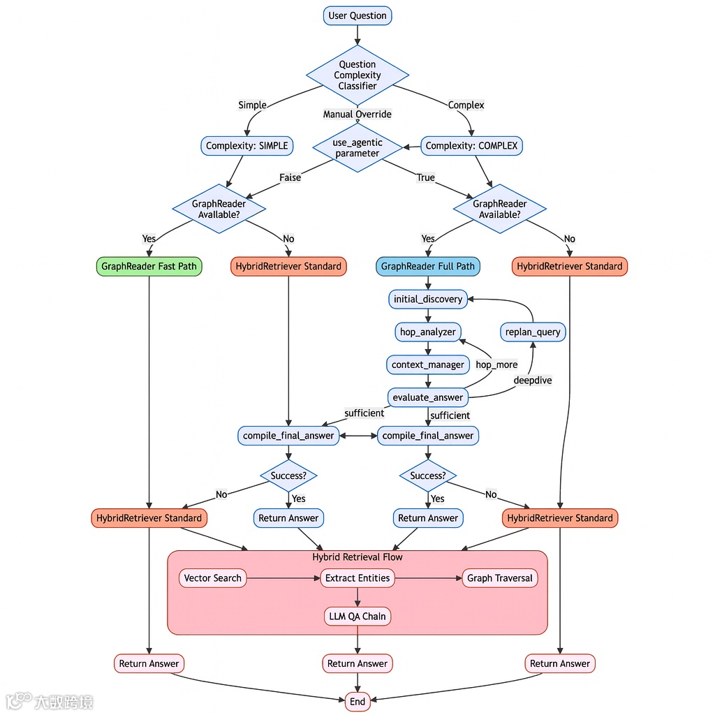
当用户提交查询时,Intelligent Router 会分析其复杂度。简单问题走 “Fast Path”——直接进行向量检索,毫秒级返回答案。复杂问题则触发 “GraphReader Agent”,执行多跳推理:遍历图、收集相关事实并综合形成深入的回答。最终系统既高效(简单查询成本低),又可靠(复杂查询具备深度推理能力)。
为什么选择 GraphRAG?
GraphRAG 带来多项契合企业级基础设施的优势。
Deep Reasoning:标准 RAG 基于关键词相似度检索文档。GraphRAG 理解的是关系。即使文档中不在同一句话出现,它也“知道” “PD-1” 与 “Immunotherapy” 相关。
Cost Efficiency:借助 Intelligent Routing,简单问题不会消耗昂贵的 token。只有确实需要时,才启用重型的 agentic 推理。
Traceability:每个答案都由一条具体的事实路径构建而成。你可以精确追踪 agent 访问了哪些节点,降低幻觉。
Robustness:系统包含 “Hybrid Fallback” 机制。如果高级 agent 失败,会优雅降级到标准向量检索,确保用户总能拿到答案。
技术栈
我们使用现代、模块化的栈来构建这个 “Cognitive Graph”。每个组件都因其在流水线中的特定优势而被选用。
Chonkie:专用切分库,将长文档切成有意义的 “chunks”(非随机切分),保留语义上下文。
PyMuPDF4LLM:稳健的 PDF 解析,保留版式与表格。
Neo4j:大脑。在同一数据库中同时存储文本(Vector)与连接关系(Graph),支持 hybrid retrieval。
LiteLLM:推理引擎。提供统一接口调用多种 LLM(Ollama、Mistral、GPT-4)以做 agentic 决策。
LangChain & LangSmith:编排器与调试器。LangChain 管理状态与流程,LangSmith 提供对 agent “思维过程”的可观测性。
数据摄取深潜
在回答问题之前,我们需要先“搭脑子”。摄取流水线使用 GraphReader Extractor 将原始文本转化为结构化的 Knowledge Graph。
1. 提取 Atomic Facts
我们并非把文本整块丢进数据库,而是用 LLM 提炼 “Atomic Facts”——最小且不可再分的信息单元。这样可避免大块文本常见的 “lost in the middle” 问题。
示例:输入文本:“Keytruda is an immunotherapy that targets PD-1 to treat lung cancer.”
提取的 Atomic Facts(JSON):
{
"atomic_facts":[
{
"key_elements":["Keytruda","Immunotherapy"],
"atomic_fact":"Keytruda is a type of immunotherapy."
},
{
"key_elements":["Keytruda","PD-1","Lung Cancer"],
"atomic_fact":"Keytruda targets PD-1 to treat lung cancer."
}
]
}
2. 实体消歧(去重)
在真实数据中,“Google”“Google Inc.” 与 “Alphabet” 可能指向同一实体。我们使用 SpaCy 与 Fuzzy Search 来识别并合并这些重复。
Technique:Semantic Similarity 与 Levenshtein Distance
阈值:设置严格阈值(如 0.95)以避免误判
结果:更干净的图,关于 “Google” 的所有事实都指向同一个节点,而非分散成三个。
3. 索引策略
我们不只建一个索引,而是建两个以最大化召回:
Vector Index:通过 Mistral/Ollama 生成 1024 维 embeddings,并用
cosine相似度查找语义相近的事实。Keyword Index (Fulltext):标准的 Lucene 索引,用于精确匹配(如药品名或编号),弥补向量检索可能漏掉的情况。
Creating the Vector Index in Neo4j
CREATE VECTOR INDEX fact_embeddings IF NOT EXISTS
FOR (n:FactNode) ON (n.embedding)
OPTIONS {indexConfig: {
`vector.dimensions`: 1024,
`vector.similarity_function`: 'cosine'
}}
检索深潜
1. GraphReader Retriever
这是 agentic 的核心。不像普通 retriever 只执行查询并返回结果,
GraphReaderRetriever 是一个实现完整 “Thinking Loop”(Discovery -> Traversal -> Evaluation)的类。
2. 带评分的向量检索
我们不会盲目取 Top 结果,而是分析相似度分数(similarity score)来判断置信度。
# Inside graph_reader_retriever.py
def initial_discovery(self, state):
# ... setup retriever ...
results = retriever.search(query_vector=question_embedding, top_k=5)
# Extract scores to gauge relevance
scores = [item.score for item in results.items]
print(f"Vector hits: {len(results.items)} (Scores: {scores})")
if max(scores) < 0.7:
print("Warning: Low confidence match. Expanding search...")
# Trigger fallback or broader search
实现
我们使用现代、模块化的栈构建这个 “Cognitive Graph”。每个组件都因其在流水线中的特定优势被选用。
Chonkie:专用切分库,将长文档切成有意义的 “chunks”(非随机切分),保留语义上下文。
Neo4j:大脑。在同一数据库中同时存储文本(Vector)与连接关系(Graph),支持 hybrid retrieval。
LiteLLM:推理引擎。提供统一接口调用多种 LLM(Ollama、Mistral、GPT-4)以做 agentic 决策。
LangChain:编排器。管理我们的 agentic graph 的状态与流程。
数据摄取流水线
在回答问题之前,我们需要先“搭脑子”。该摄取流水线将原始文本转换为结构化的 Knowledge Graph。
工作流
流水线遵循严格顺序以确保数据质量:
-
Chunking:将文档切分为语义块。 -
Extraction:使用 LLM 识别实体(如 “PD-1”)与 Atomic Facts(如 “PD-1 inhibits T-cells”)。 -
Indexing:将事实嵌入为向量以实现快速检索。 -
Resolution:使用 SpaCy 合并重复实体(使 “Google” 与 “Google Inc.” 收敛为一个节点)。
代码片段:构建流水线
以下展示如何用 LangGraph 定义该工作流:
def _build_workflow(self):
"""Build LangGraph workflow for ingestion."""
workflow = StateGraph(GraphRAGState)
# Add all nodes
workflow.add_node("document_loader", self._load_documents)
workflow.add_node("text_chunker", self._chunk_documents)
workflow.add_node("entity_extractor", self._extract_graph)
workflow.add_node("fact_extractor", self._extract_atomic_facts)
workflow.add_node("fact_writer", self._write_atomic_facts)
workflow.add_node("vector_indexer", self._create_vector_index)
workflow.add_node("entity_resolver", self._resolve_entities)
# Define the flow
workflow.set_entry_point("document_loader")
workflow.add_edge("document_loader", "text_chunker")
workflow.add_edge("text_chunker", "entity_extractor")
workflow.add_edge("entity_extractor", "fact_extractor")
workflow.add_edge("fact_extractor", "fact_writer")
workflow.add_edge("fact_writer", "vector_indexer")
workflow.add_edge("vector_indexer", "entity_resolver")
workflow.add_edge("entity_resolver", END)
return workflow.compile()
实现
先看项目脚手架:
.
├── src
│ ├── GraphRAG
│ │ ├── Unstructured-kgpipeline-lexical
│ │ │ ├── langchain_graphrag_pipeline.py # Core Pipeline
│ │ │ ├── graph_reader_retriever.py # The Agentic Retriever
│ │ │ ├── retrieval_chain.py # Routing Logic
│ │ │ ├── langchain_config.yaml # Configuration
│ │ │ └── requirements.txt
├── .env
└── data
└── medical_research.pdf
阶段 1:Intelligent Router(retrieval_chain.py)
精彩之处在这里。我们不会把每个查询一视同仁,而是用一个轻量 LLM 调用来对问题进行分类。它像 “Traffic Cop”,将简单查询引导至 Fast Path,复杂查询交给 Agent。
def _classify_question_complexity(self, question: str) -> str:
"""Classify question complexity using LLM."""
try:
prompt = f"""Analyze this question and classify its complexity:
Question: {question}
Criteria:
- SIMPLE: Single fact lookup, direct entity query (e.g., "What is X?")
- COMPLEX: Multi-hop reasoning, comparative analysis (e.g., "How does X affect Y?")
Respond with ONLY a JSON object: {{"complexity": "simple"}} or {{"complexity": "complex"}}"""
response = self.llm.invoke(prompt, format="json")
result = json.loads(response.content)
return result.get("complexity", "simple").lower()
except Exception:
return "simple"
阶段 2:Routing Logic(retrieval_chain.py)
分类完成后,系统进行路由。注意这里的稳健回退机制:若 Agentic 路径失败(例如图查询报错),会自动回退到标准的 Hybrid Retriever。
def answer_question(self, question: str, use_agentic: Optional[bool] = None) -> str:
# 1. Determine Complexity
if use_agentic is None:
complexity = self._classify_question_complexity(question)
else:
complexity = "complex"if use_agentic else"simple"
# 2. Try GraphReader (Primary)
ifself.agentic_enabled:
try:
returnself.graph_reader_retriever.run_retrieval(question, complexity=complexity)
except Exceptionas e:
print(f"[INFO] Falling back to standard hybrid retrieval")
# 3. Fallback (Secondary)
returnself.hybrid_retriever.answer_question(question)
阶段 3:Agentic Core(graph_reader_retriever.py)
这是整个操作的“大脑”。The
GraphReader 不只是一个函数;它是个状态机。它包含用于 Discovery、Analysis 与 Evaluation 的节点。
The Hop Analyzer(The Explorer):该节点执行“思考”。它审视已发现的事实,并决定在图上下一步去哪。
def hop_analyzer(self, state: RetrievalState) -> RetrievalState:
"""Agentic Traversal: Performs undirected hop to find related facts."""
# Cypher query to find neighbors
query = """
MATCH (f:FactNode)-[:HAS_ENTITY]->(e:EntityNode)<-[:HAS_ENTITY]-(neighbor:FactNode)
WHERE f.fact IN $current_facts
RETURN DISTINCT neighbor.fact AS new_fact
"""
# ... execute query and update state ...
return state
The Evaluator(The Judge):在回答之前,agent 会暂停自检。信息是否足够?若不够,则回环继续。
def evaluate_answer(self, state: RetrievalState) -> dict:
"""Decides if answer is sufficient, needs deepdive, or needs more hops."""
prompt = f"""
Original Question: {state['original_question']}
Current Facts: {json.dumps(state['notebook'])}
Is the question answered?
1. 'sufficient': Answer is complete.
2. 'hop_more': Need more related facts.
3. 'deepdive': Need a new line of questioning.
"""
# ... invoke LLM and return decision ...
结果:Multi-Hop Reasoning 实战
来看一个复杂医学问题的真实执行轨迹:“How does immunotherapy target PD-1 to treat lung cancer?”
第一步:Initial Discovery
系统找到切入点节点。
-
Found:“PD-1 is an immune checkpoint receptor.” -
Found:“Immunotherapy uses checkpoint inhibitors.”
第二步:Hop(Graph Traversal)
Hop Analyzer 看到 “PD-1” 与 “T-cells” 之间的联系,决定沿此路径前进。
-
Hop:“PD-1 acts as a brake on T-cells.” -
Hop:“Blocking PD-1 releases this brake.”
第三步:Synthesis(Final Answer)
Context Manager 将这些事实整合为最终响应。
Final Answer:Immunotherapy targets PD-1, a checkpoint protein on immune T-cells, to treat lung cancer by blocking its interaction with PD-L1 on cancer cells. Normally, this interaction acts as an "off switch" that prevents T-cells from attacking the cancer. By using checkpoint inhibitors (a form of immunotherapy), this signal is blocked, allowing the T-cells to recognize and destroy the lung cancer cells.
结语
这套实践落地展示了 GraphRAG 流水线如何从根本上提升企业级 AI 系统的质量与可靠性。通过结合 Chonkie 的语义切分、Neo4j 的图能力,以及 Agentic Routing,我们构建出比仅靠文本的系统更具“看、读、推理”精度的技术栈。
最终得到的是一个将 “thinking” 设为一等公民的稳健工作流。智能路由策略确保每个查询都获得恰到好处的算力——简单问题快速解答,复杂问题深入推理。该架构证明,RAG 的下一次进化不只是更好的 embeddings,而是关于真正的 “cognitive architecture”。

