

8月26日晚,富贵鸟发布公告称,公司于8月24日收到泉州中院公告及民事裁定书,重整计划遭法院驳回,被宣告破产,股份上市地位于8月26日9时起取消。

据公开资料显示,1991年“富贵鸟”正式创立,1995年开始生产男鞋、1997年扩至女鞋。1998至2012年期间,多次荣获“中国真皮鞋王”、“中国驰名商标”以及“最具市场竞争力品牌”等多项称号及奖项。
2013年,“富贵鸟”在香港上市,当年营业额近30个亿。
可在上市至今的6年里,一半时间都在停牌。最新公告更显示,富贵鸟目前债权总额30.82亿元,债权人349家……
01
一代“鞋王”破产了!
8 月 26 日晚间,昔日“鞋王”富贵鸟发布公告称,重整遭法院驳回,被宣告破产。

公告称,公司 8 月 24 日收到福建省泉州市中级人民法院(以下简称泉州中院)公告及民事裁定书,裁定驳回富贵鸟股份有限公司管理人关于批准重整计划草案的申请并终止富贵鸟股份有限公司重整程序,宣告富贵鸟股份有限公司破产。
2019 年 5 月和 7 月,富贵鸟管理人提交的《重整计划草案》先后两次在债权人会议上进行了表决,均未获得通过。
02
此前,富贵鸟已正式退市
在被泉州中院宣布重整失败破产之前,富贵鸟已经被香港联交所取消了上市地位。
此前,香港联交所向富贵鸟发出函件,告知公司股份的最后上市日期为 2019 年 8 月 23 日,股份上市地位于昨日(8 月 26 日)上午 9 时起取消。
至此,富贵鸟正式退市。

富贵鸟于 2013 年在香港上市,当年营业额更是近 30 个亿。可在上市至今的 6 年时间里,一半时间都在停牌。
而最新的公告显示,富贵鸟目前债权总额 30.82 亿元,债权人 349 家。
03
富贵鸟两次自救失败
重整遭法院驳回
此前,富贵鸟两度提交重整计划草案。
重整计划草案第一稿主要内容为重整投资人出资 2.25 亿元(其中 1.65 亿元为现 金,6000 万元为购物券)。

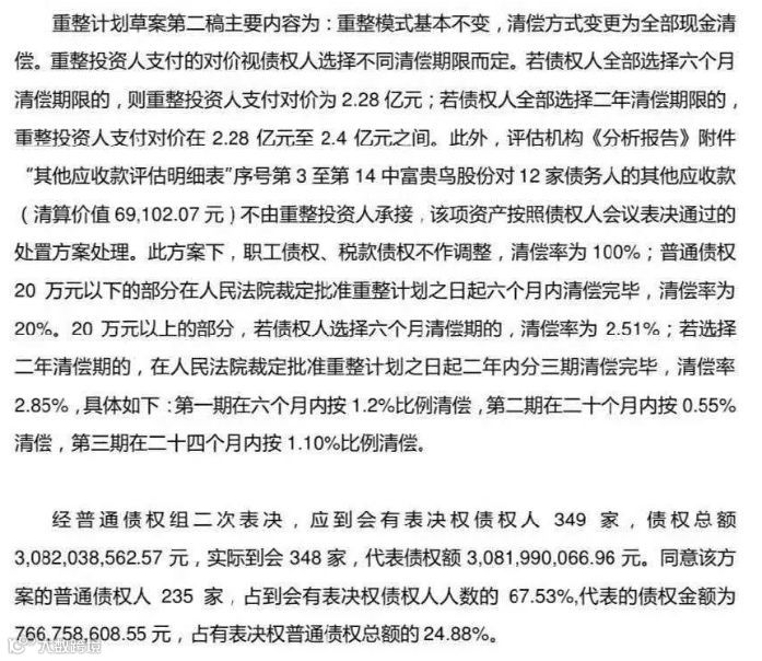
重整计划草案第二稿主要内容为:重整模式基本不变,清偿方式变更为全部现金清偿。

但两次重整计划草案均以失败告终。
富贵鸟股份重整计划草案经两次表决, 均未获得通过,且同意票债权人代表的债券额比例偏低,故泉州中院对管理人提交的重整计划草案不予批准。经合议庭评议并经本院审判委员会研究决定,依照《中华人民共和国 企业破产法》第八十八条之规定,裁定如下:
一、驳回富贵鸟股份有限公司管理人的申请;
二、终止富贵鸟股份有限公司重整程序;
三、宣告富贵鸟股份有限公司破产。

在债务面前,富贵鸟创始人的子女甚至不敢继承遗产。
2017年6月,富贵鸟的联合创始人林国强去世。同年12月,林国强的子女当庭宣布放弃继承父亲所有财产。
这主要是因为林国强在富贵鸟11起金融借款合同案件中做担保人,涉及金额高达2.9亿元。
而相关银行则提出,要求追究其配偶及子女作为第一顺位继承人,在继承遗产范围内承担连带清偿责任。
在这个案例中,继承人为了避免高额债务,不惜放弃遗产的继承权。企业主资产传承的话题再次被社会关注。

图/站酷海洛
我们都知道,保险在资产传承中能起到5大作用:
给指定受益人,法律关系明确,可以避免纠纷;
可以创造一笔巨额的现金,实现财富的平均传承给继承人;
法律保护保险收益金具有避债、避税的功能;
确保财富安全的传承给指定受益人,合理的避税;
实现家庭和企业财富的安全隔离,顺利地传承;
但要注意的是,要想让保险起到这些作用,还需要提前准备。
以避债功能为例,如果已经欠债,保险是无法帮你逃离你该偿还的债务的。你需要在没有债务的时候,提前做好财产规划,利用保险规避未来可能发生的债务风险。
此外,保险避债还需要注意两点:
1、合法性是关键。
无论你买多少人寿保险,买保险的钱,必须是合法所得,如果涉嫌刑事犯罪,法院照样可以冻结、执行保险。在财务状况恶化以后投保,也会有非法转移财产的嫌疑,保险合同有可能被判无效。
2、保险合同最好指定受益人。
如果没有指定受益人,保险金则会按照遗产处理,继承遗产要先清偿被继承人的债务,继承人只能拿到扣除债务之后的部分,如果债务比遗产多,实际上拿不到遗产。
3、选择合适的被保险人和受益人也很重要。
在指定配偶为受益人的情况下,保单的保险金可能仍然需要偿还共同债务。比较好的安排是以父母作为投保人和被保险人,指定孩子作为受益人,这样既能抵御风险,又能实现债务的相对隔离和财富的代际传承。



