文 董忠云 方堃 符旸
财政政策与货币政策的协调是宏观经济稳健运行的重要保障,尤其是在经济金融危机时期,有效运用财政与货币政策协同进行逆周期调节,对于实现经济复苏不可或缺。政府用发债筹措资金弥补财政赤字,如果政府直接向央行发行政府债券,则被称为严格意义上的财政赤字货币化,而央行在二级市场上购买政府债券,间接地向政府债务提供融资,可视为现代货币银行体系下的广义的财政赤字货币化。从货币创造的角度来看,央行从一级市场和从二级市场买进政府债券的效果相似,但政府向市场发行债券会面临更多的约束,如果由央行在一级市场直接购买政府债券会令财政纪律受到挑战,缺乏约束的财政行为可能会引发恶性通胀、货币贬值等严重问题,因而各国往往禁止央行从一级市场买进政府债券。如1913年《联邦储备法》(Federal Reserve Act)规定,美联储只能在“公开市场”购买政府债券,而不能直接与财政部进行交易,此规定意在维持中央银行在执行货币政策方面的独立性。我国的《中国人民银行法》第二十九条也规定:中国人民银行不得向地方政府、各级政府部门提供贷款。
我们回顾美国不同时期的3次重大金融危机,历史经验显示,大规模的广义财政赤字货币化(下文均简称为“财政赤字货币化”)往往出现在经济危机之后,主要是因为政府需要加大财政支出力度来托底经济,而经济衰退时期财政收入难以负担支出的扩大就会导致债务上升。同时,经济衰退时期需要央行持续释放流动性,主要方式就是购买国债,这就会产生财政赤字货币化的效果。财政赤字货币化的情形历史上并不鲜见,早在1929年美国经济大萧条期间,时任美国总统罗斯福就依靠央行购买国债支持财政扩张来刺激经济复苏。而2008年金融危机之后,美日欧等主要发达国家相继使用了量化宽松等政策,证明经济危机时期财政赤字货币化能够托底经济。应对危机的有效方式应当是纾困与刺激并行,财政与货币协同配合拉动内需使得经济逐步恢复。但持续大规模的财政支出和宽松的货币环境,容易导致债务激增和恶性通胀等不良后果。
大萧条时期美联储错误地在市场流动性极度匮乏的时候采取了紧缩性货币政策。而美联储之所以在萧条期保持高利率政策,与当时的黄金本位制密切相关。当时为了打击纽交所的投机活动及缓解黄金外流的状况,美联储在1928-1929年显著收紧货币政策,结果却导致通货紧缩及银行危机的急剧恶化。1929年股市的暴跌成为大萧条的导火索。在股市崩盘以后,美联储依然保持5%的高贴现率直至1930年2月。而在1931年10月,经济萧条尚未平息之时,美联储又再度从2.5%加息到3.5%,直至1933年6月才开始下调。美联储的高压货币政策导致银行体系信用投放能力不足。另外,大萧条时期贸易保护主义使得国际贸易急剧萎缩,严重损害了各国实体经济。为了消化经济大萧条中过剩的产能,保护本国企业利益,美国1930年出台了《Smoot-Hawley关税法案》,将20,000余种进口商品的关税提高到前所未有的水平。该法案引起了其他国家的不满并争相对美国采取报复性措施,损害出口贸易并直接引起了失业率的大幅上扬。
大萧条时期货币政策工具十分局限,1929年直至1932年间美联储货币政策目标是维持金本位制度。在经济衰退以后,要吸引黄金流入只能采用高利率政策,而被牺牲掉的则是国内信贷投放,加剧了经济萧条。1933年罗斯福就任美国总统后开始实施新政(New Deal),两个月内废除了金本位制,美国的货币政策空间打开。由于美元兑黄金持续贬值,美国财政政策受制于不断膨胀的债务。罗斯福新政通过取消长期政府债务锚定黄金价值的条款成功实现了债务重组。银行主动增加了政府债务持有量,扩大向私营部门提供贷款,货币供应量随之提升。罗斯福新政的核心是采用积极财政扩大政府支出实现定向纾困(Relief)、恢复经济(Recovery)、经济改革(Reform)的“3R”目标。通过扩大政府支出进行纾困的手段包括:设立联邦紧急救济署分配援助;设立公共资源保护队,雇佣25万失业青年人改善公共设施;设立联邦贸易委员会,提供抵押贷款援助;通过社会保障法案,建立社会保障体系。通过政府支出拉动经济的手段包括:设立公共工程署支出33亿美元刺激经济;设立美国历史上最大的国有工业企业田纳西河谷管理局兴修水利,推行农业现代化等;设立工程振兴署雇佣200万个家庭。罗斯福还改革经济及商业体系,为失业人士及困难家庭提供救济,以工代赈减少失业并最终实现经济复苏。推行经济改革的手段包括:通过全国工业复兴法案以防止恶性竞争,对特定行业实行最低限价、产出限制等;设立农业调整署对农业减产以补贴,使农产品价格保持在一定水平等。金融领域改革加强政策干预,包括签署1933年银行法,明确将投资银行业务和商业银行业务严格分业经营;1935年修订银行法推动联储体系改革,将原来分散的货币政策的决策权集中到美联储;还签署1933年证券法、1934年证券交易法等,新设美国证券交易委员会等机构,加强对金融市场的监管。
罗斯福新政实行后美国经济获得了显著提振,自1933年便开始回暖,1936年GDP已超过1929年水平,失业率显著下降,股市亦在1933年大幅反弹。而随着罗斯福持续实施财政刺激政策,积极的财政政策导致当时美国财政支出大幅上升,美国财政由20年代的盈余转为30-40年代财政赤字不断扩大。当时美国的财政赤字主要由发行国债弥补,而为了维持利率稳定,大量发行的国债最终被联邦储备银行吸纳,1930-1940年间联邦储备银行持有政府债券规模5.9亿美元大幅上升至24.7亿美元。美国加入二战以后,财政赤字进一步扩大,联邦储备银行持有政府债券规模也在1945年突破200亿美元。二战期间,美国各界达成了极度宽松的货币政策和财政政策协同的政治共识,白宫和财政部对美联储施加影响,美联储明确低利率盯住美元汇率的政策立场,保证美国国债的利率处于低位,为政府发行战争债券融资提供便利。1942年4月,应财政部的要求,美联储正式承诺维持美债的90天短债收益率在0.375%、长债收益率不超过2.5%的上限,如果收益率靠近该水平,美联储就会介入购买政府债券,这一政策持续了长达5年。二战结束后,1947年美国CPI攀升至17.6%,长期大规模的财政赤字货币化导致了严重的通货膨胀,市场开始呼吁美联储将政策目标从筹集战争资金转向抑制通货膨胀。朝鲜战争爆发后,美联储面临着大量发行新国债的货币化与通货膨胀失控的压力,CPI在1951年进一步上行。经过白宫与财政部官员以及联邦公开市场委员会的多次谈判,1951年3月4日,美国财政部和美联储在国债管理和货币政策方面达到完全一致,共同发表《美联储-财政部协议》表示将维护美联储的独立性,“尽可能减少政府债务的货币化”(minimize monetization of the public debt)。
2007-08年金融危机起源于美国的次贷危机,而次贷危机始于房地产泡沫和影子银行的无序扩张,银行体系的投机性借贷增多,次级住房抵押贷款市场规模迅速增长。美联储2004年至2006年步入加息周期,利率的抬升点燃了危机的导火线,次贷借款人无法按期偿还贷款,房价开始下跌。次贷危机的进一步蔓延,使信贷风险开始向资本市场传递。投资次贷市场的金融机构面临大幅亏损,导致被迫或主动收缩资产负债表以去杠杆,股市大跌,进而引发流动性危机。商业银行愈发惜贷,实体信贷紧缩,企业削减投资,居民开始削减消费,宏观经济陷入衰退,金融危机升级至经济危机。次贷危机早期,美联储迅速逆转了此前的政策立场,通过了降低贴现率与降息等手段救市。2007年8月美联储决定将贴现率从6.25%降至5.75%,并扩大贴现贷款抵押品范围。2007年9月,美联储进入降息周期,将联邦基金基准利率由5.25%降为4.75%。
2008年全球金融危机逐渐深化,各大经济体都陷入衰退,美国启用量化宽松和加大财政赤字货币化力度来应对危机。美国2008年第四季度经济环比萎缩2.2%,幅度创近50年之最,消费与出口动能尽失,制造业持续疲软,就业市场恶化加剧。美国政府各部门迅速响应,推出一系列措施,包括向住房市场与金融市场定向纾困,大幅减税以刺激消费和投资等。财政政策方面,2008年10月布什政府推出不良资产救助计划TARP,初始规模约7,000亿美元,后经国会立法削减至4,750亿美元,用于购买金融机构持有的欠缺流动性的次级贷款资产。2009年2月奥巴马政府推出规模庞大的7,870亿美元经济刺激计划ARRP,由2,860亿美元的个人和企业减税措施,以及5千多亿美元的政府开支计划组成,对消费市场给予提振。TARP与ARRA财政支出法案合计1.262万亿美元,占2008年美国GDP的8.6%。货币政策方面,美联储将基准利率降至零之后,当局采用量化宽松的货币政策来刺激经济,直接将资金注入住房和消费市场,促使经济恢复增长。美联储在08年金融危机期间的救助对象最初为商业银行,然后通过创新工具扩大到持有结构化产品的投资银行和对冲基金,以及持有高评级资产证券化产品和商业票据等短期产品的共同基金,最后到实体企业。金融危机过后,美联储的资产负债表大幅扩张,相当于用中央银行的资产负债表扩张来修复了企业和居民的资产负债表。但不可避免的是,后续企业和居民的融资意愿下滑,同时金融机构的风险偏好大幅下降。因此危机发生后的几年,美联储和财政部一起通过大幅增加中央政府杠杆的方式来继续缓冲企业和居民的去杠杆,也就是政府减税和增加支出,同时美联储自2008年11月开始相继实施了三轮QE购买国债,维持了几年高赤字运转,才最终逐步修复了居民和企业的资产负债表,使得居民和企业可重新扩张杠杆,推动经济逐步走出阴影。随后美联储才得以在2016年加息、2017年缩表逐步修复货币政策空间。
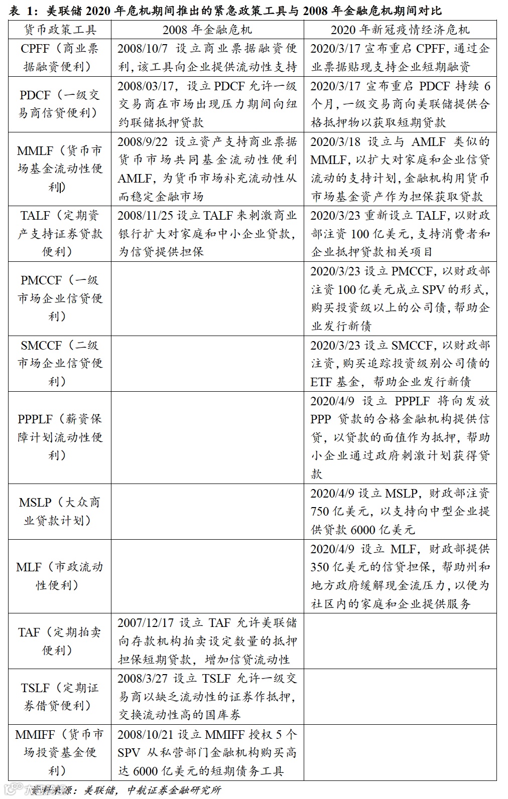
2020年新冠病毒疫情不断蔓延,从国际突发公共卫生事件逐渐演变为全球经济正在经历的严重衰退。国际货币基金组织(IMF) 4月公布2020年全球经济增速的预测值为-3.0%,将今年定调为自1929年大萧条以来世界经济最惨烈的一年。美国商务部公布2020年一季度GDP环比折年率-4.8%,创2009年以来最低值,美国持续十年零6个月的经济扩张戛然而止。为了应对本次疫情导致的危机,美联储转向超常规宽松的货币政策立场,采用连续降息、加大回购规模、下调贴现窗口利率等常规工具,并联合五家央行下调了美元流动性互换利率、与九大央行建立临时美元互换机制应对全球流动性危机。同时,美联储不仅迅速推出了许多08金融危机时期采用过的政策工具(CPFF、PDCF等),还创新设立了不少新工具来定向投放流动性以支持金融机构与实体企业(如表1所示)。在降息至零利率并重启QE后,3月下旬美联储发布多项流动性工具,通过一级交易商、货币市场、商业票据、企业债和ABS市场给企业和居民提供信贷支持。3月23日,美联储宣布一系列新操作,不限量按需买入美债和MBS,并且新设PMCCF、SMCCF以及TALF,以支持消费者和企业的信贷。无限量QE的推出不仅标志着量化宽松政策的进一步升级,同时也为政府后续的财政扩张提供了一定支持。4月9日美联储宣布将进一步提供2.3万亿美元信贷额度,创设PPPLF等多项政策工具重点给中小企业、州市地方政府提供信贷支持,并扩大PMCCF、SMCCF以及TALF信贷工具规模。美联储的相关操作也开始注重与财政的协同,新设工具中更多采取与财政部共同注资来为实体经济提供支持。4月末美联储持有国债占市场流通国债的份额已达21%(如图3所示),美联储购买国债规模超过了此前三次QE的水平。
自疫情在美国爆发以来,美国在一个多月内前后共出台了四轮财政法案,向居民与企业提供资金支持。3月6日通过第一轮83亿美元救助基金,主要用于支持医疗卫生等抗疫部门;3月18日通过第二轮规模1920亿的救助计划法案(Families First Coronavirus Response Act),主要用于对家庭的支持;3月25日国会通过规模2.2万亿美元的CARES法案(Coronavirus Aid, Relief, and Economic Security Act),为居民、企业和地方政府提供帮助;4月23日规模4840亿美元的救助措施,为小企业和医疗防疫提供更多支持。这四轮救助措施总规模高达2.8万亿元,占19年美国GDP的13.7%。前所未有的财政纾困政策也带来了财政赤字的飙升,财政赤字货币化可以用于缓解燃眉之急。根据美国国会预算办公室(CBO)的最新预测,2020财年末美国联邦财政预算赤字将达到历史性的3.7万亿美元,财政赤字占GDP的比重将超过18%;政府公共债务2020年余额将超过美国GDP的101%,达到二战后最高水平。
目前美国财政与货币政策协同创造了新的模式,在推出的众多新工具中,大众商业贷款计划、薪资保障计划流动性便利等都体现出货币与财政协同的特点,还有一些模式则具备了财政赤字货币化的政策倾向。美联储4月9日宣布,为了帮助州和地方政府管理由冠状病毒大流行造成的现金流压力,美联储将设立“市政流动性便利”(Municipal Liquidity Facility),向州和市政当局提供高达5,000亿美元的贷款。财政部将为美联储提供350亿美元的信贷担保,以支持市政流动性便利,使用的资金由CARES法案拨款。市政流动性便利面向地方政府,相当于为地方政府支出提供直接融资,因此也使得美联储成为了地方财政的坚强后盾,未来若经济复苏缓慢远不及政策目标,地方政府财政赤字扩张需要更多的举债资金支持,不排除进一步推出更多财政赤字货币化相关政策工具的可能。
与08年金融危机相比,本次疫情对实体经济冲击的范围更广、程度更深,可能更接近大萧条时期。美国4月失业率飙升至14.7%,创经济大萧条以来最高值。根据美国国会预算办公室4月最新预测,2020年美国实际GDP将萎缩5.6%。传统型危机(大萧条、金融危机)无论触发因素是金融动荡还是实体矛盾,均是以需求侧收缩为起点,进而出现产能过剩与实体经济通缩压力。因此,宏观政策应对上采取扩大财政支出来填补需求缺口,能够起到对冲效果,货币政策重在流动性支持,配合财政政策刺激经济。而今年新冠疫情导致的经济危机除了对需求端的抑制之外,还对供给端造成了显著的打压,防控疫情的经济封锁措施导致了供应链断裂的风险。为了应对需求疲软到企业微观主体供给不足,财政与货币政策需要更加注重协同配合,保障企业微观主体现金流不断裂,财政政策更加需要负债端的支持,货币政策需要更加积极的配合财政扩大支出,财政赤字货币化的方式进一步丰富、力度进一步加大。
由三次危机美国采取的经济政策来看,政策响应越来越及时,财政货币刺激力度越来越大,体现了美国当局不断从历史经验中学习,不断吸取经验教训。对于1929年开始的大萧条,货币政策失误以及财政功能缺位导致经济危机持续蔓延,直至1933年罗斯福新政的出台危机才开始有所缓解。对于2007年爆发的金融危机,货币政策的应对金融风险十分迅速,但金融危机蔓延构成实体经济的严重冲击后,直至2008年10月才推出第一轮财政刺激计划,次年推出第二轮财政刺激计划,合计1.262万亿美元,占2008年GDP的8.6%。而本次疫情冲击金融市场与实体经济后一个多月内美国就陆续推出了累计2.8万亿美元的财政刺激计划,占2019年GDP的比例超13%。本次疫情危机中,财政赤字货币化是在利率水平降至零,常规货币政策失效后的超常规政策选择。在危机时刻,货币政策应与财政政策并行,宽松的货币政策为扩大内需提供了基础,再通过扩大财政支出的方式进行有针对性的补贴与救助来刺激经济。美联储资产负债表不断扩张,规模增长速度远远超过金融危机后的三次QE。截至5月27日,美联储总资产已接近7.1万亿美元,自3月中重启QE以来已累计直接购买超2万亿美元证券资产,其中包括1.59万亿美元的国债(如图5所示)与0.46万亿美元的MBS,此外,美联储9项紧急政策工具中已有5项正式启动实施。
在三次危机的应对过程中我们都看出了美联储与政府的配合,特朗普上台后美联储独立性受到一定程度上削弱,是此次危机政策应对能够更加迅速和强力的基础。尽管美联储从1913年成立之日起就作为一个独立私有化的中央银行存在,1951年《美联储-财政部协议》更标志着美联储获得了制定货币政策的完全独立性。然而,美联储同时代理着国库财务收支、政府公债发行管理及政府贷款人等职能,再加上美联储公开市场操作对美国债券市场的决定性影响,使美联储与美国财政部之间存在着紧密联系,这种联系决定了美国货币政策同财政政策能够有效结合,在货币政策调整空间越来越小的时候,财政政策就显得越发重要。尤其是特朗普就任总统以来,频频在媒体和公众抨击美联储货币政策不断给美联储施压,并提名了包括美联储主席在内的4位美联储理事会执行委员,对货币政策施加间接影响,不断迫使美联储在重大经济决策中与白宫协调行动。
但是,危机时期的财政货币化会为未来的金融体系与宏观经济埋下风险,对此需要高度警惕。本次疫情危机中,美联储通过多种渠道为财政部实施纾困计划提供资金来源,这种超常规政策无论未来适时退出还是常态化实行,带来的市场风险都是前所未有的。首先,美国政府推出的前所未有的财政货币化的危机应对措施,未来将面临如何平稳退出的难题。2013年美联储原计划退出QE却引发了金融市场的恐慌,导致不得不推迟资产购买计划的结束时点,直至2017年10月才开始缩表计划,2019年8月结束缩表时资产负债表规模仍远高于危机前水平。本次危机采取的刺激政策规模更庞大、影响更广泛,若美联储在政策退出过程中不能有序引导市场预期,将加剧金融市场的波动,引发后危机时代的次生风险。其次,如果长期施行财政赤字货币化,会鼓励财政过度负债,对经济的影响弊大于利。财政过度负债会使得政府占用大量资源,挤出企业部门的经济活动,可能导致整个经济的生产率和增长潜力下降。借鉴历史,政府将中央银行当做印钞机,无限扩张信用帮财政埋单,往往会导致货币长期超发,最终导致通货膨胀失控(如一战后的德国、国民党时期的中国、70年代智利等)。一旦价格体系受到冲击后,将扭曲经济主体的决策,破坏了宏观经济平稳增长的目标。即使货币超发没有导致严重的物价上涨,也会导致资产价格的泡沫,而资产泡沫会严重挤出实体经济,并引发金融风险。对于新兴市场而言,如财政赤字货币化导致过度负债,在全球风险偏好下行时期货币将容易面临较大的贬值压力,可能引发货币危机。
本文数据来源如无特别说明均来自wind资讯
投资有风险 入市需谨慎
中航证券研究聚焦金融、军工,拥有20余人的全市场规模最大的军工研究团队,依托航空工业集团强大的军工央企股东背景,深度覆盖军工行业各个领域,紧密跟踪全球军工态势,全面服务一二级市场,并重点覆盖高端制造、计算机、电子、通信、传媒等新兴行业,兼顾农业、医药生物、休闲服务、食品饮料等行业。
董忠云(证券执业证书号:S0640515120001),金融学博士、博士后,主要从事宏观策略研究;现任中航证券金融研究所所长,国家金融与发展实验室特聘高级研究员,中国社会责任百人论坛成员;曾任知名证券公司债券部董事、投资银行总部董事总经理、固定收益事业部董事总经理等;长期担任中央电视台二套、第一财经等多个电视台财经栏目嘉宾,证券从业10余年,对证券市场有较深的理解。
dongzy@avicsec.com
符旸(证券执业证书号:S0640514070001),经济学硕士,2012年加入中航证券研究所,具有8年宏观经济研究经验,现任中航证券研究所首席宏观分析师,对宏观经济运行、政策分析、资本市场等有深入研究。
fuyyjs@avicsec.com
方堃(证券执业证书号:S0640118070026),2018年加入中航证券研究所,研究助理。
fangk@avicsec.com
中航研究精选
2020/05
航空报国
航空强国
○

