文 张超 王宏涛 梁晨 方晓明 王绮文 王菁菁 郭鑫 严慧 滕明滔 刘帅
本章摘要
“十四五”以来,军工行业迎来快速发展,技术日益成熟,产能迅速提升,供应体系不断完善。在军工传统领域之外,以卫星互联网、民机、军贸、低空经济、商业航天等领域为代表的“大军工”新赛道也迎来了黄金发展时期,以军工央国企为代表的产业链链长积极牵头,助推行业构建军民两用双循环格局,大幅抬升行业和企业市场天花板,同时民参军企业在政策支持与产业链链长的带动下,发挥越来越重要的作用,整体经营呈现量升、质升、配套层级升,并走向规模化、专业化的发展趋势。
从行情上看,军工板块“十二五”以来的走势呈现出2-3年涨跌交替的周期性走势,似乎有周期性可循。我们将尝试探讨,军工板块的涨跌周期是否与军工行业的某些变化因素存在较强关联,希望为军工板块的走势判断提供参考依据。
我们发现,军工板块走势同军工行业收入增速存在较强的关联性。同时,尽管军工行业归母净利润、研发投入、库存周期以及预收账款与合同负债等财务指标的变化与军工板块的走势关联性相对较低,但对军工行业及具体企业的发展判断存在着较为重要的指引意义。
基于对军工行业各财务指标周期性及变化趋势的分析,我们有如下判断:
(1)军工板块走势与军工行业收入增速方面,基于行业基础增速、五年规划与国防建设目标的计划性、军工行业政策及改革等影响军工行业周期性的因素判断,“十四五”军工板块走势与军工行业收入增速,有望共同呈现出前高中低后高的“V字型”,2024年后有望重新进入上行通道。
(2)净利润变化方面,2024-2027年间军工行业的净利润有望受到营业收入增加与净利率提升的双重驱动,呈现整体上升态势。
(3)研发投入方面,军工行业研发投入力度将持续加强,研发费用率呈现出整体上升态势,尽管对短期净利润可能会产生一定的冲击,但在中长期维度将成为行业持续增长的重要动力源。
(4)库存周期方面,高景气领域将迎来新一轮补库存周期。
(5)预收款项+合同负债方面,军工央国企的预收款项+合同负债数据仍可作为民参军企业未来潜在收入变化的一个前瞻性指标。
正文
(一)军工行业走势呈现2-3年涨跌幅周期
军工行业走势自“十二五”以来出现了一定的周期性,具体表现为2-3年的涨跌幅周期。
图1 军工板块“十二五”以来的板块走势
2023年,国防军工(申万)持续了2022年的下跌趋势,全年下跌6.79%,连续2年跑输上证综指。2022年以来已下跌30.37%。
图2 2023年军工板块延续了2022年的调整态势
(二)军工行业周期性的表现及成因
“十二五”至今来看,军工板块走势存在以2-3年下跌,随后3年左右上涨的周期性特点。这种周期是否与军工行业的某些变化因素存在强关联?如果存在,那么对2024年以及未来这些强关联因素的变化进行分析与判断,就可以进一步为未来几年军工板块走势的判断提供重要参考。
1、军工行业周期性指标
从军工行业各类财务指标变化来看,军工板块年涨跌幅与收入变化存在较高关联性。基于中航证券军工核心上市公司(即主要收入或净利润来源于军工业务的上市公司,本章节内军工行业的收入、毛利润、研发投入、归母净利润、扣非归母净利润、经营性现金流、合同负债与预收款项、存货、员工人数以及研发人员数量等均基于中航证券军工核心上市公司数据分析)2011-2023年各年度财务数据,与国防军工(申万)指数走势进行了相关性分析,可以看出,在军工行业各类财务指标中,收入同比增速与国防军工(申万)指数的年涨跌幅关联系数达到0.55,表明该指标与军工板块走势存在着相对较高的关联性。
图3 军工板块走势变化与军工行业收入变化的相关系数较高
具体来看,军工行业收入整体变化呈现出与军工板块走势同步的周期性特征。“十二五”以来,以国防军工(申万)指数为代表的军工板块走势中,年涨幅超过10%以上的时间区间与军工行业收入同比增速达到峰值的时间区间(2014年与2021年)相近。究其原因,军工板块的走势主要是市场对军工行业发展现实和预期的叠加反映,而军工行业收入增速变化可以更直接的体现出行业需求向供给传导的动态变化,也更能客观反映出行业中短期发展趋势变化。
因此,对军工行业收入增速变化周期性的分析与判断将可以作为预判军工板块未来走势的一个重要参考因素。
图4 军工板块走势变化与军工行业上市公司收入变化的关联性较高
2、军工行业收入增速周期性成因
军工行业收入增速的周期性主要是三方面因素共同作用的结果,即:军工行业发展底层增速、军工行业发展计划性、政策调整及改革深化的阶段性扰动。“十二五”以来,军工行业收入增速形成周期性的主要原因,主要系军工产业在波动的军费增速下,叠加五年规划与国防建设目标中的计划性(具有周期性趋势),以及近年来各类军工行业发展政策与改革下的短期影响(具有短期阶段性扰动)共同作用下的一种外在表征。具体逻辑可如下图所示。
图5 军工行业收入增速周期性主要由三方面因素叠加构成
(1)军工行业收入增速的基础:政府对国防建设支持力度的波动
军工行业收入的主要来源仍以我国国内国防财政支出(即军费)为主。毋庸置疑,军费变化会直接传导并反映于军工行业的收入变化上。
军费方面,军工行业收入增速围绕军费增速波动,但近年来该趋势已经削弱,二者并不是简单的函数关系。“十二五”以来,根据军费增速的变化可以分为两个阶段,即加强经济扩张力度以及国防建设与经济发展并重两个阶段,具体如下:
① 加强经济扩张力度阶段(2011-2018年):为应对金融危机,我国采取了一系列经济刺激政策,此阶段我国加强经济扩张力度,GDP复合增速略高于军费增速。
② 国防建设与经济发展并重阶段(2019年至今):我国内部面对经济增速下行压力,同时外部环境不确定性增大,且中美贸易摩擦呈加剧之势,叠加宏观环境变化影响,我国经济增速有所放缓。而在俄乌冲突后,多国已开始宣布通过提高军费投入以应对全球局势的不确定性,更凸显出强军强国的必要性和紧迫性。中国的国防开支总体上与国家经济发展水平相协调,保持国防开支适度稳定增长。在此阶段,军费复合增速略高于GDP复合增速。
图6 “十二五”以来我国军费及GDP增速变化的两个阶段
军工行业收入增速早期围绕军费增速波动,但2019年后形成独立走势。我们注意到,军费作为我国军工行业的主要资金来源和物质基础,其增速变化本应与军工行业收入增速走势具有较强的一致性,但是从二者对比来看,走势关联程度并不高。
具体来看,在2011-2018年加强经济扩张力度阶段,军工行业收入增速基本上围绕军费增速上下波动,主要系五年规划与国防建设目标等计划性带来的周期性波动(详情见后文分析)。而在国防建设与经济发展并重的新阶段,军费增速趋于稳定,但军工行业收入增速变化基本已经脱离军费增速变化,形成独立走势。我们认为主要原因系近年来,军费作为国家财政资金的拨出,在落地到供给侧的过程中,还受到了包括军费使用效率提升、武器装备投入在军费中占比提升、军改及各产业发展政策等诸多因素影响,当前,军工行业的收入变化与军费变化已经不再是简单的函数关系。
图7 军工行业收入变化与军费增速走势
尽管近年来军工行业收入增速与军费增速出现偏离,但政府对国防建设支持力度,仍然与军工行业收入增速在大多数时间保持了同向变化。军费增速与公共财政支出增速的差值,可反映出我国政府对国防建设的支持力度,即“财政支出越少,军费投入越多,则说明国防建设投入力度越大”。从2011年以来的数据来看,政府对国防投入的财政支持力度基本与军工行业的收入增速呈现出正相关性变化,如2014年及2021年军工行业收入增速的极值同样也是政府对国防投入财政支持力度指标的极值。
图8 政府对国防投入的财政支持力度与军工行业收入增速在多数时期下存在同向变化
(2)军工收入变化周期性的主要来源:五年规划与国防建设中长期计划
军工行业五年规划的特点,以及国防建设中长期目标带来的计划性,是军工行业收入增速指标呈现出周期性的重要原因。
改革开放以后,随着市场经济体制的确立,我国的五年计划也在不断地转型,主要表现为从单一的经济计划转向全面的发展规划,从经济指标为主转向公共服务指标为主,从微观领域转向宏观领域,从短期计划为主转向中长期计划为主。国防军工行业的五年计划,也围绕着我国国民经济和社会发展的五年规划同步开展。
“十二五”期间,军工行业的计划性体现为“前松后紧”,军工行业的收入增速则呈现出“前低后高”,表明军费投入从计划、拨出到执行落地继而体现到供给侧,具有一定滞后性。“十三五”后期中美贸易摩擦带来的国产替代需求的紧迫性,叠加练兵备战的紧迫性,导致“十四五”计划“前紧”和收入“前高”,国家及行业政策变化成为了该阶段行业收入增速变化的主导因素。
图9 军工行业收入增速在“十二五”和“十三五”时期呈现出前低后高的变化趋势
国防建设目标重要节点,对军工行业具有重要的正向影响。在五年计划之外,军工行业收入增速还受到我国设立的多个国防建设目标时间节点的计划性影响。在各个国民经济和社会发展五年规划纲要,以及第十八次、第十九次以及第二十次全国代表大会(以下简称“十八大”、“十九大”以及“二十大”)报告中,明确提出过四个关于国防建设的时间目标节点。即2020年基本实现机械化,信息化建设取得重大进展,战略能力有大的提升;2027年如期实现建军百年奋斗目标;2035年基本实现国防和军队现代化;2050年把人民军队全面建成世界一流军队。2019年、2020年成为军工大年,其中重要原因就是受到2020年目标牵引,预计2027年的目标也将对2027年前的国防建设速度和军工行业收入产生重要影响。
图10 “十二五”以来五年规划和全国代表大会中提及的国防建设目标
(3)军工行业收入变化中的扰动性因素:影响军工产业发展的政策调整或改革深化
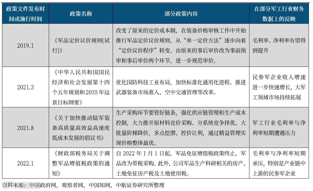
军工行业相关政策调整或改革深化,成为了若干阶段的扰动性因素,在某些年份可能会成为主导因素。我们列举了“十二五”以来具有代表性的政策文件变化及其影响分析,具体可以归结为下表所示。
表1 “十二五”以来部分政策文件发布或施行对军工行业利润表产生了短期影响
具体来看,“十二五”以来部分政策文件发布或施行对军工行业利润表产生的短期影响可以分为两类,即对收入增速的扰动以及对盈利能力的扰动。
① 对军工行业收入端的影响
在“十二五”以来的众多政策中,《关于鼓励和引导民间资本进入国防科技工业领域的实施意见》、《中华人民共和国国民经济和社会发展第十三个五年规划纲要》以及《中华人民共和国国民经济和社会发展第十四个五年规划和2035年远景目标纲要》均明确提及了允许并逐步放开民营企业从事军工领域业务,直接导致了2012年起民参军企业的收入增速出现快速发展,并于2014年超越军工央国企收入增速,这种态势一直维持至2022年。
2016年开始,军改对军工行业需求传导至供给侧的落地节奏产生较大影响,作为军工各细分板块下游链长企业的军工央国企在收入增速上出现波动就是例证之一。
图11 军工行业收入增速受到部分政策文件发布与实施的短期影响
② 对军工行业盈利空间的影响
近年来,《军品定价议价规则(试行)》、《关于加快推动陆军装备高质量高效益高速度低成本发展的倡议书》以及《财政部税务局关于调整军品增值税政策的通知》也都成为影响军工行业发展的重点政策军工行业发展过程中的重点政策。其中,《军品定价议价规则(试行)》改变了原来的定价成本制,在装备价格审核工作中开始推行军品定价议价规则,从“单一定价方法”逐步向着“定价议价程序”转变。尽管行业内的竞争格局会受到影响,但行业效率得到了提升,且具有核心技术、议价能力强、成本控制好的企业将会长期受益。该政策发布实施后的1-2年,军工央国企和民参军企业的毛利率与净利率均不降反升。而在2021年8月开始实施的《关于加快推动陆军装备高质量高效益高速度低成本发展的倡议书》,这种军品带量采购下的以量换价确实也在短期内造成了军工央国企毛利率出现微降,但净利率依旧保持增长。而2022年施行的军品增值税改革,叠加改革持续深化,2022年开始对军工行业的盈利空间产生了较大影响,特别是2023年的民参军企业受到的影响相对更大。
图12 军工行业毛利率“十三五”以来的变化情况
图13 军工行业净利率“十三五”以来的变化情况
3、军工行业其他指标的周期性
虽然军工行业的归母净利润、研发、库存、合同负债与预收账款等财务指标的变化与军工板块的走势关联性相对较低,但对军工行业内具体企业发展判断同样存在着较为重要的指引意义。
(1)净利率整体保持抬升态势
2017年至2023Q3,军工行业的净利润同比变化与营业收入同比变化的走势相同,且行业的净利润同比变化幅度超过了营业收入的同比变化。
图14 2010年至今(2023Q3)军工行业净利润增速情况
造成2017年后军工行业的净利润增速超过营业收入增速的主要原因是军工行业净利率的提升。可以看到,在2023年前军工行业的净利率总体维持了上升的态势,企业的净利润受到营业收入与净利率的双重增长驱动,变化幅度超过了营业收入的同比变化。我们认为,军工行业净利率整体抬升的原因主要是,军工央国企在国资委考核指标、国企改革三年行动等多项政策的影响下进一步提质增效,民参军企业规模效应逐渐凸显、创新能力不断攀升。
图15 2010年至今(2023Q3)军工行业净利率变化情况
(2)研发:军工行业投入力度逐步提升
军工行业具有研发周期长、投入高的特点,一型成熟的装备需要数年、十年、乃至数十年的预研、研发以及持续改型的长期投入。对应的,企业进入型号装备后,也往往能在型号装备放量期间为企业带来较为可观的收入和利润。可以说,研发能力才是未来收入的重要保障。整体而言,研发投入和行业收入,应是短期负相关,长期正相关。我们认为造成军工行业研发周期与板块走势短期相关性不显著,甚至出现负相关的原因在于:
① 军工行业“储备一代、预研一代、研发一代、装备一代”的特点意味着行业的研发与列装往往是平行并进的,从行业下游角度来看往往并无峰值。
② 各军种、各领域装备的集中研发、列装期本身存在错位,反映到军工行业上市公司整体后往往会平滑行业整体研发增速。如我国海军装备自“十二五”开始呈现快速列装期,国产航母、055万吨驱逐舰等先进装备接连入列人民海军、航空装备自“十三五”开始呈现快速列装期,歼-20、直-20等骨干装备接连入役等。
③ 研发周期与行业投产周期存在一定错位,处于研发周期时企业利润水平得不到充分释放,往往需要数年过渡到行业投产列装期才能抬升企业营收水平。
研究我国军工行业的研发周期存在一定难度,一方面我国军工行业的研发主体仍以军工院所为主,而军工央企院所的具体公开数据较少;另一方面我国军工行业鲜有同时承担多军种装备分系统及总装产品的上市公司。因此我们选择用美国军工复合体洛克希德马丁公司的研发、量产节奏作为客观反映军工行业研发周期的依据。我们认为该数据可以一定程度上反映我国军工行业的研发周期变化趋势,原因有三。
① 研发周期的具体时间可能有错位,但整体趋势不应有太大变化。美国军工行业的研发周期与我国军工行业的研发周期在具体时点的错位是一定的。举例来看,美国的C-130“大力神”系列运输机早在上世纪60年代便向美国各飞机制造公司提出技术招标,当时新中国成立不久,我国尚处于技术积累期。但研发周期的整体趋势并不会随国家情况变化而变化,平衡研发与量产的周期是军队与军工企业的共同追求。
② 洛克希德马丁公司作为有百年历史的军工企业,其核心产品的研发(图中浅蓝、灰色部分)、列装周期(图中深蓝色部分)可以较好的反映军工行业近几十年来“储备一代、预研一代、研发一代、装备一代”的特点。从上图中可以看到,自上世纪60年代开始至今,洛马公司的产品研发从未中断(即浅蓝色、灰色部分跨越了从上世纪60年代至今的全部年份,且并未在特定年份中过度集中)。考虑到我们仅统计了当下仍在持续为洛马公司贡献收益的核心产品(按公司2022年报中提及的部分major program),公司的未定型产品、已停产产品同样存在研发周期,因此洛克希德马丁产品的研发周期可能比图中所示的更加贯穿始终,研发周期的统计学“峰值”并不明显。
③ 洛克希德马丁公司作为美国海军、陆军、空军、海军陆战队等多军种的核心供应商,其核心产品的研制、生产周期可以反映出美国海、陆、空、天等各领域的研发情况。如其典型的F-35系列三型分别主要供给美国空军、海军陆战队、海军;其直升机系列产品广泛供给美国陆军陆航等。
图16 洛克希德马丁公司主要产品研发、量产期情况
从我国军工行业研发数据来看,2011至2022年间军工行业的研发费用率处于整体上升趋势。我们认为造成这一趋势的主要原因在于国产替代要求之下,创新能力显得尤为重要,因此全行业的研发投入强度也在不断加大。
图17 2011-2023年军工行业研发投入率情况
从军工央国企的研发费用率变化来看,军工央国企的研发费用率整体保持了平稳增长态势,可以看到在2020年后军工央国企的研发费用率增速相对较快,我们认为主要是在国资委央企考核标准将研发经费投入率纳入到“两利三率”、“两利四率”、“一利五率”等考核标准中的原因。
对于民参军企业,在2012年政策鼓励民参军企业发展的背景下,民参军企业的研发费用率在2012-2015年间维持了较高增长。但其后因军改等因素影响积极性有所下降。而在2020年后民参军企业逐步从“配套”入手, 向“核心”、“关键”领域进军,细分领域的集中度逐步提升,研发费用率恢复了增长趋势。
图18 2011-2022年军工央国企/民参军企业研发费用率变化情况
图19 2016-2022年军工央国企/民参军企业研发人员变化情况
图20 2011-2023年军工央国企、民参军企业研发投入增速情况
我国军工央国企与民参军企业的研发人员增速、研发投入增速变化、研发费用率变化呈现出一定程度上不同的走势,其中研发人员增速与研发费用率变化方面军工央国企与民参军企业的走势出现了显著不同。具体来看:
① 军工行业下游链长的研发主体仍集中在军工研究所而非总装厂,而军工央企的总装厂上市公司中往往并不包括军工研究所。因此下游总装类上市公司的研发投入、研发人员变化并不能直观展示行业的研发周期,相反行业上游企业(以民参军企业为主)作为主要承接武器装备原型机上游零部件、元器件及配套项目的主体,其研发人员、投入变化更能体现整体趋势。
② 企业投入资金研发的本质在于对所处行业未来发展的信心,对于民参军企业而言这一趋势更甚。军工行业需求侧的扰动因素如军品定价机制改革、国产替代趋势等都是对行业未来发展信心的核心影响因素,因此其不仅扰动了军工行业需求侧的变化,还直接(营收水平直接关系企业可投入研发资金)、间接(影响企业对所处行业未来发展信心)地影响了行业的研发投入水平。
③ 自国资委考核标准从“两利一率”变化为“两利三率”以来,在后续的“两利四率”、“一利五率”中研发经费投入率一直作为对军工央企的考核标准。在考核要求下,军工央企的研发经费投入率呈现平缓上升趋势。考核标准导致的变化使得相关数据无法明确地反应出行业变化趋势。
(3)产能和库存:历史性扩产逐步落地,主动去库存进入尾声
我们统计了自2016年以来可比军工行业的再融资次数,可以看到军工行业的再融资次数自2016年整体呈平稳上升趋势,并于2021年达到巅峰,而2022年、2023年出现一定回落。军工行业利用定增、可转债、配股进行募资的主要投向为军工行业的产能扩张,考虑到再融资的募集时间与项目建设周期,我们认为于2021年到达顶峰的上一轮再融资的扩产产能正逐步落地达产,行业产能正向峰值迈进。
图21 2016年至今可比军工行业再融资情况
自2016年以来,在2016-2022年间,军工行业的库存出现了一定提升,且军工行业的库存周期与行业扩产周期表现出了一定的相关性。具体来看:
① 2016-2021年间军工行业的存货同比变化与行业的收入同比变化出现一定增长。我们认为主要是伴随军工行业的整体收入增长,需求的逐步恢复伴随着生产的提速,行业处于补库存阶段。
② 军工行业的补库存周期与军工行业的再融资扩产周期出现了一定重合,在行业的补库存周期中军工行业持续进行融资扩产,并于2021年达到再融资数量的峰值。
③ 伴随2018年中美贸易摩擦,相关企业存在一定的提前囤货现象,如航天电器、国博电子等上市公司均提及因中美贸易摩擦公司增加常规备货和战略物资储备、战略性备货。
而在2022年后,伴随军工行业可比军工行业的再融资数量逐步减少与前次库存的逐步达产,军工行业的库存也逐步进入去库存阶段。伴随2023Q1-Q3军工行业需求侧的扰动,导致相关企业呈现观望态度,对未来的不确定性导致行业进入主动去库存阶段。同时,伴随前次扩产产能逐步达峰,供给侧产能逐步接近行业需求,行业备货需求进一步下降,加速了行业进入主动去库存阶段的速度。
图22 2011-2023Q3军工行业库存、营业收入同比变化与再融资数量情况(再融资数量见右轴)
(4)预收款项与合同负债周期:行业下游企业预收款项+合同负债增速对行业上游企业有1年的前瞻性
如图23所示,从军工央国企与民参军企业的预收款项+合同负债增速可以看到,在2021年前,军工央国企预收款项+合同负债的增速对民参军企业具有一定的前瞻性。尤其是当军工央国企预收款项+合同负债出现大幅度增长时这一现象更为明显,此前军工央国企预收款项+合同负债增速的两个峰值即2012年与2017年,均在次年反映到了民参军企业中。我们认为这一现象主要是因为军工央国企作为行业链长、行业下游需要时间将新订单传递给民参军企业。
但在21年后,这一现象不再明显,军工央国企在2021年中的预收款项+合同负债增速峰值并未反映到民参军企业的后续大幅增长。但考虑到2022年与2023Q1-Q3年中军工央国企预收款项+合同负债的增速为负而民参军企业增速虽有所放缓但仍有上涨,我们认为军工央国企的预收款项+合同负债大幅增长仍然一定程度可以反应到上游民参军企业中。
图23 2011-2023Q3军工央国企/民参军企业合同负债+预收款项增速情况
(三)基于周期性视角看军工行业未来变化
1、军工行业周期性下军工板块走势的判断
基于军工行业周期性的判断,我们认为军工板块周期性仍将与军工行业收入增速的周期性保持同步性,而军工行业收入增速的周期性主要是三方面因素共同作用的结果,即:军工行业发展底层增速、军工行业发展计划性、政策调整及改革深化的阶段性扰动。
对于以上三点因素在2024年-2027年间的变化,我们主要有如下判断:
① 军工行业发展底层增速:我国军费在中长期有望维持中高速增长,呈现出抗周期、逆周期特性,而中央政府对国防投入的支持力度也有望持续抬升。在2022年发布的二十大报告中,对外部环境的相关描述为“世界之变、时代之变、历史之变正以前所未有的方式展开”、“世界又一次站在历史的十字路 口”,而十九大报告中描述为“和平发与发展仍然是时代主题”、“国际力量对比更趋平衡”,十八大报告为“和平与发展仍然是时代主题”、“国际力量对比朝着有利于维护世界和平方向发展”。从“和平与发展仍然是时代主题”,到“国际力量对比更趋平衡”,再到“世界又一次站在历史的十字路口”,外部环境之复杂、挑战之严峻不言而喻。在2022年发布的二十大报告中,“安全”和“发展”的词频分别为“安全”91次,“发展”239次,首提“以新安全格局保障新发展格局”;相比之下,十八大报告(“安全”36次,“发展”301次)和十九大报告(“安全”55次,“发展”232次)中“发展”相对于“安全”的词频比要更高,我国对于国防建设支持力度大概率将保持持续提升态势。2024年军费预算增速维持在7.2%,我国国防支持力度较2022年与2023年进一步加大就是一个重要例证。
另外,以商业航天、民机、军贸出口为代表的“大军工”产业将快速发展,并有望形成军工行业第二增长曲线。军贸作为我国军工产业各供给侧主体收入的第二来源,受到国际军贸市场热度、进口国经济情况、政治因素等众多因素的影响。从斯德哥尔摩和平研究所(以下简称SIPRI)披露的我国军贸出口趋势指标值TIV的增速变化来看,中国军贸在2021年以来已经呈现出恢复性增长态势,“十四五”末期,伴随恢复式增长向内生式高速增长的改变,军品贸易顺差有望持续增长,在我国军工行业收入中的比重有望持续提高,而商业航天以及民机等其他大军工产业也将进一步抬升军工行业市场规模以及行业发展底层增速。
② 行业发展的计划性:2025年“十四五”目标与2027年建军百年目标的计划性对军工行业收入增速的正向影响将开始逐步显现。2024年我国将进入“十四五”时期中后期,距离“十四五”末年仅1年,距离2027年建军百年目标时点仅3年,在2024年政府工作报告中也再次明确提及,2024年要“打好实现建军一百年奋斗目标攻坚战”,“抓好军队建设‘十四五’规划执行”,在这两个时点前我国国防建设目标明确,需求确定。五年规划末期与2027年国防建设目标的计划性将有望持续为军工行业上市公司收入的提速带来明显的正向作用。
③ 政策调整及改革深化的阶段性扰动:军工企业受到影响的振幅和时间宽度将逐步下降,且中长期行业健康持续性发展态势显现将是大概率事件。2021年以来,军工行业改革政策不断落地,导致了军品价格变化(带量采购)、征收增值税、订单波动等诸多问题。事实上,大多政策调整和改革深化在现实层面上确实为军工企业的收入落地带来了短期扰动。但从背景上看,大变局百年之未有,国际局势倒逼、物质投入累积多年、技术积淀趋于成熟,多种条件促成军工行业近年来的空前大发展。这种空前大发展的变化之下,军队客户从体制、机制、采购、定价等方方面面不断进行着改革和优化;军工央国企持续深化改革追求高质量发展;民参军企业在紧抓历史性机遇的同时,也谋求自我变革。放眼未来几年,新政策施行与改革深化预计仍将持续,军工行业的扰动仍将存在,但我们判断这种扰动的影响无论是在时间长度上,还是深度上都将逐步缩小,且逐步转化为维持行业中长期健康持续性发展的积极因素。
基于以上三个因素的判断,从五年规划维度上看,“十四五”军工板块走势与军工行业收入增速,有望共同呈现出前高中低后高的“V字型”,特别是2024年后重新进入上行通道,直到实现2027年建军百年目标。
图24 未来三年军工行业有望迎来新的上行周期
2、军工行业其他财务指标变化的判断
① 净利润变化的判断:2024-2027年间军工行业的净利润有望受到营业收入与净利率的双重增速驱动,呈现整体上升态势。未来军工行业的净利润变化仍将受到行业营业收入增速与净利率变化的双重影响。我们认为军工行业的营业收入有望自2024年进入上行通道,直到实现2027年目标,行业的净利率也有望维持持续增长态势。
② 研发投入变化的判断:未来军工行业研发投入增速仍将领先于收入增速,研发投入率呈现出整体上升态势。“十二五”以来,军工行业上市公司研发费用率始终呈现出提升态势,而在我国国防建设目标已经由“2020年基本实现机械化,信息化建设取得重大进展”更新为“十四五”规划中提出的加快机械化信息化智能化融合发展之下,武器装备的研发效率与生产效率将有望不断提升,而与之对应的研发投入力度也将不断加强。
③ 库存周期的变化:高景气军工细分领域将重新迎来新一轮补库存周期。当前军工行业因受需求侧的扰动,与前次扩产的产能逐步落地、达峰等多重因素影响,行业进入主动去库存阶段。伴随后续扰动因素消失、需求的持续释放,我们认为在相对短暂的行业被动去库存阶段后,行业整体尤其是高景气军工细分领域将重新迎来新一轮补库存周期。
④预收账款+合同负债周期的变化:军工央国企的预收款项+合同负债数据仍可作为民参军企业未来潜在收入变化的一个前瞻性指标。我们认为民参军企业的预收款项+合同负债较军工央国企的一年延后现象,伴随行业需求侧扰动因素的消散可能将再次出现。届时,以中下游上市公司为主的军工央国企的预收款项+合同负债数据可以继续作为民参军企业未来潜在收入变化的一个前瞻性指标。
中航证券研究所由五次获得新财富机械(军工)第一的明星分析师邹润芳领衔,董忠云博士担任首席经济学家,着力打造总量研究引领,以军工、硬科技为代表的战略新兴产业链投研体系,同时重点覆盖部分大消费领域。
研究所拥有全市场最大的军工团队,依托航空工业集团央企股东优势,深耕军工行业各细分领域,同时涉猎宏观策略、先进制造、科技电子、新能源、新材料、医药生物、农林牧渔、非银、社服等多个研究方向。目前的主要业务包含:投研服务(可全面服务一、二级市场机构投资者)、主题指数构建及相关产品研发、协助投行类项目承揽及合作等。
张超(证券执业证书号:S0640519070001),中航证券军工行业首席分析师,毕业于清华大学精仪系,空军装备部门服役八年,有一线飞行部队航空保障经验,后在空装某部从事总体论证工作,熟悉飞机、雷达、导弹、卫星等空、天、海相关领域,熟悉武器装备科研生产体系及国内外军工产业和政策变化;2016-2018年新财富第一团队核心成员,2016-2018年水晶球第一团队核心成员,2022-2023年Wind金牌分析师榜单国防军工行业第一名。
zhangchao@avicsec.com
王宏涛(证券执业证书号:S0640520110001),中航证券军工行业分析师,毕业于中国航天科工集团第二研究院第二总体设计部,飞行器设计专业博士。曾从事航天装备总体设计方向研究,熟悉国内外各类航天整机及主要分系统设计原理,对我国航空航天各军用武器设备行业有较深入了解。
wanght@avicsec.com
梁晨(证券执业证书号:S0640519080001),中航证券军工行业分析师,从事军工行业研究;北京科技大学材料硕士;熟悉航空制造、材料加工等领域,熟悉军工企业科研及生产体系。
liangc@avicsec.com
方晓明(证券执业证书号:S0640120120034),中航证券军工行业分析师,清华大学工程力学与航天航空专业学士、经济学专业双学士,航天航空学院飞行器设计专业硕士;具备两年军工行业股权投资经验,关注航空航天领域。
fangxm@avicsec.com
王绮文(SAC执业证书号:S0640121120018),中航证券军工行业分析师,香港城市大学商务资讯系统理学硕士,从事军工测试类公司研究。
wangqw@avicsec.com
王菁菁(证券执业证书号:S0640518090001),中航证券军工行业分析师,英国萨里大学金融管理理学硕士,具备军工产业从业背景,熟悉武器装备科研生产体系,从事兵器、兵装相关领域研究。
wangjj@avicsec.com
郭鑫(证券执业证书号:S0640522090002),中航证券研究所军工行业分析师,美国艾德菲大学管理硕士,重点关注军工无人机、电子等领域。2019年6月加入中航证券。
guoxjr@avisec.com
严慧(证券执业证书号:S0640123080006),中航证券研究所军工行业研究助理,北京航空航天大学飞行器设计专业硕士,航天院所总体设计部产业背景,主要覆盖导弹,通信卫星等领域。
yanhui@avicsec.com
滕明滔(证券执业证书号:S0640123070037),中航证券研究所军工行业研究助理,北京航空航天大学理论经济学硕士,主要覆盖卫星产业相关公司。
tengmt@avicsec.com
刘帅(证券执业证书号:S0640123070036),北京理工大学宇航学院飞行器动力工程专业学士、流体力学硕士,发表和授权航空航天领域论文和专利近10篇,获得研究生国家奖学金,主要覆盖航空航发板块。
lius1@avicsec.com
证券研究报告名称:《飞雪迎春到——军工行业十问十答&2024年投资策略》
对外发布时间:2024年3月16日
航空报国
航空强国
○

