文 张超 梁晨
(接上文)
三、高性能纤维及复合材料篇
复合材料的完整定义是由不同材料(包括金属、无机非金属和有机高分子材料)互为基体或增强体,用物理和化学方法在宏观尺度上复合而成的新型材料。而纤维增强复合材料是目前高性能复合材料的重要结构。这种复合材料的增强材料主要是一些高性能纤维。
目前三大高性能纤维分别为碳纤维、芳纶纤维、以及超高分子量聚乙烯纤维。工业和信息化部2019年发布的《重点新材料首批次应用示范指导目录》中,将符合相关性能要求的超高分子量聚乙烯纤维、高性能碳纤维、芳纶及制品等高性能纤维及复合材料,都列为“关键战略材料”。三种纤维及其复材凭借各自优异的性能,目前在国防军工领域的应用深度、广度不断提升。而除了这三种纤维外,包括石英纤维、陶瓷纤维相关的复合材料也有相应的军工应用场景。从三大高性能纤维的地位来看,碳纤维、超高分子量聚乙烯纤维的问世,一定程度压缩了芳纶纤维的应用,但由于纤维性质的差异,三者也均在不同的应用场景有着无可替代的位置,有时甚至还会一起使用,比如对于碳纤维复合材料,可以通过添加几层芳纶纤维织物来提高抗冲击性能。由50%的碳纤维和50%的芳纶纤维组合而成的混杂复合材料,与仅由碳纤维制成的复合材料相比,抗冲击性能最高可提高25%。同时,相对于一些传统金属材料,这些高性能纤维材料更“年轻”,未来性能指标有望持续提升。
1、碳纤维及其复合材料——国防战略性先进材料
1.1、国防装备关键材料,性能优异
碳纤维(Carbon Fiber,简称CF)是由有机纤维(粘胶基、沥青基、聚丙烯腈基纤维等)在高温环境下裂解碳化形成碳主链结构,含碳质量分数在95%以上的特种无机纤维,以其优异的物理化学性能被誉为“黑色黄金”。碳纤维一般不会直接使用,通常以碳纤维为增强体,与树脂、金属、陶瓷等为基体结合形成为碳纤维复合材料。
碳纤维及碳纤维复合材料属于战略性先进原材料,是国防装备的关键材料,在航空航天、轨道交通、风力发电、新能源汽车、建筑补强等领域具有广阔的应用空间。碳纤维材料的优异性能主要包括:①质量轻,强度高:密度为1.5-2g/cm³,相当于钢的1/4、铝合金的1/2;强度比钢大4-5倍、比铝大6-7倍,弹性回复为100%;②耐高温、低温:在3000℃非氧化气氛下不融化、不软化,在液氨温度下依然很柔软、不脆化,热弹性系数小;③导电性能好:25℃时高模量碳纤维的比电阻为775Ω*cm,高强度碳纤维为1500Ω*cm;④耐酸性好:对酸呈惰性,耐浓盐酸、磷酸、硫酸等侵蚀;还具有耐油、抗辐射特性。⑤摩擦系数小:自身具有润滑性。
碳纤维可以按照原丝类型、力学性能、丝束大小等不同维度进行分类:
按原丝类型分类:碳纤维的原丝主要有聚丙烯腈(PAN)原丝、沥青纤维和粘胶丝,由这三大类原丝生产出的碳纤维分别称为聚丙烯腈(PAN)基碳纤维、沥青基碳纤维和粘胶基碳纤维。其中,聚丙烯腈(PAN)基碳纤维相较于其他两种碳纤维工艺难度更低,并且拥有优异的成品品质和优良的力学性能,目前占据主流地位,产量占碳纤维总量的90%以上,粘胶基碳纤维还不足1%。
按丝束大小分类:K表示碳纤维单丝的数量,如1K代表一束纤维丝里包含了1000根单丝。一般而言,每束碳纤维根数小于24000根(24K)的被称为小丝束;大于48000根(48K)的则称为大丝束。小丝束碳纤维在工艺控制上要求更严格,碳化等设备造价高,主要应用于国防军工等高科技领域,以及体育用品,如飞机、导弹、火箭、卫星和渔具、高尔夫球杆、网球拍等;大丝束碳纤维成本相对较低,具有更高的性价比,主要应用于医疗器械、机电、土木建筑、交通运输和能源等工业领域。
按力学性能分类:碳纤维因其优良的力学性能,在应用时多是作为增强材料,因此使用中更多的是按其力学性能进行分类,拉伸强度和模量是国际碳纤维分类的主要标准,可分为高强型(GQ)、高强中模型(QZ)、高模型(GM)、高强高模型(QM)。拉伸强度越大,碳纤维越难被拉断;拉伸模量越大,碳纤维越刚性,越“宁折不弯”。实际使用中,一般采用世界碳纤维龙头——日本东丽的产品编号表示力学强度,碳纤维拉伸强度T300<T600<T700<T800<T1000,拉伸模量M30<M40<M46<M50<M60<M65。
碳纤维复合材料事实上是由增强体和基体两部分组成,一般碳纤维复材主要形态、性能及应用场景上的差别是由组成基体所决定的,因此一般可以将碳纤维复合材料分类为碳纤维增强树脂基复合材料、碳纤维增强碳基复合材料(C/C)、碳纤维增强金属基复合材料和碳纤维增强陶瓷基复合材料等。其中树脂基复合材料是市场需求最为广阔的碳纤维复合材料,约占总碳纤维复合材料需求总量的70%左右。
由于碳纤维复合材料诸多良好性能所以我国使用碳纤维复合材料主要用于航空航天领域的武器装备上,主要是用于生产战斗机的外部结构部件和内部一些特殊部位的部件等。
1.1.1、航空领域:减重经济效益显著,得到广泛青睐
用碳纤维复合材料代替钢或者铝,减重效率可达到20%-40%,因此在航空航天领域得到广泛青睐。飞机结构材料约占起飞总重量的30%左右,减轻结构材料的重量可以带来许多好处。对军用飞机而言,减重在节省燃油的同时扩大了作战半径,提高了战场生存力和战斗力;对于客机而言,减重节省了燃油、提高了航程和净载能力,具有显著的经济效益。
碳纤维复材在军机应用占比不断提升。碳纤维复合材料不仅应用于机身,也逐渐成为喷气飞机发动机、涡轮发动机、涡轮的主要结构材料。此外,飞机的抗氧化碳-碳鼻锥帽和机翼前缘、超音速飞机的刹车片等都使用碳纤维复合材料。从1969年起,美国F14A战机碳纤维复合材料用量仅有1%,到美国F-22和F35为代表的第四代战斗机上碳纤维复合材料用量达到24%和36%,在美国B-2隐身战略轰炸机上,碳纤维复合材料占比更是超过了50%,用量与日俱增,目前碳纤维复合材料在军用飞机上占30-40%。
民机对碳纤维复材稳定性要求更高。民机市场对碳纤维的性能要求通常与军机相当,但对碳纤维质量稳定性的要求比军机更高,必须按国际权威机构制订的标准,通过由民用航空适航部门监督下进行的适航鉴定。
1.1.2、航天领域:高强高模主要应用领域,导弹用量占比不断提升
2020年航天领域的碳纤维需求量占航空航天领域碳纤维需求的比例为1.80%,需求基数不大但高性能需求强,应用广泛,同时随着我国远程战略武器的快速发展,有望扩大碳纤维复材的应用占比。根据碳纤维强度和模量特点可应用于不同领域,目前碳纤维复合材料已经广泛应用于导弹武器、运载火箭、卫星和航天飞机等航天领域。一般来说,标准模量通用型T300级碳纤维主要应用导弹主次承力结构件和防隔热部件。高强中模T800级和高模碳纤维主要用于飞行器和导弹等主承力结构件,而高强高模碳纤维主要应用于卫星承力结构件。
我国生产的导弹和火箭目前碳纤维应用不断拓展。新一代洲际弹道导弹——东风-41和巨浪2洲际弹道导弹都采用了国产碳纤维材料生产的导弹壳体,快舟十一号固体运载火箭一级发动机也使用了大尺寸碳纤维复合壳体,标志着我国大尺寸碳纤维复合壳体发动机技术工程应用的跨越式提升。
用于导弹武器,碳纤维复合材料(CFRP)在导弹上的主要应用方向是导弹舱体、弹翼、舵翼面及发动机壳体结构等主要承力部件,这些部件占据了导弹结构质量的主要部分。T800和IM7为代表的高强中模型碳纤维复合材料典型应用如导弹发动机壳体等。一些碳/碳复合材料,主要应用于导弹武器的热防护部件,如固体导弹发动机的喷管、喉衬等防热部件和高超声速飞行器的头部和翼前缘等部件。
用于运载火箭,T300级、T700级、T800级碳纤维已经大量应用于国外先进运载火箭,包括火箭整流罩、仪器舱、壳体、级间段、发动机喉衬和喷管等。
用于卫星,目前国外应用较多的碳纤维包括M40、M40J、M55J和M60J级碳纤维,由这些高模碳纤维制备的复合材料主要应用于卫星和飞船的承力筒、蜂窝面板、基板、相机镜筒、抛物面天线等结构。
1.1.3、船舶军舰:尚在尝试阶段,部分关键部件已经得到应用
碳纤维复合材料具有良好的声、磁、电性能:透波、透声性好,无磁性,因此可以用于提高军舰的隐身性能。在舰船的上层建筑中使用复合材料不仅可以减轻船体的重量,而且通过在夹层中嵌入有滤波功能的频率选择层,就可以在预定的频率下发射和接受电磁波,从而屏蔽敌方的雷达电磁波。
目前碳纤维复合材料在船体的应用尚在尝试阶段,但在舰船关键部件已经得到应用。碳纤维复合材料可应用于船舶上层建筑,可减轻上层建筑的质量,提高安全性能;用于舰船推进器,可减轻推进器质量,降低油耗、延长使用寿命;用于桅杆、船体结构,可增加整体强度;CFRP叶片不仅更轻、更薄,还可改善空泡性能、降低振动、减少燃油消耗;在推进系统上可用作螺旋桨和推进轴系,减轻船体的振动效应和噪声,多用于侦察舰和快速巡航舰;在机械和装备上可用作方向舵,某些特殊的机械装置和管道系统等。此外,高强度的碳纤维绳索在海军军舰的缆绳和其他军用物品上也有较为广泛的应用。未来随着碳纤维复合材料科学的发展和制造工艺的改进,在船舶军舰上的应用将得到更加蓬勃的发展。
1.2、产业链核心在碳纤维制备,技术壁垒高
目前只有沥青纤维、聚丙烯睛(PAN)纤维和粘胶(纤维素)基纤维三种原料制备碳纤维工艺实现了工业化。聚丙烯腈(PAN)基碳纤维产量占产业总量的90%以上,粘胶基碳纤维占比只有1%左右。
碳纤维产业生产制造环节流程长,工序多且复杂,资金、技术和生产壁垒都很高。聚丙烯腈基碳纤维的生产,主要分为两步:第一步是将基础石油化工产品聚丙烯腈通过聚合、纺丝形成碳纤维原丝;第二步是原丝经过整理后,送入氧化炉制得预氧化纤维(俗称预氧丝),预氧丝进入碳化炉制得碳纤维,碳纤维经表面处理、上浆即可得到碳纤维产品。对于聚丙烯腈(PAN)基碳纤维而言,上游的原丝制备技术是其制备的核心。碳纤维的强度显著地依赖于原丝的微观形态结构及其致密性。质量过关的原丝是产业化的前提,是稳定生产的基础。碳纤维可制成碳纤维织物和碳纤维预浸料;碳纤维与树脂、陶瓷等材料结合,可形成碳纤维复合材料,最后由各种成型工艺得到下游应用需要的最终产品。
碳纤维原材料为石油化工行业的副产品丙烯腈(AN),主要通过原油炼制、裂解、氨氧化等工序获得。下游应用主要及总在ABS/SAN树脂,腈纶,丙烯酰胺等化工产品,消费占比接近90%,碳纤维应用总体占比仍然较小,但根据Technavio的最新市场研究报告显示,在2019年至2023年期间,碳纤维需求的不断增长预计将推动全球丙烯腈市场实现3%以上的复合年增长。
纺丝的方法有干法和湿法,目前湿法是工业上普遍采用的纺丝方法。这里所说的湿法纺丝,是指聚合物的凝固过程发生在液相中的纺丝方法。因而,喷丝板浸入在凝固浴中,纺丝原液通过喷丝板直接进人凝固浴的湿喷湿纺和喷丝板不与凝固浴直接接触,纺丝原液从喷丝板喷出后首先经过一定距离的空气段,然后进入凝固浴中凝固的干喷湿纺都属于湿法纺丝。不过,在国内碳纤维业界,习惯上湿法纺丝仅指湿喷湿纺,而干喷湿纺有时候又被称为干湿法。这两种纺丝方法,在PAN基碳纤维原丝的工业化生产中都有应用,两者各有优势,一般认为东丽公司的T700系列产品采用的是干喷湿纺,而T800系列则采用的是湿喷湿坊。
碳纤维生产所需设备非常多,但从原丝到碳纤维过程中,最关键的有加热所需的氧化炉和碳化炉,设备的稳定性直接关系到生产链的运转能力和产品性能。经过石墨化处理所得碳纤维经过无损伤检验后送环氧树脂处理浴用稀环氧树脂进行溶液浸润处理,使得到的单向无纬碳纤维布具有良好的横向粘接性,便于使用时操作。处理过的无纬布进入溶剂干燥器使溶剂蒸发,然后再经无损伤检验即得成品碳纤维。
碳纤维复合材料的生产,在去除碳纤维本身的生产过程后,关键就是在于增强体与基体之间如何更好的结合,因此不同基体之间的工艺手段就会有较大差距。以树脂基碳纤维复材为例,可以根据在成型过程中对模具的使用情况将成型方法分为开模成型(手糊成型、喷射成型、缠绕成型、热压罐成型等)、对模成型(树脂传递成型,模压成型,注塑成型,真空袋成型)和其他成型方法(板材层压,连续拉挤成型)三大类,不同的成型工艺各有优势、劣势以及局限,如果选择的成型工艺不合适,可能会大大增加产品的成本。
碳纤维生产规模效应强。通常在碳纤维生产成本构成中,原丝占51%左右,大约2.2公斤原丝生产1公斤碳纤维。原丝的生产过程中,折旧及能耗占比较大约40%,提高生产效率可以有效减少单吨折旧及能耗。并且,碳纤维的强度显著依赖于原丝的微观形态结构及其致密性,质量过关的原丝是产业化的前提、稳定生产的基础。
日本东丽曾测算出,碳纤维行业具有规模经济性。生产线的规模如果小于400t/a很难盈利;千吨线盈利能力也不高,成本大概21.96美元/kg;若单线规模从1000t上升到2000t,成本可降低10%;规模上升至3000t成本可降低15%;若上升到万吨线,成本可降低近30%至17.44美元/kg。若再将干喷湿纺工艺继续优化、提高纺丝速度,则成本可进一步降低至12-13美元/kg。
其中,小丝束碳纤维制造工艺要求更高、成本也较高,广泛应用于航空航天领域,各国对高性能的小丝束碳纤维(宇航级)均采取严格的出口管制措施。国内大丝束成本跟以东丽为首的海外龙头企业有较大差距,仍需在提高纺丝速度、设备国产化等方面重点攻关。
1.3、碳纤维需求快速增长,国产替代空间巨大
全球碳纤维及复合材料快速发展:2020年全球碳纤维市场需求约10.69万吨,较上年提升3.05%。其中,风电占比29%,航空航天占比约15%,体育休闲占比约14%,汽车占比约12%。预计到2025年,全球碳纤维市场需求量有望达到20万吨,年复合增速在13%。
从应用行业来看,风电、航空航天、体育休闲、汽车是使用碳纤维最多的四个领域。其中,由于航空航天所用的碳纤维单价显著高于其他行业,它以15%的市场份额占到38%的市场金额,体现了较高的附加值。
从碳纤维复合材料的方面来看,2020年全球树脂基碳纤维复合材料的需求量为16.44万吨,根据树脂基占比在70%左右,预计2020年总碳纤维复合材料的需求超过23万吨。
航空航天碳纤维及其复材价值更高。碳纤维复合材料的主要收入来自航空航天,其中,波音、空客与美国的军用航空航天占据绝大部分市场。航空航天军工的复材工艺环节比较复杂,从预浸料、自动铺带铺丝、热压罐、装配,每个环节的各类检验手段。这些均在碳纤维基础上,增加了很多附加值。而其他工业用碳纤维复材,尤其是近两年风电领域,通过拉挤成型直接制造风电碳板,大幅降低了成型复材成本。此外航空航天的研发周期更长,一款新的复材进入机型,周期起码十年,而风电碳梁通常在1-2年,一定程度也加大了航空航天的附加值空间。
国内碳纤维需求国产替代空间巨大。国内市场方面,2020年国内碳纤维市场总需求为4.89万吨,同比增长了29%,增速远超全球。约占全球46%的市场。但可以发现进口量为3.04万吨(占总需求62%),国产纤维供应为1.85吨(占总需求38%),总体仍然呈现出国内产能存在巨大的供不应求。但随着近几年的发展,我国国产碳纤维比重在不断提升,增长速度也持续加速,给予国内碳纤维需求增速25%,国产碳纤维增速35%,预计到2025年我国碳纤维需求将达到14.9万吨,国产碳纤维占比有望超过55%。
我国航空航天应用占比亟需提升。我国的碳纤维应用主要集中在体育休闲、风电等领域,二者合计占据了约3/4的市场需求。国内航空航天领域碳纤维需求低于全球平均水平,2020年航空航天市场碳纤维需求量约为1700吨,占国内市场碳纤维总需求量的3.50%,远低于全球市场15.00%的占比,一方面是国产高性能碳纤维产品供给不足制约了航空航天市场的大规模应用,另一方面是由于我国民用航空市场的缺失,未来随着C919等的批产落地,有望通过民机带动我国航空航天碳纤维市场快速提升。
航空航天碳纤维复材价格高,随着产业成熟价格有望下降。从中国碳纤维复合材料来看,2020年我国树脂基碳纤维复合材料需求量为7.52万吨,占全球需求的46%。产值达到489.19亿元,其中占比最大的仍然是附加值最高的航空航天行业,价格上可以达到7000元/公斤。国内航空航天用碳纤维价格高一方面是产品结构的差异,相比较国外中国航空航天碳纤维应用主要是军品,没有大批量价格低的民用航空碳纤维产能;另一方面,国外禁止中国购买高端碳纤维,因此这一部分产能都是国内供给,成本控制较国外有差距,一定程度拉高了单价。但随着我国高端碳纤维技术、产能的不断突破,同时叠加国内民机市场的发展,我国航空航天碳纤维成本控制问题有望得到改善,价格也将下降到具有竞争力的位置。
军机碳纤维年需求超千吨。根据《WORLD AIR FORCES 2022》报告,中美之间军用飞机的数量仍有较大差距,假设中国未来10年各类军机建设数量可以达到中美差值的50%,那么预计军机碳纤维复合材料需求可以达到2万吨,再假设碳纤维复材和碳纤维的转换比在65%,那么预计未来10年军机碳纤维需求量为1.3万吨,年均需求超过千吨。
民机将打开航空用碳纤维巨量市场。根据中国商飞公司市场预测年报(2021-2040),预计2021-2040年中国将累计交付9084架新机,假设这些新增飞机都是我国自产型号,预计未来20年碳纤维复材需求量在20万吨,折合碳纤维13万吨,平均每年的碳纤维复材需求在1万吨级别。
风电叶片应用发展迅猛,未来有望引领工业碳纤维快速增长。2020年全球风电风叶片碳纤维需求为3.06万吨。电叶片大型化是风电的发展趋势,当前风轮直径已突破125m,未来正朝着长度为150m、250m的大型风电叶片前进。碳纤维在实现风电叶片大型化、轻量化时的主要优势是在满足一定强度要求的前提下,具有其他材料不具备的高比模量,因此碳纤维材料是更加理想的选择。例如,3MW的风机的叶片,使用碳纤维替代传统的玻璃纤维,叶片的重量将减少32%,成本下降约16%。四百余家风能企业在2020年北京国际风能大会上联合发布的《风能北京宣言》指出:在“十四五”规划中,须为风电设定与“碳中和”国家战略相适应的发展空间,保证年均新增装机5000万千瓦以上。2025年后,中国风电年均新增装机容量应不低于6000万千瓦,到2030年中国风电累计装机容量至少达到8亿千瓦,到2060年至少达到30亿千瓦。假设风电叶片碳纤维需求年复合增速在25%,那么预计到2025年风电叶片碳纤维年需求有望达到9.34万吨。
受益热场部件、刹车盘市场,碳/碳复材发展迅速。碳/碳复材是在碳纤维基础上进行了石墨化增强处理的产品,碳/碳复材能够耐受2000℃的高温,是极少数在高温下力学性能不降反升的材料。主要有三大应用,分别是热场部件、航天部件、刹车盘等领域。2020年全球碳/碳复材的需求规模大约为5000吨,国内约3000吨。目前受益于“双碳”政策刺激,光伏热场需求激增,同时在国内军机数量快速增长以及实战化训练的环境下,飞机刹车盘需求也同步提升。假设这部分碳纤维需求年复合增速为30%,预计到2025年碳/碳复材碳纤维需求有望达到1.86万吨。
1.4、打破国际垄断,共同构建国内高端碳纤维话语权
全球属于巨头垄断市场,主要集中在美日欧:整体来看,全球碳纤维市场属于国际巨头垄断市场,小丝束(主要是航空航天用)产品主要集中在日本企业(东丽、东邦、三菱),大丝束产能则主要在欧美(美国卓尔泰克、德国SGL等)。2015年东丽收购卓尔泰克公司后,其产能和市场占比近全球的三分之一,形成一家独大的垄断局面。
技术持续突破,逐渐打破国外封锁,高端产品仍与世界先进水平差距较大:近年来,我国碳纤维制备技术整体进步较快,高强度、高模量产品制备持续获得突破,高模高强碳纤维关键技术也在不断进步。国内T300、T400级别产品的生产技术已经成熟,部分头部企业已经可以规模化生产T700、T800级别产品,开始小批量生产T1000、M55J级别以上的产品。但是,总体来看国内企业在中高端产品的质量稳定性、产品离散度等指标上与世界先进水平相比存在不小距离,在产品系列化程度、下游复合材料制备、成型技术等方面更是差距明显。目前我国航空航天军用碳纤维主要是高性能小丝束为主,可以生产的企业主要有光威复材、中简科技、恒神股份以及中复神鹰。目前能够稳定供应批产装备的主要是光威复材和中简科技两家。
高端碳纤维供不应求,纷纷扩产满足航空航天高速增量需求。在目前国内军用碳纤维整体供不应求的情况下,这些厂商之间竞争情况相对平和,对于目前一些批产型号基本是各自独供,但未来随着各企业的产能上台阶,一些新型号装备的预研或形成竞争。航空航天的高景气带动相关企业纷纷提出扩产计划,如中简科技在2021年千吨线投入生产后,马上提出1500吨产能的扩产计划。
碳纤维复材重要中间环节预浸料与预制体。树脂基碳纤维在生产过程中,预浸料的生产是关键的中间体,一般碳纤维生产企业在打通下游复材生产能力时,基本都具备预浸料生产能力,比如光威复材、恒神股份等都可以进行预浸料的生产,但在我国航空用预浸料方面,基本被中航高科下的中航复材所垄断。预制体是碳/碳复材重要的制造环节,主要的上市企业是楚江新材子公司江苏天鸟,同时天宜上佳2021年碳纤维预制体生产线实现投产。碳碳复材方面,国内主要上市企业有博云新材、北摩高科、天宜上佳以及中天火箭子公司等。
1.5、小结
碳纤维及其复合材料凭借其低密度、高强度、高模量、高稳定性的特点,在航空航天、汽车船舶等领域应用广泛,引领着轻质化材料的浪潮。碳纤维产业的发展受到国家政策的大力扶持,碳纤维在中国制造2025中被列为关键战略材料之一。碳纤维复合材料能够应用于飞机机身、喷气发动机、涡轮等部件,还可应用于火箭、导弹以及人造卫星中,此外在船舶上也有应用。目前我国已经从上游碳纤维本身打破了国外的封锁,尽管在成本控制上仍然存在差距,但随着高性能碳纤维在武器装备上规模化应用,有望进一步拉动整个产业的良性发展。
我们认为,目前国内航空航天领域对高性能碳纤维的需求持续快速增长。国内高性能碳纤维产能严重不足,进口替代空间大。随着国产碳纤维产业高性能化和规模化、低成本化进程的深入快速发展,相应行业领先企业有望充分受益于市场需求拉动。国内厂商重点关注,碳纤维:光威复材(300699)、中简科技(300777)等;航空预浸料:中航高科(600862);碳碳复材相关:楚江新材(002171)、天宜上佳(688033)、北摩高科(002985)、博云新材(002297)、中天火箭(003009)。
2、芳纶纤维及其复合材料——防弹装甲的优质材料
2.1、坚韧、耐冲击,广泛用于防弹及武器装甲上
芳纶纤维(Aramid fiber)全称为“芳香族聚酰胺纤维”,具有超高强度、高模量和耐高温、耐酸耐碱、重量轻等优良性能,芳纶纤维于1960s由美国杜邦公司(商品名为Kevlar)研发成功并商业化,因此在碳纤维出现之前,芳纶纤维一直占据着高性能纤维市场。与碳纤维一样,芳纶纤维并不会直接作为最终产品,至少要做成织物或相应的复合材料才能使用。
凭借优异性能,是理想的防弹复合材料:芳纶纤维具有特殊的性能,包括优异的抗冲击和耐磨性、耐高温性以及低重量等:
①抗冲击性,坚韧且可吸收大量能量而在压力下不会破裂,芳纶纤维复合材料的抗冲击性能是碳纤维复合材料的5倍。它广泛用于制造防弹背心、船只、皮艇以及军用车辆部件的装甲;
②低密度/低重量,芳纶纤维具有极低的重量,这是制造复合材料的一个优势。虽然碳纤维复合材料本身被认为非常轻,但是芳纶纤维复合材料比碳纤维复合材料轻约20%。在复合材料中使用芳纶织物可增加抗冲击和耐磨性,并降低了复合材料元件的重量;
③耐磨性,芳纶纤维复合材料已经广泛应用于易磨损的零部件,如保护赛车发动机的防滑板。芳纶通常被萃取工业(如采矿工业)用于加固输送带的橡胶带,并确保更高的强度和耐磨性,由于这些特性,该材料可用于复合材料以及工作服,如使用芳纶织物的防割安全手套;
④低介电常数,芳纶纤维复合材料的介电常数低至3.85(10GHz),芳纶纤维复合材料外壳/天线罩即可保护天线不受损坏并且还确保良好的信号性能。相比之下,玻璃纤维复合材料提供的介电常数为6.1(10GHz),导致天线信号功率和性能降低60%。除芳纶外,还使用石英纤维,其介电常数为3.78(10GHz)。因此这种天线广泛用于军事目的,例如在军用飞机上。
⑤其他特性,芳纶纤维具有低热膨胀特性,在高温下非常稳定。芳纶纤维是很好的绝缘体,不导电。
由于这些特性,这种材料经常用于陆军、空军、水上运动和汽车运动,以及轮胎、服装和防护手套的制造和许多其他用途。
2.1.1、航空航天领域:质量轻、强度高,可作为透波、承受冲击的结构件
在航空航天方面,芳纶由于质量轻而强度高,作为结构材料可节省了大量的动力燃料,比如常用作蜂巢结构材料,采用环氧树脂浸渍芳纶布形成芳纶预浸料,并直接与蜂窝或泡沫结构相黏结制备的多层蜂巢结构的板材,由于具有突出的耐冲击、质量轻、优良的透电磁波性等特性,可以适用于制作导弹、飞机上的宽频透波材料和可以承受冲击力量的结构部件,例如整流罩、机舱内衬板等高性能夹层结构。而随着航天材料要求越来越苛刻,芳纶纤维逐渐由承受冲击力的结构部件发展到二次结构材料,如机舱门窗、整流罩体表面以及机内天花板、隔板、舱壁、行李架、座椅等。此外将芳纶与薄铝板、环氧无纬布交叠热压后形成的超混复合层板,具有极高的比模量和比强度,抗疲劳寿命是铝合金板的100倍~1000倍,可用于飞机的机身等部位。
此外,由于芳纶纤维具有优异电绝缘性能、透波性能以及尺寸稳定性能,它在军工电子中也作为主要的结构件,比如机载或星载雷达天线罩、雷达天线馈源功能结构部件等多方面。美国RCA公司为多颗卫星研制的多部抛物面天线中,其反射面均采用芳纶纤维织物增强复合材料制造。
2.1.2、军事防护领域:抗冲击的防弹装甲材料
鉴于优异的抗冲击特性,芳纶纤维被广泛用于制造防弹背心和坦克装甲材料的军事用途。防弹背心通常是由几十层芳纶组成的材料制成,并在两层之间包括一个陶瓷板。一些装甲车(如美国M1坦克)所用的防护罩是由钢-芳纶-钢材料制成的,可以抵抗直径达700mm的反坦克导弹。此外,除了保护坦克本身外,钢-芳纶-钢护盾还通过吸收穿透导弹产生的动能来保护乘员。比如在波音AH-64上,配备了芳纶复材旋翼的美军主攻直升机,可以防止直径最大为23毫米的子弹。
2.2、芳纶纤维产业链上的两种芳纶材料
芳纶纤维主要包括全芳香族聚酰胺纤维和杂环芳香族聚酰胺纤维两种,可分为邻位芳纶、对位芳纶(PPTA)和间位芳纶(PMTA)三种,其中实现工业化的产品主要有间位芳纶和对位芳纶两种。这两大类芳纶的主要区别在于酰胺键与苯环上的C原子的连接位置不同。
间位芳纶(芳纶1313)是一种柔软洁白、纤细蓬松、富有光泽的纤维,化学名为聚间苯二甲酰间苯二胺,间位芳纶属难燃纤维,在空气中不会自燃或融化,离开火焰后会自熄。纤维遇高温时,会迅速膨胀碳化,形成隔热层,能阻挡热量的传递,起到有效的保护作用。在250℃以上高温中连续长时间使用后,仍具有较高的强度和尺寸稳定性。在350℃以下不会发生明显的分解和碳化。当温度超过400℃时,纤维逐渐发脆、炭化直至分解,但是不会产生熔滴。间位芳纶介电常数很低,在低温、高温、高湿条件下均能保持优良的电绝缘性,是全球公认的最佳绝缘材料。间位芳纶织物具有优良的抗辐射性能,实验表明,其在50kV的X射线连续照射250h后,仍能保持原有强度的49%。间位芳纶在酸、碱、有机溶剂、还原剂以及漂白剂中的稳定性较好,但不能与强酸、强碱等长期作用。间位芳纶对日光的稳定性较差,难以染色。纯间位芳纶制成的芳纶纸具有高强度、低变形、耐高温、耐化学腐蚀、阻燃和优良的电绝缘性能,广泛应用于国防、航空航天、高速列车和电工绝缘等领域,是一种关系国家安全的高科技新材料。
对位芳纶(芳纶1414)呈金黄色,貌似闪亮的金属丝线,化学名为聚对苯二甲酰对苯二胺,在芳纶1313基础上,美国DuPont公司成功研制出芳纶1414,芳纶1414具有比芳纶1313更好的综合性能,它的出现被认为是材料界发展的一个重要里程碑。可应用于航空航天工业中用于制造导弹的固体火箭发动机壳体和用于制作大型飞机的二次结构材料(如机舱门、窗、机翼有关部件等)、国防工业中的防弹衣、防弹头盔、防刺防割服、排爆服、高弹度降落伞、防弹车体、装甲板等。
从产业链来看,两种芳纶的上游原材料以及工艺存在一定的差异,间位芳纶的上游合成材料主要是间苯二甲酰氯、和间苯二胺;对位芳纶主要是对苯二甲酰氯和对苯二胺。此外两者之间的聚合工艺也存在区别。
2.3、我国芳纶需求快速增长,但自给率低,进口替代空间大
目前全球芳纶产能在14-15万吨左右,其中4万多吨为间位芳纶,8-9万吨为对位芳纶,2020年受疫情影响,全球芳纶需求有所下降,为8-9万吨,同比下滑了20%左右。目前全球芳纶纤维整体已出现供过于求局面,但其中对位芳纶的供求形势依旧偏紧。国内芳纶纤维消费旺盛,2020年我国对位芳纶需求量约1.3万吨,同比增长13.0%,近5年复合增速12.2%。但是,我国对位芳纶产量仍不足3000吨,进口量超过1万吨,自给率只有约23%。我国对位芳纶未来5年市场需求增长率将保持在10%左右,到2025年需求量将达到2万吨,算上间位芳纶,预计2025年我国芳纶需求将达到3.5万吨。
间位芳纶方面,国内有60%左右用于相对低端的工业过滤领域,仅有10%左右用于高端的绝缘与蜂窝芯材领域,而国外40%左右用于绝缘与蜂窝芯材领域,仅有20%左右用于工业过滤领域。因此,我国芳纶产业急需高端发展,并且仍有十分广阔的进口替代空间。
2.4、国际大公司占产能大头,国内公司正奋起直追
全球芳纶产能主要被国际大公司占据,我国占比相对不足。美国、日本和欧洲等国对芳纶纤维的生产与研究较早,且一直处于世界前列,目前全球芳纶名义产能约14-15万吨/年。芳纶产能主要被国际大公司占据,杜邦是全球绝对龙头企业,合计产能占50%左右,日本帝人排在第2位;中国产能占比不足,约20%左右。芳纶行业的竞争相对寡头,而目前的市场容量相对较小。
高端仍需进口,国内已经走在产业化的路上。我国由于起步较晚,与发达国家还存在着很大的差距,目前芳纶纤维的使用大部分还依赖于进口,尤其是对位芳纶,技术难度和性能指标远高于间位芳纶。但随着我国对芳纶纤维的重视和投入,部分国产厂商在芳纶纤维市场也占有一席之地。如泰和新材已实现了芳纶纤维的商业化生产,在国内芳纶纤维的产业化中走在前列,年产量逐年提升。总体来看,行业规模化生产技术壁垒高、少数巨头垄断行业,新进入者威胁较小,具备批量生产能力的企业不多,买方议价能力一般。而国内低端应用市场相对饱和,高附加值应用市场供不应求,具备大规模生产能力的企业数量不多,企业间竞争较小,内部竞争压力不大。
泰和新材加速扩产,有望成为中国芳纶纤维巨头。泰和新材2018年公布了《未来五年发展规划》,明确提出要形成间位芳纶产能1.2万吨,对位芳纶产能1.2万吨的计划,间位芳纶产能保持全球前二位,对位芳纶产能跻身全球前三位。此外,2021年泰和新材签署《托管经营框架协议》,托管国内间位芳纶第二大公司超美斯,此举有利于公司整合双方及行业资源,实现差异化竞争和行业的良性发展,整体提升中国芳纶产业在国际舞台的竞争实力。
2.5、小结
芳纶纤维具有优异的阻燃耐高温和高强高模特性,一直是国防军工领域的关键基础材料,主要用于军警作战服、蜂窝结构材料,防弹衣、防弹装甲等。芳纶纤维产品主要有间位芳纶和对位芳纶两种,国内对位芳纶国产自给率仅有23%,存在巨大的替代空间,而间位芳纶,我国虽然产能充足,但从产品形态来看都是低端的工业过滤材料,急需向高端发展。目前从全球竞争来看,行业基本被国外巨头所垄断,但国内厂商经过自主发展,目前已经可以实现产业化,未来有望在国际舞台上进行竞争。
我们认为,随着芳纶在国防军工、安全环保等领域应用的不断扩大,国内芳纶市场需求将迎来快速增长。此外芳纶纤维的国产替代市场广阔,尤其是对位芳纶。那么在“十四五”期间航空航天装备快速发展的契机下,将充分利好国内实现高性能芳纶纤维技术、产业化突破的企业,国内厂商重点关注泰和新材(002254)。
3、超高分子量聚乙烯纤维——个体防弹防护领域的首选纤维
3.1、比强度、比模量最高,理想的防弹、防刺安全防护材料
超高分子量聚乙烯(UHMWPE)纤维,又称高强高模聚乙烯纤维,是继碳纤维、芳纶纤维之后的第三代高性能纤维。是目前世界上比强度和比模量最高的纤维,其分子量在100万~500万的聚乙烯所纺出的纤维。
UHMWPE纤维断裂伸长率高于碳纤维和芳纶,柔韧性好,在高应变率和低温下力学性能仍然良好,抗冲击能力优于碳纤维、芳纶等,是一种非常理想的防弹、防刺安全防护材料,具体特点如下:
高比强度,高比模量。UHMWPE纤维的比强度是优质钢材的15倍,是玻璃和尼龙66的4倍,是碳纤维的2.6倍,是芳纶纤维的1.7倍,比模量仅次于特级碳纤维。
抗冲击性和抗切割性。UHMWPE烯纤维断裂伸长低、断裂功大,具有很强的吸收能量的能力,在抗冲击性能方面,UHMWPE纤维复合材料的比冲击总吸收能量是碳纤维的1.8倍、芳纶的2.6倍,防弹能力是芳纶装甲结构的3.6倍。由于质轻高强及比能量吸收高的特点,UHMWPE纤维已逐步取代芳纶,成为个体防弹防护领域的首选纤维。
密度低,UHMWPE纤维密度仅有0.97-0.98g/cm3,可浮于水面。
抗紫外线辐射,防中子和γ射线,比能量吸收高、介电常数低(2.25,10GHz)、电磁波透射率高,耐化学腐蚀、耐磨性、有较长的挠曲寿命。
虽然相比较碳纤维和芳纶纤维,UHMWPE纤维有诸多优点,但其也存在一些明显的缺点:
耐温性差,UHMWPE纤维的熔点在145~160°C之间,纤维在高温下性能会出现严重下降,限制了其在某些高温作业环境下的应用;
抗蠕变性差,UHMWPE纤维在长时间受力下分子之间易产生滑移,影响正常的使用,导致了其在持续受力环境下无法发挥其优势;
复合粘结性差,由于UHMWPE纤维分子结构中不含有极性基团,无法与复合基体之间产生较强的作用力,使其在复合材料方面的应用较为困难。
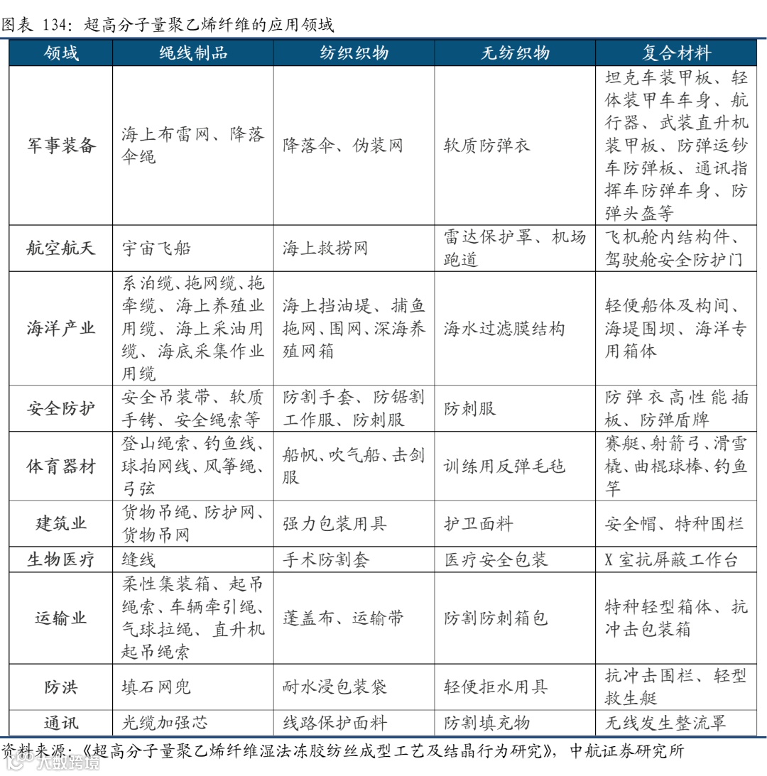
总体而言,基于UHMWPE纤维的优异性能,UHMWPE纤维是军民两用的新材料,被广泛应用于军事装备、海洋产业、安全防护、体育器材等领域,主要用途具体情况如下:
3.1.1、军事防护领域:防弹装备的首选材料,正在替代芳纶纤维
UHMWPE纤维军事上可以制成防护衣料、头盔、防弹材料,如直升飞机、坦克和舰船的装甲防护板、雷达的防护外壳罩、导弹罩、防弹衣、防刺衣、盾牌等,其中以防弹衣的应用最为引人注目,UHMWPE纤维制备的防弹头盔在重量上要比传统材料轻300~400g,并且防弹效果优于传统材料,现已成为占领美国防弹背心市场的主要纤维。另外,国外用该纤维增强的树脂复合材料制成的防弹、防暴头盔已成为钢盔和芳纶增强的复合材料头盔的替代品。
3.1.2、航空航天领域:轻质高强,可帮助飞行器减重
在航天工程中,由于该纤维复合材料轻质高强和抗冲击性能好,因此可适用于各种飞机的翼尖结构、飞船结构和浮标飞机等,并且UHMWPE纤维制备的飞机舱内结构件由于质量较轻可以大幅减少飞行成本。该纤维也可以用作航天飞机着陆的减速降落伞和飞机上悬吊重物的绳索,取代了传统的钢缆绳和合成纤维绳索,其发展速度异常迅速。
3.2、上游UHMWPE供应稳定,干法工艺国内有待突破
UHMWPE纤维行业产业链来看,超高分子量聚乙烯(UHMWPE)树脂、溶剂、萃取剂等处于上游,是生产超高分子量聚乙烯(UHMWPE)纤维所需要的关键原料,下游为超高分子量聚乙烯(UHMWPE)纤维的需求领域,主要有海洋、军事装备、安全防护、体育器械、建筑、纺织领域等。
原材料UHMWPE竞争充分,供应稳定。在超高分子量聚乙烯纤维产业上游方面,UHMWPE是制作超高分子量聚乙烯纤维的主要原材料,2021年预计其产量和需求量分别有望达到38万吨和36.7万吨。从供需来看,UHMWPE供应商已经形成了充分竞争的局面,超高分子量聚乙烯纤维的原材料供应状况较为稳定,各大企业不断扩充产能,供应商充足。
数十年来,在前人的不断摸索下,发明了许多制备UHMWPE纤维的方法,主要包括:增塑熔融纺丝法、固体挤出法、超拉伸或局部拉伸法、表面结晶生长法和冻胶纺丝-超倍拉伸法等,其中唯有冻胶纺丝-超倍拉伸法实现了工业化生产。根据所采用的溶剂不同,又将UHMWPE纤维的冻胶纺丝-超倍热拉伸法分为两种,干法工艺路线,即高挥发性溶剂干法凝胶纺丝工艺路线;湿法工艺路线,即低挥发性溶剂湿法凝胶纺丝工艺路线。采用的溶剂和后续工艺是这两种工艺路线最大的区别,由于两类溶剂特性区别大,从而后续溶剂脱除工艺也完全不同,各有优势。
国内湿法具有规模化生产,干法技术仍未完全掌握。干法冻胶纺丝路线所制备的UHMWPE纤维产品强度高、产品质量稳定,属于高端产品。我国尚未完全掌握这一技术,因此,国内仅少数企业在使用干法路线。湿法冻胶纺丝路线所制备的UHMWPE纤维在纤维强度、性能稳定性等方面比干法纤维稍差,属于中低端产品,但是产品价格较低。在国内,湿法冻胶法纺丝路线比干法冻胶纺丝路线更加成熟,现阶段国内大部分UHMWPE纤维生产厂家采用湿法路线,并已经具有了规模化生产的能力。总体来看,国内需要的高端产品则仍然需要依赖进口,在高端UHMWPE产品方面我国与国际先进水平尚存在一定的差距。
3.3、供不应求态势明显,军事装备升级有望进一步拉动需求增长
随着超高分子量聚乙烯纤维性能的不断提升,军事装备、海洋产业、安全防护等下游领域的应用得到了进一步拓展,超高分子量聚乙烯纤维的需求在全球范围内稳定增长。2020年,全球超高分子量聚乙烯纤维理论需求量约为9.8万吨,产能达到6.56万吨,仍处于供不应求状态,2015-2020五年的需求复合增速约11%,那么维持这一增速,预计到2025年,全球UHMWPE纤维的需求量为16.5万吨。
我国UHMWPE纤维整体处于供不应求状态,高端产能紧缺。2019年,我国超高分子量聚乙烯纤维总产量和理论需求量分别约为2.40万吨和4.15万吨;2020年,我国超高分子量聚乙烯纤维总产量和理论需求量分别约为2.10万吨和4.91万吨。我国超高分子量聚乙烯纤维行业整体处于供不应求的状态。尽管2011年之后我国超高分子量聚乙烯纤维的产能已经超过全球总产能的50%,但是国内的超高分子量聚乙烯纤维整体呈现中低端产能富余、高端产能紧缺的情况,虽然名义产能高,但受产品性能、成本控制的影响,一些低端产线已经无法运营。我国超高分子量聚乙烯纤维企业在医用缝合线、雷达天线罩等高端应用领域的产品研发仍处于起步阶段,在产品一致性及稳定性、抗蠕变产品等细分领域仍处于不断追赶海外龙头公司的位置。
我国超高分子量聚乙烯纤维的需求量保持持续较快增长,主要来源于军事装备、海洋产业和安全防护等领域。未来,随着市场需求的不断增加,超高分子量聚乙烯纤维行业仍将持续快速发展。2015年至2020年,中国超高分子量聚乙烯纤维需求量复合增长率为19.68%,根据《中国超高分子量聚乙烯纤维行业市场前瞻与投资规划分析报告》预测,预计到2025年,中国超高分子量聚乙烯纤维需求量有望达到10.37万吨,十四五期间复合增长率约为16%。
国内UHMWPE纤维军用占比低,未来需求修复有望带动快速增长。欧美市场超高分子量聚乙烯纤维下游应用领域中,防弹衣和武器装备占比约70%,而中国市场超高分子量聚乙烯纤维下游应用领域中,防弹衣和武器装备占比仅约32%。在军事装备和安全生产领域,超高分子量聚乙烯纤维一直在向高强度、高模量、细旦化方向发展,纤度越低,制成的防弹制品和防切割手套等产品就越柔软、舒适,便于使用者穿戴,超高分子量聚乙烯纤维作为现代国防必不可少的战略物资,随着产业技术水平的持续提升,军事装备领域的需求日益增长,有望带动国内UHMWPE纤维需求快速增长。
3.4、我国是UHMWPE纤维的大国,但不是强国
在国际市场上,荷兰帝斯曼公司、美国霍尼韦尔公司等是代表性龙头企业。帝斯曼于1979年采用干法凝胶纺丝技术,制备出了超高分子量聚乙烯纤维。20世纪80年代~90年代,荷兰帝斯曼、美国霍尼韦尔、日本东洋纺等企业分别实现了该纤维的产业化生产。
由于我国科研水平的落后以及国外技术的保护,我国超高分子量聚乙烯纤维的发展起步相对较晚。在20世纪80年代初,由东华大学、中国纺织科学研究院率先进行了一系列的关键技术的突破,使我国成为了继美国、荷兰之后第三个拥有自主知识产权生产UHMWPE纤维的国家。2005年,以同益中、湖南中泰、宁波大成为代表的国内超高分子量聚乙烯纤维企业实现技术突破后,UHMWPE纤维行业良好的市场前景和经济效益吸引多家企业投资,国内新建了数十条UHMWPE纤维生产线,形成了较为完善的规模化生产能力。目前国内UHMWPE纤维的生产厂家主要有同益中、宁波大成、山东爱地、湖南中泰等。
低端竞争激烈,高端需实现进口替代。在国家的大力支持与科研人员的共同努力下,我国的UHMWPE纤维产业得到了飞速的发展,我国也成为UHMWPE纤维的生产大国,在全球市场上已经具有较大话语权。比如,由于我国企业参与到市场竞争中,国外巨头一款产品的价格目前已比15年前下降了50%多。但我国是不能称为UHMWPE纤维强国。无论是生产技术还是生产设备都与世界先进水平存在一定的差异,国产UHMWPE纤维的力学性能仅达到发达国家同类产品的中等水平;且纤维的纤度和强度的均匀率较差,在高端产品方面缺乏竞争力,国产UHMWPE纤维主要被用于制备绳索产品,而用于制备防弹头盔、防弹衣的高端UHMWPE仍需依赖进口。因此目前国内UHMWPE纤维企业正加速研发,建设高端产能,以同益中为代表,公司产品已应用于我国单兵装备、航空航天、海洋工程、舰艇缆绳等关键领域,成功实现了进口替代。并且公司于2021年成功上市,其募集资金将主要用于扩充产能规模,将建设年产4060吨纤维产业化项目(二期)、防弹无纬布及制品项目。伴随着资本和产业的有效结合,我国高端UHMWPE纤维规模的扩张,国产超高分子量聚乙烯纤维行业正在开启新发展阶段。
3.5、小结
超高分子量聚乙烯纤维是目前世界上比强度和比模量最高的纤维,具有超高强度、超高模量、低密度、耐磨损、耐低温、耐紫外线、抗屏蔽、柔韧性好、冲击能量吸收高及耐强酸、强碱、化学腐蚀等众多的优异性能,被广泛应用于军事装备、海洋产业、安全防护、体育器械等领域。
UHMWPE纤维是防弹装备的首选材料,正在替代芳纶纤维,同时随着技术的不断进步,UHMWPE纤维未来在航空航天、国防装备的应用将不断拓展。从国际方面来看,UHMWPE纤维70%用于防弹衣、防弹头盔、军用设施和设备的防弹装甲、航空航天等军事领域,而目前我国军用占比仍然很低,未来需求修复有望带动高端军用UHMWPE纤维的快速增长,同时随着国内UHMWPE纤维性能的提升,国产替代也将带动行业增速上行。国内厂商重点关注同益中(688722)。
四、其他重点结构及功能材料篇
对于一些具有优异功能的先进材料,往往并没有办法以具体某种成分,类别属性进行区分,因此本篇重点介绍一些应用前景较好的重点结构及功能材料,如隐身材料、先进陶瓷材料等。
1、隐身材料——武器装备隐身的物质基础
1.1、隐身材料是军工装备隐身技术发展过程中的核心环节
隐身技术是在一定的探测环境中,通过缩减、控制目标的各种特征信号,降低其可探测性,使其难以被发现、跟踪、识别和攻击的综合性技术。隐身技术能有效地提高武器装备的生存、突防能力和作战效能。武器装备的隐身能力可以通过外形设计、使用隐身材料以及电子干扰等手段来实现。外形设计是通过武器装备的外形设计尽量降低其雷达散射截面,但因受到战术技术指标和环境条件的限制,进行理想设计有相当大的难度,因此隐身材料成为隐身技术的重要技术途径,隐身材料的研制和应用也成为评价一个国家隐身技术先进性的主要指标。
隐身材料的功能或者分类主要针对探测技术而言,可分为雷达隐身、红外隐身、可见光隐身、激光隐身、声隐身、磁隐身以及多频谱隐身等。对于目前的主要作战装备而言,重点是雷达隐身和红外隐身。
①雷达隐身材料
雷达隐身材料主要用于对抗雷达探测系统,通过吸收电磁波能量,降低回波强度实现雷达隐身。雷达隐身材料按照成型工艺分为涂覆型吸波材料和结构型吸波材料两类;按材料损耗机制,可分为磁介质型隐身材料、电阻型隐身材料和电介质型隐身材料三类;按吸收原理,可分为干涉型吸波材料和吸收型吸波材料等。
②红外隐身材料
红外隐身材料以降低目标表面红外辐射特征为目的,使得红外成像探测无法识别目标体。可通过两种途径,一种是改变物体的红外辐射特性,即控制物体表面的发射率;另一种是改变物体的红外辐射强度,即控制物体表面的温度。根据隐身原理不同,红外隐身材料可以分为低发射率红外隐身材料、控温材料和光谱转换材料三类。低发射率红外隐身材料通过抑制目标表面发射率实现红外隐身;控温材料主要通过降低目标表面的温度,从而降低红外辐射强度实现隐身;光谱转换材料主要是将目标3~5μm、8~14μm的红外辐射转移到大气红外窗口之外被大气吸收,从而实现隐身。对于飞行器来说,主要是红外低发射率材料。
③多频谱隐身材料
多频谱隐身材料是在多频段、多手段探测技术发展背景下出现的新型隐身材料,顾名思义,多频谱隐身材料具有多重隐身功能或宽频段隐身功能,常见的有雷达/红外兼容隐身、可见光/红外兼容隐身材料。随着探测技术的发展,对多频段兼容隐身材料的需求越来越迫切。
隐身材料技术及隐身武器装备的发展历程大概分为三个发展阶段:起步阶段(20世纪70年代以前)、发展阶段(20世纪70年代至80年代)以及成熟阶段(20世纪90年代至今)。隐身技术与隐身材料的研究始于德国,发展在美国,并扩展到英国、法国、俄罗斯等军事先进国家。由于各种新型探测系统和精确制导武器的相继问世,隐身兵器的重要性与日俱增,以美国为首的各军事强国都在积极进行研究并取得了突破性进展。
世界军事强国的武器装备隐身化呈现出从部分隐身到全隐身、从单一功能隐身到多功能隐身、从少数武器装备隐身到实现多数主战兵器装备隐身的循序渐进的发展趋势,且隐身技术正向“多频谱、全方位、全天候、智能化”的方向发展。目前隐身材料技术已经广泛应用在国防军工的各个装备领域。
1.1.1、航空领域:隐身材料是新一代战斗机隐身性能的物质基础
战斗机隐身化是当今战场电磁对抗的主流方向之一,尤其是隐身性能是新一代作战飞机的重要标志。这也大幅增加了目前全球新型战机建设中对隐身材料的需求。空中隐身作战已成为夺取制空权的重要手段。飞机的隐身性能对雷达和整个武器系统作战效能产生了致命影响。美国属于隐身技术发展相对领先的国家,典型代表包括F-117A隐身攻击战斗机、F-22战斗机、F-35战斗机以及B-2隐身战略轰炸机。
隐身飞机除了对机体有隐身要求外,对发动机更是提出了较高的隐身指标要求。而发动机后腔体及其内部件和边缘等产生的雷达散射信号、后腔体及其热端部件和尾喷流等产生的红外辐射信号占整个飞机尾部方向特征信号的95%以上。如果发动机不能实现后向的隐身,则隐身飞机无法实现全方位的隐身,其作战能力将大幅降低,因此,除了设计方面的隐身技术外,发动机隐身材料的应用也十分重要。F119(F22战斗机发动机)和F135(F35战斗机发动机)发动机采用了大量的隐身涂层,如红外隐身涂层、雷达吸波涂层等。隐身材料的应用可以在不改变结构设计的前提下降低红外辐射和RCS,但发动机高温、高气流冲刷和振动等环境使隐身涂层材料研制和应用产生困难。
1.1.2、航天领域:隐身材料的应用可提高导弹突防能力
随着遥感探测技术和制导技术的飞速发展,导弹的突防受到了越来越严重的威胁。为了有效地提高导弹的生存能力和突防能力,以美国为首的各军事强国都在积极研究隐身技术,并取得了突破性进展,相继研制出了各种类型的隐身导弹,其中隐身材料也得到了大量应用。导弹采用隐身技术后,其效能显著,主要表现为:一是导弹的RCS显著减小。二是导弹突防能力得以提高,守方的防御难度增大。三是导弹进攻效费比大大提高。四是可显著提高电子战作战效能。目前,国外还在不断研究新的导弹吸波材料,如手性吸波涂料、纳米吸波材料、导电高聚物吸波材料、多晶铁纤维吸波材料、耐高温吸波材料、智能型吸波材料等。
隐身卫星或成为未来太空对抗中的重要技术方向。随着卫星技术迅猛发展,在轨卫星数量剧增,对于军事战略而言,太空已成为新的战场,与制海权、制空权一样,制天权已成为目前发达国家军事战略中的重要组成部分。欧美等发达国家的太空发展计划中,防御性对抗在整个攻防体系中发挥着重要作用,具有隐身功能的卫星已经成为防御性对抗的重要组成部分。随着针对太空目标的探测识别和监视技术的不断发展,卫星的安全和生存能力将面临严峻的挑战,为了降低在轨卫星的可探测性,增强对敌方探测和监视系统的抵御能力,迫切需要在卫星上应用隐身技术。而这也将带动卫星隐身材料的研究与应用。
相比较其他武器装备,卫星隐身材料的要求更高。卫星在轨飞行过程中,暴露在紫外线辐射以及高真空度的极端环境下,要求隐身材料具备较强的耐空间环境能力。同时对隐身材料工作温度提出了较为严苛的要求。此外,由于任务需求,要求隐身卫星具备长时间在轨潜伏的能力,且卫星上隐身材料的修补或更换等工作极难展开,因而对卫星隐身材料提出了长寿命的需求。
1.1.3、船舶军舰:隐身材料已经成为了提高舰艇隐身水平的关键
随着现代探测设备、核武器设备的发展,舰艇被命中的概率越来越大,其生存能力和作战效能受到严重的威胁。为了加强水面舰艇的生存能力,舰艇隐身技术成为国外军舰防护技术发展的主流,各国均在加紧发展舰艇的隐身技术,以降低被发现和命中的几率,隐身材料已经成为了提高舰艇隐身水平的关键,受到了各国的广泛关注。目前各国现役和在研的水面战斗舰艇在雷达隐身技术方面的运用和突破,可大致将各国舰艇由低到高划分为三级,即“次隐身舰”、“准隐身舰”和“隐身舰”。
“次隐身舰”最大的技术标志是开始注重隐身外形隐身技术的运用,代表舰有美国海军“阿利·伯克”级驱逐舰;
“准隐身舰”在对平台采用外形隐身的同时,重点针对舰面设备开展了精细化的雷达波隐身设计,部分舰艇还运用了雷达波隐身材料。代表舰有德国F-123型护卫舰和法国“拉菲特”护卫舰等,其中“拉菲特”护卫舰采用的吸波材料为木材和玻璃纤维复合材料,硬度与钢材相当,但质轻、耐火;
“隐身舰”则运用了射频集成技术,常规水面舰艇上的各类天线等构件对全舰RCS的贡献程度占比近40%,而由于功能性要求,各类天线的隐身整形和综合集成的技术难度相当大,目前该类舰船现役的只有三型,即瑞典的“维斯比”轻型护卫舰、美国的LPD-17型两栖舰和DDG1000驱逐舰,其中LPD-17型两栖舰采用的综合集成桅杆其结构由先进的复合材料构成,表面采用了在复合层板内嵌入具有选频透波功能的滤波材料。
1.2、工艺种类多,行业壁垒高
隐身材料是具有隐身功能材料的一种统称,产业链上游主要是相关原材料,如靶材、粉体、树脂、纤维、合金及试剂等,中游为隐身材料的制备商,下游为具体的应用领域,主要还是国防军工的武器装备方面。
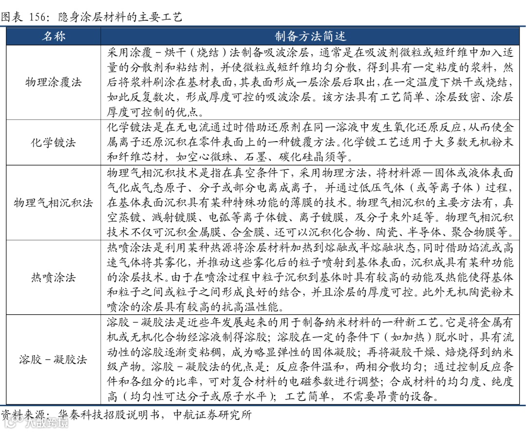
不同隐身材料工艺也大不相同。从两种主要成型工艺的隐身材料(隐身涂层材料和结构隐身材料)来看:隐身涂层材料的主要工艺包括物理涂覆、化学镀、物理气相沉积、热喷涂和溶胶-凝胶技术等。
结构隐身材料相当于将一些隐身吸收剂分散在一些纤维增强的复材中,形成新的隐身复合材料,因此工艺基本与纤维增强复合材料相同,可以分为树脂基结构隐身材料和陶瓷基结构隐身材料等,其中树脂基结构雷达隐身材料的研究比较成熟,应用较为广泛。树脂基结构雷达隐身材料制备的技术路线主要包括下述几类:
行业进入壁垒较高,行业集中度较高。由于隐身材料的性能和质量在相当大的程度上决定着武器装备关键构件的使用性能和服役周期,因此相关武器装备对于隐身材料的性能、质量的要求非常高,目前国内仅有少数企业能够进行高性能、实战化隐身材料的研制生产。一般企业进入该行业存在较大的壁垒,新进入者从进入本行业到具备一定竞争力的周期较长。
下游客户的供应商选择具有稳定性、排他性。隐身材料主要应该于各型先进武器装备,技术实现难度较大,某些特殊场合的应用还要满足更为苛刻的要求,如高温、高压或耐腐蚀等极端恶劣条件,产品的性能稳定性和质量可靠性是客户优先考虑的重要因素,因此在材料实现定型批产,客户选定供应商后,一般不会轻易更换。若隐身材料研制生产企业提供的产品能持续符合客户的质量及技术要求标准,下游客户将与其形成长期稳定的合作关系,且具有一定的排他性。
隐身材料研发周期长,具有定制化特征。近年来,隐身能力已成为衡量现代武器装备性能的重要指标之一,为保障型号装备特别是预研、在研装备的性能,下游客户一般要求隐身材料生产企业配合其进行同步研发,从研发设计、首件试制到产品定型批量生产的周期较长,而最终能否实现定型批产不仅取决于供应商自身研制进展,亦取决于下游客户应用装备的定型批产。此外,由于隐身材料应用武器装备部位及种类不断增加,下游型号众多、产品需求各异,每种型号的产品在材料、规格、性能方面均具有特殊性要求,客户的定制化需求较多,因此产品具有定制化特征。
1.3、装备隐身材料深度广度不断提升,促进市场规模的快速提升
随着武器装备侦查手段以及现代电子战的快速发展,新型武器装备对应的雷达、红外隐身等技术也将得到大范围的发展应用,从深度广度都将有快速的提升。
隐身材料单装应用深度不断提升。最早的F22的隐身涂层,到隐身贴片,再到目前广泛使用的结构隐身材料,隐身超材料等,武器装备的隐身手段不断增加,尤其是结构隐身材料,由于隐身-承载一体化的优异性能而备受关注,成为很多急需减重和隐身装备的重要候选材料,那么随着深入到飞机的结构中,隐身材料的单机占比就会不断提升,从最开始的隐身蒙皮,到目前的隐身雷达罩、卫星通讯天线、鸭翼、腹鳍、进气道腔体、进气道格栅、高强度玻璃化座舱等,根据光启技术披露的公告,其隐身超材料产品总重量占整机机体结构重量近10%。
隐身材料应用广度不断扩大。在目前雷达、红外等侦查技术的不断提升的环境下,隐身技术在武器装备的广泛应用已经不仅仅处于战术打击层面,已经成为现代战争规避侦查,提高作战效能的必要技术,也因此,隐身材料从最早的战斗机、轰炸机的应用,到目前隐身导弹、隐身战舰、隐身无人机、隐身坦克等多种武器装备的应用,大幅拓宽了隐身材料的应用场景。民用方面,隐身材料也有着较好的应用前景,比如隐形涂料在汽车中使用以防止紫外线辐射;用于制造一种容器来遮挡住核磁共振仪干扰;用于制作一个隐形罩防止有建筑物遮挡住手机等电子设备的信号等等。
随着我国新装备定性批产,市场应用规模快速提升。从全球隐身材料的市场规模来看,据统计,2017年全球隐身超材料在武器装备中的应用市场规模大约在1.3亿美元。到2025年,这一规模有望达到11.7亿美元左右,年均复合增长率在30%以上。根据Global Market Insights Inc.的研究报告,到2026年,隐形涂料市场规模预计将超过8.34亿美元,其中航空航天和国防产品(例如军用飞机,导弹,武器和潜艇)的消费将强劲推动对隐形涂料的需求。对于我国来讲,随着新型武器装备的批产,将带动隐身材料需求应用的快速增长。从光启技术以及华秦科技两家公司披露的数据来看,两家公司隐身材料相关业务都得到了快速增长,光启技术2019-2020年的增速分别为63%、86%。而华秦科技这两年的增速达到了169%和231%。
1.4、商业化处于初期,军用需求加大促进扩产
国外相关的隐身材料起步早,由于隐身材料技术涉及重大军事材料的研制,国外在该项技术方面对我国实行严密的封锁,因此国外的隐身材料企业不会对国内形成直接竞争。但值得注意的是,国外常规化吸波涂料、吸波贴片已经形成系列化、商品化,其中以莱尔德的ECCOSORB@系列产品为典型代表。如ECCOSORB@FGM系列宽频带吸收贴片材料以及CR系列吸波涂层等。同时以美国为代表,已经形成了如莱尔德、康明微博、ARC技术等具有一定技术的隐身材料公司。
相较于国外,国内方面商业化进程仍处于发展初期,目前开展研究的包括各大军工集团下属研究院以及各大高校等,由于隐身材料本身技术路线多样、保密严格等原因,目前公开的隐身材料公司并不多,虽然都是应用在武器装备上的隐身材料,但由于应用的工艺类型、应用的装备型号的不同等,并没有强烈的直接竞争。具体的公司主要有华秦科技、光启技术以及佳驰电子等。
先进装备隐身材料需求旺盛,隐身材料公司相继扩产。光启技术子公司光启尖端2020年,完成了深圳生产厂房的扩建工程,产能由4000公斤/年增加至8000公斤/年,同时,公司积极推进募投项目(顺德产业基地项目“709基地”)生产基地建设,2021正式投产,为公司新增产能4万公斤/年;华秦科技方面,2022年3月成功上市,用募集资金的6.8亿元投入到特种功能材料产业化项目,对现有生产线进行改造升级,扩大隐身材料、伪装材料及防护材料的生产能力。
1.5、小结
隐身材料是具有隐身功能材料的一种统称,产品形态主要可分为涂层材料和结构材料两种,下游具体应主要是国防军工领域。随着武器装备侦查手段以及现代电子战的快速发展,新型武器装备对应的雷达、红外隐身材料应用无论是从深度还是广度都有所提升。
目前我国在隐身材料方面的技术已经达到了世界前列,但整体的商业化进程仍处于初期,随着新型武器装备的批产,将带动隐身材料需求应用,尤其是新型号装备的加速列装,隐身材料的单装占比有望不断提升,不断促进隐身材料公司业绩的快速增长。国内厂商重点关注华秦科技(688281)、光启技术(002625)。
2、陶瓷材料——军工结构和电子信息的关键材料
2.1、陶瓷材料是无机非金属材料的重要成员,军工应用主要集中在结构材及电子器件方面
陶瓷材料是指用天然或合成化合物经过成形和高温烧结制成的一类无机非金属材料。它是继金属材料,非金属材料之后人们所关注的无机非金属材料中最重要的材料之一。具有性能稳定、强度高、硬度高、耐高温、耐腐蚀、耐酸碱、耐磨损、抗氧化等优点。缺点是易碎性,但在不断改性的过程中,已经得到很大的改善。
陶瓷材料广义上可分为传统陶瓷和特种陶瓷,传统陶瓷是指采用天然原料如长石、粘土和石英等烧结而成,是典型的硅酸盐材料,这类陶瓷广泛应用于生活器皿、建筑等方面,属于低端陶瓷材料,因此我们这里讨论的陶瓷材料特指先进陶瓷,又叫精细陶瓷、特种陶瓷或新型陶瓷。
先进陶瓷材料按其性能及用途可分为两大类:结构陶瓷和功能陶瓷。功能陶瓷在先进陶瓷中约占70%的市场份额,其余为结构陶瓷。
结构陶瓷优异的特性在于高强度、高硬度、高的弹性模量、耐高温、耐磨损、耐腐蚀、抗氧化、抗震性、高导热性能、低膨胀系数、质轻等特点,因而在很多领域逐渐取代昂贵的超高合金钢或被应用到金属材料所不可胜任的领域,如发动机气缸套、轴瓦、密封圈、陶瓷切削刀具等。结构陶瓷按其性能可大致分为四类大类:高温陶瓷、高强陶瓷、超硬陶瓷和耐腐蚀陶瓷。
功能陶瓷是指在应用时主要利用其非力学性能的材料,这类材料通常具有一种或多种功能。如电、磁、光、热、化学、生物等功能,以及耦合功能,如压电、压磁、热电、电光、声光、磁光等功能。功能陶瓷已在能源开发、空间技术、电子技术、传感技术、激光技术、光电子技术、红外技术、生物技术、环境科学等领域得到广泛应用,按照其应用功能可分为电子陶瓷、超导陶瓷、光学陶瓷、生物陶瓷、磁性陶瓷等多个种类。
先进陶瓷材料按其化学成分又可分为氧化物陶瓷、非氧化物陶瓷。其中氧化物陶瓷又可分成氧化镁陶瓷、氧化铝陶瓷、氧化铍陶瓷、氧化锆陶瓷、氧化锡陶瓷、二氧化硅陶瓷、莫来石陶瓷等。非氧化物陶瓷可分成碳化物陶瓷、氮化物陶瓷、硅化物陶瓷、硼化物陶瓷等。
按照参与陶瓷材料的化学合成相数量的不同,还可以分成单相陶瓷和复合陶瓷,复合陶瓷其实就是一种陶瓷做基体或且做增强相的复合材料。按基体与增强相的不同又可分为有陶瓷与金属复合材料,如特种无机纤维或晶须增强金属材料、金属陶瓷、复合粉料等;陶瓷与有机高分子材料的复合材料,如特种无机纤维或晶须增强有机材料等;陶瓷与陶瓷的复合材料,如特种无机纤维、晶须、颗粒、板晶等增韧补强陶瓷材料。
陶瓷基复合材料通过引入增强相可以极大的提升材料本身的韧性,解决陶瓷自有的高脆性问题,同时保留陶瓷原本具有的高温耐磨等优良特性。目前这种陶瓷复合材料被广泛应用于航空航天、军工、机械、化工、电子技术等领域,是陶瓷家族中最具有发展前景的材料之一。
2.1.1、航空领域:可应用于航空发动机及飞机刹车盘
对于航空发动机来说,提高涡轮前燃气温度是提高发动机推力的主要技术途径,但是目前的涡轮前燃气温度已经逐步接近高温合金自身的熔点,温度上升空间很小,因此需要有替代材料。陶瓷基复合材料具有耐高温特性,可用于热端构件。研究表明陶瓷基复合材料可将涡轮前燃气温度在现有的基础上提高300K以上。同时陶瓷基复合材料密度小,有利于发动机减重。
在新一代高性能发动机中,陶瓷基复合材料得到应用。如美国F-119发动机的矢量喷管内壁板、F-414发动机的燃烧室均使用该材料,改进了部件的热力和应力分析,减少了冷却用空气量,在民用发动机方面,罗罗公司trent800的扇形涡轮外环、我国C919的LEAP-X发动机涡轮导向器叶片、壳环也采用陶瓷基材料,其效果已经得到验证。2015年,通用航空GE开始在新型发动机LEAP和GE9X上使用陶瓷基复合材料配件,包括在LEAP发动机上使用陶瓷基复合材料制的涡轮罩环,以及在下一代引擎——GE9X上使用陶瓷基复合材的涡轮喷嘴、燃烧室衬套。随着民用航空业对提高燃油效率的不断追求,通用航空GE预计在今后十年陶瓷基复合材料在航空中的应用将增长十倍。
可应用在飞机刹车盘材料。上世纪七十年代和本世纪初,粉末冶金和碳/碳分别作为第一代和第二代刹车盘材料先后在中国军机上应用。上世纪90年代,飞机碳陶刹车技术在国际上刚刚兴起,各发达国家均纷纷投入巨资研制,碳陶刹车盘与上一代刹车盘相比,静摩擦系数提高1-2倍,湿态摩擦性能衰减降低60%以上,磨损率降低50%以上,使用寿命提高1-2倍。生产周期降低2/3,生产成本降低1/3,能耗降低2/3,性价比提高2-3倍。价格也仅相当于国外同类产品的50%-60%,是目前国际上发现唯一能在1500℃高温环境下,各项物理性能不发生衰减的材料。推广应用后,每年可为中国民航客机节约成本3亿元左右。
2.1.2、航天领域:火箭壳体及发动机、导弹等热端优质材料
用于火箭发动机热结构件:陶瓷基复合材料可用于火箭发动机中。由于陶瓷基复合材料耐热冲击性高,对液体推进剂化学稳定性高,比金属材料耐高温,具有较高的抗蠕变性,是一种理想的液体火箭发动机热结构件材料。
用于航天飞行器和导弹的热防护材料:航天飞行器再入大气过程中,由于强烈的气动加热,飞行器的头锥和机翼前缘的温度高达1650℃,热防护系统是航天飞行器的关键技术之一。第一代热防护系统的设计是采用放热-结构分开的思想,即冷却结构外部加放热系统。C/SiC复合材料的发展,使飞行器的承载结构和放热一体化。尤其是哥伦比亚号热防护系统失效造成的机毁人亡事件后,使C/SiC陶瓷基复合材料更受关注。在热结构材料的构件中包括航天飞机和导弹的鼻锥、导翼、机翼和盖板等。
用于卫星反射镜:卫星反射镜材料的性能要求是密度低、比刚度大、热膨胀系数CTE低、高导热性以及适当的强度和硬度、可设计性等。玻璃反射镜和金属反射镜加工成大型轻型反射镜都有一定的局限性。因此,国内外都正在研究C/SiC复合材料反射镜,该复合材料密度较低,刚度高,在低温下热膨胀系数小及导热性能良好,热性能和力学性能都比较理想,而且可以得到极好的表面抛光,是一种十分理想的卫星反射镜基座材料。美国、俄罗斯、德国、加拿大等利用碳纤维增强碳化硅复合材料(Cf/SiC)制备出高性能反射镜。
2.1.3、高性能陶瓷装甲:质轻、耐高温、硬度高、耐摩擦等优点突出
陶瓷材料及陶瓷基复合材料会被用在装甲中,如防弹衣、战机和装甲车的防护层等。
防弹衣主要由衣套和防弹层两部分组成,防弹层可吸收弹头或弹片的动能,对低速弹头或弹片有明显的防护效果,在控制一定的凹陷情况下可减轻对人体胸、腹部的伤害。和传统的材料如塑料和金属相比,特种陶瓷材料具有质轻、耐高温、硬度高、耐摩擦等优点,被广泛应用于抗击中等口径枪的轻质耐用防弹衣上。热压碳化硼和碳化硅陶瓷基复合材料可以用于制造坚固的抗击打的盔甲板。我国是世界上三大的防弹衣生产国,在国际市场上,我国防弹衣价格大约500美元左右,而其他国家的防弹衣价格在800美元左右,在制造成本方面我国存在优势。
在飞机装甲方面,阿帕奇、小羚羊、超级美洲狮、超级眼镜蛇、黑鹰、奇努克和其他一些军用直升机均装配有包括陶瓷装甲座椅、陶瓷组件和陶瓷面板系统等部件在内的陶瓷装甲系统。据悉,美国陆军总共将为634架“阿帕奇”和“长弓-阿帕奇”直升机安装轻便的陶瓷装甲。此外,陶瓷基复合材料还应用在陆军的装甲战车上,如斯特瑞克中型装甲车。
2.1.4、信息化电子器件:军用陶瓷电容器需求旺盛
电子陶瓷除了在民用领域被广泛应用,随着武器装备信息化的加速,如陶瓷电容器这类电子陶瓷在军工领域的需求不断增大,尤其是片式多层瓷介电容器(MLCC,市占率超过90%),而军用市场对电容器质量要求较高,中国军用陶瓷电容器市场规模常年保持10%以上的增长。根据中国电子元件行业协会的测算,2019年军用陶瓷电容器是场规模将达到29.5亿元。
2.2、产业链中粉体制备是最核心的技术之一
先进陶瓷产业链上游主要为各种陶瓷粉体原料供应商,如氧化铝、氧化锆、碳化硅、氮化铝、钛酸钡、氮化硼等,以及设备制造商、各种陶瓷助剂供应商等;中游为各种先进陶瓷零部件的加工与制造,下游为先进陶瓷产品的各种应用,包括航空航天、电子信息、通讯、生物医疗等。产业链中粉体制备是最核心的技术之一。高纯、超细、高性能陶瓷粉体制造技术是制约我国先进电子陶瓷产业发展的主要瓶颈。
先进陶瓷所使用的粉末在纯度和颗粒分布上都远高于普通陶瓷,传统的机械研磨方法难以适用。先进陶瓷材料制备工艺分为粉体制备、成型、烧结和精加工四个环节,每个环节又有多种不同的工艺方法。而且陶瓷材料的工艺还在不断进步中,无论是传统的流延成型技术、常压烧结,还是近一二十年兴起的注凝成型技术、放电等离子烧结技术,都在进行不断的技术升级。
先进陶瓷的粉体制备:先进陶瓷所使用的粉末在纯度和颗粒分布上都远高于普通陶瓷,传统的机械研磨方法难以适用。根据不同的陶瓷使用不同的研磨设备,目前粉体的制备工艺以化学法为主,辅以少数物理方法。而粉体制备是陶瓷制备过程中最核心的技术。高纯、超细、高性能陶瓷粉体制造技术基本掌握在日本、美国等少数发达国家,是制约我国先进电子陶瓷产业发展的主要瓶颈。
先进陶瓷成型工艺:陶瓷成型工艺种类繁多,成型过程中常常加入少量有机物作为胶黏剂提高坯体强度和便于塑型,而胶黏剂在烧结过程分解,容易留下气孔影响最终性能。
先进陶瓷烧结工艺:陶瓷坯体通过烧结促使晶粒迁移、尺寸长大、坯体收缩、气孔排出形成陶瓷材料,陶瓷烧结受气氛、烧结温度和升温速率三个参数影响,而先进陶瓷的烧结关键在于控温的准确性。
先进陶瓷精加工工艺:陶瓷材料精加工方法主要取决于材料性能以及应用要求。
2.3、先进陶瓷各种功能不断发掘,市场容量进一步提升
全球先进陶瓷市场规模稳步增长。伴随先进陶瓷各种功能的不断发掘,其在微电子工业、通讯产业、自动化控制和未来智能化技术等方面作为支撑材料的地位日益显著,市场容量也进一步提升。2020年,全球先进陶瓷市场规模约998亿美元,年均增长约10%,预计2024年可达1346亿美元。
电子陶瓷占据功能陶瓷大部分市场份额。目前在功能陶瓷中,电子陶瓷占据了大部分市场分,电子陶瓷是现代信息技术中的关键性基础材料,主要用于芯片、电容、集成电路封装、传感器、绝缘体、铁磁体、压电陶瓷、半导体、超导等,广泛应用于通信、计算机、航空航天、医疗、汽车、军工、新能源等终端领域。随着信息化产业、电子消费产业的快速发展,工业用电子产品、消费电子产品将保持快速发展趋势,对电子陶瓷的需求巨大,2019年全球电子陶瓷市场规模在241亿美元。中国市场方面,2019年,我国电子陶瓷市场规模达到641亿元。
陶瓷基复材在结构材料中最具前景。陶瓷基复材作为结构材料在保留陶瓷本身优点的同时,有效的解决了其脆性问题。1987年美国能源部开始实施陶瓷基复合材料的研发计划,NASA等单位也投入大量人力和经费。仅1992年美国投入陶瓷基复合材料应用研究的经费高达3500万美元。陶瓷基复合材料的潜在应用领域广泛,包括宇航、国防、能源、汽车工业、环保、生物、化学工业等,在未来的国际竞争中将起关键的作用。发达国家投入巨资进行研究,美国和西欧各国侧重于航空和军事应用,日本则力求把它应用在工业上。
根据Markets and Markets发布的报告预测,预计陶瓷基复合材料的全球市场规模在2026年将达到75.1亿美元。年复合增长率以9.65%的速度迅速增长,市场对高强、轻质、节能材料需求的逐步增长,以及国际航空航天和国防工业的繁荣均成为全球陶瓷基复合材料市场增长的主要推动力。
在各种陶瓷基复合材料中,C/C陶瓷基复合材料(即在C/C复材中加入陶瓷做成的二元基体复合材料,常用C/C-SiC)拥有最大的市场份额,并且预计会成为全球陶瓷基复合材料市场增长中增长率最高的材料。由于C/C陶瓷基复合材料具有轻质、高摩擦系数以及良好的耐高温性能,它被认为是航空和汽车领域制动系统的优选材料。此外SiCf/SiC复材(增强纤维及基体均为陶瓷的复合材料)目前已得到较成功的应用,主要应用在航空航天发动机内的高温部件,如叶片、燃烧室涡形管等构件。
航空航天是陶瓷基复合材料最大的细分应用市场,占总体的43%左右。随着我国高推重比航空发动机的定型、空间飞行器技术的迫切需求和快速发展,陶瓷基复合材已经在军用、民用领域展现出巨大的发展潜力。
2.4、先进陶瓷企业数量多、规模小,核心技术基本依赖引进
随着现代高新技术的发展,先进陶瓷已逐步成为新材料的重要组成部分,但与欧美、日本等发达国家相比,我国的先进陶瓷产业除少数达到甚至超过国外同行外,总体上是明显落后于发达国家的水平。目前国外先进陶瓷发展处于领先地位的主要有美国、日本、欧盟、俄罗斯等。日本作为全球最大的先进陶瓷生产基地,其市场份额占50%以上,功能陶瓷领域基本垄断国际市场,知名企业包括京瓷、东芝、旭硝子、住友、村田、东陶等。美国是全球第二大先进陶瓷材料生产基地,占全球市场份额20%以上,知名企业有格鲁曼、杜邦、赛瑞丹等。欧洲市场份额仅次于日本和美国,德国、法国在结构陶瓷上是重点研发领域,知名企业有法国圣戈班公司、德国赛琅泰克公司、英国摩根公司等。
①日本在先进陶瓷材料的产业化、民用领域方面占据领先地位。近年来,日本将先进陶瓷作为战略性产业,不断加大投资力度。在电子陶瓷、光导纤维、高韧性陶瓷等先进陶瓷材料方面,日本均处于领先地位。日本生产的先进陶瓷敏感元件已占据国际市场主要份额,包括热敏、压敏、磁敏、气敏、光敏等在内的各种先进陶瓷产品垄断着大部分市场;在泡沫陶瓷、超塑性陶瓷、塑胶复合陶瓷以及各种先进陶瓷材料与陶瓷部件研发,高性能陶瓷电池、陶瓷发动机等研发开发方面,均处于领先地位。
②美国先进陶瓷在航空航天、核能等领域的应用处于领先地位。美国先进陶瓷发展重点为高温结构陶瓷,目前在航天技术、航空器、核工程、汽车、医疗设备及机械动力等领域处于大范围使用阶段。美国国家航空和宇航局(NASA)在结构陶瓷的开发和加工技术方面正实施大规模的研究与发展计划,重点对航空发动机、民用热机中的关键闭环实现陶瓷替代,同时对纳米陶瓷涂层、生物医学陶瓷和光电陶瓷的研究、产业化进行资助。
③欧盟在先进陶瓷部分细分应用领域和机械装备领域处于领先地位。欧盟各国以功能陶瓷和高温结构陶瓷为主要研究对象,特别是德国、法国在结构陶瓷领域进行了重点研究,主要集中在发电装备、新能源材料和发动机中的陶瓷器件等领域,如陶瓷活塞盖、排气管里衬、涡轮增压转子及燃气轮转子等。此外,欧盟部分国家在先进陶瓷机械、装备方面优势明显。例如,匈牙利拥有陶瓷注射成型(CIM)技术,陶瓷研磨抛光工艺,高精度加工工艺等,品种繁多,用于绝热器件、自动化工业、热容器、泵、轴、阀、密封件等,使用范围非常广泛。
④俄罗斯、乌克兰在结构陶瓷和陶瓷基复合材料方面实力雄厚。俄罗斯、乌克兰两国在先进陶瓷的研究开发和生产方面,基础扎实,设施齐全。在结构陶瓷和陶瓷基复合材料方面,不论是氧化物陶瓷、非氧化物陶瓷、复相陶瓷或者是陶瓷基复合材料,不但在实验室研制成功,而且已开发成有明确应用目的的制品,相当一部分已投入商业生产。
我国先进陶瓷研究起步晚、规模较小、技术发展空间大。虽然我国先进陶瓷材料在开发上取得了长足的进步,与国际先进陶瓷领域领先的国家距离进一步缩小,但仍缺乏批量化、低成本、高效制备优质先进陶瓷材料的先进技术、装备和管理水平。我国先进陶瓷材料的开发大都是结合国防和国民经济上的需要,总的来说与国际发达国家相比还有明显的差距,特别是技术和产业化方面,满足不了国民经济迅速发展的要求。在全球数百亿美元的先进陶瓷年销售额中,中国销售额仅占1~2%。因而,目前世界最先进的高附加值的先进陶瓷产品,特别是高端装备中大量的陶瓷元件仍需进口。具体表现在以下几个方面:
①高端粉体制备技术远远落后:我国对陶瓷粉体的制备尚未引起足够的重视,多种陶瓷粉体尚无专业化生产企业,许多企业不得不“自产自销”。例如:高纯氧化铝粉,日本企业99.99%氧化铝粉烧结温度只需1300℃,而国内需要到1600℃以上;高纯氮化硅粉仍受到日本UBE和德国H.C.Stark的限制,国内企业在粉体质量上仍存在较大的波动。
②制造装备水平落后:虽然我国引进了国外先进的工艺装备,像气压烧结炉、热等静压、注射成型机、流延机等来提高我国的技术装备水平,但因投资大,在经济上给企业造成了很大压力,从而限制了先进陶瓷的发展。而国内仿制设备因加工水平差距,可靠性和稳定性暂时无法与国外产品相比。
③新产品产业化落后:目前,实验室阶段的研究工作偏多,忽视了中试、工程化和产业化技术的研究,成果没有转化为现实生产力。虽然研究工作形成了很多技术成果,但绝大多数处于实验室研究阶段,实验室研制出来的成果距离产业化的目标还有较大距离。
④产能分散、过剩:国内先进陶瓷领域的企业数量虽多,但规模普遍较小,行业内中小微企业约占70%左右,多数中小微企业的核心技术基本依靠引进,其产品单一,制备成本较高,缺乏企业自主创新能力和市场竞争力。同时也缺乏统筹规划和顶层设计,重复性的研究工作较多,使得有限的人、财、物等资源过于分散,盲目和粗放的发展方式同时导致了产品产能的过剩。
国内先进陶瓷领域的企业数量虽多,但规模普遍较小,核心技术基本依赖引进,从电子陶瓷的应用来看,虽然多种电子陶瓷产品的产量居世界首位,但国内生产的材料仅少部分用于高端元器件产品,大部分用于中低端元器件产品,企业竞争激烈。民品方面,我国的电子陶瓷及其元器件产品生产基地已经形成了相当的规模,并拥有国际先进的生产水平,典型企业包括风华高科、三环集团等陶瓷电子元器件行业中的龙头骨干企业。军品方面,以MLCC产业为例,目前已经形成了宏明电子、鸿远电子、火炬电子等几家比较稳定的竞争格局,各自绑定下游型号客户。除此之外,一些电子陶瓷公司还包括中瓷电子、振华云科(振华科技子公司)等。结构陶瓷方面,主要还是集中在陶瓷基复材,比如刹车耐磨的碳陶材料应用,以及航天火箭耐烧蚀材料的应用等,企业如西安鑫垚、博云新材、超码科技等公司。
2.5、小结
先进陶瓷材料由于其耐高温以及独特的电学特性广泛被应用于结构材料以及电子领域。作为结构材料,通过纤维补强形成的陶瓷基复合材料,克服了其脆性的弱点,目前我国在某些尖端先进陶瓷的理论研究和实验水平已经达到国际先进水平,可成熟应用于战略导弹、火箭发动机热结构件以及各类卫星天线窗的保护框等方面,在电子陶瓷方面,日本依靠其成熟的技术仍然在民用陶瓷电容器保持领先,我国民用陶瓷电子产品在成本及质量控制方面有待提高,而随着武器装备信息化的加速,我国陶瓷电容器在军工领域的需求不断增大,随着技术的成熟未来有望带动军转民的发展。总体而言国内先进陶瓷总体水平与国外相比还存在一定的差距。
当前国家正不断为战略新兴产业的发展配置资源和政策,作为基础原材料和核心部件的先进陶瓷未来必将迎来发展的机遇。重点关注火炬电子(603678)、鸿远电子(603267)、中瓷电子(003031)等。
(全文完)
本文数据来源如无特别说明均来自wind资讯
投资有风险 入市需谨慎
中航证券研究所以“立足军工、做深高科技”为核心,秉承深度产业链研究方法,内外兼修打造精品特色研究业务。研究所由五次获得新财富机械(军工)第一的明星分析师邹润芳领衔,董忠云博士担任首席经济学家,着力打造总量(宏观策略等),军工相关的硬科技产业链(包括军工、先进制造、电子半导体、新材料、新能源等),同时重点兼顾“十四五”国家战略方向,布局新兴产业和大消费等领域。
研究所拥有目前全市场规模最大的军工研究团队,依托航空工业集团强大的央企股东优势,深度覆盖军工行业各领域,全面服务一二级市场。并已经覆盖宏观、策略、先进制造、科技电子、新材料、农林牧渔、医药生物、非银、社会服务等多个研究方向,致力于探索战略产业的发展方向,拓展产融结合的深度与广度,为客户和集团创造价值。
张超(证券执业证书号:S0640519070001),中航证券军工行业首席分析师,毕业于清华大学精仪系,空军装备部门服役八年,有一线飞行部队航空保障经验,后在空装某部从事总体论证工作,熟悉飞机、雷达、导弹、卫星等空、天、海相关领域,熟悉武器装备科研生产体系及国内外军工产业和政策变化;2016-2018年新财富第一团队核心成员,2016-2018年水晶球第一团队核心成员。
zhangchao@avicsec.com
梁晨(证券执业证书号:S0640519080001),中航证券军工分析师,从事军工行业研究;北京科技大学材料硕士;熟悉航空制造、材料加工等领域,熟悉军工企业科研及生产体系。
liangc@avicsec.com
证券研究报告名称:《军工材料深度报告:异“材”秀出千林表》
对外发布时间:2022年4月6日
航空报国
航空强国
○

