(本报告对外发布于2022年12月16日。了解更多请关注中航证券新材料团队公众号"轲言新材")
投资要点
核聚变技术取得“突破性进展”:美国能源部于当地时间12月13日宣布,美国科研人员在研究核聚变能源方面取得了“重大科学突破”——劳伦斯利弗莫尔国家实验室(LLNL)的科研人员在一次惯性约束聚变实验中,首次实现了核聚变产出大于投入的“净能量增益”。该次实验使核聚变原理的得到了概念验证,引发了市场对核聚变技术的密切关注。相比惯性约束聚变用到的激光点火装置,磁约束聚变技术用到的托卡马克装置能更长时间地约束高温等离子体,实现可自持的核反应,具备更广阔的发展前景。而托卡马克装置使用的核心材料,就是超导材料;
前沿新材料:超导材料是指在一定的低温条件下具有完全导电性(直流电阻为0)和完全抗磁性的材料。超导材料的诞生要追溯至1911年,荷兰物理学家昂尼斯在探索金属电阻与温度之间的关系时发现,金属汞温度降至 -269°C左右时电阻近乎消失,从而发现了超导电性规律;随后,迈斯纳和BCS理论分别解释了超导体的完全抗磁性和宏观量子效应,共同从理论角度奠定了超导体的基本特性;
追求更高的临界温度:人们不断追求在更高的临界温度(Tc)下实现材料的超导性,已实现更多的规模化应用可能。1986年发现的铜氧化物超导体和2008年问世的铁基超导体不断掀起了人们对高温超导体的研究热潮,更多具备更高临界温度的超导体也随着人们的实验探究而陆续问世。放眼未来,寻找能在较低压力下大规模应用的室温超导体是超导研究人员的心之所向;
低温和高温超导尚处不同产业化阶段:超导体按照临界温度可被分为低温超导(Tc<25K)和高温超导材料(Tc≥25K)。目前国内低温超导材料及应用占超导市场总量的90%以上,高温超导材料仍处于产业化初期。已实现商业化的低温超导材料主要为铌基超导线材(NbTi和Nb3Sn),具备实用价值的高温超导材料主要包括铋系(BSCCO)、钇系(YBCO)、二硼化镁(MgB2)超导材料及铁基超导材料等;
超导的应用具备前瞻性和战略性意义:低温超导材料的需求端驱动力主要包括MRI、MCZ、加速器、受控热核聚变等终端应用的跨阶段式成长。短期内,医用领域磁共振成像仪用MRI超导线材的需求有望补偿式增长;中期来看,大尺寸半导体级单晶硅的技术迭代升级将加速国产化替代并拉动MCZ市场的发展,重离子加速器项目等国家重点工程也将成为低温超导材料下游需求驱动;长期来看,超导业务的长期发展愿景将聚焦于磁约束受控核聚变以及超导磁悬浮等项目,受控核聚变技术若能取得突破,将成就能源革命的终极幻想。高温超导材料下游终端应用涉及各类电力电子设备行业,待材料性价比、低温制冷系统的稳定性等各项难点被逐步优化和攻克后,高温超导材料的规模化应用指日可待。
投资建议
超导材料立足于科技前沿,其产业和下游应用具备前瞻性和战略性。未来科技创新的进步有利于推进超导产业的全方位提升,超导材料及应用的战略性发展将极大地满足一国的安全需求、社会发展需求、能源战略需求。低温超导材料的生产和应用已较为成熟,建议关注相关受益公司:西部超导、宁波健信、潍坊新力等;高温超导材料的规模化应用有望待各项重难点被逐步攻克后成为现实,相关受益公司包括:西部超导、英纳超导、汉缆股份、永鼎股份等。
风险提示:原材料价格大幅抬升、下游需求增长与国产化替代进程不及预期、下游领域技术路径变更、产业化进程不及预期等。
一、超导材料发展综述
1.1
诞生和理论发展
人们对超导材料的探究得益于低温物理学的发展,而超导材料的诞生则源于人们对金属电阻与温度之间的关系探索。超导,全称超导电性,是二十世纪最重要的科学发现之一,指的是当某些材料在温度降低到某一临界温度(Tc)时电阻突然消失,电流可以在其间无损耗流动的现象,具备这种特性的材料则被称为超导材料或超导体。超导体的诞生要追溯到二十世纪初,人们在气体理论的指导下不断将各种气体液化,创下了一系列的低温记录,荷兰物理学家昂尼斯(H. K. Onnes)在1908年成功液化了地球上最后一种“顽固气体”——氦气,并且获得了接近绝对零度的低温:4.2K(约-269℃)。氦作为分子质量最小的稀有气体,是最不活泼的元素之一,也是唯一不能在标准大气压下固化的物质,而液氦的成功获得极大地推进了低温物理学的发展,这也为超导现象的发现埋下了伏笔。1911年,昂尼斯等人用液氦冷却金属汞以研究金属在低温下的电阻行为时发现,汞的电阻并不像预期中随温度降低而逐渐减小,而是在温度降至4.2K左右(Tc=4.2K,等同于-268.98°C)时急剧下降,以至完全消失。这也就是超导体的第一个基本特征——完全导电性,指当降低至某一温度以下,电阻突然消失的现象。1913年,昂尼斯因液氦的成功制备和超导现象的发现而获得了当年的诺贝尔物理学奖,并首次以“超导”一词来表达这一现象,寓意为超级导电。自此以后,人们把处于超导状态的导体称为超导材料,其凭借独特的性能和具有潜力的各项应用而持续地吸引着全球各地众多科学家的不断探索;
超导材料的发展离不开理论的支撑,1933年,德国物理学家迈斯纳(W. Meissner)和奥林菲尔德(R. Ochsenfeld)共同发现了超导体的另一个重要特征——完全抗磁性,即当材料处于超导状态时,将完全排斥磁场,超导体内的磁感应强度为零,人们将这种现象称为“迈斯纳效应”。因此,判断一种材料是否具备超导电性,必须要看其是否同时具备完全导电性和完全抗磁性。随后,巴丁(J. Bardeen)、库珀(L. V. Cooper)和施里弗(J. R. Schrieffer)在1957年提出了著名的BCS理论,它把超导现象看作一种宏观量子效应,成功地解释了金属或合金超导体的超导电性微观机理。由于电阻是由电子定向运动时与金属晶格发生碰撞而形成的,而在超导临界温度以下,超导体中的电子通过与晶格振动声子的交换来实现无损耗运动,即没有电阻产生,因此能够实现超导电性。至此,超导体的三大基本特性完全导电性、完全抗磁性和宏观量子效应均已奠定;
宏观量子效应是超导电子学的基础,众多科学家及学者根据BCS理论作出了一系列的理论延伸:1)1962年,剑桥大学的约瑟夫森(B. Josephson)预言,“电子对”能够穿过薄绝缘层(量子隧穿),当由薄绝缘层隔开的两块超导体(“约瑟夫森结”结构)之间有电流通过时,其中并不会出现电压,这一现象被称为“约瑟夫森效应”。换言之,该现象是一种横跨约瑟夫森结的超电流现象,即超导电流可以在“超导体—绝缘体—超导体”的结构中产生;2)1968年,美国物理学家麦克米兰根据BCS理论得到超导体临界温度上限的公式,推算出超导体的临界温度一般不太可能超过39K(约-234℃),39K这个温度也被称为“麦克米兰极限”。该极限温度曾一度被主流学界所接受,直到1980年代高温超导体的蓬勃发展突破了这个理论极限;
1.2
更高的临界温度
按照超导体的临界温度,可以将超导体分为低温超导和高温超导材料:
Tc<25K的超导材料称为低温超导材料,目前已实现商业化的包括NbTi(铌钛,Tc=9.5K)和Nb3Sn(铌三锡,Tc=18k)。由于NbTi和Nb3Sn具有优良的机械加工性能和成本优势,其制备技术与工艺已经相当成熟。目前低温超导的下游应用主要包括加速器磁体、核聚变工程用超导磁体、核磁共振磁体、通用超导磁体等,基于低温超导材料的应用装置一般工作在液氦温度(约4.2K)。在相当长的时期内,低温超导材料仍将是最主要的超导产业支柱性材料;
Tc≥25K的超导材料为高温超导材料,具备实用价值的主要包括铋系(例如Bi-Sr-Ca-Cu-O,BSCCO,Tc=110K)、钇系(例如Y-Ba-Cu-O,YBCO,Tc=92K)和MgB2超导材料(Tc=39K)、铁基超导材料等。其中铋系和钇系高温超导材料属于氧化物陶瓷,在制造工艺上须克服加工脆性、氧含量的精确控制及与基体反应等问题,因此生产成本较高,目前尚处于商业化初期阶段。目前高温超导的下游终端应用主要包括超导电缆、超导电机、超导变压器、超导滤波器等,基于高温超导材料的应用装置一般工作在液氢温度(约20K)至液氮温度(约77K)之间。
自超导现象被发现后的75年时间里,超导临界温度的提升进程十分缓慢,超导临界转变温度仅仅被提高到23.2K左右,且基本都由单元素金属和多元合金实现,这段时间内所发现的超导体均为低温超导体。直到人们对铜氧化物超导体和铁基超导体的科研进展实现实质性突破,高温超导体才得以开启高速发展的征程。1986年,瑞士科学家缪勒和柏诺兹在研究氧化物导电陶瓷材料LaBaCuO时发现其在30K以下具备超导迹象。随后,多国科学家争相对氧化物高温超导体进行研究,一举打破了“氧化物陶瓷材料只能是绝缘体”的传统观念,超导材料的Tc自1986年开始获得了大幅提升。铁基超导体研究的突破口则发生在2008年,日本东京工业大学的科学家细野秀雄教授的团队发现掺杂氟元素的LaFeAsO材料中存在26K临界温度的超导电性,这一发现掀起了铁基高温超导体的研究热潮。得益于经验的积累和稀土资源优势,中国科学家在得知消息的第一时间里认识到了该系统的重要性,并迅速合成了该类材料以开展物性研究。随后,中国团队采用稀土元素替代和高压合成方法获得了一系列的高质量超导体样品,并在常压下测量得到40K以上的超导电性,突破了麦克米兰极限,经优化合成方式之后获得了55K的高临界温度世界纪录,在国际上引起了极大的轰动,掀起了科学界对高温超导体的研究热潮;
回顾超导体的发展历史,超导研究对象逐步由简单金属到合金,再到复杂的化合物、有机物,超导临界温度也在过去的一个多世纪里逐渐提升。目前发现的超导材料主要包括:各类金属及合金超导体、铜氧化物超导体、重费米子超导体、有机超导体、铁基超导体及其他氧化物超导体等。下图展示了自超导现象问世以来发现的一些典型的超导体及其晶体结构,横轴为发现的年代,纵轴为超导临界温度Tc;
寻找能大规模应用的室温超导体是当今超导研究人员的心之所向。超导体的应用解决了输电过程中造成的热损耗,具备着常规金属材料无法企及的性能。由于超导体往往需要在非常低的环境温度中应用(低于其超导临界温度),而低温环境往往需要依赖于液氦或其他设备来维持,这极大地增加了超导材料的应用和维护成本,导致具备如此颠覆性的材料无法在低成本下被大规模应用。因此,寻找具备更高临界温度的超导体是解决超导材料应用的关键,而研发出室温超导体成为了超导领域研发人员的不懈追求。2020年,迪亚斯在实验室将氢、碳和硫元素,在金刚石压腔中通过光化学合成简单的碳质硫氢化物(CSH),并将其超导临界温度提升至15℃,这是人类第一次观察到室温超导体,具有里程碑式的意义。但在金刚石压腔中观察到的超导现象被重重极端条件所限制:1)该现象的环境压力为2670亿帕,相当于标准胎压的100万倍;2)产生超导现象的材料数量极其微量,并无法产生实际的应用。因此,下一个科研目标则是争取找到在较低压力下制造室温超导体的方法,以实现大批量生产。若常温超导能够得到规模化应用,必将带来一场全新的能源革命,人类将步入崭新的超导时代。
1.3
产业化的突进
根据超导材料的基本特性,其不仅在临界温度下具有零电阻特性,而且在一定的条件下还具备完全抗磁性和宏观量子效应等常规导体所不具备的特性,这些性质使超导体能够实现大电流传输、获得强磁场、实现磁悬浮、检测微弱磁场信号等多种应用,因此其被广泛应用在电子通信、电力能源、交通运输、国防军事、医疗器械等诸多领域。由于超导材料和技术涉及的领域之广,发达国家不惜投入巨资开展前期研究和产业化应用实验。我国在产业政策方面也对超导材料的发展方向做出了相关支持,历年出台的各类新材料行业发展政策推动了超导材料的发展和革新。《中国制造2025》将超导材料列为前沿颠覆性新材料中需重点发展的项目,《“十三五”国家战略性新兴产业发展规划》指出应积极参与国际热核聚变实验堆计划(ITER),不断完善全超导托卡马克核聚变实验装置等国家重大科技基础设施。由于超导材料的应用不仅能提高电力生产、传输等领域的工作效率,也能对资源的节约起到举足轻重的作用,在这个能源紧缺的时代,超导材料科研技术和生产技术的飞跃势必带来新一轮的能源革命;
目前全球超导市场以低温超导为主,国内低温超导材料及应用占超导市场总量的90%以上,高温超导材料仍处于商业化初期。经过数十年的潜心发展,我国已成为国际超导材料和应用技术研发的中坚力量,目前已基本掌握了各种实用化超导材料的制备技术,实现了低温超导材料的商业化生产。低温超导方面,尽管我国在商业化、超导强电和弱电应用技术等方面已基本达到国际先进水平,但由于产学研用结合不紧密、创新链和产业链不完整,导致我国在高端医疗设备、分析仪器、科研装备等超导技术应用方面存在明显差距,相关材料和装备仍然依赖进口。未来低温超导材料产业需着力提升整体研发水平,提高自主创新能力,向世界领先水平迈进。高温超导方面,我国在高温超导材料基础研究和工艺研究方面均已实现一定进展,材料性能已基本满足应用需求,目前正逐渐开始商业化,但和国际水平仍存在着明显的差距,未来高温超导材料商业化的核心仍需围绕低成本、大规模批量制备技术。以下章节将对低温超导和高温超导材料各自的产业链、下游应用及发展前景作出梳理和展望。
二、低温超导材料
2.1
产业已较为成熟
以铌基超导材料(NbTi和Nb3Sn)为主的低温超导材料具有优良的机械加工性能和超导电性,是目前最主要的实用化超导材料。低温超导产业链主要包括上游原材料、中游超导线材、超导磁体及下游超导设备四个环节:
1)在原材料环节,低温超导线材对原材料(钛Ti、铌Nb、锡Sn)有很高的要求,且工艺过程复杂,技术条件严格,由于低温超导线材行业对原材料的消耗量并不大,因此上游原材料对超导线材行业的影响并不明显,超导线材行业的发展主要取决于技术进步;
2)在超导线材(NbTi、Nb3Sn超导线)生产环节中,NbTi超导线的上游还包括NbTi棒材环节,由于Nb和Ti的熔点相差较大,且NbTi合金中Nb的含量较多,如果控制不好熔炼技术,易产生不熔块,导致后续细芯丝NbTi线在加工中断裂,因此NbTi二元合金棒的制备非常困难,为重点技术加工环节;
3)超导磁体是由超导线材绕制而成的能产生强磁场的超导线圈,并包括其运行所必要的低温恒温容器。基于超导材料的特性,超导磁体具有场强高、体积小、重量轻等特性。由于超导材料在超导状态下具有零电阻的特性,因此可以以极小的面积通过巨大的电流;
4)下游行业主要为各类超导设备,随着磁共振成像仪(MRI)、磁控直拉单晶硅技术(MCZ)、核磁共振谱仪(NMR)、质子加速器、核聚变实验堆等领域的发展,未来低温超导线材的市场空间巨大。
实用低温超导材料主要为NbTi和Nb3Sn超导线材,两者的主要区别如下:
NbTi是二元合金,具有良好的加工塑性,很高的强度,制造成本低,临界磁场低,主要用于10T以下磁场,主要应用于MRI、MCZ、NMR、核聚变实验堆、加速器等领域;
Nb3Sn是金属间化合物,属于脆性材料,加工性能差,制造成本高,但是临界磁场高,主要用于10T以上的磁场,主要应用于NMR、核聚变实验堆等领域。
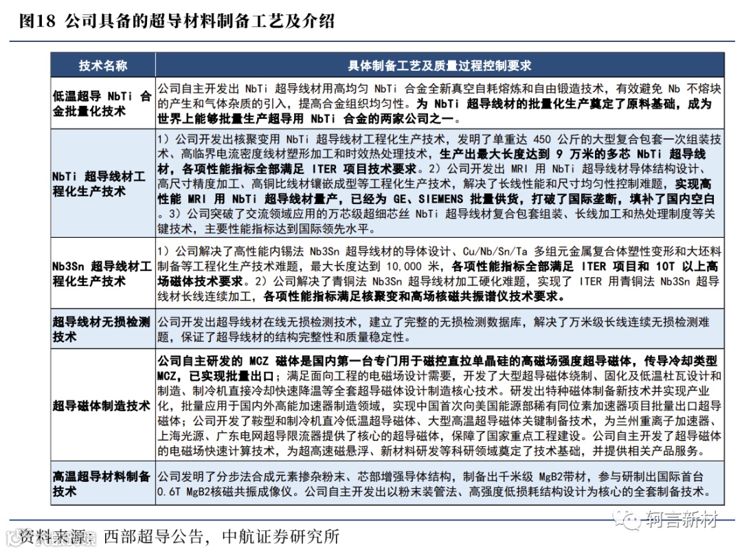
西部超导的低温超导材料产业化进程具备国际领先性。从全球低温超导产业发展格局来看,部分公司专注于低温超导产业链中的某一环节,其余公司横跨多个环节。仅有英国、德国、日本和中国的少数几家企业掌握低温超导线生产技术,西部超导作为我国重要的实用化超导材料与磁体技术研发与产业化基地,是目前全球唯一的铌钛锭棒、超导线材、超导磁体的全流程生产企业。
2.2
西部超导为产业领军者
西部超导是目前国内唯一实现超导线材商业化生产的企业,也是全球唯一的铌钛锭棒、超导线材、超导磁体的全流程生产企业,其低温超导线材技术已达国际领先水平。公司的超导业务涉及NbTi锭棒和线材、Nb3Sn线材(包括“青铜法”和“内锡法”)和超导磁体的生产,主要用于先进装备制造、大型科学工程等领域,包括磁共振成像仪、磁控直拉单晶硅、核聚变实验堆、核磁共振谱仪、质子/重粒子加速器、磁悬浮列车、智能电网装备等;
公司背靠西北有色金属研究院,深耕超导材料领域二十年,在业内具备的核心竞争力包括研发技术壁垒、设备壁垒及市场先入壁垒。公司自主开发了全套低温超导产品的生产技术,代表我国完成了ITER计划(国际热核聚变实验堆计划)的超导线材交付任务,实现了MRI(磁共振成像仪)超导线材的批量生产;同时开发了高性能Bi系和MgB2高温超导材料制备技术,产品的核心技术达到国际先进水平。技术储备方面,公司具备低温超导NbTi合金批量化生产技术、Nb3Sn超导线材工程化生产技术、Nb3Sn超导线材工程化生产技术、超导磁体制备技术等,同时具备高温超导材料制备技术,产品的核心技术达到国际先进水准;
公司代表我国完成了ITER项目的超导线材交付任务,帮助实现了我国超导材料产业化并跻身国际先进行列。ITER(国际热核聚变实验堆计划)是目前全球规模最大、影响最深远的国际科研合作项目之一,项目的工作原理是利用强磁场对等离子体进行磁约束,模拟太阳的核聚变反应产生能量并实现可控利用,俗称“人造太阳”,这为人类解决能源问题提供了可能。为了在地球上实现受控热核聚变,其条件之一就是为聚变反应维持一亿度以上的高温等离子体环境,将参加反应的高温等离子体约束在一定范围内并保证充足的反应时间,ITER项目中所用到的装置是一个用磁约束来实现受控热核聚变的超导托卡马克装置(Tokamak),需要依赖超导磁体约束核聚变中的高温等离子体,来实现可自持的核反应。该装置需要采用NbTi和Nb3Sn超导线材制造超导磁体。在2003年1月中国政府决定参加ITER计划时,国内尚无企业具备NbTi和Nb3Sn超导线材生产能力,迫切需要开展超导线材产业化;2003年2月28日,超导有限正式成立,开始了ITER计划用NbTi和Nb3Sn线材的产业化。随着公司突破了NbTi和Nb3Sn线材产业化制备技术,根据ITER计划采购进度,2010-2011年公司的超导线材通过ITER组织的综合评价,并于2012年开始向ITER项目批量供货。我国承担了69%的NbTi超导线和7%的Nb3Sn超导线生产任务,全部由西部超导提供,目前公司已完成全部NbTi和Nb3Sn线材交付工作,产品性能在业界获得了高度肯定。公司未来核聚变领域用超导线材需求将主要来自于我国自主设计研制并联合国际合作开展的中国聚变工程实验堆(CFETR)项目,项目已在建设进行中,主要用以填补ITER和未来商业化运行的聚变堆之间的科学技术差距,实现连续大规模聚变能安全、稳定的工程可行性。
2.3
终端需求前景宽广
鉴于ITER项目已完结,未来低温超导材料下游需求增长点主要包括不同时期内超导磁体下游应用领域的跨阶段式成长。短期来看,医用领域磁共振成像仪用MRI超导线材的需求增长将成为超导业务扩张的主要驱动力。中期来看,伴随着我国半导体行业的产业升级,大尺寸半导体级单晶硅的技术迭代升级将加速国产化替代并拉动MCZ市场的发展,同时兰州重离子加速器项目等国家重点工程将有望驱动超导业务的中期发展。长期来看,超导业务的长期发展愿景将聚焦于CFETR以及超导磁悬浮等多个项目。以下将主要对低温超导下游领域MRI、MCZ、加速器市场及CFETR项目作出现况及前景分析:
MRI(磁共振成像仪)
MRI是当前超导材料最主要的应用领域,但目前我国人均MRI拥有量与发达国家仍存在较大差距,需求缺口尚存。MRI是一种生物磁自旋成像技术,其对人体不会产生放射性损伤,对肿瘤早期诊断有较高的临床价值,已经广泛运用于全身各部位脏器的疾病诊断中。根据Statista的数据,2019年我国每百万人口MRI拥有量仅约6.4台,远低于日本的55.2台和美国的40.4台,且多个发达国家每百万人口拥有量在10台以上;由于中国人口数量位居世界第一,MRI拥有量缺口较大,国家已明确将磁共振成像设备列为当前优先发展的高技术产业化重点领域之一。MRI设备进口方面,目前我国主要从德国、荷兰等地进口高端MRI设备,进口数量少,但相对货值较高,未来在高端MRI市场的国产替代空间广阔。医用MRI作为医学影响诊断中心等医疗机构的基本配备要求,在中长期市场的发展有较强确定性,我国在未来有望成为全球最大的MRI市场;
然而在我国对MRI的需求与日俱增的同时,近年来进口MRI的数量却没有呈现同步增长趋势。主要有两方面原因,一方面如GE及Siemens等国际大型医疗设备企业陆续在中国设厂生产,核磁共振设备实现了国内生产;另一方面是国产厂商经过多年经验累积,已开始逐步实现对进口设备的替代。由于国产超导MRI系统具有成本上的优势,我国二、三线城市厂商具有较强的市场竞争能力,预计国产超导MRI市场将进一步扩大,厂商对NbTi超导线材的需求也将稳步增长。
MCZ(磁控直拉单晶硅技术)
单晶硅按晶体生长方法的不同,分为直拉法(CZ)、区熔法(FZ)两种,直拉法是目前主要的单晶硅规模化量产技术。MCZ技术是通过磁场对导电硅流体的热对流形成抑制作用,抑制单晶硅生长过程中杂质和缺陷的产生,从而大幅改善晶体完整性、均匀性,可实现高质量大尺寸单晶硅快速生长。其中采用超导磁体提供5000Gs稳定磁场的MCZ技术是目前国际上生产300mm以上大尺寸半导体级单晶硅的最主要方法。随着国内半导体工业的迅速发展,中国已成为全球增长速度最快的单晶硅生产和消费国家,其中MCZ产品占总产量的70%-80%,目前国际上300毫米以上大尺寸单晶硅片已成为主流。由于超导材料具有零电阻的特性,采用超导材料制备的超导磁体可以实现无阻载流运行,因此超导磁体和常导磁体相比,其体积和运行成本均大幅度减小,能够降低300mm单晶硅制造20%的能耗、提高30%的成品率;
我国目前迫切需要发展满足300mm MCZ单晶硅制备用超导磁体制造技术并实现规模应用,以促进我国单晶硅行业的产业技术升级。从市场规模来看,我国单晶硅行业市场规模由2017年的75.5亿元增长至2020年的380.3亿元,年均复合增长率为71.6%;从需求端来看,我国单晶硅片消费量由2017年的28.7GW增至2020年的144.4GW,年均复合增长率为71.56%。由此可见,在近年来半导体产业的驱动下,我国单晶硅市场规模和需求量在未来也将持续保持高速增长,MCZ技术需求市场也将一并扩大。同时,我国正在逐渐减少单晶硅进口依赖程度,单晶硅炉产量大幅上升,为单晶硅生产用MCZ磁体奠定了良好的市场基础,未来市场增量可期。
加速器
以加速器为代表的大科学工程自上世纪80年代以来一直是高技术发展水平和综合国力发展的象征,以超导磁体为核心的加速器系统是相关装置的核心。高能质子加速器是超导磁体在大科学工程中应用的一个重要的领域,其包括超导直线加速器、超导回旋加速器、超导同步加速器等设备。超导材料是加速器磁体的重要组成部分,超导磁体的应用可以在很小的激磁功率下产生强大的约束磁场,从而大幅缩减加速器的尺寸,降低加速器功率消耗,从而优化超导加速器的经济效益。随着加速器市场需求的增加,超导线材和超导磁体的市场需求也将变得更为明确。
中国聚变工程实验堆项目(CFETR)
CFETR计划分三步走:1)完成“中国聚变梦”:第一阶段到2021年,CFETR开始立项建设;2)第二阶段到2035年,计划建成聚变工程实验堆,开始大规模科学实验;3)第三阶段到2050年,聚变工程实验堆实验成功,建设聚变商业示范堆,完成人类终极能源。
CFETR项目的设施主体——聚变堆主机关键系统综合研究设施(CRAFT),是《国家重大科技基础设施建设“十三五”规划》中优先部署的大科学装置,计划于2030年建成,该设施目标是建成国际核聚变领域参数最高、功能最完备的综合性研究及测试平台。截至2022年11月消息,CRAFT设施主体工程建设正酣,已经完成100余个关键里程碑建设任务及核心部件的设计、预研和测试验证,从子系统的实验室研发测试阶段进入到了部分关键部件的研制和现场集成及调试阶段。若磁约束受控核聚变工程技术方面能取得研发突破,便能为未来战略新能源贡献巨大的力量,实现人类的终极能源梦想。
三、高温超导材料
3.1
产业发展进行中
我国高温超导材料商业化处于初期阶段,全面发展仍需时日。我国在超导材料的研究方面已具备较好的研究基础,但高温超导材料的开发和批量化制备技术尚显薄弱,产业化进程落后于部分发达国家。目前具备实用价值的高温超导材料主要包括铋系(BSCCO)、钇系(YBCO)、二硼化镁(MgB2)超导材料及铁基超导材料等。高温超导行业产业链主要包括上游原材料、中游超导材料(包括线材、带材等)、下游应用产品三个环节:
1)上游原材料行业主要包括各类矿产资源,具体涉及的金属元素诸如铋(Bi)、锶(Sr)、钇(Y)、钡(Ba)、硼(B)等以及镧(La)等稀土元素;
2)中游为超导材料加工环节,主要产品包括BSCCO和YBCO等带材、MgB2线材以及铁基超导体等,是高温超导行业的核心;
3)下游包括各类超导应用产品,如超导电缆、超导电机、超导限流器、超导变压器、超导滤波器、超导储能等,是超导行业的载体。
3.2
应用现状及前景
高温超导乃至室温超导研究进展一旦取得突破,其应用难度和成本将极大地降低,这对人类文明的影响深远程度或将不亚于半导体材料。由于高温超导的机理目前尚不明晰,因此对高温超导开展深入研究对于理解具有多体相互作用的复杂量子材料、发展最先进的实验技术具有重要意义。高温超导材料下游终端应用涉及诸多与电力电子相关的设备行业,以下将以超导电力技术和超导电子学的应用为核心,对各类下游应用的现状与前景展开讨论:
超导电力技术的应用
随着超导电力技术的发展,高温超导的应用有望大幅降低电力传输能耗,从而对能源节约作出贡献。超导电力技术是利用超导体的特殊物理性质与电力工程相结合而发展起来的一门新技术,其发展与应用能在一定程度上颠覆现代电力的运输形式,其有效地降低了供电与输电过程中的能量损耗。由于超导线的载流能力可以达到100~1000A/mm^2(约为普通铜导线或铝导线载流能力的50~500倍),且其直流状态下的传输损耗为零,因此利用超导线制备的电力设备,具有损耗低、效率高、占据空间小等优势;
进入二十一世纪以来,国内外在高温超导材料基础研究和超导电力技术研发方面都有长足进展。我国超导电力技术应用研发总体上处于国际同行的前列水平,并具有自身的特色和优势,目前已有多项试验成果为未来高温超导产业化铺路:1)2011年,以西北有色金属研究院、东北大学、中科院电工所为主的单位成功制备出国内第一根千米级MgB2长线,建成继美国、意大利之后国际上第三条千米级MgB2超导线材中试线,标志着绕制大口径MgB2超导磁体成为可能;2)2013年,中国科学院电工研究所研制成的360米、10kA高温超导直流输电电缆于河南中孚实业顺利投入工程示范运行,成为全球范围内传输电流最大的高温超导电缆、首组实现工程示范运行的超导直流电缆;3)2021年12月,全球首条35千伏公里级超导电缆在沪投运,标志着这一国内新型电力系统建设领域关键技术取得了重大突破,有效解决窄通道大容量输电难题,帮助消除负荷热点地区的供电“卡脖子”现象。随着高温超导研究进展和产业化进程的逐步推进,超导电力技术有望辐射国内更多区域,为社会资源的节约提供有力保障;
目前高温超导电力技术仍处产业化初期,待各项难题逐步攻克后规模化应用指日可待。高温超导电力技术的发展瓶颈主要包括:超导材料较传统材料是否具备较高的性价比,以及低温制冷系统是否具备较高的稳定性。若室温超导体能够得到更多的研发突破和产业化进展,超导电力技术的规模化应用必将成为现实。
超导电子学的应用
超导电子学是研究超导体内超导电子及其与电磁场相互作用的一系列效应的理论、技术,并据以开发新型电子器件和应用的学科。其以超导体的两个基本特性——完全导电性和完全抗磁性为基础,以超导微观理论和约瑟夫森效应为核心。自高温超导于1986年被发现以来,超导电子学应用在最近一、二十年间取得了突破性进展。以量子信息技术为例,其作为当前全球各国战略竞争的焦点之一,无论是在量子计算、通信还是精密测量方面,超导电子学都在当中扮演了重要角色。同时,超导电子学的发展与当代信息技术的发展及超导材料的科研和应用进展相辅相成。目前基于超导电子学的应用领域主要包括超导量子干涉仪、超导微波应用、超导传感器/探测器、超导数字电路、超导电路计量应用技术等;
约瑟夫森效应是超导电子技术的核心,目前基于约瑟夫森结的器件已经成功应用于一系列高灵敏电子仪表和精密测量设备领域:1)超导量子干涉仪(SQUID)是目前最灵敏的用于测量弱磁场磁测量传感器,它可以检测到地磁场十亿到百亿分之一的磁信号,在地质勘探、磁共振成像和生物磁成像等弱电磁检测领域具备不可替代的优越性,目前涉及的具体应用装置包括脑磁仪、心磁仪、超导全张量磁梯度测量装置等;2)超导微波应用是基于超导体零电阻特性的一种应用。由于在100GHz以下的频段中YBCO的微波表面电阻均比铜小(1 GHz的频段时YBCO的微波表面电阻比铜小3~4个量级),因此用超导材料制作的微波谐振器具有非常高的品质因数,其制成的天线、滤波器、谐振腔等无源微波器件具有非常小的微波损耗。随着高温超导材料在多个超导电子学细分应用领域取得了初步的规模化应用,不断探索高温超导的机理和潜在应用方向为领域发展重点,发掘具备更高临界温度的超导体仍将是未来超导材料的发展主线。
四、投资建议
超导材料立足于科技前沿,其产业和下游应用具备前瞻性和战略性。未来科技创新的进步有利于推进超导产业的全方位提升,超导材料及应用的战略性发展将极大地满足一国的安全需求、社会发展需求、能源战略需求。低温超导材料的生产和应用已较为成熟,其需求端驱动力主要包括MRI、MCZ、加速器、受控热核聚变、超导磁悬浮等应用的跨阶段式成长,其中磁约束聚变技术若能取得突破性进展,便能为人类未来的能源战略贡献巨大的力量。低温超导产业链相关受益公司包括西部超导、宁波健信、潍坊新力等;
我国高温超导材料的生产和应用仍处于商业化初期阶段,其下游终端应用涉及各类电力电子设备行业。待高温超导材料的制备工艺、性价比、所匹配的低温制冷系统的稳定性等各项重难点被逐步攻克后,其规模化应用指日可待。高温超导产业链相关受益公司包括西部超导、英纳超导、汉缆股份、永鼎股份等。
五、风险提示
原材料价格大幅抬升:超导材料产品原材料中包含诸如Ti、Nb、Sn、Bi、Sr、Y等有色金属的矿产资源以及各类大宗商品,原材料价格的大幅上涨及成本传导不及时会对产品利润造成影响;
下游需求增长与国产化替代进程不及预期:低温超导材料产品下游涉及众多仍处于应用初期的消费领域,需留意终端需求及国产化替代进程不及预期风险;
下游领域技术路径变更:高温超导材料下游可应用领域的技术路径多样,需留意下游领域技术路径变更导致需求不及预期的风险;
产业化进程不及预期:高温超导材料仍处于产业化初期阶段,需留意因材料技术和应用进程不及预期带来的产业化进程风险。
本文数据来源如无特别说明均来自Wind资讯
中航证券研究所由五次获得新财富机械(军工)第一的明星分析师邹润芳领衔,董忠云博士担任首席经济学家,着力打造总量研究引领,以军工、硬科技为代表的战略新兴产业链投研体系,同时重点覆盖部分大消费领域。
研究所拥有全市场规模最大的军工团队,依托航空工业集团央企股东优势,深耕军工行业各细分领域,同时涉猎宏观策略、先进制造、科技电子、新能源、新材料、医药生物、农林牧渔、非银、社服等多个研究方向。目前的主要业务包含:投研服务(可全面服务一、二级市场机构投资者)、主题指数构建及相关产品研发、协助投行类项目承揽及合作等。
邓轲(证券执业证书号: S0640521070001),中航证券研究所新材料行业首席分析师。
156-5176-6816
dengke@avicsec.com
证券研究报告名称:超导材料行业专题报告——苍穹下的破晓之光
对外发布时间:2022年12月16日

