文 张超 王宏涛 滕明滔
近一周行情
国防军工(申万)指数(-0.61%),行业(申万)排名(16/31);
上证综指(-0.23%),深证成指(-1.72%),创业板指(-2.73%);
涨幅前五:光启技术(+28.59%)、神宇股份(+20.41%)、纳睿雷达(+19.19%)、中简科技(+12.74%)、宗申动力(+12.47%);
跌幅前五:西测测试(-22.49%)、华丰科技(-21.55%)、华曙高科(-17.34%)、索辰科技(-16.87%)、爱科赛博(-14.87%)。
重要事件及公告
3月23日,航天电子公告,公司控股子公司航天飞鸿公司拟以现金1.49亿元增资其控股子公司航天飞腾公司,增资资金主要用于航天飞腾公司精确制导相关产品研发。
3月23日,西菱动力公告,公司拟实施股权激励,向激励对象授予258.94万股限制性股票(约占总股本的0.85%)。其中首次授予限制性股票231万股(约占总股本的0.76%),授予价格每股7.44元;预留27.94 万股(约占总股本的0.09%)。
3月25日,航新科技公告,天津市投资促进局、天津港保税区与航新科技及其控股子公司天弘航空签署战略合作框架协议。双方将围绕航空产业,发挥天津的资源优势,吸引航空产业资源要素在津聚集,进一步加强天津航空产业链建设,共同推动天津航空产业高质量发展。
3月26日,电科芯片公告,公司原股东电科研投与电科投资关于公司股份的无偿划转已完成过户登记。本次无偿划转完成后,电科研投不再持有公司股份,电科投资持有公司有限售流通股份1.46亿股(占总股本的12.29%),公司控股股东、实际控制人均未发生变化。
3月27日,中国民用航空局明确支持深圳市建设国家低空经济产业综合示范区、支持深圳完善产业发展服务体系,同意开展低空物流、城市空中交通等研究试点,丰富拓展低空应用场景,构建低空规章标准体系,加强数字化网络平台建设和低空服务基础设施建设。
3月27日,工信部、科技部、财政部、民航局等四部门联合印发《通用航空装备创新应用实施方案(2024—2030年)》。提出到2027年,以无人化、电动化、智能化为技术特征的新型通用航空装备在城市空运、物流配送、应急救援等领域实现商业应用;到2030年,以高端化、智能化、绿色化为特征的通用航空产业发展新模式基本建立,通用航空装备全面融入人民生产生活各领域,成为低空经济增长的强大推动力,形成万亿级市场规模。
3月27日,长征六号改运载火箭在太原卫星发射中心点火起飞,随后将云海三号02星送入预定轨道,发射任务取得圆满成功。
3月28日,中国商飞2024年供应商大会在上海市浦东新区召开,来自全球209家供应商的760多名代表齐聚一堂,共同研讨下一阶段重点任务,协力推进大飞机产业化、规模化发展新进程。
3月28日,烽火电子公告,拟发行1.47亿股,发行价格为6.12元/股,占发行后总股本的19.52%,用于购买长岭电气、金创和信、陕西电子3名交易对方持有的长岭科技98.40%股权,并募集配套资金。
3月28日,同有科技正式发布最新一代自主可控全闪分布式存储——NetStor18000系列产品。该系列是国内首款基于PCIe5.0的自主可控全闪分布式高端存储产品,在存内计算、系统总线、软件架构、网络协议等方面全面升级,实现了性能代际跨越增长。
3月29日,中国民航局举行新闻发布会,民航局运输司副司长商可佳表示,本着“急用先行”的原则,针对型号数量较多的中型无人机,编制了《限用类中型无人驾驶航空器系统型号合格审定指南(征求意见稿)》,并广泛征求公众意见,目前正在抓紧修改完善,将于近期正式发布。
投资建议
报告摘要
一、核心观点
全年观点请关注3月16日发布的《飞雪迎春到——军工行业十问十答&2024年投资策略》以及3月29日发布的《2023年军工榜单》。
1、行情分析
本周,国防军工(申万)指数略有调整,但在各类政策不断推出下,低空经济依旧维持了高关注度,军工行业是主要受益者,大量低空经济相关个股涨幅居前,如纳睿雷达(+19.19%)、宗申动力(+12.47%)。
3月,军工行业市场关注度有所回升,国防军工(申万)指数上涨4.41%,涨幅行业排名7/31,月成交额也创下2023年3月以来新高。
军工行业的范畴今非昔比,已扩容至民机、低空经济、信息安全、军贸、商业航天、民船等诸多军民结合领域,军工行业的市场空间和天花板已得到数量级和实质性的抬升。除了军工自身的提质补量需求之外,“大军工”已然为行业打开了更高的天花板。民机梦想照进现实,军贸将由替补变为主力,低空经济实质性提速,卫星互联网、商业航天全国开花如火如荼,中国民船市场份额屡创新高。2024年政府工作报告中明确提出了“积极培育新兴产业和未来产业”,“积极打造生物制造、商业航天、低空经济等新增长引擎”。“大军工”的各个领域中,传统军工行业主体依然是中坚力量,如军工主机厂作为军贸主体持续发挥核心作用,军用航空配套厂商也将保障商用飞机及发动机的生产制造,信息安全军工企业在信创领域承担着关键角色,各军工集团也将低空经济、民机、商业航天等领域作为战略发展方向和第二增长曲线。当然,在此过程中,各行业的生产关系和竞争格局会作出相应调整和适应,行业内也会涌现出一批新的更有活力的产业主体。
本周,军工行业发生众多事件:
① 3月27日,工业和信息化部、科学技术部、财政部、中国民用航空局联合发布《通用航空装备创新应用实施方案(2024-2030年)》(以下简称“方案”)。提出2027年,“现代化通用航空基础支撑体系基本建立”,“以无人化、电动化、智能化为技术特征的新型通用航空装备在城市空运、物流配送、应急救援等领域实现商业应用”,2030年“以高端化、智能化、绿色化为特征的通用航空产业发展新模式基本建立”,“通用航空装备形成万亿级市场规模”。
② 3月28日,中国商飞2024年供应商大会在上海市浦东新区召开,来自全球209家供应商的760多名代表齐聚一堂,共同研讨下一阶段重点任务,协力推进大飞机产业化、规模化发展新进程。同时,大会通报了民用飞机市场分析、中国商飞公司市场营销情况,ARJ21、C919、C929项目进展、批生产与运营情况及后续计划、采购与供应商管理整体态势和持续改进要求、批产提速支持保障方案等方面的内容。
③ 3月29日,中国民航局举行新闻发布会,提出本着“急用先行”的原则,针对型号数量较多的中型无人机,编制了《限用类中型无人驾驶航空器系统型号合格审定指南(征求意见稿)》,并广泛征求公众意见,目前正在抓紧修改完善,将于近期正式发布。
④ 3月,中组部宣布了航天科技集团、航空工业集团董事长的人事任命。
⑤ 近日英伟达发布的首款Blackwell芯片GB200采用“铜缆连接”,GB200采用72个Blackwell GPU全互连的NVLink技术,拥有超过2英里的NVLink铜缆,展现了铜缆连接在高性能计算领域的潜力,军工板块中铜连接相关个股上涨。
针对以上事件,我们有如下观点:
① 《方案》明确了我国通航装备2027年以及2030年的发展目标,提出了未来几年我国低空经济发展的约束和指引,将进一步提升市场对低空经济快速发展的信心;
②我国大飞机发展已经进入产业化、规模化发展新阶段;
③中型无人机有望成为低空经济领域中市场发展节奏较快的细分板块。
对于低空经济主题:
① 低空经济具有较大的市场空间和发展空间,显然是新主题、大主题,对于这一点的共识也造就了近期资本市场的火热;
② 我国低空经济已不再遥远、不再是“故事”。在经历了十几年的积累后,国家需求、政策法规、供应链产业链、技术积淀等方面都已经具备了同频共振快速发展的条件,叠加国家新质生产力要求,低空经济可作为重要的增长极和换道超车的又一新赛道。相关政策法规快速完善,供应链产业链已较为完善,飞行器、空管设施、信息系统、人工智能等技术也已具备了相当基础;
③ 大主题行情难以一蹴而就,往往是初期普涨、回归理性、再次确认、重启上涨,短期来看,相关个股涨幅较大,而且扩散至主题“边缘”个股,这或许应成为警惕的因素。
对于军工行业:
① 短期反弹幅度较大,主机厂等权重个股相对落后不少,说明市场对于军工行业需求变化尚需逐步确认;
② 低空经济主题迅速进入高位,波动或将加大,也将影响到军工行业;
③ 俄罗斯措辞升级,称“俄罗斯已处于战争状态”,3月22日莫斯科事件发生恐怖袭击超百人伤亡,相关事件将进一步提升军工行业的关注度;
④ 军工订单的逐步落地才能实质性推动军工行业再上一个台阶,预计二季度将逐步明朗。
2、关于低空经济
实际上,2023年起,低空经济发展已经取得了许多进展,受到市场高度关注以及资本追逐。政策层面,国家和地方接连针对低空经济产业出台多项重点政策,从政策和法律法规上对低空空域协同管理、基础设施建设等予以规范,为产业发展提供了法规和政策的保障。技术层面,以eVTOL为代表的新型飞机涌现,电动化、绿色化、无人化为低空经济低成本、可持续应用为商业模式落地打下了一定的基础。资本层面,2023年,低空经济赛道成为资本追逐的赛道之一,多家企业完成大额融资,为行业后续发展提供了资金基础。
近期,低空经济领域取得了一系列进展:
① 政策端自上而下给予规范和大力支持。作为创新前沿的热点产业,低空经济的发展得到了不少地方的支持鼓励,各地方政府迅速响应,出台了一系列相关支持政策。2024年以来,已有超过10个省份将低空经济、通用航空等相关内容写入了2024年《政府工作报告》。安徽、江西、海南、广东等多地就先后举办了低空经济相关的发展大会或论坛、研讨会。
② 适航取证有序推进。亿航、峰飞已有型号完成取证;沃兰特、御风未来等申报。近期,民航局还召了开通用航空工作领导小组会议,专题研究贯彻落实党中央、国务院关于打造低空经济战略性新兴产业的重大决策部署要求,推进低空经济高质量发展相关工作。未来,在举国体制的推进下,我国低空经济的安全监管、飞行服务保障和适航审定体系的建设有望进一步提速。
③ 开启应用试点,探索落地场景。无人机货运方面,深圳地区截至2023年11月已经开设了21条外卖配送航线,累计完成订单超21万单。无人驾驶载人飞行方面,亿航首批完成适航认证的EH216-S无人驾驶载人航空器分别在广州、合肥两座城市完成了商业首飞演示,标志着EH216-S在当地景区将开展常态化空中商业飞行。近期,全球首条跨海跨城(从深圳至珠海)的eVTOL航空器航线完成首次公开演示飞行,单程3小时的地面车程可缩短至20分钟的空中飞行,体现了空中飞行显著的速度优势。随着各类应用场景的加快验证与推广,低空经济的产业链有望打通,商业模式有望得到闭环。
低空空域资源是我国尚未开发的重要战略资源,低空经济赛道将是推动我国产业发展转型升级的关键赛道之一,未来在国家顶层规划和政府政策支持的指引以及新能源航空动力技术、无人驾驶航空技术、先进航空制造技术和新一代信息技术等先进技术持续创新发展,低空经济的时代已经到来,未来将不断持续涌现出诸多新成果、新产品、新业态以及迫切需要解决的新问题,低空经济产业将迎来高速发展的机遇期。
整体而言,受益于政策、技术、资本的多因素催化,低空经济赛道作为战略新兴产业的重要代表,已初步具备放量基础,是值得重点关注的投资赛道之一。
3、军工行业中长期两大关注点
① 军工行业将再次迎来并购潮
军工行业经过过去几年的高速发展,产业成熟度已大幅提升,产业自身发展阶段产生了重组整合的要求;IPO节奏阶段性放缓,众多企业将并购作为资产证券化的可选路径之一;军工上市公司有做大做强做优和市值管理要求;2019年后军工股权投资高度活跃,时至今日军工股权投资机构集中面临退出需求,并购成为其实现项目退出的重要选项。但同时也要关注并购重组后的整合问题,以及随之而来商誉增长的风险。
② 市值管理成为重要课题
近年来,军工上市公司内在价值不断增长的同时,市值却时常与内在价值的变化趋势出现偏离,部分军工上市公司在资本市场上处于亚健康状态,市值管理工作愈发重要,且国资委也愈加重视对央国企上市公司市值管理方面考核。通过各类市值管理手段,可实现公司内在价值的提升,引导并维持上市公司市值与内在价值的动态平衡,通过价值创造提升内在价值,通过价值传递达到价值实现,最终实现上市公司市值的持续增长和股东价值的最大化。
二、投资建议
军工行业依然处于景气大周期,当前是大周期中的小周期;
2024年军工行业需求回暖、业绩复苏,随之而来,当前或将成为阶段性低点,“十四五”军工行业的走势将呈现前高中低后高的“V字型”;
关注无人装备、卫星互联网、电子对抗等新质新域的投资机会;
关注民机、低空经济、军贸、信息安全、商业航天等军民结合领域的“大军工”投资机会;
关注军工行业并购潮下的投资机会。
军机等航空装备产业链:
战斗机、运输机、直升机、无人机、发动机产业链相关标的,航发动力(发动机)、应流股份(叶片)、航天电子、航天彩虹(无人机)、中复神鹰等。
航天装备(弹、星、链等)产业链:
航天电器(连接器)、天奥电子(时频器件)、北方导航(导航控制和弹药信息化)、成都华微(模拟芯片)、航天智装(星载IC)、国博电子(星载TR)、中国卫通(高轨卫星互联网)、海格通信(通信终端)、航天环宇(地面基础设施)、振芯科技、海格通信(北斗芯片及应用)、中科星图(卫星遥感应用)。
船舶产业链:
中国船舶、中国重工、中国动力、中国海防、湘电股份。
信息化+国产替代:
成都华微、振华风光(特种芯片);新雷能(军工电源);国博电子(TR组件);智明达(嵌入式计算机);七一二、上海瀚讯(通信)。
军工材料:
光威复材、中简科技、中复神鹰(碳纤维复合材料);航材股份、钢研高纳、图南股份(高温合金);西部超导、宝钛股份(钛合金);铂力特(增材制造);华秦科技(隐身材料)。
报告正文
一、低空经济:政策支持、场景拓展、成本 降低、资本助力,多因素支持行业开启新征程
2023年12月中央经济工作会议提出“打造生物制造、商业航天、低空经济等若干战略性新兴产业”,受到市场关注;地方政府纷纷出台对应政策,大力支持低空经济发展,并将其写入政府工作报告。实际上,早于2021年2月,中共中央、国务院印发《国家综合立体交通网规划纲要》,提出“发展交通运输平台经济、枢纽经济、通道经济、低空经济”,“低空经济”概念就已首次写入国家规划。此后“低空经济”一词开始广泛出现在人们视野中。但长期以来,低空经济发展受限于空域资源申请繁琐、政府部门职责不清、飞行服务保障能力不足等制约产业发展。
2023年是低空经济发展的极为重要的一年,也是其受市场高度关注、资本追逐的一年。从政策层面,国家和地方接连针对低空经济产业出台多项重点政策,从政策和法律法规上对低空空域协同管理、基础设施建设等予以规范,为产业发展提供了法规和政策的保障。从技术层面,以eVTOL为代表的新型飞机涌现,电动化、绿色化、无人化为低空经济低成本、可持续应用为商业模式落地打下了一定的基础。从资本层面,2023年,低空经济赛道成为资本追逐的赛道之一,多家企业完成大额融资,为行业后续发展提供了资金基础。
整体而言,受益于政策、技术、资本的多因素催化,低空经济赛道作为战略新兴产业的重要代表,已初步具备放量基础,是值得重点关注的投资赛道之一。
(一)低空经济产业衍生自通用航空产业,是低空飞行活动与多领域融合的新型经济形态
低空经济产业是由通用航空产业发展而来的衍生行业,在低空经济一词首次纳入国家规划前,最常提及的关联词是通用航空。与通用航空产业组成结构类似,低空经济产业由低空制造、低空飞行、低空保障、综合服务四部分构成。其中“低空制造”是为低空飞行活动提供整机及配套产品;“低空飞行”是低空经济产业的核心,对整个低空经济发展起牵引和带动作用;“低空保障”是指为低空飞行和空域安全提供保障服务的相关产业;“综合服务”是指支撑和辅助的各种服务性产业。
图 1 低空经济产业组成
从产业构成要素看,低空经济的产业要素主要包括:
① 低空空域:低空空域是低空经济的重要依托,同时也是关键资源要素,低空空域通常是指距正下方地平面垂直距离在1000米以内的空域,根据不同地区特点和实际需要可延伸到3000米以内。
② 航空器:包括直升机、无人机、eVTOL。根据高度划分:120m以下主要包括消费级无人机,120m—300m主要包括行业应用无人机,300m-1000m主要包括直升机/ eVTOL。
图 2 低空飞行器按高度划分
③ 低空飞行活动:低空飞行活动主要包括警用航空活动、海关航空活动、通用航空以及部分军用航空活动,因此低空经济产业具有涉及民用、警用和军用等多个领域,横贯一二三产业,涵盖上中下游整个发展链条,具有“多领域、跨行业、全链条”特点。
从下游应用场景看,低空经济的典型应用场景主要包括城市管理、工业应用、消费娱乐和城市交通等领域。
表 1 低空经济典型应用场景及部分相关机型
(二)政策大力支持,应用场景快速拓展,低空经济迎来发展机遇期
早在2024年,中央军委发布的《关于深化我国低空空域管理改革的意见》,明确了低空空域管理改革的目标任务;2012年,《国务院关于促进民航业发展的若干意见》指出要大力发展通用航空,让通用航空产业有法可依;2016年,《国务院办公厅关于促进通用航空业发展的指导意见》对通用航空业与经济融合发展做出的总体谋划和系统部署,为我国通用航空业发展提供了战略指引。但由于低空空域及行业政策法规尚需时间进一步明确和完善,低空经济行业并未得到高速的发展。
2023年对于我国整体低空经济产业是极为重要的一年,国家接连针对低空经济产业出台多项重点政策。如国务院和中央军委发布《无人驾驶航空器飞行管理暂行条例》,是我国无人驾驶航空器管理的首部专门行政法规,规范了无人驾驶航空器飞行以及有关活动。工信部等四部门印发的《关于印发绿色航空制造业发展纲要(2023-2035年)》,提出新能源航空器作为低空经济产业未来的重要发展方向,将在很大程度上推动低空经济的发展。国家空管委发布《国家空域基础分类方法(征求意见稿)》,表明国家管理机构充分认识到目前空域分类已无法满足低空经济产业发展需要,正积极借鉴世界航空发达国家在空域分类管理中的经验和做法,对全国空域进行统一规划,未来正式分类方法推出后将实现我国空域划分标准与国际接轨。
表 2 2024—2023 低空经济产业政策梳理
2023年12月中央经济工作会议提出“打造生物制造、商业航天、低空经济等若干战略性新兴产业”,明确强调低空经济发展的重要性。作为创新前沿的热点产业,低空经济的发展得到了不少地方的支持鼓励,各地方政府迅速响应,出台了一系列相关支持政策。据不完全统计,2023年以来已有超过10个省份将低空经济、通用航空等相关内容写入了政府工作报告。安徽、江西、海南、广东等多地就先后举办了低空经济相关的发展大会或论坛、研讨会。
表3 地方政府工作报告“低空经济”相关内容梳理
我们认为“政策支持+产业指引”让我国低空经济产业正迎来高速发展的黄金机遇期,并且在未来两年内还将会有更多针对产业发展的政策接踵而来。低空空域资源是我国尚未开发的重要战略资源,低空经济赛道将是推动我国产业发展转型升级的关键赛道之一,未来在国家顶层规划和政府政策支持的指引以及新能源航空动力技术、无人驾驶航空技术、先进航空制造技术和新一代信息技术等先进技术持续创新发展,低空经济的时代已经到来,未来将不断持续涌现出诸多新成果、新产品、新业态以及迫切需要解决的新问题,低空经济产业将迎来高速发展的机遇期。
(三)通用航空是低空经济的主体产业,无人机及eVTOL成为资本重点关注方向
① 通用航空:产业规模稳步增长,是低空经济的主体产业
我国通航机队规模稳步增长,截至2022年底,我国通用航空在册航空器总数达到3186架,其中教学训练用飞机1157架。通用飞行小时数再创新高,全国通用航空共完成飞行121.9万小时,比上年增长3.5%。
截至2022年底,我国获得通用航空经营许可证的传统通用航空企业661家,比上年底净增62家。其中,华北地区130家,东北地区48家,华东地区179家,中南地区150家,西南地区93家,西北地区37家,新疆地区24家。通用航空机场比上年底净增29个,全国在册管理的通用机场达到399个。
图3 中国在册通用航空器飞行小时数(2018—2022)(单位/小时)
图4 中国在册通航企业数量(单位:家)
图5 中国在役通航机队规模(2018—2022)(单位:架)
图6 中国通用航空机场数量(单位:个)
虽然我国近几年通用航空整体呈现稳步增长趋势,但相比于通用航空产业发达国家相比,我国依然存在较大差距。对比美国通用航空发展情况,我国通用航空产业仍有较大的提升空间。
表4 中美通用航空数据对比
从飞行员数量、通航机场数量、通用航空器数量、通用航空年飞行时长可以看出中国当前在通用航空产业方面无论从人员储配、普及程度、基础设施方面均与美国存在较大差距,虽然每年依旧保持平稳增速,但如果要追上通用航空产业发达国家,当前增速还过于缓慢。但从另一方面看,我国当前的通用航空产业尚未迎来蓬勃发展的局面,未来的通用航空市场存在明显的提升空间。
② 无人机产业蓬勃发展,成为低空经济主导产业
从全球情况来看,2022年全球民用无人机产业市场规模约304亿美元,比上年增长15.6%。未来几年,全球民用无人机市场规模仍将保持较快增长,根据Frost & Sullivan在2022年12月的预测,到2026年将达到413亿美元,复合年均增长率8.0%。从类型构成看,过去几年消费无人机一直占据民用无人机的较大市场空间,但随着无人机在工业应用场景的拓展,未来工业无人机将成为民用无人机的发展热点,市场规模将快速增长。工业无人机增速预计明显超过消费无人机并逐步成为民用无人机市场的主要组成部分。
从我国的情况来看,近年来,以通用航空为主体的低空经济得到快速发展,有人机经济规模年增长率超过10%,无人机经济规模更是呈高速发展态势,年增长率超过20%。根据航空工业集团《民用直升机中国市场预测年报2023》显示,截至2022年底,中国市场无人机累计飞行小时达到2067万小时,同比增长6.17%,全行业注册无人机共计95.8万架,无人机通用航空企业超过1.5万家,中国无人机产业发展势头强劲,可以说无人机的迅猛发展为低空经济发展注入了强劲动力。
2023年6月,由国务院和中央军委共同制定的《无人驾驶航空器飞行管理暂行条例》正式发布,并将于2024年1月1日施行。作为我国无人驾驶航空器管理的第一部专门性行政法规,《条例》填补了我国长期以来在无人驾驶航空器管理方面的行政法规的空白,并对无人驾驶航空器管理方面的基础制度进行了总结完善,同时结合我国空域和飞行活动的现状特点,提出的具有中国特色的无人机分级分类、协同监管模式,将对我国推动无人机产业高质量发展、把握低空经济发展新机遇产生积极影响。
我们认为,我国民用无人机产业迅猛发展,对经济社会的促进作用日益加大,无人机产业作为低空经济的主导产业,在首个系统性的无人机相关条例的发布指引下,将为低空经济行业注入强劲动力。
③ eVTOL飞行器:低空经济绿色转型重点方向,我国“换道超车”关键赛道
eVTOL是指以电力作为飞行动力来源且具备垂直起降功能的飞行器,具有垂直起降、智能操作、快捷机动、低成本、低噪音、零排放、易维护、高安全等特点,顺应了电气化、绿色化、智能化的发展趋势,是一种面向未来城市空中交通(UAM)场景、更符合未来城市综合立体交通系统的飞行器形态,为超大城市、都市圈及城市群创造了新的通勤方式,将对未来社会、经济、安全和环境等方面产生重大影响,创造显著价值。
eVTOL飞行器应用场景广泛,是低空经及未来发展的重要方向。eVTOL潜在应用场景涉及城市客运(UAM)、区域客运(RAM)、城市物流配送、商务出行、紧急医疗服务、私用飞行器等多种场景模式,大致可分为载人客运、载物货运、公共服务、警务安防、国防军事及私人飞行等六大类行业场景。
图7 eVTOL典型应用场景示意图
世界各国纷纷布局eVTOL赛道,抢占未来城市低空智能交通的制高点。据2022年8月的美国垂直飞行协会(VFS)发布的最新统计,全球超过700个eVTOL设计研发项目,其中235个矢量推进构型布局,124个升力+矢量推进构型布局,195个多旋翼构型布局,103个为悬停自行车和个人飞行器,47个电动旋翼机设计,涉及全球48个国家的347家公司或创新机构。其中,主要分布的国家是美国(124个)、英国(24个)、中国(21个)、德国(19个)和加拿大(17个),占所有设计实体的近60%。
目前,没有一家eVTOL制造商获得FAA(美国联邦航空局)或EASA(欧洲航空安全局)的完全认证,仅有极个别公司预计在未来两三年内获得相关认证。各国eVTOL制造商竞相加快认证进度,以在全球范围率先获得航空主管部门的适航许可,抢先开展商业运营取得市场先机。当前,国内与国外企业都处于产品研发阶段,国内厂商的技术发展水平相对欧美企业来说差距并不大,在亚太地区处于领头羊地位。以eVTOL为代表的新能源航空器正加快推动低空产业转型升级,这或将成为我国继新能源汽车之后另一个“换道超车”领域。根据罗兰贝格的预测,到2030全球投入商业运营的eVTOL数量将达5千架,2040年达4.5万架,其中36%用于城市出租车,35%用于机场摆渡,29%用于城际服务。2030年运营商收入将达10亿美元,到2050年90%收入将来自机场摆渡和城际服务。
eVTOL赛道的参与者可以分为航空厂商、车企和创业公司三类。一类是巴航、空客、波音为代表的航空厂商;第二类是大众、丰田、小鹏、吉利等车企;第三类为创业公司,如美国的Joby Avation、德国的Lilium、中国的亿航、峰飞等公司。国内具有代表性的eVTOL科技公司包括亿航智能、峰飞航空科技、时的科技、御风未来等。其中,亿航智能自主研发的EH216-S无人驾驶载人航空器系统于2023年10月13日获得中国民航局颁发的型号合格证,这也是全球首个载人eVTOL型号合格认证,标志着EH216-S具备商业运营的资格。
自2023年以来,eVTOL吸引了众多资本的关注和投入。根据统计,2021年发生的融资事件仅有几起,2022年有超过10家厂商融资,2023年也多家企业成功获得融资。从融资细节来看,除了已经美股上市的亿航,小鹏汇天历史融资总额最高,超过5亿美金、峰飞融资总额为1亿美金,御风未来、时的、沃兰特等均进入“亿元俱乐部”,其余多数企业处于天使轮、种子轮、Pre-A轮等千万级初始融资阶段。资本助力下,企业有望在技术迭代、产能建设、场景拓展等方面取得快速突破,为行业快速发展提供充足的资金。
表5 国内eVTOL赛道部分融资情况
二、多数据反映2024年军工行业下游需求有望复苏
(一)军工央企上市公司关联交易
军工央企下属上市企业公告关联交易时常作为业绩预测指标,预计关联交易的增速如果与预期出现偏差,也将影响股价表现。根据我们统计的多个军工央企下属上市企业的关联采购以及关联销售数据来看,2024年,多家军工企业对其相关领域下游需求信心仍足。
图8 部分军工央企下属上市公司2024年预计关联交易情况
(二)上市公司增持回购
2024年以来,30多家军工板块上市公司密集开展增持、回购等活动。资本市场中,军工行业与其他行业相比,具有保密要求高、可追踪指标相对较少、处于相对不透明状态的特点,导致行业的可研性相对较差,尤其是在“弱现实、弱预期”的情况下,导致相关个股波动加强。在这种情况下,上市公司股东的增持、回购行为一定程度凸显了对公司未来发展的信心,也是公司内在价值与市场价值平衡的重要表现。经统计发现,70%以上的公司在发布回购或增持计划后的7日内,股价均实现了一定程度的上涨。
表6 2024年以来军工上市公司增持、回购行为一览
(三)重要合同公告
从多家公司公布的日常经营重要合同公告来看,2024年军工上市公司在手订单充足,业绩有望兑现在2024年底。
表7 2024年以来军工上市公司日常经营重要合同金额统计
三、2023年年报业绩预告数据
截至2024年3月29日,共计172家企业公布2023年业绩预告(快报)或正式年报,其中79家业绩预增,93家业绩预减,整体来看,目前发布预告(快报)或正式年报的上市公司净利润增速下限中位数为-13.65%,增速上限中位数为-8.62%。
图9 2023年业绩预告(快报)或正式年报数据统计
四、本周市场数据
(一)估值分位
截至2024年3月29日,国防军工(申万)指数PE为49.56倍,处于2014年来的3.37%分位。
(二)北上资金变化
本周,北向资金累计净流出53.81亿元。军工行业陆股通占自由流通市值比例为1.95%,较3月22日环比提升0.06个百分点。
图10 军工行业陆股通占自由流通市值比例变化
(三)军工板块成交额及ETF份额变化
本周,军工板块(申万)成交额为1636.15亿元(-8.60%),占中证全指成交额比例为3.58%(+0.17pcts),主要军工ETF基金份额下降0.29%(2024年年初至今下降11.48%)。
图11 军工板块成交量变化
图12 近期主要军工ETF基金份额变化(单位:亿份)
(四)融资余额变化
截至2024年3月28日,军工行业的融资余额合计747.71亿元,比上周环比下降0.92%,占两市融资余额比例为4.98%。
图13 两市融资余额与军工行业融资余额走势情况
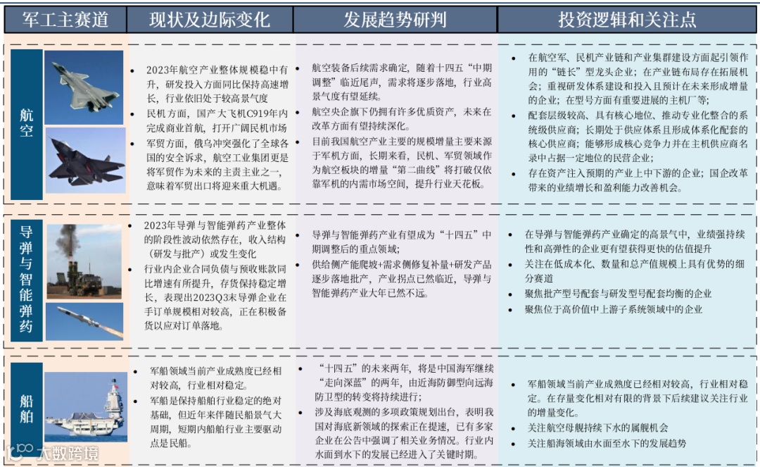
五、军工三大赛道投资全景图
根据我们对军工周期性的研究,我们判断,“十四五”军工行业收入增速有望呈现出前高中低后高的“V字型”,2024年后重新进入上行通道。
但不容忽视的是,“十四五”以来,军工行业各细分赛道的发展逻辑差异愈发明显,200余家公司基本面或将持续分化,在此之下,军工板块整体虽然有望再次迎来上涨,但受到各细分赛道的发展逻辑及节奏的差异,各细分板块的走势分化仍将持续。
我们将军工行业分为3大赛道、23个细分领域(各赛道详细分析见军工行业十问十答&2024年投资策略《飞雪迎春到》)进行分析讨论,并分别列举投资判断和观点,具体如下:
① 军工主赛道:主要包含航空、导弹及智能弹药、军用船舶、军工电子、军工材料、测试及维修等七大细分领域,这些领域一般具有市场规模相对较大,下游客户已军用领域为主,且发展相对更为成熟的特点,是军工行业当前的主要构成及发展驱动力。
② 大军工赛道:主要包含以军贸、民机、低空经济、航天发射、卫星制造、卫星通信、卫星导航、卫星遥感、民船以及信创等十个“大军工”产业细分领域。所谓“大军工”,是指当前军工行业的范畴已大为拓展,特别是军技民用下广义概念下扩充的军工新赛道。这些领域或已具有一定规模或仍在快速发展阶段,是支撑军工行业持续高景气发展的第二曲线。
③ 新域新质赛道:主要包含以无人装备、卫星互联网、电子对抗、数据链路、军事仿真以及云技术等新战争形态下,以“智能化、体系化、信息化”为代表的军工细分领域,这些领域往往已经受到海外军事强国的重视或已经在战场上得到了实战验证,在国内往往处于早期萌芽发展阶段,但应用发展确定性相对较强。新域新质各细分领域在“十四五”末,乃至“十五五”时期都有望具有较大发展弹性,将有望成为军工板块在未来中长期持续高景气发展的新驱动力。
图14 军工主赛道投资全景图
图15 大军工赛道投资全景图(一)
图16 大军工赛道投资全景图(二)
图17 新域新质赛道投资全景图
不同赛道的发展特点梳理如下,以供投资参考。
图 18 三大赛道各细分领域投资特点对比
六、建议关注的细分领域及个股
“十四五”当前已经跨进后半程,我们判断,军工板块走势将在2024年后重新进入上行通道。但军工行业各细分赛道的发展逻辑差异愈发明显,200余家公司基本面或将持续分化,在此之下,军工板块整体虽然有望再次迎来上涨,但受到各细分赛道的发展逻辑及节奏差异的影响,各细分板块的走势分化仍将持续。
关于投资方向和行情判断:
① 军工行业依然处于景气大周期,当前是大周期中的小周期;
② 2024年军工行业需求回暖、业绩复苏,随之而来,“十四五”军工行业的走势将呈现前高中低后高的“V字型”;
③ 关注无人装备、卫星互联网、电子对抗等新质新域的投资机会;
④ 关注民机、低空经济、军贸、信息安全、商业航天等军民结合领域的“大军工”投资机会;
⑤ 关注军工行业并购潮下的投资机会;
⑥ 关注市值管理要求下,军工企业做大做强做优带来的投资机会。
具体建议关注的上市公司如下。
军机等航空装备产业链:
战斗机、运输机、直升机、无人机、发动机产业链相关标的,航发动力(发动机)、应流股份(叶片)、航天电子、航天彩虹(无人机)、中复神鹰等。
航天装备(弹、星、链等)产业链:
航天电器(连接器)、天奥电子(时频器件)、北方导航(导航控制和弹药信息化)、成都华微(模拟芯片)、航天智装(星载IC)、国博电子(星载TR)、中国卫通(高轨卫星互联网)、海格通信(通信终端)、航天环宇(地面基础设施)、振芯科技、海格通信(北斗芯片及应用)、中科星图(卫星遥感应用)。
船舶产业链:
中国船舶、中国重工、中国动力、中国海防、湘电股份。
信息化+国产替代:
成都华微、振华风光(特种芯片);新雷能(军工电源);国博电子(TR组件);振华科技、火炬电子、鸿远电子、宏达电子(军工元器件);智明达(嵌入式计算机);七一二、上海瀚讯。
军工材料:
光威复材、中简科技、中复神鹰(碳纤维复合材料);航材股份、钢研高纳、图南股份(高温合金);西部超导、宝钛股份(钛合金);铂力特(增材制造);华秦科技(隐身材料)。
七、 风险提示
① 央国企改革进度不及预期,院所改制、混改、资产证券化等是系统性工作,很难一蹴而就;
② 部分军品低成本发展趋势下,可能会带来相关企业毛利率的波动;
③ 军品研发投入大、周期长、风险高,型号进展可能不及预期;
④ 随着军改深入以及订单放量,以量换价后导致相关企业业绩波动;
⑤ 行业高度景气,但如若短时间内涨幅过大,可能在某段时间会出现业绩和估值不匹配;
⑥ 信创与新质、新域装备等中长期投资逻辑赛道,可能存在无法在较短时间内反应在营收层面的情况,同时高研发费用可能会导致利润无法短期释放,存在短期估值较高的风险;
⑦ 军贸受国际安全局势等因素影响较大,当前国际安全局势等因素较为稳定,如果国际政治格局发生不利变化,将可能对公司的经营业绩产生不利影响;
⑧ 原材料价格波动,导致成本升高;
⑨ 宏观经济波动可能对民品业务造成冲击;
⑩ 行业重大政策调整可能会对军工板块走势产生中短期影响。
中航证券研究所由五次获得新财富机械(军工)第一的明星分析师邹润芳领衔,董忠云博士担任首席经济学家,着力打造总量研究引领,以军工、硬科技为代表的战略新兴产业链投研体系,同时重点覆盖部分大消费领域。
研究所拥有资本市场大型军工行业研究团队,依托于航空工业集团强大的军工央企股东优势,以军工品质从事军工研究,以军工研究服务军工行业,力争前瞻、深度、系统、全面,覆盖军工行业各个领域,服务一二级资本市场,同军工行业的监管机构、产业方、资本方等皆形成良好互动和深度合作。
张超(证券执业证书号:S0640519070001),中航证券研究所副所长、军工行业首席分析师,毕业于清华大学精仪系,空军装备部门服役八年,2016-2018年新财富第一团队核心成员,2016-2018年水晶球第一团队核心成员;2022-2023年wind金牌分析师国防军工行业第一名。
zhangchao@avicsec.com
王宏涛(证券执业证书号:S0640520110001),中航证券军工分析师,毕业于中国航天科工集团第二研究院第二总体设计部,飞行器设计专业博士。曾从事航天装备总体设计方向研究,熟悉国内外各类航天整机及主要分系统设计原理,对我国航空航天各军用武器设备行业有较深入了解。
wanght@avicsec.com
滕明滔(证券执业证书号:S0640123070037),中航证券研究所军工行业研究助理,北京航空航天大学理论经济学硕士,主要覆盖卫星产业相关公司。
tengmt@avicsec.com
证券研究报告名称:《军工行业周报:大军工,大空间》
对外发布时间:2024年3月31日
航空报国
航空强国
○

