文 张超 方晓明 王宏涛
近一周行情
国防军工(申万)指数(+2.84%),行业(申万)排名(2/31);
上证综指(-0.07%),深证成指(-0.64%),创业板指(-0.74%);
涨幅前五:西测测试(+51.86%)、航天晨光(+44.44%)、陕西华达(+39.26%)、天银机电(+35.85%)、天箭科技(+25.36%);跌幅前五:华丰科技(-22.31%)、日发精机(-14.88%)、观典防务(-14.51%)、新研股份(-13.15%)、四川九洲(-12.98%)。
重要事件及公告
5月29日,民营商业航天企业星河动力在山东附近海域实施谷神星一号海射型(遥二)运载火箭海上发射任务,一箭四星;仅隔一天、5月31日,星河动力在酒泉卫星发射中心成功发射谷神星一号(遥十二),一箭五星。
5月29日,中航重机于2024年5月28日与贵州航空产业城集团股份有限公司和贵州安立航空材料有限公签订《委托经营管理协议》,安立公司为贵州航空产业城的全资子公司,贵州航空产业城将安立公司委托给中航重机经营管理。
5月29日,四川九洲控股子公司四川九洲空管科技有限责任公司为充分利用自身空管业务优势,抢抓低空经济发展机遇,拟依托绵阳北川永昌机场与绵阳科技城通航产业投资控股有限公司在四川省绵阳市北川羌族自治县通航产业园合资设立四川九洲永昌测试有限责任公司,并开展低空飞行测试相关业务。合资公司注册资本拟为3,500万元,其中九洲空管拟出资2,100万元,占注册资本的60%。
5月29日,观典防务公告,因公司及实际控制人高明先生涉嫌信息披露违法违规,根据《中华人民共和国证券法》《中华人民共和国行政处罚法》等法律、法规,中国证监会决定对公司及实际控制人高明先生立案调查。
5月30日,根据企查查发布消息,中国时空信息集团有限公司近期于雄安新区注册成立,注册资本40亿元,企业股东包括中国星网集团、兵器工业集团、中国移动三大央企。新成立企业业务范围主要包括卫星导航服务、卫星通信服务及地理遥感信息服务等,主要结合各股东优势,专注行业应用。
5月30日,以“‘船’递价值,筑梦深蓝”为主题的中国船舶集团控股上市公司2023年度集体业绩说明会在上海证券交易所举行。
5月30日,天宜上佳收到实际控制人、董事长吴佩芳女士通知,北京市门头沟区监察委员会已解除对吴佩芳女士的留置措施。
5月31日,中国航天科技集团有限公司组织所属12家A股控股上市公司在上海证券交易所召开主题为“提高上市公司质量、助力航天产业发展”的2023年度集体业绩说明会。
6月1日,海格通信公告,公司基于战略发展规划和经营管理需要,计划与重庆两江航空航天产业投资集团有限公司在重庆市共同投资设立重庆海格空天信息技术有限公司(暂定名),加大投入布局以卫星互联网和北斗导航为引领的空天信息产业领域。新设子公司注册资本8,000万元,其中公司以自有资金出资7,200万元,持有新设子公司90%股权;两江航投以自有资金出资800万元,持有新设子公司10%股权。
6月1日,沪港社团总会、沪港青年会带领120名香港大学生乘坐C919国产大飞机从香港来到上海。他们此次乘坐由东航执飞的“香港—上海”商业包机航班这是C919国产大飞机首次执行商业地区航线。
报告摘要
核心观点
5月国防军工(申万)指数(+1.83%),行业(申万)排名(7/31),板块内部权重股、低空经济、商业航天等轮动加快。本周国防军工(申万)指数(+2.43%),行业(申万)排名(2/31),商业航天板块相对活跃,相关概念股涨幅较大。
近期行情主要受如下几个方面因素的影响:
1. 商业航天产业化进程加快,再次引发市场关注
根据企查查5月30日发布消息,中国时空信息集团有限公司近期于雄安新区注册成立,注册资本40亿元,企业股东包括中国星网集团、兵器工业集团、中国移动三大央企。新成立企业业务范围主要包括卫星导航服务、卫星通信服务及地理遥感信息服务等,主要结合各股东优势,专注行业应用。
5月29日,民营商业航天企业星河动力在山东附近海域实施谷神星一号海射型(遥二)运载火箭海上发射任务,一箭四星;仅隔一天、5月31日,星河动力在酒泉卫星发射中心成功发射谷神星一号(遥十二),一箭五星。
商业航天的发展不仅为国家战略服务、抢占太空稀缺资源,同时需要实现商业成功。早在2015年,国家发改委、财政部、国防科工局联合印发《国家民用空间基础设施中长期发展规划(2015年—2025年)》,提出探索国家民用空间基础设施市场化、商业化发展新机制,支持和引导社会资本参与国家民用空间基础设施建设和引用开发。此后国家出台一系列政策予以支持。同时,市场上涌现出一批民营商业航天企业,引发了资本市场较高关注,为商业航天注入活水。
商业航天发展至今,从基础设施、企业主体构成、商业应用等取得了一系列进展,基本完成了从“0-1”的验证,商业航天逻辑逐步形成闭环,产品具备一定的交付能力。商业航天进入到“1-10”的产业化阶段,行业成长速度加快,在此阶段,降低产品成本、拓展应用场景成为企业硬实力的核心体现。
2. 央企加强市值管理,提振市场信心
5月30日,以“‘船’递价值,筑梦深蓝”为主题的中国船舶集团控股上市公司2023年度集体业绩说明会在上海证券交易所举行。5月31日,中国航天科技集团有限公司组织所属12家A股控股上市公司在上海证券交易所召开主题为“提高上市公司质量、助力航天产业发展”的2023年度集体业绩说明会。
2024年,国务院国资委提出提高央企控股上市公司质量,新“国九条”提出推动上市公司提升投资价值、加强市值管理等要求。
军工上市公司的市值管理,实质上可以视为一种价值管理的延伸。核心内涵是军工上市公司在价值创造、价值实现以及价值经营过程中,借由各类市值管理手段,既要实现公司内在价值的提升,另一方面,引导并维持上市公司市值与内在价值的动态平衡,最终在不脱离公司内在价值下,实现上市公司市值的最大化并稳定持续提升。随着军工央企对上市公司市值管理的重视程度不断提升,分红、回购、积极战略股东引入、并购、股权激励、员工持股等举措将不断推出,有望持续推动相关央企上市公司高质量发展,提升企业价值与市值。
由于民参军企业没有类似国资委这样的机构代表国家履行出资人职责,所以民参军上市公司的市值管理工作并不显性化和系统化,但民参军上市公司同样重视市值管理工作,我们可以看到多家上市公司也披露市值管理相关计划。在注册制的“稀释效应”之下,在当前监管政策之下,整体规模小、市值小的民参军上市公司也必须重视市值管理相关工作。
3、 地缘政治对军工行业的短期影响
地缘政治事件对军工行业行情影响,按照重要性先后次序,可分为三个方面:
(1)事件和中国的相关度,如2017年中印洞朗地区对峙>朝鲜导弹发射>中东地区冲突(如本次巴以冲突);
(2)事件发生时市场风险偏好高低,如风险偏好较高,容易出现情绪性刺激,如风险偏好较低,则往往波澜不惊;
(3)事件持续时间,短期的或一次性的事件,无法形成持续性刺激,多现“一日游”甚至“高开低走”,而像2016年南海仲裁、2017年中印对峙等事件,则形成了短期中等级别的行情表现。
在中短期,我们认为可关注如下两个方面:
1、 以商业航天、低空经济等新质生产力为代表的赛道,有望成为军工行业基本面的新增长点,并随着政策催化、事件催化持续带来结构性的上涨机会。
2、 以军工央企下属上市公司为代表的权重股,在市值管理、提质增效等方面的进展,有望在板块修复行情中优先受益。
详细分析请见本周周报正文及《飞雪迎春到——军工行业十问十答&2024年投资策略》。
投资建议
军工行业依然处于景气大周期,当前是大周期中的小周期;
2024年军工行业需求回暖、业绩复苏,随之而来,当前或将成为阶段性低点,“十四五”军工行业的走势将呈现前高中低后高的“V字型”;
关注无人装备、卫星互联网、电子对抗等新质新域的投资机会;
关注民机、低空经济、军贸、信息安全、商业航天等军民结合领域的“大军工”投资机会;
关注军工行业并购潮下的投资机会。
军机等航空装备产业链:
战斗机、运输机、直升机、无人机、发动机产业链相关标的,航发动力(发动机)、应流股份(叶片)、航天电子、航天彩虹(无人机)、中复神鹰等。
航天装备(弹、星、链等)产业链:
航天电器(连接器)、天奥电子(时频器件)、北方导航(导航控制和弹药信息化)、成都华微(模拟芯片)、航天智装(星载IC)、国博电子(星载TR)、中国卫通(高轨卫星互联网)、海格通信(通信终端)、航天环宇(地面基础设施)、振芯科技、海格通信(北斗芯片及应用)、中科星图(卫星遥感应用)。
船舶产业链:
中国船舶、中国重工、中国动力、中国海防、湘电股份。
信息化+国产替代:
成都华微、振华风光(特种芯片);新雷能(军工电源);国博电子(TR组件);智明达(嵌入式计算机);七一二、上海瀚讯(通信)。
军工材料:
光威复材、中简科技、中复神鹰(碳纤维复合材料);航材股份、钢研高纳、图南股份(高温合金);西部超导、宝钛股份(钛合金);铂力特(增材制造);华秦科技(隐身材料);北摩高科(刹车材料及系统)。
报告正文
一、商业航天产业化进程加快,市场热度再次提升
商业航天的发展不仅为国家战略服务、抢占太空稀缺资源,同时需要实现商业成功。商业航天发展至今,从基础设施、企业主体构成、商业应用等取得了一系列进展,基本完成了从“0-1”的验证,商业航天逻辑逐步形成闭环,产品具备一定的交付能力。商业航天进入到“1-10”的产业化阶段,行业成长速度加快,在此阶段,降低产品成本、拓展应用场景成为企业硬实力的核心体现。
(一)航天发射:拐点已至,未来可期
航天发射是以运载火箭为核心载体的航天活动。液体火箭的发动机由于可通过技术手段实现回收复用,可大大降低火箭发射的成本,更适合中长期下的商业化发射。
2023年我国航天发射次数达到67次,再创历史新高。其中,民营火箭企业累计发射12枚运载火箭,超越历年总和,开创多项纪录。随着卫星发射需求的空前增加,我国民营火箭企业集体转攻“液体+可复用”火箭,“液体+可复用”火箭或将成为下一阶段我国航天发射的市场焦点。根据各企业披露的发射计划,我国首枚成功实现可复用的火箭有望出现在2024-2025年。
2024-2026年我国航天发射年均市场空间有望突破260亿元。建议关注已实现规模化发射或在研阶段具备先发优势的火箭总装企业、参与火箭核心环节配套或在火箭制造领域拥有新兴技术应用的企业、以及火箭发射测运控领域中具有技术或渠道优势、或具有相对完善的地面基础设施的企业。
1、我国航天发射现状:民营企业火箭密集发射下,可复用液体火箭有望成为下一阶段的市场焦点
近10年全球及我国的航天发射次数整体保持上升趋势。2023年,全球发射次数合计为223次,其中,我国航天发射次数达到67次,发射次数再创历史新高,占比达到30%。
我国航天发射参与主体类型丰富,主要分为体制内的大型科研生产联合体、混改企业以及民营企业等三类。具体情况如下表所示。
随着商业航天的发展,我国运载火箭型号日益丰富。自上世纪70年代我国研制的第一型运载火箭长征一号成功发射以来,长征系列运载火箭一直是我国运载火箭的主力型号。长征系列现役的常规运载火箭代表型号有长二丙、长二丁、长四丙等,太阳同步轨道的运载能力为1-3吨级。新一代运载火箭中,长征十一号火箭是固体小火箭,主打快速补网;长征六号是液体小型运载火箭,太阳同步轨道能力为1吨级;长征七号火箭是中型火箭,主要负责货运飞船任务,近地轨道运载能力14吨;长征五号火箭是大型火箭,主打高轨和深空探测任务;长征五号B运载火箭主要负责低轨空间站建设,近地轨道运载能力25吨级;长征八号火箭可以填补太阳同步轨道3-5吨级的运力缺口,可以完成低、中、高轨道甚至深空探测等多种任务。此外,随着商业航天的发展,捷龙系列、快舟系列、谷神星一号、朱雀二号等一大批不同类型的运载火箭陆续升空。近年来我国主要型号运载火箭情况如下图所示。
海南商业航天发射中心一号工位竣工,航天发射再添新工位。2023年12月29日,我国首个开工建设的商业航天发射场——海南国际商业航天发射中心一号发射工位正式竣工。该发射工位是由航天科技集团一院抓总研制的新一代中型火箭长征八号的专用工位,有望于2024年实现常态化发射。此前我国已建成四大航天发射场,包括酒泉发射场、太原发射场、西昌发射场以及文昌发射场。此外,海上发射也成为解决地面发射工位不足的有效途径。2023年,我国先后在山东、广东等海域开展航天发射活动。随着海南商业航天发射场的建成,我国航天发射场将形成沿海内陆相结合、高低纬度相结合、各种射向范围相结合的格局。
2023年,我国民营火箭企业累计发射12枚运载火箭(失利1次),超过过去五年总和,并创造多项纪录。其中,星河动力的谷神星一号发射7次(失利1次),蓝箭航天的朱雀二号发射2次,星际荣耀的双曲线一号发射2次,天兵科技的天龙二号发射1次。我国民营企业的火箭无论是发射次数还是成功率均显著提升。2023年我国民营火箭企业主要成绩如下:
① 2023年4月2日,天兵科技的天龙二号液氧/煤油火箭成功发射,成为国内首枚成功入轨的民商液体火箭;
② 2023年7月12日,蓝箭航天的朱雀二号遥二液氧/甲烷火箭复飞成功,成为全球首枚成功入轨的液氧/甲烷火箭,12月9日,朱雀二号遥三液氧/甲烷火箭携带三颗卫星再次成功入轨,开启商业化发射;
③ 2023年,星河动力的谷神星一号固体火箭实现“九连胜”,并在一次失利后,复飞成功,累计成功发射10次。
我国民营企业对航天发射的尝试肇始于2018年,具体发展历程如下图所示。
随着卫星发射需求空前增加,我国民营火箭企业集体转攻“液体+可复用”火箭,首枚实现可复用的液体火箭有望出现在2024-2025年。2015年以来,以星河动力、星际荣耀为代表的民营火箭企业几乎都将“先固后液、以固养液”作为自身的技术路线和发展战略。随着我国卫星互联网进入实质性的建设阶段,叠加上海“G60星链”、航天科工集团的超低轨通遥一体星座等计划的相继提出,我国卫星发射需求空前增加,传统的固体火箭难以满足“一箭多星”的发射需求。全球来看,SpaceX公司已经凭借一子级可复用技术,成功实现了低成本、大运力、航班化的航天发射能力,为全球航天发射市场树立了标杆。在此背景下,我国民营火箭企业纷纷转攻“液体+可复用”火箭。根据我国主要航天发射主体单位已披露的可复用运载火箭型号的研制进展及发射计划,我国首枚成功实现可复用的火箭有望出现在2024-2025年。
2024年2月26日,中国航天科技集团有限公司发布《中国航天科技活动蓝皮书(2023年)》(以下简称《蓝皮书》)。《蓝皮书》指出,2024年中国航天全年预计实施100次左右发射任务,有望创造新的纪录,我国首个商业航天发射场将迎来首次发射任务,多个卫星星座将加速组网建设。
2、未来市场规模:我国航天发射年均市场规模有望达到260亿元
卫星按照应用领域可以分为通信卫星、导航卫星、遥感卫星、科学实验卫星以及技术验证卫星等。卫星发射时实现“一箭多星”所需的火箭数量既受卫星自身的种类、所处轨道、质量等多因素影响,同时也受不同火箭可以携带的运载能力影响。为较合理地测算我国2024-2026年火箭发射次数的需求,考虑未来部署计划,将实用价值较大的通信卫星、导航卫星、遥感卫星,按照重量将其划分为大卫星与小卫星(包含微小卫星)两类进行统计,同时参考往年科学实验卫星与技术验证卫星的数量与质量,将科学实验卫星以及技术验证卫星等商业价值不大的卫星按照通信与遥感小卫星发射数量的30%进行测算(计入通信与遥感小卫星数量测算中),具体结果如下表所示。
2024-2026年我国航天发射年均市场空间有望突破260亿元。根据国内主流运载火箭整箭报价情况,按照固体火箭均值0.40亿元/枚,液体火箭均值2.00亿元/枚的价格,假设小卫星采用固体运载火箭进行发射的比例为50%,测算得到,2024-2026年的航天发射市场空间合计为788.40亿元,年均262.80亿元。其中,液体火箭发射年均市场空间或将显著高于固体火箭。根据测算结果,2024-2026年固体运载火箭发射市场年均市场规模约为35亿元,而液体运载火箭年均市场规模约为228亿元。
我国航天发射产业链如下图所示。
针对我国航天发射市场,我们建议围绕航天发射产业链的高价值量环节寻找投资机会,具体的投资建议如下:
1、建议关注已实现规模化发射或在研阶段具备先发优势的火箭总装企业。
民营商业航天发射领域,星河动力依靠成熟的固体火箭技术,借助固体火箭低成本、快速响应的特点,通过连续成功发射已实现成熟的商业化发射服务;天兵科技和蓝箭航天则通过前期积累的液体火箭研发经验,凭借单体价值量更高的液体火箭,在商业航天市场已初具一定的市场竞争力。
2、建议关注参与火箭核心环节配套或在火箭制造领域拥有新兴技术应用的企业。
根据美国ULA公司旗下最具竞争力的运载火箭——宇宙神5系列运载火箭的成本构成(如下图所示),火箭发动机成本占比达到36%,其次为箭体结构及电气系统(此处的电气系统为广义的电气系统,包含了运载火箭控制、飞行测量安全系统中的遥测系统、附加系统中的狭义电气系统等),占比分别为28%及21%。可以发现,以上三大部组件合计占比达到火箭硬件总成本的75%,是运载火箭硬件成本的主要构成。同时,推进剂贮箱是液体运载火箭的核心部件之一,占据箭体结构体积的80%和重量的60%以上,是火箭必需的消耗品,其成本约占整箭成本的25%左右。火箭贮箱是一个工艺过程复杂、技术和工程门槛高、技术和人才稀缺的领域,值得重点关注。此外,3D打印等新兴技术在火箭制造端也已开始应用,主要用于火箭发动机的管路类和涡轮泵类零件生产。航空航天零部件的生产周期长、成本高,制造难度大,而金属3D打印技术在降低成本和加工周期、提高零件性能等方面颇具优势。综上所示,针对产业上游的配套厂商,建议关注参与火箭核心环节配套或在火箭制造领域拥有新兴技术应用的企业。
3、建议关注火箭发射测运控领域中具有技术或渠道优势、或具有相对完善的地面基础设施的企业。
火箭测控市场与火箭发射相伴相生,伴随着我国运载火箭发射次数稳步提升,火箭测控市场规模有望不断增长,确定性较强,且一般火箭测控服务企业同样布局卫星测运控领域,将有望受益于商业航天发射与商业卫星测运控双重市场扩容的积极影响。建议关注火箭测控领域具有技术、渠道优势、或具有相对完善的地面基础设施的企业。
(二)卫星制造:阶段性波动下,卫星发射数量彰显行业发展后劲十足
卫星制造产业是卫星应用产业的空间基础设施上游,也是卫星应用产业拓展市场的基础。当前卫星通信、导航及遥感等卫星应用产业的快速发展,对卫星制造的需求构成了核心驱动力。
2023年以来,随着卫星互联网进入实质性的建设阶段,以及上海“G60星链”、航天科工集团的超低轨通遥一体星座计划的相继提出,可以预见,未来几年,卫星制造产业有望摆脱传统项目制,迎来大批量生产阶段,2024-2026年潜在市场空间超过2400亿元,行业整体规模由稳定持平转为快速增长的确定性较强,板块“价值投资”属性将愈加凸显,各卫星制造企业相关业务收入与业绩规模有望迎来提升。
建议关注通信及遥感小卫星制造产业链上具有批产能力的配套企业或总装企业;在高价值量环节上具有低成本及产业化能力的企业,或具有较高技术水平(毛利率较高)、正处于产业化过程中的企业;在星间链路、新型电推进、卫星网络安全防护等新兴领域布局的企业。
1、2023年卫星制造产业发展现状及边际变化
我国在轨卫星仍以遥感卫星为主。根据UCS统计的全球在轨卫星数量,截至2022年12月31日,可以明显发现,近年来随着美国SpaceX公司密集部署Starlink低轨互联网星座计划(“星链”计划),美国在轨卫星中的通信卫星已经达到3797颗,占比超过80%;我国当前在轨卫星仍然以遥感(对地观测)卫星为主,其次是技术开发(验证)卫星。
2023年,我国卫星发射整体向好,具体各类型卫星建设重点及边际变化如下:
① 2023年我国卫星发射数量维持快速增长态势,卫星发射总数再创历史新高;
② 通信卫星方面,随着中星16号、中星19号和中星26号高通量通信卫星相继成功发射,我国首张高轨卫星互联网初步建成。低轨卫星互联网技术验证星也已分批次相继发射,叠加上海“G60星链”、航天科工集团的超低轨通遥一体星座计划的相继提出,预计卫星互联网星座有望成为我国卫星制造产业规模快速发展的第二驱动力;
③ 导航卫星方面,3颗北斗三号备份卫星相继发射;
④ 遥感卫星方面,近年来我国遥感卫星的发射数量保持高速增长态势,2023年遥感卫星发射数量再创历史新高,包括航天宏图“女娲星座”首发四星、吉林一号卫星星座等商业遥感卫星。
从未来市场来看,我国卫星制造产业的需求集中在新卫星星座构建以及对传统卫星的备份与更新,可以从“十四五”未来几年各卫星星座的布局计划和备份更新计划来判断我国卫星制造市场需求情况。通过对未来三年(2024-2026年),我国卫星发射计划及相关各类卫星发射数量进行了统计测算,包括对当前在轨正常工作卫星的退役更新以及未来卫星星座的新部署计划两部分,测算结果如下。综合来看,2024-2026年我国卫星制造市场需求预计超过5200颗,类型上以通信及遥感卫星为主,特别是小卫星或微小卫星。整体市场规模有望达到2400亿元,年均市场规模约800亿元。
卫星制造产业链各部分上市公司情况分布具体如下图所示,可以看出,多数上市公司集中在卫星产业链中上游分系统领域的地面测控网及数据处理领域,星载上游元器件配套领域上市公司数量相对较多。
2、未来发展研判与投资建议
整体来看,在我国“航天强国”战略之下,我们认为,我国卫星发射数量在未来几年有望维持快速增长趋势,卫星制造相关企业也将直接受益,同时为下游卫星通导遥应用市场扩容奠定基础。我们认为,卫星制造产业在2023前三季度业绩波动更多是短期阶段性波动,伴随国内卫星建设需求的不断增长,行业的收入与净利润规模增速有望在“十四五”未来几年中逐步提升。
2023年以来,随着卫星互联网进入实质性的建设阶段以及上海“G60星链”、航天科工集团的超低轨通遥一体星座计划的相继提出,可以预见,未来几年,卫星制造产业有望摆脱传统项目制,迎来大批量生产阶段,2024-2026年潜在市场空间预计达到2400亿元,行业整体规模由稳定持平转为快速增长的确定性较强,板块“价值投资”的属性将愈加凸显,各卫星制造企业的相关业务收入与业绩规模有望迎来提升。
因此,针对卫星制造产业,我们的投资建议如下:
1、关注通信及遥感小卫星制造产业链上具有批产能力的配套企业或总装企业。根据我们统计的2024-2026年卫星制造市场规模测算,通信卫星以及遥感卫星星座在需求量以及总体市场规模上都具有相对更高的优势。伴随未来几年通信及遥感小卫星发射数量增速的逐步提升,相关产业链上市公司的市场空间扩容速度将逐步驶入快车道,部分企业的商业模式有望逐步有项目制转为持续性批产。尽管部分卫星制造企业配套的盈利能力或因卫星单体价值量下降而短期承压,但伴随规模效应带来边界成本改善以及产量的提升,企业毛利率下滑带来的阵痛将逐步得到缓解。
2、关注通信及遥感小卫星在有效载荷、控制系统、电源系统以及测控系统环节上具有低成本及产业化能力的企业,或具有较高技术水平(毛利率较高)、正处于产业化过程中的企业。卫星空间系统的分系统主要由结构系统、热控制系统、电源系统、姿控系统、轨控系统及测控系统构成。如下图所示,各类卫星空间段分系统成本构成中,有效载荷、控制系统、电源系统以及测控系统的成本之和占比均超过50%。在有效载荷、控制系统、电源系统以及测控系统等高价值量领域中,已经具有低成本及产业化能力的企业更有望在卫星制造行业提速之际具有先发优势,而具有较高技术水平(毛利率较高),正处于产业化过程中的企业有望获得相对更高的业绩弹性,消化相对较高的估值。
3、关注小卫星星座组网趋势下,在星间链路、新型电推进、卫星网络安全防护等新兴领域布局的企业。目前,卫星呈现出小型化、低轨化、星座化的发展趋势,在此趋势下,星地/星间链路技术成为推动该趋势发展的重要技术支撑,如高中低卫星协同工作中激光链路、微波/毫米波链路的应用来提升星座服务性能(大容量、高速率、低时延);在近年来太阳能电池取得突破性进展下,低功耗、高比冲、快响应、轻量化和低成本优势下的电推进技术在商业低轨卫星星座中的应用有望拓展,其中,低成本及长寿命的电推进以及集成化轻量化电推进,都是电推进面向商业化的重要趋势;卫星网络的安全防护目前是各国关注的重点问题,伴随我国低轨卫星星座建设大幕的逐步拉开,在硬件或软件层面可以增强卫星网络安全防护能力的需求将快速提升。以上包括星间链路、新兴电推进以及网络安全防护等卫星星座组网趋势下的重要技术关键领域将有望迎来低基数的需求高速增长,值得重点关注。
(三)卫星通信:空间广阔,提速在即
2020年以来,全球卫星通信产业每年都在发生众多变化,在航天和信息技术以及商业力量的推动下,全球卫星通信行业进入了以 HTS(高通量卫星)和 NGSO(非静止轨道)星座为代表的卫星互联网发展阶段。
从卫星各细分产业收入增速变化情况来看,2019年-2023前三季度卫星通信上市公司收入增速是卫星通、导、遥三大应用细分领域中增速最低的。从卫星通信产业链下游企业中国卫通2023前三季度的业绩表现来看,收入端与利润端均有下降,也反映出当前卫星通信产业的应用端市场空间仍尚未迎来明显变化。
但2023年以来,卫星通信(含卫星互联网)的概念性相关事件频繁发生,都不同程度上引起了市场对相关概念股的高度关注,行业发展也确实产生了实质性变化,我国已初步建成首张完整覆盖国土全境及“一带一路”共建国家沿线重点区域的高轨卫星互联网、低轨卫星互联网空间基础设施建设进入技术验证阶段、传统卫星通信设备与大众智能手机结合带来消费端市场增量、卫星通信有望成为6G的重要技术路径之一等。
1、卫星通信产业构成
卫星通信产业是全球卫星产业中商业化程度最高、竞争最为激烈的领域。根据美国卫星产业协会(SIA)的产业划分,卫星通信产业链可分为卫星制造业、发射服务业、卫星服务业和地面设备制造业4个环节,如下图所示。由于卫星发射基本等同于运载火箭市场,卫星测控运营主要由国家的航天测控网构成,与资本市场关联度较弱,本报告中涉及的卫星相关市场主要涉及卫星制造、地面设备以及卫星服务三部分。
具体来看,卫星通信系统主要由功能配套、长期持续稳定运行的空间系统与地面系统组成。具体如下图所示。
卫星通信应用产业链主要为地面设备和运营商构成。
① 上游的地面设备方面,主要包括卫星地面系统以及卫星通信终端。其中,卫星地面站目前主要由航天科技集团所属单位、部分地方国企及民营商业航天企业构成,而终端设备方面,从基础软件及基础硬件、中游的终端及系统集成均有相对较多的军工央企所属单位、地方国企以及民营企业参与,市场化程度日益加深。
② 中下游方面,相关终端及系统集成与运营解决方案提供商存在一定关联性,伴随星网集团的成立,目前我国卫星通信的运营商国家队或将主要以航天科技集团的所属企业构成,包括运营中星系列和亚太系列通信卫星的中国卫通(高轨)、有望运营国家低轨卫星星座的星网集团、运营“天通一号”的中国电信等少数其他企业。
2、当前市场现状及未来发展判断
从卫星各细分产业收入增速变化情况来看,2019年-2023前三季度卫星通信上市公司收入增速是卫星通、导、遥三大应用细分领域中增速最低的。
行业发展产生了实质性变化,具体包括:
① 高轨卫星互联网空间基础设施进一步完善,航空、航海卫星互联网应用市场持续拓展。随着中星16号、中星19号和中星26号高通量通信卫星相继成功发射,我国已初步建成首张完整覆盖国土全境及“一带一路”共建国家沿线重点区域的高轨卫星互联网,为高轨卫星互联网持续拓展航空、航海卫星互联网应用市场奠定基础。
② 低轨卫星互联网空间基础设施建设进入技术验证阶段。2023年我国已4次成功发射低轨卫星互联网技术验证星,包括:2023年7月9日,我国在酒泉卫星发射中心使用长征二号丙运载火箭,成功发射卫星互联网技术试验卫星;2023年11月23日我国在西昌卫星发射中心使用长征二号丁运载火箭及远征三号上面级,成功发射了两组7颗卫星互联网技术试验卫星,同时也验证了远征三号上面级的性能;2023年12月6日,我国在太原卫星发射中心使用捷龙三号运载火箭,成功发射了卫星互联网技术试验卫星,此次任务也是捷龙三号运载火箭的第2次飞行;2023年12月30日,我国在酒泉卫星发射中心使用长征二号丙/远征一号S运载火箭,将卫星互联网技术试验卫星送入预定轨道。
其他星座建设方面,2023年7月第九届中国(国际)商业航天高峰论坛上,中国航天科工集团空间工程总体部宣布正式启动超低轨通遥一体星座建设;2023年7月25日,上海市松江区委书记在新闻发布会上表示,松江打造低轨宽频全球多媒体卫星“G60星链”。2023年10月19日,上海市人民政府印发《上海市进一步推进新型基础设施建设行动方案(2023-2026年)》,提到布局“天地一体”的卫星互联网。
以上均显示出我国低轨卫星互联网已经进入技术验证阶段,在未来,伴随着各低轨卫星互联网星座正式建设的开始,低轨卫星互联网空间基础设施建设相关上市公司的业绩也将有望逐步得到兑现。
③ 传统卫星通信设备与大众智能手机结合,产业市场或迎来“第二春”。目前国内外手机直连卫星发展近况如下图表所示。2023年8月底华为首发的Mate60 Pro首次在大众消费级手机上实现了卫星通话功能。目前,国内加入移动卫星电话终端的厂商有4家,除了华为mate60 pro之外,OPPO Find X7 Ultra、荣耀Magic6 Pro手机以及2024年2月22日新发布的小米14 Ultra均搭载了卫星通信模块,支持双向卫星通信。另外,商业航天企业Space X也在积极与手机通信运营商、手机制造商积极合作拓展手机直连业务。
近期手机直连卫星技术的进一步成熟应用,有望加速传统卫星通信应用市场渗透率,卫星通信产业链中的终端设备供应商以及运营服务商的收入规模短期内将迎来增长。消费级卫星通信手机终端的推广,重要意义在于有望进一步拓展卫星通信领域在消费者端的应用,为未来的卫星宽带通信,即卫星互联网手机直连奠定前期技术积累基础以及市场拓展基础,并提升卫星通信设备制造企业的收入业绩规模。以华为Mate60Pro手机为例,按Mate60Pro/Mate60Pro+总体出货量2000万部,假设卫星通话芯片单价35元左右,旅游消费者占比20%,探险与海航工作者占比1%,按照我们的卫星通信终端与服务端市场测算模型,可以得到Mate 60 Pro将为传统卫星通信设备市场带来约7亿元的增量空间(接近2022年卫星通信设备市场规模的10%),为传统卫星通信服务市场带来约12亿元的增量空间(接近2022年卫星通信服务应用市场的20%)。
④ 卫星通信有望成为6G的重要技术路径之一,卫星通信与地面通信产业融合可能为行业带来新市场空间。根据IMU《6G网络架构愿景与关键技术展望白皮书》,在6G时代,天基(高轨/中轨/低轨卫星)、空基(临空/高空/低空飞行器)等网络将与地基(蜂窝/WiFi/有线)网络深度融合,组成一张空、天、地一体化的网络,不仅能够实现人口常驻区域的常态化覆盖,而且能够实现偏远地区、海上、空中和海外的广域立体覆盖,满足地表及立体空间的全域、全天候的泛在覆盖需求,实现用户随时随地按需接入。我们认为,伴随卫星互联网加速建设进程以及6G时代的到来,二者的融合将有望提升卫星通信在地面通信补充地位的权重,为卫星通信市场带来新的增量空间。
整体来看,尽管从2023年三季报来看,卫星通信产业的应用端尚未出现提速拐点,但是卫星通信上游的空间基础设施和地面终端设备已经出现的变化是切实发生的。我们判断,无论是传统卫星通信设备与服务有望迎来“第二春”,还是卫星互联网产业的从“0到1”(低轨卫星互联网空间基础设施建设进入技术验证阶段,高轨卫星互联网持续在民航、航海等应用领域拓展),都将促使卫星通信(含卫星互联网)产业发展出现显著提速,迎来产业发展拐点。
而从需求端来看,卫星通信产业细分市场具体可以划分为传统移动通信、传统固定通信、传统卫星电视广播服务、新兴航空卫星互联网以及海洋卫星互联网市场。
综合我们对我国2023-2030年卫星通信各细分领域市场的测算结果,有如下结论:
① 保守估计,卫星通信设备2026年市场规模有望达到142亿元,2030年将有望达到235亿元,2023年-2030年的复合增速约12.39%。其中,传统固定通信设备仍然是卫星通信设备市场规模中占比较大的细分领域,但受到手机直连卫星以及低轨卫星互联网建设影响,传统移动通信设备以及新兴航空卫星互联网设备市场增速最快。
②卫星通信服务2026年市场规模有望达到125亿元,2030年有望达到189亿元,2023年-2030年复合增速约17.73%,其中新兴航空及海洋卫星互联网服务市场与传统移动通信服务增速最快。
3、卫星通信投资建议
从投资角度看,近年来,市场对卫星通信板块的关注度主要体现在消息面刺激,如华为与苹果最新一代手机支持卫星通信功能时一度促使卫星通信板块上市公司估值出现波动,但从基本面上看,卫星通信产业链上的上市公司业绩长时间处于持平状态。
不论是SpaceX公司的“星链”宣布针对国家安全和军事部门推出的新一代“星盾”业务,俄罗斯在2022年10月发射了“球体”卫星星座的首颗宽带互联网技术演示卫星,还是美国亚马逊公司在2023年10月6日首次发射其卫星互联网“柯伊伯计划”的两颗原型卫星,以上多国在卫星互联网的积极布局有望进一步牵引我国在2023年及未来的低轨卫星互联网建设提速。卫星互联网应用有望成为我国卫星通信产业发展的新动能,同时,《2021中国的航天》以及《“十四五”国家应急体系规划》中提及的直播卫星电视节目高清超高清化以及卫星应急管理专用系统的建设需求也均有望牵引卫星通信产业快速发展。
因此,我们判断,在“十四五”中后期,“沉寂已久”的卫星通信板块将蕴含着众多价值投资机会。具体观点如下:
① 重点关注国内各低轨卫星互联网星座正式建设的时间节奏,这将是低轨卫星互联网相关企业逐步业绩兑现的起始点。伴随着2023年以来我国卫星互联网技术验证星多次成功发射,参考我国卫星星座部署步骤,我国国家低轨卫星互联网星座建设的序幕已拉开,相关卫星互联网应用企业的业绩也有望逐步开始兑现。
② 伴随“十四五”未来几年我国卫星互联网产业有望迎来快速发展,高低轨卫星互联网在发展过程中也会为卫星通信产业链上众多企业带来基本面上的改善,为投资者带来更多价值投资机会。
卫星制造方面,重点关注通信小卫星制造产业链上已经具有一定批生产的配套企业或总装企业收入与利润规模的提升。在通信小卫星中有效载荷、控制系统、电源系统以及测控系统的配套企业中,关注已经具有低成本及产业化能力的企业,或具有较高技术水平(毛利率较高),正处于产业化过程中的企业。
地面设备企业方面,重点关注卫星通信地面终端领域中具有产业化能力和低成本优势的企业、或在部分领域具有高技术壁垒,通过扩产加强产业化能力的企业。卫星通信地面终端领域中具有产业化能力和低成本优势的企业在市场拓展上将具有更多先发优势和竞争优势。在部分领域,具有高技术壁垒,通过扩产加强产业化能力的企业在业绩上有望表现出更高的弹性,以及对高估值更强的消化能力。
③ 航空及海洋互联网市场是在我国卫星互联网应用市场中有望率先得到拓展应用的领域,有望为相关运营商带来业绩增长提速驱动力。由于我国“十四五”期间,空间基础设施已取得一定进展、且商业模式更为成熟的高轨卫星互联网领域市场预计将快速发展。
④ 关注手机直连卫星对传统卫星通信应用市场渗透率的加速作用。消费级卫星通信手机终端的推广,有望进一步拓展卫星通信在消费者端的应用。在市场对卫星通信关注度空前提高之下,重点关注天通一号网客户数量的变化情况,因为卫星通信服务市场空间的拓展进程才是决定我国传统卫星通信市场能否可以迎来提速拐点的关键,也是中长期卫星通信设备终端企业业绩增长能否持续兑现的核心。
⑤ 关注6G建设进展对卫星通信产业带来的需求空间影响。卫星通信是6G时代实现空天地一体化网络的必要组成部分,即实现偏远地区、海上、空中和海外的广域立体覆盖,满足地表及立体空间的全域、全天候的泛在覆盖需求,实现用户随时随地按需接入。伴随卫星互联网加速建设进程以及6G时代的到来,卫星通信与地面通信产业融合可能为行业带来新市场空间。
(四)卫星导航:行业发展有所提速,应用领域拓展仍是发展重点
卫星导航产业是我国卫星通信、导航、遥感三大产业中发展相对更为成熟的细分板块。从行业发展变化上来看,我们认为,当前卫星导航产业发展重点仍是拓展国内“卫星导航+”或“+卫星导航”的新应用领域拓展以及海外市场的开拓。
我们预测,“十四五”卫星导航应用市场增速有望保持年复合15%的增速,高精度市场细分赛道复合增速有望超过20%。叠加海外市场需求的加速释放,卫星导航产业需求侧景气无忧。建议重点围绕卫星导航产业链上的企业寻找价值投资机会,如产业链上游的头部企业、中游的传统头部企业和拓展新兴领域(如自动驾驶)的企业,以及下游布局高精度导航市场和“卫星导遥+”的企业。
1、产业发展现状及边际变化
据《2023年中国卫星导航与位置服务产业发展白皮书》披露,我国从2012年北斗系统开始提供正式服务以后,近五年卫星导航与位置服务产业规模以约14%的年增长率稳定增长,其中关联产值的较快增长是核心驱动力。2022年,我国卫星导航与位置服务产业规模达到5007亿元(+6.76%),其中,与卫星导航技术研发和应用直接相关的,包括芯片、器件、算法、软件、导航数据、终端设备、基础设施等在内的产业核心产值为1527亿元(+5.02%),占总产值的30.50%(-0.50pcts),关联产值则达到3480亿元(+7.54%)。从近五年的复合增速来看,关联产值的快速增长也是当前我国卫星导航与位置服务产业维持较快增长的核心驱动力。
下游市场依然是卫星导航行业整体产值的主要构成。从近几年我国卫星导航与位置服务产业链上中下游各部分产值占比中可以看出,中上游的产值占比在逐年缩小,下游运营服务市场规模在快速提升,这标志着下游市场仍将是行业整体产值的主要构成。
另外,值得注意的是,高精度应用市场中上游保持快速增长。根据《2023年中国卫星导航与位置服务产业发展白皮书》统计,国内市场各类高精度应用终端(含测量型接收机)总销量超过200万台/套,其中应用国产高精度模块和板卡的终端占比已超过80%。高精度相关产品销售收入从2010年的11亿元人民币已快速增长到2022年的约183亿元,年均复合增速超过26%。参考近年来我国卫星导航与位置服务产业链上中下游各部分产值的变化,我们判断,未来几年我国高精度市场下游运营服务领域将实现高速增长。
目前我国卫星导航与位置服务产业链已形成了较为完整的内循环。上游基础部件是产业实现国产替代的关键环节,主要由基带芯片、射频芯片、板卡、天线等构成;中游是产业发展的重点,主要包括终端集成和系统集成;下游的解决方案和运维服务提供众多行业应用。具体产业链图谱如下图所示。
从卫星各细分产业收入增速变化情况来看,2019-2022年卫星导航应用上市公司收入增速在卫星产业四大细分市场中处于较高水平,复合增速接近25%。
2、未来发展研判与投资建议
从行业发展变化上来看,我们认为,当前卫星导航产业发展重点仍是拓展国内“卫星导航+”或“+卫星导航”的新应用领域拓展以及海外市场的开拓。2023年以来,政府多次发文推动卫星导航(北斗)产业发展落地。包括2023年2月中共中央、国务院印发的《数字中国建设整体布局规划》(下文简称《规划》)以及8月印发的《电子信息制造业2023—2024年稳增长行动方案》(下文简称《方案》)。10月26日,在湖南省株洲市召开的第二届北斗规模应用国际峰会上,国家发展改革委也提出了将体系化推进北斗跨领域、跨行业、跨区域广泛应用,加快培育新场景、新模式、新业态,不断营造北斗应用发展良好环境,持续深化北斗国际合作。可以看到,多个政策核心均主要聚焦于鼓励在北斗应用领域下游市场扩容领域,具体如下:
① 《规划》有望推动以北斗应用为核心的卫星导航以及卫星遥感的快速发展。《规划》中提出“大力推进北斗规模应用”,推进以北斗三号卫星导航系统为代表的卫星导航应用领域。卫星导航目前是我国卫星通导遥三大应用产业中发展相对更为成熟的细分板块,在数字中国建设中拥有更成熟的先发模式,而“十四五”未来几年,北斗产业发展的重点正是下游应用领域规模化拓展,这种“北斗+”与“+北斗”的产业融合市场拓展中,将有望与《规划》中强调的“加快数字中国建设”形成共振,促进国家综合定位导航授时(PNT)体系和综合时空体系建设。
② 《方案》中聚焦北斗供给能力改善以及to C端市场拓展。《方案》中,提出落实《关于大众消费领域北斗推广应用的若干意见》,增强北斗产业供给能力,打造大众消费领域北斗应用示范场景,提高北斗应用普及率,推动北斗产业化、市场化、规模化发展。
综合2023年以来的边际变化,我们预测,“十四五”卫星导航应用市场增速有望保持年复合15%的增速,2025年卫星导航市场规模有望接近8000亿元,关联产值增速或接近20%,在总市场中的占比有望达到75%。高精度市场细分赛道复合增速有望超过20%。叠加海外市场需求的加速释放,卫星导航产业需求侧景气无忧。
投资建议方面,我们的具体观点如下:
1、重点关注北斗应用产业中上游领域具有明确市场布局或已经拥有较大市占率的企业。由于芯片、板卡、模组、数据处理、天线等基础器件和基础软件作为各北斗应用终端的共同设备基础,需求将伴随北斗应用市场下游的拓展保持稳定的增长,由于上游基础器件对企业在中下游市场拓展(价格以及性能层面)的影响重大,从当前各中下游厂商开始向上游拓展来看,北斗上游产业链的竞争会更加激烈,建议关注具有明确下游市场布局或已经拥有较大市占率的上游企业;
2、传统导航应用终端集成重点关注头部企业,新兴导航应用终端集成重点关注商业模式清晰,营销能力强,掌握明确下游客户资源的企业。传统的北斗产业终端设备方面,“十四五”中前期有望伴随北斗三号导航系统的替代更新再迎“第二春”,但当下仍建议关注头部企业;新拓展的“+北斗”或“北斗+”融合产业应用终端方面,盈利模式清晰,营销能力强,掌握明确下游客户资源的企业在业绩弹性上或更具有优势;
3、重点关注“高精度北斗导航”以及在卫星导遥融合领域布局的企业。“高精度北斗导航”与“卫星导遥”产业融合催生的更多增量市场(如车规级自动驾驶、灾害位移监测、农业等),是“十四五”未来几年卫星导航市场持续快速发展中的重要驱动力,在这些领域布局的企业业绩弹性相对表现更好,有望消化更高的估值。
(五)卫星互联网产业发展现状
卫星互联网是以卫星为接入手段的互联网宽带服务模式,其本质是卫星通信领域的一个重要衍生应用,在特种领域、商用宽带通信等领域均具有独特的应用价值。在当代低轨卫星互联网加速建设,以及高通量卫星技术的发展促使卫星互联网通信的性能大幅提升和用户成本快速下降的背景下,全球卫星互联网产业发展已经进入了快车道,各国竞相布局。整体来看,2023-2030年我国卫星互联网产业年复合增速有望达到35.60%,高于卫星通信市场整体增速,是行业内高景气发展的细分板块。
1、卫星互联网产业发展现状
① 全球发展情况
如果将早期的卫星互联网服务范畴扩大到语音通信服务,卫星互联网星座的发展历史最早可以追溯到20世纪80年代末摩托罗拉公司发展的铱星(Iridium)系统。卫星互联网的发展历程有别于卫星导航及卫星遥感,近30年来卫星互联网星座建设的参与主体主要是以盈利为目的的商业企业。
近年来,出于卫星互联网在特种领域、商用宽带通信领域存在较大的应用价值,且卫星轨道及卫星频谱存在稀缺性特点,伴随当代高通量卫星技术的发展促使卫星互联网通信的性能大幅提升和用户成本的快速下降,全球卫星互联网产业发展已经进入了快车道。全球各大航天企业中,无论是老牌卫星通信运营商Viasat、Telesat,新锐企业SpaceX、OneWeb公司,还是亚马逊等跨界企业均在纷纷入局。其中SpaceX、OneWeb公司均已进入卫星互联网空间基础设施建设阶段,特别是SpaceX已经正式进入运营阶段,Oneweb在2023年完成了第一期618颗卫星的全部发射,亚马逊公司也于2023年10月首次发射了“柯伊伯”计划的2颗原型卫星。另一方面,以俄罗斯与欧盟等政府主导的低轨卫星互联网项目也相继披露,以上均可以看出,无论是出于实现政治、军事或是商业等多个维度的价值需求,全球低轨卫星互联网项目均已经进入实质性建设阶段。
目前,国内外几大卫星互联网宽带卫星星座计划及进展情况如下表所示,其中,海外企业中的SpaceX与OneWeb公司的低轨卫星互联网星座计划的规模较大,且进度较快,已经进入到了应用组网阶段,特别是SpaceX的Starlink,截至2023年12月底,已累计发射5650颗。
② 国内发展情况
2020年4月,卫星互联网被国家发改委划定为“新基建”信息基础设施之一后,市场对我国卫星互联网的具体建设始终保持了较高的关注。近年来以中星系列为代表的高轨卫星互联网已基本完成组网,低轨卫星互联网星座的建设也已拉开序幕。
目前,国内卫星互联网主要通过低轨星座组网以及高轨星座组网两种途径实现。
从我国低轨卫星互联网产业的建设情况来看,国内低轨卫星互联网的建设主要以小卫星或微小卫星为主,除了国家队还有较多民营企业参与其中,如银河航天、上海垣信等。由于相近频率间的卫星星座会产生信号干扰,按照频谱资源先用先得的国际惯例,当前世界各国抓紧建设低轨卫星互联网的一个重要原因即抢占频率。低轨卫星互联网方面,空间基础设施建设已进入技术验证阶段,2023年以来,国内低轨卫星互联网星座建设项目正逐步启动,我国低轨卫星互联网技术试验卫星的具体发射情况如下:
1)2023年7月9日,我国在酒泉卫星发射中心使用长征二号丙运载火箭,成功发射了卫星互联网技术试验卫星;
2)2023年11月23日,我国在西昌卫星发射中心使用长征二号丁运载火箭及远征三号上面级,成功发射了两组7颗卫星互联网技术试验卫星,验证了远征三号上面级的性能;
3)2023年12月6日,我国在太原卫星发射中心使用捷龙三号运载火箭,成功发射了卫星互联网技术试验卫星,此次任务也是捷龙三号运载火箭的第2次飞行。
4)2023年12月30日,我国在酒泉卫星发射中心使用长征二号丙/远征一号S运载火箭,将卫星互联网技术试验卫星送入预定轨道。
其他星座建设方面,2023年7月第九届中国(国际)商业航天高峰论坛上,中国航天科工集团空间工程总体部宣布正式启动超低轨通遥一体星座建设;2023年7月25日,上海市松江区委书记在新闻发布会上表示,松江区将打造低轨宽频全球多媒体卫星“G60星链”。2023年10月19日,上海市人民政府印发《上海市进一步推进新型基础设施建设行动方案(2023-2026年)》,提到布局“天地一体”的卫星互联网。可见,我国国家低轨卫星互联网星座建设的序幕已经拉开,而结合2023年卫星互联网技术试验卫星的发射情况,我们判断2024年低轨卫星互联网有望进入正式建设阶段。
从我国高轨卫星互联网产业的建设情况来看,我国航天科技集团已在GEO发射了中星16号、亚太6D卫星、中星19号、中星26号等高通量卫星。由航天科技集团所属上市公司中国卫通已初步建成首张完整覆盖我国国土全境及“一带一路”共建国家沿线重点区域的高轨卫星互联网,为高轨卫星互联网持续拓展航空、航海卫星互联网应用市场奠定了基础。航空互联网方面,公司已完善了Ka高通量卫星机载网络部署,实现国内绝大部分航线的覆盖,建成航空互联网综合信息服务平台,具备支撑多航司、多机队智能应用的服务能力,机载市场开拓取得突破,开启国内首个Ka卫星互联网机队改装和试运营。2023年5月,中星26首次在境外实现国际互联网业务应用,开启了Ka高通量卫星国际化业务的新征程。海洋互联网方面,中国卫通子公司鑫诺公司的“海星通”高通量卫星海洋服务产品全球网能力不断扩展,实现了大洋洲、南美重点区域覆盖和扩容,新增高价值商船及远洋渔船超百艘,在网船舶数量稳步增长。
由此可见,我国在高轨卫星互联网已进入空间基础设施建设阶段,且已在部分航空互联网、海洋互联网等领域有所应用,我们认为,短期内,我国高轨卫星互联网建设成熟度要高于低轨卫星互联网产业,且成本低于低轨卫星互联网,有望在高清(及超高清)卫星电视广播等传统卫星通信应用领域,以及航空互联网、海洋互联网、应急领域等卫星互联网新兴领域的商用市场上实现快速拓展。而低轨卫星互联网产业的发展将主要由“国家队”统筹规划建立,以抢占轨道资源及频谱资源需求驱动,而部分商业化明显的卫星互联网下游市场拓展或将主要由较为成熟的高轨卫星互联网技术途径进行拓展。
另一方面,卫星互联网有望成为6G的重要技术路径之一,卫星互联网与地面通信产业融合可能为行业带来新市场空间。根据IMU《6G网络架构愿景与关键技术展望白皮书》,在6G时代,天基(高轨/中轨/低轨卫星)、空基(临空/高空/低空飞行器)等网络将与地基(蜂窝/WiFi/有线)网络深度融合,组成一张空天地一体化网络,不仅能够实现人口常驻区域的常态化覆盖,还能够实现偏远地区、海上、空中和海外的广域立体覆盖,满足地表及立体空间的全域、全天候的泛在覆盖需求,实现用户随时随地按需接入。我们认为,卫星互联网加速建设进程以及6G时代的到来,有望为卫星通信市场带来新的增量空间。
2、卫星互联网市场空间测算
卫星互联网产业市场供给侧及上市公司情况可参考我们在通信卫星章节提及的相关内容。从需求端来看,卫星互联网产业细分市场具体可以划分为航空卫星互联网、海洋卫星互联网以及直连移动终端市场。
未来直连卫星消费终端以及6G有望对市场产生扩容作用,但是由于技术突破时点以及落地时间尚不明确,在暂不考虑的情况下,进行保守测算:通信设备领域,2026年市场规模有望达到14亿元,2030年有望达到19亿元,2023年-2030年的复合增速约23.41%。通信服务领域,2026年市场规模有望达到37亿元,2030年有望达到64亿元,2023年-2030年复合增速约42.26%。其中,航空卫星互联网设备与服务市场占比较高,增速更快。
若未来地面移动终端直连卫星技术及服务发展顺利,能够尽快提供宽带通信服务,假设按照2030年国内手机保有量18亿部,高端手机占比20%,手机直连卫星终端普及率达10%的情况进行测算,2030年通信设备领域市场规模有望达到1100亿元,通信服务市场有望达到210亿元。可见,若直连卫星终端能得到广泛应用,有望大幅提升卫星互联网市场天花板。
3、发展判断与投资建议
建议围绕低轨卫星互联网建设时间节奏、航空及海洋卫星互联网通信运营商、直连卫星终端技术及6G建设进展三个维度寻找投资机会,具体观点如下:
① 重点关注国内各低轨卫星互联网星座正式建设的时间节奏,这将是低轨卫星互联网相关企业逐步业绩兑现的起始点。“十四五”未来几年,卫星互联网作为卫星通信板块中受到关注度较高的概念,其发展节奏直接关联着卫星互联网应用终端与服务企业业绩兑现的时点。我国已多次成功发射卫星互联网技术验证星,参考我国卫星星座部署步骤,我国低轨卫星互联网星座建设的序幕已拉开,相关卫星互联网应用企业的业绩也有望逐步开始兑现。
② 重点关注卫星互联网应用市场中航空及海洋卫星互联网通信运营商。由于我国“十四五”期间,空间基础设施已取得一定进展、且商业模式更为成熟的高轨卫星互联网领域市场预计将快速发展,航空及海洋互联网市场是我国有望在卫星互联网应用市场中率先得到拓展应用的领域,有望为相关运营商带来业绩增长驱动力。
③ 关注直连卫星终端技术及6G建设进展。消费级卫星通信手机终端的推广,有望进一步拓展卫星通信领域在消费者端的应用,为未来的卫星宽带通信、即卫星互联网手机直连奠定前期技术积累基础以及市场拓展基础。同时,卫星互联网作为6G的重要技术路径之一,有助于构建空天地一体化网络,实现用户随时随地按需接入。我们认为,6G时代的到来有望带来更多卫星互联网的应用场景,拓宽市场空间。
二、军工央企上市公司加强市值管理
2024年1月24日,国务院国资委召开中央企业、地方国资委考核分配工作会议。会议强调,2024年,各中央企业要更加突出精准有效,推动“一企一策”考核全面实施,全面推开上市公司市值管理考核,凸显出我国对于央国企市值管理的重视程度正在与日俱增。
市值管理概念,是我国在2005年股权分置改革后提出的,主要目的是鼓励上市公司通过制定正确发展战略、完善公司治理、改进经营管理、培育核心竞争力,切实创造公司价值,以及通过资本运作工具实现公司市值与内在价值的动态均衡。
具体到军工行业,在“十四五”以来军工行业正处于高速发展的大周期背景下,在军工上市公司充分利用资本市场“活水”加速发展,内在价值不断增长的同时,上市公司的市值却时常与内在价值的变化趋势出现偏离,部分军工上市公司正在资本市场上处于亚健康发展模式。
这种亚健康的外在表征包括上市公司估值波动幅度大、市值分布两极分化加剧、流动性呈现较大波动及两极分化等,这些均属于上市公司市值管理解决的问题范畴。
军工上市公司的市值管理,实质上可以视为一种价值管理的延伸。核心内涵是军工上市公司在价值创造、价值实现以及价值经营过程中,借由各类市值管理手段,既要实现公司内在价值的提升,另一方面,引导并维持上市公司市值与内在价值的动态平衡,最终在不脱离公司内在价值下,实现上市公司市值的最大化并稳定持续提升。
在我国,根据军工上市公司的实控人属性,可以分为央国企所属军工上市公司、以及民参军上市公司两大类。这两类军工上市公司出于实控人在管理体制上的区别,其市值管理现状及存在的问题分析也有所区别,应当分开进行讨论分析。
在市值管理手段上,军工央国企可以通过增加信息披露、做好投资者关系管理等方式提高公司可研性,同时可以通过ETF等手段增加流动性,通过多种价值经营工具提升企业市值,提高影响力,同时重视对上市公司声誉的管理来实现对市值的稳健管理;民参军企业可以通过合理制定发展战略、优化公司治理等方式降低经营管理风险,同时通过多种价值经营工具促进企业市值与内在价值的统一,提振市场对公司的信任度。
(一)为什么军工上市公司更需要做好市值管理?
1、“十四五”时期军工企业为什么需要重视市值管理?
在2005年我国的市值管理概念被提出后,伴随我国A股上市公司市值管理理论研究的兴起,以及监管层的重视,2014年,上市公司市值管理首次被官方写入资本市场顶层设计文件(国务院正式发布《关于进一步促进资本市场健康发展的若干意见》)。在监管部门的明确倡导与积极鼓励下,市值管理实践迎来了兴起之年,国有控股上市公司开始深入进行市值管理实践探索,促进市值管理规范发展。此后,上市公司市值管理阳光化操作、规范化信息披露的典型案例开始逐渐增加,2024年1月国务院国资委指出,将全面推开上市公司市值管理考核,国有控股上市公司对经营管理及考核评价发生根本性转变,由只重内在价值转向更加重视内在价值与公司市值之间的动态平衡关系问题。
而当前时点,相对于其他行业,军工上市公司开展市值管理具有更强的急迫性和必要性。
作为我国科技发展的引领者之一,军工行业是我国技术含量最高的前沿行业之一,且与国家安全建设密不可分,下游需求旺盛高度确定。在“十四五”乃至未来,不仅兼具高成长性以及抗周期特性,更是在当前经济下行背景下,相对其他行业具备持续高景气发展的比较优势。尽管军工行业发展的主要物质来源依旧是国家财政投入,但伴随着近年来军工行业的高景气发展,无论是军工一级发行市场还是二级再融资市场活跃度都在不断提升,科创板的推出以及注册制改革促使越来越多军工企业通过IPO上市募资,军工企业通过IPO或资产重组等方式实现上市募资,为军工行业快速发展提供了物质保障,资本市场已然逐渐成为军工企业发展的新“活水”。
然而,在军工上市公司充分利用资本市场“活水”加速发展,内在价值不断增长的同时,上市公司的市值却时常与内在价值的变化趋势出现偏离,部分军工上市公司正在资本市场上处于亚健康发展模式。
究其原因,资本市场中,军工行业与其他行业相比,具有保密要求高、可追踪指标相对较少、处于相对不透明状态的特点,导致行业的可研性相对较差,因此部分市场投资者对军工产业的投资会更趋于主题性投资,这就进而导致了军工上市公司整体存在估值波动振幅大、市值分布不均衡、流动性波动较大且两极分化特征明显等问题。
(1) 军工板块估值振幅远高于其他行业
上市公司的市值等于归母净利润与市盈率(PE)的乘积,因此市值的变化将很大程度上受到PE的波动影响,经统计,自2014年以来,国防军工(申万)指数的估值振幅为申万分类31个行业之首,且当前处于历史最低分位附近。
(2) 军工上市公司市值规模两极分化现象明显
从近年来军工行业上市公司的市值分布来看,小于100亿元市值的公司数量占比常年位于60%左右。截至2023年12月31日,90%以上的军工上市公司市值处于300亿元以下,60%以上的上市公司市值小于100亿元。
另一方面,从近年来军工上市公司市值排名前10%的上市公司的市值头部占比来看,头部军工行业上市公司的市值集中度处于稳定态势,在40%上下浮动,军工行业上市公司中市值小于300亿元的占比仍处于高位,军工行业上市公司的市值整体呈现出两极分化态势,且该趋势未有明显改善迹象。
(3) 军工上市公司流动性呈现较大波动且两极分化
成交额是反映上市公司流动性的重要体现,军工行业年成交额相对于全A市场整体在2019年至2020年间有所增长(上一轮军改影响消退),一度超过5%,但在2021年后整体出现下滑,2023年军工上市公司成交额占全A市场的比例再次超过5%,达到5.32%。
在流动性集中度方面,从军工上市公司年成交额排名前10%的上市公司成交额合计占比来看,近年来头部军工行业上市公司的集中度显著,在经历了2018-2020年的下滑后,2020年以来持续提升,已经由2020年的35%上升至41%,体现出近年来军工行业上市公司的流动性头部聚集效应明显,大量军工上市公司流动性仍偏弱。
综上,无论是从估值波动、市值分布以及流动性等影响内在价值与市值动态平衡的几个维度看,军工行业的上市公司都应积极探索并重视市值管理。
2、军工上市公司开展市值管理亟需解决的问题
对于军工央国企所属军工上市公司以及民参军上市公司的市值管理,存在一个核心问题,即军工行业上市公司的内在价值与市场价值时常出现背离。具体原因包括了资本市场对军工更趋于主题投资,另外军工央国企上市公司和民参军上市公司各自还存在一些特定问题。
(1)军工央国企上市公司市值管理需要解决的问题
从资本市场对军工上市公司的投资情况,以及军工央国企所属军工上市公司当前市值管理的几个核心指标,市值分布以及流动性来看,具体问题包括:
资本市场对军工更趋于主题投资。这个问题属于军工央国企以及民参军企业的共性问题,因为区别于传统民用行业,军工行业部分上市公司所处军工细分领域技术含量较高,研究门槛较高,需要对各军工细分领域具有深入了解认识基础,且军工上市公司往往出于保密要求,披露的信息及数据较少,企业与投资人双向沟通不够深入,直接导致军工上市公司可研性相对较低,难以做好市值管理工作,进而导致军工上市公司趋于主题概念投资,市场价值容易偏离内在价值,波动性大。
多数军工上市公司市值相对其他行业偏低,影响力弱。市值绝对值来看,截至2023年12月31日,十大军工央企所属军工上市公司合计56家,分布在九家军工央企。其中航空工业集团所属军工上市公司数量最大,合计市值最高,军工央企所属军工上市公司中市值最大的为中国船舶,市值1317亿元,最小的为富士达,市值37亿元。可以发现,当前,军工央企所属军工上市公司总市值为1.53万亿元。而超过千亿市值的上市公司仅两家,且各军工央企所属军工上市公司市值均值全部低于500亿元。
截至2023年12月31日,地方国企控股军工上市公司合计30家,分布在13个省市中。其中陕西省国企控股军工上市公司数量最大,合计市值最高,市值最大的为西部超导,市值346亿元,最小的为民士达,市值28亿元。当前,各地方国企控股军工上市公司总市值为3329亿元,约为军工央企所属军工上市公司总市值的21%,地方国企控股军工上市公司市值均仅为111亿元。
多个军工上市公司流动性差,一股独大现象突出。截至2023年12月31日,军工央企对其所属军工上市公司的平均持股比例为49.79%,其中,航天科技集团对其所属军工上市公司平均持股比例最大,为85.03%。其他地方国企控股上市公司平均持股比例为28.83%,其中,天津市国企对其控股军工上市公司平均持股比例最大,为47.95%。
从军工央企对其所属军工上市公司持股比例分布来看,接近半数的军工上市公司的实控人控股比例超过50%(即绝对控股),并远高于第二大股东,一股独大现象明显。而其他地方国企对所属军工上市公司持股比例大部分均小于50%,对公司的控股比例相对军工央企更低。
部分上市公司对外交流频率较低。部分军工央企所属军工上市公司在与资本市场投资者交流过程中,存在基于保密及合规等理由对信息沟通实行“一刀切”,在合法合规条件下仍规避对外交流。从2021年至2023年军工上市公司接待机构投资者次数对比来看,军工央企所属军工上市公司平均接待调研次数为8.8次/家,而民参军企业为15.4次/家。信息交流不畅直接导致军工上市公司实时的内在价值变化较难,甚至完全无法传达给资本市场,导致资本市场对上市公司的市场价值评测一定程度偏离企业的实际内在价值。
(2)民参军上市公司开展市值管理面临的特定问题
从民参军上市公司当前市值管理的几个核心指标,如市值分布及流动性来看,还存在以下问题:
数量快速增长,市值规模参差不齐,整体影响力偏弱。截至2023年12月31日,民参军上市公司数量已经达到138家,接近军工央国企所属军工上市公司的1.5倍,但民参军上市公司的市值整体较小,市值最小为通易航天(15亿元),平均市值84亿元,约为军工央国企所属军公司上市公司的40%,表明当前民参军上市公司市值发展整体影响力偏弱。
经营管理中风险因素多,市场价值难以提升。相较于军工央国企所属军工上市公司,民参军上市公司在企业的内在价值提升过程中存在更多的风险因素,具体主要体现在经营管理方面:产品、业务、客户单一,抗风险能力低;盲目多元化,欲速则不达;重资产投入,引发经营困境;过度依赖渠道资源,对收购的资产控不住,管不了;加杠杆体外滥投,讲“故事”反成“事故”,二代接班、新老交替,存在潜在风险等等。
以上企业经营过程中的风险,会直接造成民参军上市公司的内在价值增长出现不确定性,而资本市场对上市公司市值的合理性也会存疑,最终导致民参军上市公司的市值波动性加剧,市值管理目标难以实现。
资本市场对民营上市公司市值管理信任度较低。近年来,民营企业在市值管理的合规性上往往存在更多缺陷。特别是在我国上市公司市值管理大潮涌动及趋势进一步明确的同时,存在市场操纵等不良现象,对资本市场健康良好的发展秩序起到负向扰动效应。
(二)军工企业怎样做出更好的市值管理?
市值管理的三个阶段是一个有机统一体,是进行产融结合,贯通产品市场和资本市场重要的工具和方法。首先通过商业模式创新、优化公司治理结构等价值创造手段使得企业内在价值最大化;然后通过投资者关系管理、媒体关系管理等价值实现方法将内在价值进行清晰地描述并传递给资本市场;当内在价值被资本市场低估或高估时,通过并购重组、再融资、大宗增减持和套期保值等价值经营工具使得市场价值与内在价值相匹配。
从估值理论出发,企业市值=税后净利润×市盈率,市值管理其实是资本市场对公司内在价值认可程度的“溢价管理”,因此我们从军工企业内在价值的稳定提升(EPS)和企业估值倍数稳定并合理(PE)两个角度来进行良好的市值管理。
1、炼好内功,稳步提升内在价值
公司的内在价值创造能力是决定其市值增长的基础,通过最大化内在价值有望获得更多的市场溢价。针对军工上市公司内在价值的提升,我们提出具体建议如下。
①在企业发展路径与经营目标选择方面,军工上市公司,尤其是民参军企业需要结合公司自身的核心竞争力和所处产业价值链进行分析,精准定位,形成公司的核心利润支撑点。同时积极发掘潜在业务增长点,实现多点盈利。在此基础上不断进行业务结构的优化,积极探索内生式增长和外延式增长相结合,通过转型升级提升公司估值。
②在公司治理方面,民参军企业需要建立科学的决策机制、恰当的权力制衡机制和良好的利益分配机制资本结构,以降低经营管理风险,提升公司盈利能力和风险管理能力。同时,军工央国企可以通过引进对业务、技术提升有帮助的战略投资者,优化和规范股权结构,完善治理,提升央企上市公司活力。
③在提高核心竞争能力方面,军工上市公司需要加强研发团队建设、建立技术创新的完整机制和体系、加强市场调研和需求分析,军工行业具备高科技属性,注重研发能力的建设是提升的核心竞争能力的必要条件,需要进一步实现技术创新和市场营销的有机结合、加强企业内部学习和知识积累等。同时,注重商业模式的设计创新,积极为下游客户创造价值,发掘不同的盈利点,从而不断提升企业的内部价值。
2、加强管理,促进市值与内在价值的协调统一
企业内功是开展市值管理的重要基础,而对企业市值的持续管理过程则是保证市值与内在价值维持统一的必要手段。针对军工行业如何进行上市公司股价管理,我们的具体建议如下。
① 保持与市场之间的良性互动。公司管理者们有责任建立稳定和良好的投资者关系,增进投资者们对上市公司的了解甚至熟知,从而获得长期的资本市场支持。军工上市公司,尤其是央国企可以通过信息披露、投资者关系管理、资本市场品牌策略等手段消除资本市场的投资者和公司之间的信息不对称,使得公司市值能够准确反映内在价值的变化。公司在经营管理中,可以通过分析师电话会议、新闻发布会、公告、媒体声明、业绩发布会、路演与反向路演等互动方式减少信息不对称,同时提高资本市场对公司的认可度,使市场价值更真实地反映内在价值的变化,也有望公司带来市场溢价。
② 根据股价与内在价值的偏离情况,灵活使用多种手段促进两者的动态平衡。当上市公司股价处于较高区间时,通过增发或定向增发实施再融资、换股并购、股份减持、套期保值等手段;当公司股价处于较低区间时,通过股票回购、股份增持或承诺不减持、并购重组可以持续改善公司内在价值的企业、股指期货套期保值、实施股权激励或员工持股计划等手段,促进股价向内在价值回归。
③ 军工企业股东可使用ETF等金融工具降低系统性风险。当前在“十四五”时期军工高景气发展背景下,以ETF产品为代表的各类金融工具可以在军工上市公司市值管理过程中兼顾解决估值波动大及流动性不强等问题,是军工上市公司内在价值提升的同时,实现市值同步稳定且持续增长的“压舱石”工具。企业股东可以积极择时利用ETF等金融工具来实现市值管理,将单一股票投资品种换成流动性更好的ETF等金融产品,以降低系统性风险,增强流动性。
④ 通过对上市公司声誉管理实现对市值的稳健管理。公司声誉作为一项重要资产,在吸引客户、建立业务进入壁垒、获取投资、招揽优秀人才、强化竞争优势等方面具有作用显著。公司声誉具有以下特点。
1)声誉形成的长期性以及声誉损毁的短期性。公司声誉形成是一个长期过程,需要日积月累的努力才能形成一个较好的声誉。公司可以在短期内通过大量宣传提高知名度,但这不是声誉。另一方面,公司声誉是脆弱的。因为一个负面行为对相关利益者的影响远比一个正面行为的影响更加强烈和持久。片刻掉以轻心也可使得公司经营很久的声誉归零。
2)声誉形成的主观性以及滞后性。公司声誉是被感知的,是人们依据直接或间接信息形成的各种印象的集合。站在不同观察者的角度,同一个公司的声誉可以有很大差异。公司声誉是所有利益相关者随着时间积累对公司的全面评价,具有时间上的滞后性。人们对公司的评价是基于公司过去的历史,对公司当下行为的影响可能还没有充分的评估。良好的声誉一定程度上可以在公司遇到危机时起到保护作用。
3)声誉的可塑性。公司声誉是公司自我提升、自我展现的结果。公司可以通过精心策划的活动有意识地规划和塑造公司声誉,可以通过与社会积极沟通,有意识地从事某些活动,展示自身特质,从而给社会留下较好的印象。
一方面,声誉良好的公司反映了投资者对公司披露的财务数据以及相关信息具有更高的信任度,也说明了公司治理的有效性,进而有利于市值管理的开展。另一方面,良好的声誉有助于公司在市场中获得更多的销售份额,开拓更多的新市场,并且降低企业经营中的风险,不断提升公司的自身价值。公司可以通过多种途径对声誉进行管理,如下图所示。
⑤ 重视并加强投资者预期管理。市场不喜欢“出其不意”的结果。上市公司提前向市场沟通业务状况,并顺利地完成其工作计划,是令投资者保持冷静并给予支持的最佳方法。如果上市公司不向市场提供未来发展战略规划,或者过度地承诺业绩,而之后经营业绩却异常低于预期,则市场和投资者们的反应将会非常剧烈,公司股票也可能会受到重大冲击。
三、本周市场数据
(一)估值分位
截至2024年5月31日,国防军工(申万)指数PE为55倍,处于2014年来的36.05%分位。
(二)北上资金变化
本周,北向资金累计净流入21.37亿元。军工行业陆股通占自由流通市值比例为1.93%,较5月24日环比增长0.02个百分点。
(三)军工板块成交额及ETF份额变化
本周,军工板块(申万)成交额为1329.20亿元(-15.24%),占中证全指成交额比例为3.75%(-0.07pcts),主要军工ETF基金份额减少0.49%(2024年年初至今下降8.65%)。
(四)融资余额变化
截至2024年5月30日,军工行业的融资余额合计755.40亿元,比上周环比上升1.30%,占两市融资余额比例为5.07%。
四、军工三大赛道投资全景图
根据我们对军工周期性的研究,我们判断,“十四五”军工行业收入增速有望呈现出前高中低后高的“V字型”,2024年后重新进入上行通道。
但不容忽视的是,“十四五”以来,军工行业各细分赛道的发展逻辑差异愈发明显,200余家公司基本面或将持续分化,在此之下,军工板块整体虽然有望再次迎来上涨,但受到各细分赛道的发展逻辑及节奏的差异,各细分板块的走势分化仍将持续。
我们将军工行业分为3大赛道、23个细分领域(各赛道详细分析见军工行业十问十答&2024年投资策略《飞雪迎春到》)进行分析讨论,并分别列举投资判断和观点,具体如下:
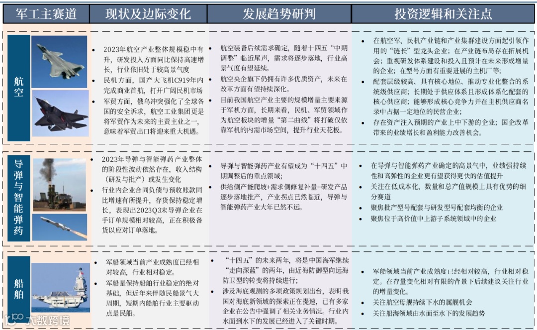
① 军工主赛道:主要包含航空、导弹及智能弹药、军用船舶、军工电子、军工材料、测试及维修等七大细分领域,这些领域一般具有市场规模相对较大,下游客户已军用领域为主,且发展相对更为成熟的特点,是军工行业当前的主要构成及发展驱动力。
② 大军工赛道:主要包含以军贸、民机、低空经济、航天发射、卫星制造、卫星通信、卫星导航、卫星遥感、民船以及信创等十个“大军工”产业细分领域。所谓“大军工”,是指当前军工行业的范畴已大为拓展,特别是军技民用下广义概念下扩充的军工新赛道。这些领域或已具有一定规模或仍在快速发展阶段,是支撑军工行业持续高景气发展的第二曲线。
③ 新域新质赛道:主要包含以无人装备、卫星互联网、电子对抗、数据链路、军事仿真以及云技术等新战争形态下,以“智能化、体系化、信息化”为代表的军工细分领域,这些领域往往已经受到海外军事强国的重视或已经在战场上得到了实战验证,在国内往往处于早期萌芽发展阶段,但应用发展确定性相对较强。新域新质各细分领域在“十四五”末,乃至“十五五”时期都有望具有较大发展弹性,将有望成为军工板块在未来中长期持续高景气发展的新驱动力。
图43 军工主赛道投资全景图
图44大军工赛道投资全景图(一)
图45大军工赛道投资全景图(二)
图46 新域新质赛道投资全景图
不同赛道的发展特点梳理如下,以供投资参考:
图47三大赛道各细分领域投资特点对比
五、建议关注的细分领域及个股
“十四五”当前已经跨进后半程,我们判断,军工板块走势将在2024年后重新进入上行通道。但军工行业各细分赛道的发展逻辑差异愈发明显,200余家公司基本面或将持续分化,在此之下,军工板块整体虽然有望再次迎来上涨,但受到各细分赛道的发展逻辑及节奏差异的影响,各细分板块的走势分化仍将持续。
关于投资方向和行情判断:
① 军工行业依然处于景气大周期,当前是大周期中的小周期;
② 2024年军工行业需求回暖、业绩复苏,随之而来,“十四五”军工行业的走势将呈现前高中低后高的“V字型”;
③ 关注无人装备、卫星互联网、电子对抗等新质新域的投资机会;
④ 关注民机、低空经济、军贸、信息安全、商业航天等军民结合领域的“大军工”投资机会;
⑤ 关注军工行业并购潮下的投资机会;
⑥ 关注市值管理要求下,军工企业做大做强做优带来的投资机会。
具体建议关注的上市公司如下。
军机等航空装备产业链:
战斗机、运输机、直升机、无人机、发动机产业链相关标的,航发动力(发动机)、应流股份(叶片)、航天电子、航天彩虹(无人机)、中复神鹰等。
航天装备(弹、星、链等)产业链:
航天电器(连接器)、天奥电子(时频器件)、北方导航(导航控制和弹药信息化)、成都华微(模拟芯片)、航天智装(星载IC)、国博电子(星载TR)、中国卫通(高轨卫星互联网)、海格通信(通信终端)、航天环宇(地面基础设施)、振芯科技、海格通信(北斗芯片及应用)、中科星图(卫星遥感应用)。
船舶产业链:
中国船舶、中国重工、中国动力、中国海防、湘电股份。
信息化+国产替代:
成都华微、振华风光(特种芯片);新雷能(军工电源);国博电子(TR组件);振华科技、火炬电子、鸿远电子、宏达电子(军工元器件);智明达(嵌入式计算机);七一二、上海瀚讯。
军工材料:
光威复材、中简科技、中复神鹰(碳纤维复合材料);航材股份、钢研高纳、图南股份(高温合金);西部超导、宝钛股份(钛合金);铂力特(增材制造);华秦科技(隐身材料)。
六、 风险提示
① 央国企改革进度不及预期,院所改制、混改、资产证券化等是系统性工作,很难一蹴而就;
② 部分军品低成本发展趋势下,可能会带来相关企业毛利率的波动;
③ 军品研发投入大、周期长、风险高,型号进展可能不及预期;
④ 随着军改深入以及订单放量,以量换价后导致相关企业业绩波动;
⑤ 行业高度景气,但如若短时间内涨幅过大,可能在某段时间会出现业绩和估值不匹配;
⑥ 信创与新质、新域装备等中长期投资逻辑赛道,可能存在无法在较短时间内反应在营收层面的情况,同时高研发费用可能会导致利润无法短期释放,存在短期估值较高的风险;
⑦ 军贸受国际安全局势等因素影响较大,当前国际安全局势等因素较为稳定,如果国际政治格局发生不利变化,将可能对公司的经营业绩产生不利影响;
⑧ 原材料价格波动,导致成本升高;
⑨ 宏观经济波动可能对民品业务造成冲击;
⑩ 行业重大政策调整可能会对军工板块走势产生中短期影响。
中航证券研究所由五次获得新财富机械(军工)第一的明星分析师邹润芳领衔,董忠云博士担任首席经济学家,着力打造总量研究引领,以军工、硬科技为代表的战略新兴产业链投研体系,同时重点覆盖部分大消费领域。
研究所拥有资本市场大型军工行业研究团队,依托于航空工业集团强大的军工央企股东优势,以军工品质从事军工研究,以军工研究服务军工行业,力争前瞻、深度、系统、全面,覆盖军工行业各个领域,服务一二级资本市场,同军工行业的监管机构、产业方、资本方等皆形成良好互动和深度合作。
张超(证券执业证书号:S0640519070001),中航证券研究所副所长、军工行业首席分析师,毕业于清华大学精仪系,空军装备部门服役八年,2016-2018年新财富第一团队核心成员,2016-2018年水晶球第一团队核心成员;2022-2023年wind金牌分析师国防军工行业第一名。
zhangchao@avicsec.com
方晓明(证券执业证书号:S0640120120034),中航证券研究所军工行业分析师,清华大学工程力学与航天航空专业学士、经济学专业双学士,航天航空学院飞行器设计专业硕士;具备两年军工行业股权投资经验,关注航空航天领域。
fangxm@avicsec.com
王宏涛(证券执业证书号:S0640520110001),中航证券军工分析师,毕业于中国航天科工集团第二研究院第二总体设计部,飞行器设计专业博士。曾从事航天装备总体设计方向研究,熟悉国内外各类航天整机及主要分系统设计原理,对我国航空航天各军用武器设备行业有较深入了解。
wanght@avicsec.com
证券研究报告名称:《军工行业周报:商业航天产业化进程加快》
对外发布时间:2024年6月2日
航空报国
航空强国
○

