文 张超 梁晨
近一周行情
国防军工(申万)指数(+4.30%),行业(申万)排名(1/31);
上证综指(-0.53%),深证成指(-1.74%),创业板指(-2.40%);
涨幅前五:华力创通(+110.19%)、四川九洲(+31.02%)、奥普光电(+30.12%)、晨曦航空(+24.97%)、航宇微(+21.33%);
跌幅前五:天力复合(-5.92%)、通合科技(-5.27%)、捷强装备(-4.75%)、天宜上佳(-4.34%)、图南股份(-4.18%)。
重要事件及公告
9月5日,精品特装公告,公司计划将原募投项目“特种机器人南通产业基地(一期)建设项目”的部分资金用于新项目“智能装备北京产业基地建设项目”建设,“智能装备北京产业基地建设项目”预计投入募集资金1.56亿元。原募投项目“特种机器人南通产业基地(一期)建设项目”后续建设过程中募集资金不足部分,将用公司自有资金补足。
9月5日,楚江新材公告,公司同意控股子公司湖南顶立科技股份有限公司申请在全国中小企业股份转让系统挂牌,并授权顶立科技董事长会同其经营层具体办理顶立科技新三板挂牌相关事宜,上述事项尚需提交公司股东大会审议批准。
9月5日,华力创通公告,于2023年与某客户签署了《采购主协议》,协议约定具体采购信息以客户后续下发的《采购订单》内容为准。截至本公告披露日,公司在连续十二个月内累计收到该客户采购订单总金额约为人民币2.1亿元(含税),超过公司2022年度经审计主营业务收入的50%。
9月5日,工信部、财政部联合印发《电子信息制造业2023—2024年稳增长行动方案》,《方案》中表明,要打造大众消费领域北斗应用示范场景,提高北斗应用普及率,推动北斗产业化、市场化、规模化发展。
9月6日,长盈通公告,公司拟与武汉东湖新技术开发区管理委员会政府签署项目投资协议书,投资“长盈通新型材料产业园项目”,公司拟通过融资或自有资金投资建设,项目总投资额5亿元人民币,其中固定资产投资2亿元人民币,项目计划于2024年4月底前开工建设,2025年12月底前建成投产。
9月6日,万泽股份公告,公司下属子公司深圳市深汕特别合作区万泽精密科技有限公司近日与有关客户分别就某型航空发动机叶片、某型燃气轮机涡轮叶片签订《产品及服务买卖合同》,合同金额分别为8,050.21万元、2,163.53万元,合计为10,213.74万元,预计将对公司当期损益产生积极影响。
9月6日,美国众议院中国委员会主席表示,在华为手机中发现可能违反贸易限制的新芯片后,美国商务部应停止向华为和中国顶级半导体公司出口所有技术。
9月6日,工信部就《民用无人驾驶航空器生产管理若干规定》公开征求意见。意见提出,民用无人驾驶航空器生产者应当在民用无人驾驶航空器投放市场前,将其在民用无人驾驶航空器上标注的唯一产品识别码信息报送工业和信息化部备案。民用无人驾驶航空器具备接入公用电信网功能的电信设备,依法应当取得进网许可的,应当依照有关法律法规的规定,申请取得电信设备进网许可。民用无人驾驶航空器生产者应当加强民用无人驾驶航空器生产过程的数据管理,确保其生产的民用无人驾驶航空器在发生数据安全事件时能够进行数据溯源和数据应急处置。
9月7日,长征四号丙运载火箭在酒泉卫星发射中心点火起飞,随后成功将遥感三十三号03星送入预定轨道,发射任务取得圆满成功。
9月7日,中核集团公告,近日,中核集团主导修订的国际标准ISO 22188:2023《放射性物质非故意转移和非法运输的监测》正式发布。该标准是中核集团首个主导修订的ISO国际标准,是贯彻落实国家创新驱动发展战略和国家标准化发展纲要的重要体现,也是大力推动科技创新的重要成果之一。
9月8日,盟升电子公告向不特定对象发行可转换公司债并在科创板上市募集说明书,本次拟发行可转换公司债券总额为人民币3亿元用于电子对抗装备科研及生产中心建设项目及补充流动性资金。
9月8日,菲律宾2艘运补船和2艘海警船未经中国政府允许,擅自进入中国南沙群岛仁爱礁邻近海域。中国海警依法对菲船只进行严正警告、全程跟监、有效规制。
9月8日,中央企业可控核聚变领域协同创新发展研讨会在成都召开。18家央企荟萃一堂,深入贯彻落实国资委关于科技创新的战略布局,充分发挥国资央企科技创新主体作用,共谋可控核聚变发展大计。
投资建议
报告摘要
一、核心观点
本周总体而言呈现出喜人的形势。军工板块周涨幅4.30%,在申万31个行业中排名第一,大幅跑赢大盘的-0.53%,周成交量同步放大。军工板块年初至今上涨2.0%终于转正,行业涨跌幅排名11/31。除了卫星通信相关个股外,鸿远电子、宏达电子、抚顺特钢、中航高科等“老白马”颓势也得以扭转。
自全部中报披露完成的9月以来,军工行业在经历8月基本面,情绪面,资金面以及估值面愈加明显的底部特征后,伴随华为Mate60 5G手机的上市销售,军工板块中卫星、通信、智能化等细分领域上市公司大幅上涨。9月军工板块涨幅前三的个股华力创通(+119.00%)、四川九洲(+30.61%)与奥普光电(+30.12%)均具有一定军民品融合发展能力。其余领涨个股中如航宇微、神宇股份、中国卫通等也同样具有利用军用领域高可靠、高水平产品技术应用进民用领域的特点。
我们在策略报告《战地黄花分外香》中强调了“大军工”的新逻辑,时至今日,军工行业的范畴已大为拓展,不再只为军方客户提供产品及服务。新领域如军贸、民机、信创、北斗、商业航天等迅速发展,军工行业的市场空间和天花板,得到数量级的抬升,也将在未来几十年内为我国军工行业持续高增长的新动力和加速度来源。在这些新领域中,传统军工行业主体依然是中坚力量,并且生产关系和竞争格局也会作出相应调整适应
站在当下,我们认为“军技民用”、“军转民”发生了一些实质性的变化,基础已具备,静待“扶摇直上”。
① 在经历了“十四五”前两年军工快速列装发展,军工企业在技术成熟度、产能建设、成本控制等方面均有了跨越式发展,为“军转民”打好了基础。
② 在美对中高科技封锁的环境下,军工自主可控属性凸显,在高端民用技术无法“进口”的当下,给予了重要支撑。我们认为目前我国不断突破西方技术封锁时,军工是打造我国高科技产业链安全的“急先锋”,也会是率先受益者。
③“军技民用”在新而不在旧,军工产品的高可靠、高技术在民用拓展中基本是对新事物、新领域的拓展应用,从目前可以看到的领域如卫星互联网、3D打印钛合金等新材料的3C民用化、大飞机、无人机甚至是新能源等,都是新增的大市场。因此在估值和弹性方面也有更大的空间。
重申对对军工行业的判断,即:
①行业皆有周期,军工行业依然处于景气大周期,当前是大周期中的小周期,十四五刚过半,2023年刚过半,十四五目标和2027年目标迫在眉睫时不我待,下半年好于上半年,且短期需求波动不影响长期需求确定;
②企业内功愈发重要,公司治理水平是否能持续提升,能否在业务聚焦和多元化之间做好平衡、能否军品和民品协调发展提升抗风险能力、能否放眼长远持续投入研发提高附加值,这些方面将会考验公司熨平周期的能力,也将成为赢得长期溢价的重要因素;
③军工行业的主题性将逐渐弱化,同时,不同公司发展的差异性也将加大,择股也变得更加重要;
④增量资金有限的情况下,大多在低位的“次新股”(这里定义为上市两年内)出现了短期的系统性机会;
⑤“弱现实,更弱预期”,造成了悲观预期定价较为充分,“老白马”依旧白,性价比上具备了中长期配置价值;
⑥积极数据和信息许久未现,然而一旦有星火点点,即可急涨燎原,至少当前,对行业整体而言,看不到更多的利空或者潜在的利空,整体而言,我们先看修复、再看重塑。
综合来看,军工当前仍然处于基本面、情绪面、估值面的底部,利空因素反映较为充分,当前,军工行业进入较为“艰难”时期,但需多一份理性拨开迷雾,当前是大周期中的小周期,依然处于大景气周期之中,而非所谓的“至暗时刻”,也不似2015年后军改影响需求、质押率商誉双高、中美科技脱钩影响供给以及牛市后系统性下跌造成的业绩和估值双杀。当下的“艰难”是出于“弱现实,更弱预期”。
“现实之弱”,是客观上军品价格、增值税、订单等方面的现实问题。“预期之更弱”,是面对不确定性,主观上难以理性分析和预测。为何这种不确定性会影响如此之大之深?大变局百年之未有,国际局势倒逼、物质投入累积多年、技术积淀趋于成熟,多种条件促成军工行业近年来的空前大发展。对于军队客户、军工央国企、民参军企业、军工一二级投资者等军工行业利益相关者,此等形势都是全新的、空前的、充满挑战的。
因此,调整是必然的。我们可以观察到,各方皆在调整:军队客户从体制、机制、采购、定价等方方面面不断进行着改革和优化;军工央国企持续深化改革追求高质量发展;民参军企业在紧抓历史性机遇的同时,也谋求着自我变革;军工行业的一二级投资者日渐成熟和理性。
故而,不确定性也是必然的。对于以上各方,都没有过多历史经验可供借鉴,对于未来,或许一时也难以有清晰的具体路径,所以才会出现,面对不确定性,理性的分析和预测变得尤为困难。
实际上,我们认为,无论是军品价格、增值税、订单节奏等军工发展现实中存在的扰动,还是军工投资主观上难以理性分析和预测带来的不确定性,只要强国必先强军之下,军工行业需求真实且急迫这一不争的事实没有改变,军工行业的底层核心逻辑仍然可以支撑军工行业从当下到“2027”、“2035”、“本世界中叶”三个核心时间点的高景气发展确定性。
机会在质疑中孕育,军工行业的中长期确定性无忧,我们判断,当前时点,军工行业基本面底、情绪底和估值底的特征已显现,军工板块中长期性价比的配置机会已经出现,但当下军工行业主题性投资淡化,200余家公司基本面分化明显,普遍性行情亦不现实,需重视择股、择时,静待云消雾散、春暖花开。
二、建议关注的细分领域及个股
军机等航空装备产业链:
航发动力、航发控制(发动机),光威复材、中简科技(碳纤维复合材料),航材股份(高温合金、钛合金逐铸件等)、钢研高纳(高温合金),西部超导、宝钛股份(钛合金)等。
航天装备(弹、星、链等)产业链:
航天电器(连接器),振芯科技(北斗),北方导航(导航控制和弹药信息化),中国卫通(卫星互联网),长盈通(军用惯导系统配套)。
信息化+自主可控:
振华科技,智明达。
一、 2023H1中报业绩分析
截至2023年9月1日,军工板块中报已披露完毕,在224家军工板块上市公司中,118家公司中报归母净利润同比实现增长,106家公司中报归母净利润同比下降。我们分别通过对62家军品业务占比相对较高,且财务数据具有可比性的军工上市公司、以及对不同企业属性(军工央企,其他国企以及民参军企业)分类进行统计,可以得到几个重要表现,包括:
① 2023H1军工企业收入与归母净利润增速均出现放缓。对核心军工股进行统计,2023H1收入同比增速中位数由2022H1的23.00%下降至7.07%、净利润增速中位数由20.63%下降至12.31%;
② 比较优势仍在。核心军工股无论是收入增速(+7.07%)、归母净利润增速(+12.31%),还是毛利率(38.94%)与净利率(15.04%)均优于A股平均水平(4个财务指标分别为+3.53%、+1.85%、25.69%以及6.73%)。
③ 单季度来看,核心军工股2023Q2收入增速(+7.34%)逊于2023Q1(+11.13%)。或与2023Q1存在部分2022年跨周期确认收入有关。
④ 军工央企在归母净利润增长稳定性上优于民参军企业。军工央企2023H1收入增速(+4.57%)虽低于民参军企业(+7.62%),但归母净利润增速(+7.59%)仍保持了正向稳定增长。
表1 军工上市公司2023H1中报利润表数据统计分析
同时,我们根据具有数据可比性的核心军工上市公司中报的资产负债表统计,得到几个重要表现:
① 预收款项与合同负债均出现负增长(-19.86%,-51.63pcts),显示短期需求不足.
② 存货增速(+13.55%)和应收账款及票据增速(+20.07%)明显高于收入增速(+7.07%),行业两金压力增大。
表2 军工上市公司2023H1中报的资产负债表数据统计分析
以军工行业上市公司数量相对更多的航空子领域为例,2023H1收入增速(+10.62%,-12.55pcts)与归母净利润增速(+11.95%,-17.64pcts)同样出现放缓,我们针对不同产业链位置的航空产业上市公司进行了财务数据分析,得到几个重要表现:
① 相对于军工整体行业,航空产业高景气发展态势仍然明显。航空产业上市公司在2023H1的收入同比增速(+10.62%)仍优于军工行业整体水平(+7.07%)。
② 在军工行业“小周期”下行中主机厂盈利能力保持稳定,航空产业下游毛利率(11.90%,+0.22pcts)较去年逆势提升,净利率(4.37%,-0.29pcts)保持稳定。这是可喜的现象,利润率的弹性是主机厂业绩弹性的重要保障。
③ 航空产业未来短期仍存在一定业绩波动性风险。从预收款项与合同负债来看,航空产业上市公司2023H1的降幅(-19.84%,-42.50pcts)低于军工行业整体水平(-19.86%,-51.63pcts),静待军方客户新一轮需求的释放。
表3 航空产业上市公司2023H1中报的利润表数据统计分析
表4 航空产业上市公司2023H1中报的资产负债表数据统计分析
二、 2023年8月军工行情驱动因素拆解:短期业绩兑现不及预期带来的戴维斯双杀
为深入对军工行业的估值进行分析和判断,我们选取国防军工(申万)指数涨跌幅作为军工行业整体涨跌幅指标,并将军工行业的涨跌幅拆分为业绩贡献(EPS涨跌幅)、估值贡献(PE涨跌幅)以及二者的交叉影响。
按照月度拆分来看,2023年8月,军工板块下跌3.90%,当前军工板块正处于“弱现实,更弱预期”的艰难时刻,“现实之弱”,是客观上军品价格、增值税、订单等方面的现实问题。“预期之更弱”,是面对不确定性,主观上难以理性分析和预测。在此之下,弱现实(业绩贡献下跌0.45%)与弱预期(估值贡献下跌3.47%)共同导致了军工板块8月戴维斯双杀下的调整,这一现象可以看出在2022年三季报发布后(2022年12月)、年报及2023年一季报发布前(2023年3月)均出现了戴维斯双杀,也凸显了近年来军工板块业绩披露前后,业绩兑现不及预期引起的戴维斯双杀频繁出现。
实际上,我们认为,无论是军品价格、增值税、订单节奏等军工发展现实中存在的扰动,还是军工投资主观上难以理性分析和预测带来的不确定性,只要强国必先强军之下,军工行业需求真实且急迫这一不争的事实没有改变,军工行业的底层核心逻辑仍然可以支撑军工行业从当下到“2027”、“2035”、“本世纪中叶”三个核心时间点的高景气发展确定性。
机会在质疑中孕育,军工行业的中长期确定性无忧,我们判断,当前时点,军工行业基本面底、情绪底和估值底的特征已显现,军工板块中长期性价比的配置机会已经出现,但当下军工行业主题性投资淡化,200余家公司基本面分化明显,普遍性行情亦不现实,需重视择股、择时,静待云消雾散、春暖花开。
图1 8月军工行情的下跌由杀估值以及业绩下跌共同驱动(按月度周期)
三、上市公司实施增持、回购或股权激励行为值得关注
军工行业由于保密要求高、可追踪指标少等因素导致行业可研性差,不对称博弈性强,尤其是在“弱现实、弱预期”的情况下,导致相关个股波动加强。在这种情况下,上市公司股东的增持、回购行为一定程度凸显了对公司未来发展的信心,也是公司内在价值与市场价值平衡的重要表现。
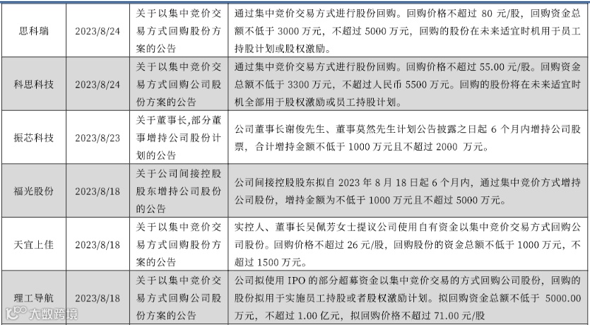
表5 今年以来军工上市公司增持、回购行为一览
另外,2023年以来,隆达股份、西测测试、神宇股份以及金信诺等20家军工板块上市公司密集推出股权激励计划,而从多数上市公司股权激励方案中披露的限制性股票解除限售条件中,我们统计发现,多数公司的2023年公司层面业绩考核要求中,收入或净利润端均呈现出相较于2022年的同比快速增长,一定程度上也反映出了军工上市公司自身对于2023年需求侧依旧维持高景气增长,对自身公司发展的信心同样维持在较高水平。
表 6 2023 年以来军工板块上市公司股权激励情况
四、 本周市场数据
(一)估值分位
截至2023年9月8日,国防军工(申万)指数PE为54.06倍,处于2014年来5.85%的分位。
(二)北上资金变化
本周,北上资金累计净流出47.56亿元。军工行业陆股通占自由流通市值比例为1.79%,较上周环比下降0.06个百分点。
图2 军工行业陆股通占自由流通市值比例变化
(三)军工板块成交额及ETF份额变化
本周,军工板块(申万)成交额为1329.72亿元(+30.67%),军工板块(申万)占Wind全A成交额的比重为3.39%(+1.24pcts)。主要军工ETF基金份额下降1.67%(2023年年初至今提升18.20%)。
图3 军工板块成交量变化
表7 近期主要军工ETF基金份额变化
(四)融资余额变化
截至2023年9月7日,军工行业的融资余额合计684.42亿元,较上周五增长0.69%,占两市融资余额比例为4.63%(较上周五增长0.01个百分点),目前来看,军工行业融资余额仍旧处于历史较高水平,可能会造成军工板块走势波动。
图4 两市融资余额与军工行业融资余额走势情况
五、 “大军工”十六大赛道投资全景图
“十四五”时期,军工行业将持续处于一个成长和价值兼备且景气度持续提升,高景气增长预期不断被巩固、兑现验证并强化的时期。量、价、效、安全因素已然共振,军工行业整体高质量发展将持续提速,军工板块的一级或二级市场投资标的数量越来越多,行业规模也持续攀升。
我们预计,2023年将迎来“大军工”时代。所谓“大军工”,不仅仅是指,军工行业迎来黄金时代,军工上市公司加速涌现,截至2022年三季度末,军工股在A股中数量占比和市值占比皆已超过5%,公募基金持仓已超6%,军工行业在资本市场中已然占据了举足轻重的地位。
在“大军工时代”下,军工投资更应建立在广度和深度的拓展之上,方能在多种多样的投资需求,更易于取得超额收益。本章节中,我们重点分析空天海陆对应的6大重点下游赛道,以及军工电子、军工材料2大核心上游领域,关注产业变化。与以往不同的是,此次我们将维修测试、军贸、民机、信创、新质装备等衍生赛道纳入我们的分析范围,尽可能全面、深度、前瞻的展示军工行业全貌。
我们将军工行业分为3大板块、16大赛道(各赛道详细分析见2023年策略报告《战地黄花分外香》)进行分析讨论,并分别列举展示的投资判断和观点,具体如下:
① 军工细分产业:军工产业的主要构成
军工细分产业主要包含了航空(军机)、航空发动机、导弹、卫星产业(卫星制造、卫星通信应用、卫星导航应用以及卫星遥感应用)、船舶以及陆装(智能弹药)等海陆空天军工细分装备,合力推动了“十四五”军工板块高景气发展。
② 共通基础板块:军工产品技术发展、性能提升以及质量保障的基础
共同基础板块主要包含军工材料、军工电子以及维修测试等各军工细分板块的“必需”基础领域,是各军工装备发展的先决要素、性能倍增器、可靠性与高质量的保障,一般处于军工各细分产业中较上游或最下游领域。
③ 军工“新”领域:未来军工市场空间和天花板数量级抬升的驱动力
军工“新”领域主要包含了民机、军贸、信创等三大“大军工”时代新赛道,以及新质装备等。眼下军工行业尚以保内需为主,但可以预见,随着我国军工行业技术日益成熟,产能迅速提升,供应体系不断完善,军工行业的生产能力将在某个时候达到并超过国内的军用需求。我们判断,富有弹性的军贸市场,以及更加广阔的民机市场,将成为我国军工行业在未来几十年内,持续高增长的新动力和加速度来源。信创也由党政军向更广泛的领域拓展,而新质装备更是军工产业未来发展过程中的新方向与新补充。在所有军工赛道中更具有中长期投资价值。
三大板块,16个“军工”大赛道投资全景简图如下图所示:
图5 军工细分产业投资全景简图
资源来源:中航证券研究所整理
图6 共通基础板块投资全景简图
资源来源:中航证券研究所整理
图7 军工“新”领域(“大军工”三大扩充赛道)投资全景简图
资源来源:中航证券研究所整理
图8 军工“新”领域(新质装备)投资全景简图
资源来源:中航证券研究所整理
伴随军工板块持续在“十四五”的高景气发展,愈来愈多的军工企业即将上市,在此之下,各军工细分赛道的投资机会在快速提升的同时,军工各细分赛道发展的分化特点也愈加明显,因此,我们建议2023年军工投资更应建立在广度和深度的拓展之上,方能在多种多样的投资需求,更易于取得超额收益。
在军工十六大赛道的研究与理解基础上,我们将不同赛道的发展特点进行了梳理(如下表所示),以供投资参考。
表8 十六大细分赛道投资特点对比
资料来源:中航证券研究所整理(注:“+”代表程度深,○代表一般,“-”代表程度低)
六、 建议关注的细分领域及个股
军机等航空装备产业链:
航发动力、航发控制(发动机),光威复材、中简科技(碳纤维复合材料),航材股份、钢研高纳(高温合金),西部超导、宝钛股份(钛合金)等。
航天装备(弹、星、链等)产业链:
航天电器(连接器),振芯科技(北斗),北方导航(导航控制和弹药信息化),中国卫通(卫星互联网 ),长盈通。
信息化+自主可控:
振华科技,智明达。
七、 风险提示
① 国企改革进度不及预期,院所改制、混改、资产证券化等是系统性工作,很难一蹴而就;
② 军品研发投入大、周期长、风险高,型号进展可能不及预期;
③ 随着军品定价机制的改革,以及订单放量,部分军品降价后相关企业业绩受损;
④ 宏观经济波动,对民品业务造成冲击,军品采购不及预期;
⑤ 信创与新质、新域装备等中长期投资逻辑赛道,可能存在无法在较短时间内反应在营收层面的情况,同时高研发费用可能会导致利润无法短期释放,存在短期估值较高的风险;
⑥ 军贸受国际安全局势等因素影响较大,当前国际安全局势等因素较为稳定,如果国际政治格局发生不利变化,将可能对公司的经营业绩产生不利影响。
⑦ 原材料价格波动,导致成本升高;
⑧ 军品降价、审价等对企业短期盈利能力的影响。
中航证券研究所由五次获得新财富机械(军工)第一的明星分析师邹润芳领衔,董忠云博士担任首席经济学家,着力打造总量研究引领,以军工、硬科技为代表的战略新兴产业链投研体系,同时重点覆盖部分大消费领域。
研究所拥有全市场最大的军工团队,依托航空工业集团央企股东优势,深耕军工行业各细分领域,同时涉猎宏观策略、先进制造、科技电子、新能源、新材料、医药生物、农林牧渔、非银、社服等多个研究方向。目前的主要业务包含:投研服务(可全面服务一、二级市场机构投资者)、主题指数构建及相关产品研发、协助投行类项目承揽及合作等。
张超(证券执业证书号:S0640519070001),中航证券军工行业首席分析师,毕业于清华大学精仪系,空军装备部门服役八年,有一线飞行部队航空保障经验,后在空装某部从事总体论证工作,熟悉飞机、雷达、导弹、卫星等空、天、海相关领域,熟悉武器装备科研生产体系及国内外军工产业和政策变化;2016-2018年新财富第一团队核心成员,2016-2018年水晶球第一团队核心成员。
zhangchao@avicsec.com
梁晨(证券执业证书号:S0640519080001),中航证券航空航天首席,从事军工行业研究;北京科技大学材料硕士;熟悉航空制造、材料加工等领域,熟悉军工企业科研及生产体系。
liangc@avicsec.com
证券研究报告名称:《军工行业周报:“大军工”发力,军工行业年涨跌幅转正》
对外发布时间:2023年9月10日
航空报国
航空强国
○

